Fórum témák
» Több friss téma |
Fórum » Csöves erősítő készítése
Ne feledd betartani a fórum viselkedési szabályait, és a topik megmaradásának feltételeit. [link]
A téma átmenetileg fagyasztva lett, hozzászólni nem tudsz!
Személy szerint én egyáltalán nem vagyok biztos ennek a késleltetösdinek a szükségességében. A gyakorlatomban, még műszerek esetében sem igen találkoztam ilyen problémával.
Azonban egy ilyen állítható feszültségű táp hasznos dolog, volt is ilyen gyári labortáp, 4, 6,3 V fűtő, és 100 - 300 V közötti anódfeszültséggel. A hozzászólás módosítva: Okt 16, 2013
Sziasztok!
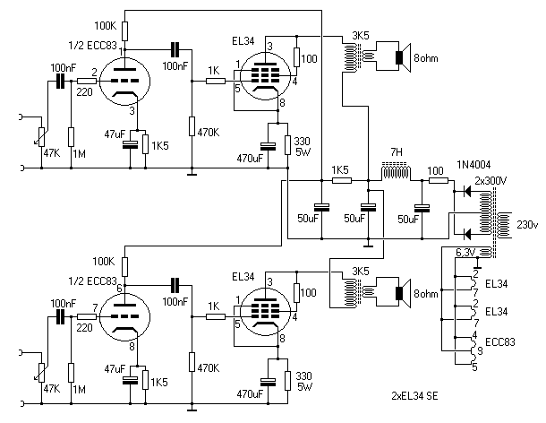
Abban szeretném a segítségeteket kérni, hogy az általam felsorolt alkatrészekből milyen kapcsolással lehetne építeni egy kis SE A osztályú csövest... Amim van: EI magos trafó 2*345 volt váltó árammal és 3*6,3 volt feszültséggel. 2 darab nagy AerovoxM Típusú 3500mf-os 450vdc kondenzátor. Egy pár EL 34 jj gyártmányú csőpárom. 2db tungsram gyártmányú vr150 es cső. 3db vr105 ös ugyan csak tungsram gyártmányű cső. Amit biztosan szeretnék:Stabilizált fútő áram és ha lehet akkor az anód áramot is szeretném. CSöves egyenirányításra 5c4sz típus szolgálna ami még nincs meg. Van még sok ecc83, 6n2p-ev,ecc85,Egy pár em87 (mindenképpen fel szeretném használni.)Meg sok 1-2mf os remix csatoló kondi amik újak. Ehhez milyen kapcsolást tudnátok nekem ajánlani? ![]() Segítségeteket előre is köszönöm.
Szia,
- ha csöves egyenirányítást szeretnél, akkor picit sok lesz a 3500µF szűrőkondinak, - stabilizált fűtő és anódáram szerintem nem szükséges (amúgy stabilizált fűtő és anódfeszültségre gondoltál?) - kimenőtranszformátorod van? Kedvcsinálónak mellékelek egy kapcsolást, de szerintem keress egy neked szimpatikust a netről.
Szia!
Az egyen irányítás mindenképp szeretném csővel mególdani... Fűtésnél már bevált a stab ic-s tranyós stabilizáslás előfoknál és azért gondoltam ide is és ha lehet anód tápnak is azt tennék. Kimenőm még nincs azt a kapcsolás hastározná meg...
Viszont nagy butaságot írtam mert a táp trafón nem 345 volt van hanem 245volt váltó áram.
- A csöves egyenirányítás nem gond, én csak arra akartam rámutatni, hogy ezt a kondit nem tudod majd használni (az adatlapokon általában feltüntetik, hogy mekkora kondi köthető a csőre).
- Szerintem ha jó a hálózati trafód, stabil és megfelelő feszültségeket ad le, akkor felesleges a stabilizálással bajlódni
Igen tudok róla, hogy az egyen cső után csak 47uf ot szabad kötni általában, de egy helyenolvastam, hogy folytó tagokkal lehet ezt az értéket növeni.
Körübelül akkora a hálózati trafó mint egy jobb féle japán integrált erősítőben... Gondolom ez elég lessz
Lehet növelni, de szerintem, az L vagy R tagok után is sok lesz.
A trafód valószínűleg elég, de egy terheléses mérés többet mond a méretnél.
Értem.
Ezt sajnálattam veszem tudomásul Peddig olyan gyönyörűek és hatalmasak ![]() Terheléses tesztet hogy tudnék a legpontosabban csinálni?
Tesztet szubjektív paraméterek meghatározására szoktunk használni, többnyire összehasonlítás módszerével.
Gabi kolléga terheléses mérést javasolt, mert egy tápegységnek mérhető paraméterei vannak. Áramok, feszültségek, belső ellenállások. A mérések lényege, hogy változtatod a terhelő áramot változtatható ellenállással, és méred a különböző paramétereket. Egy egyenirányító csőnek a maximális üzemi árama, és az abszolút maximális árama között nincs olyan nagy különbség, mint egy félvezető egyenirányítónak. Ezért korlátozott a puffer elkó kapacitása. Az áramkör bekapcsolásakor az üres pufferkondi miatt igen nagy áramlökés keletkezik, amit csak a trafó, és az egyenirányító cső belső ellenállása korlátoz. Ha túl nagy a pufferkondi, ez a bekapcsolási áram is túl nagy lesz, ami a cső katódját tönkreteszi. Lehetne ugyan további ellenállásokkal ezt az áramot csökkenteni, de ez növeli a táp belső ellenállását, ami a dinamikus igénybevétel esetén rendkívül előnytelen. Nem írtál semmit a trafó teljesítményéről, méretéről is csak annyit, hogy akkora mint . . . Honnan kellene tudnunk, hogy mekkora az amit látsz, létezik hosszmérésre alkalmas eszköz is, amivel a méretét is meg tudnád mondani. Pedig ez is lényeges a két cső terhelése, és a belső ellenállása szempontjából is. Hiába teszel akármekkora nagy elkót a puffer oldalra, ha az egyenirányítóból csordogáló áram kevéske. A stabilizátor csövekkel az anódfeszültséget (a végfok anódfeszültségét biztosan nem) közvetlenül stabilizálni nem lehet, csak az előzőekben tárgyalt áteresztő csöves, vagy az annak megfelelő félvezetős stabilizátorral lehet, de ez is a hatásfok miatt többlet terhelést ró a hálózati transzformátorra. Ráadásul a félvezetős erősítők sokkal jobb hatásfokúak, mint a csövesek, ezért nagyobb teljesítményű, méretű trafóra is van szükség.
Voltak műszerek, amikben nem volt "szándékos" anódfeszültség késleltetés, de én láttam olyan régi EMG szkópot, amiben tényleg volt ilyen, csattant a relé, meg előjött a kép olyan 1 perc múlva, ha jól emlékszem... Amúgy ha az orosz adócsőgyártó így ajánlja... De Ti tudjátok... Attól én még alkalmazom a késleltetést, és úgy tűnik, nem hiába...
A hozzászólás módosítva: Okt 17, 2013
Én úgy oldom majd meg, de ez jó lehet?
A fűtő feszültséget a kapcsoló bekapcsolásakor megkapja, de az erősítő a 190V AC-t nem kapja meg, csak 50-70s múlva. Vajon mennyi idő, amíg bemelegszik, és üzembe lehet helyezni?
Adócsövek, az más tészta. A GU50 is adócső. Úgy nagyjából 1000 V felett valóban szükséges a késleltetés, az adócsöveknél szokás is. De nem a vevőcsövek párszáz voltjánál. Én szkópoknál sem találkoztam ilyennel, pedig volt néhány őskori is a kezeim között. Ettől még lehetett, a ks -nél a több kV -os feszültség miatt lehetett.
A hozzászólás módosítva: Okt 17, 2013
Konstrukciók kérdésem lenne:
Itt egy kép egy csöves erősítőről Valami hasonlót szeretnék, hogy a csövek kint lesznek, és a NYÁK a dobozban. De a trafókat érdemes kitenni? És ha kiteszem, akkor olyan trafó burkolatot hol lehet beszerezni?
Köszönöm, szuper!!!
És a külföldi oldalakon mi lehet ezeknek a neve? Hátha ott is van, s olcsóbban.
Esztétikus és biztonságos... De vajon az erővonalakkal mit csinál???
Többé kevésbé benntartja a borításon belül. Azokon kívül úgy sincs semmi szükség rá.
Benntartja, nem hővé alkítja??? Akkor jó, megnyugodtam...
Abból a kevés szórásból ami a zárt vasból kijön, nem sok hő lesz.
A szépségen kívűl az árnyékolás is fontos, nem? Hogy ne zavarja az erősítőt.
Még azon gondolkodok, hogy lehet DVD lejátszó házba jó lenne beépíteni. Csak az a gond, hogy a kondiim 40mm magasak, s általában a DVD lejátszó házak is. Akkor mi jó alternatíva van azon kívül?
Elfektetni, panelt úgy rögzíteni, 90 fokban.
Ez így van. Minden trafónak, ha kevés is, de van némi szórása. Ez indukálhat vezetékekben feszültséget, ami egy erősítő bemenetére jutva okozhat problémát. Okozhat problémát két egymás közelében levő trafónál, a szórt erővonalakon keresztül csatolásba kerülhetnek. Ezek a hatások, bár ha kicsik is, lehetnek olyan körülmények, ahol kellemetlen hatásokat eredményeznek.
Vannak, akik úgy gondolják, hogy a kimtéer közelében minden "felesleges" fém csak veszteséget okoz...
A trafó szórása eleve veszteség. Ha nem engeded korlátlanul szóródni, akkor abban nem tudom mi a hiba. A helyére úgy sem tudod vissza tuszkolni.
Sőt, köveztek már meg mágnesezhető összefogató csavarok miatt, vagy azok és a trafó szorító szerelvények kiszigeteletlensége miatt elkövetőket...
Annak se lennék a helyében, aki mágnesezhető anyagból készíti a sasszit, pláne ha a trafók egyik oldala simán felfekszik rá a szerelés részeként. Én nem is merek ilyeneket majd...
Minimum deresre húzás annak, aki vaslemez sasszit csinál!
Pedig amíg meg nem jelentek a nyomtatott áramkörök, általánosan használták a csöves berendezésekhez vaslemez sasszit. Erősítők, rádiók, TV -k hez is, sőt műszerekbe is. Igaz felületkezeltek voltak. A tunereket a mai napig ónozott vaslemezbe burkolják.
|
Bejelentkezés
Hirdetés |




Peddig olyan gyönyörűek és hatalmasak 

