Fórum témák

» Több friss téma
Fórum » VF2 végerősítő
 
Témaindító: proksa1, idő: Feb 7, 2007
Lapozás: OK   118 / 171
(#) reloop válasza Koncsar hozzászólására (») Nov 7, 2013 /
 
Szia! Megnéztem az OPA134 adatlapját 5pA a névleges bemeneti áram. Az 51k értékkel jelzett ellenálláson ekkor 0,2mV esik. Innen nem remélhető jelentős kimeneti DC változtatás. Valószínűleg pár mV Offset hibája az IC-nek (bőven belefér). Ennek a kapcsolásnak sajátossága, hogy ezt 48-szorosára erősíti, igaz más előnyökkel viszont szolgál cserébe.
A bemeneti ellenállás talppontját vidd -59mV-ra és már készen is vagy. Ha nem találnál ilyen kapcsolást (negatív tápról ellenállás (1mA), 1N4148, vele párhuzamos 2k2 trimmer és 1µF hidegítés) akkor majd rajzolok Neked egyet
(#) Koncsar válasza reloop hozzászólására (») Nov 7, 2013 /
 
Hogy tudom levinni a talppontot -59mV- ra? Melyik a bemeneti ellenállás? A 47K?
(#) reloop válasza Koncsar hozzászólására (») Nov 7, 2013 /
 
Közben jobbat találtam ki, kicsit még érlelem és teszek fel rajzot
(#) Koncsar válasza reloop hozzászólására (») Nov 7, 2013 /
 
Köszönöm. Hatalmas, jó szíved van.
(#) reloop válasza Koncsar hozzászólására (») Nov 7, 2013 /
 
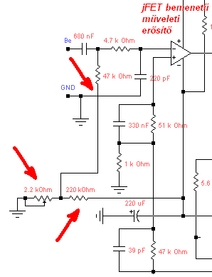
Egy 2k2 trimmer és egy 220k ellenállás az alkatrész igénye.

Offset.GIF
    
(#) reloop válasza reloop hozzászólására (») Nov 7, 2013 /
 
Az előbb nem vettem figyelembe a kapcsolás DC erősítését. Mellékelem a megfelelő finomságú Offset állítót.

Offset_2.GIF
    
(#) reloop válasza Koncsar hozzászólására (») Nov 10, 2013 /
 
Kérésedre berajzoltam az egyik tápoldali áramkorlátozó általam elképzelt megoldását.
Az alkatrészek méretezésének menete a következő. Meghatározzuk az üzemeltetés során fellépő elvi maximális kimenő áramot. Az egyszerűség kedvéért a féloldali tápfeszültséget osztjuk a tervezett legkisebb terhelő impedancia ohmikus értékével. Például +72V 8 ohm esetén ez 9A.
A megfigyelt source ellenálláson eső feszültség kiszámításához a kimenő áramot el kell osztani a FET-párok számával. Kaptunk egy olyan értéket aminél a korlátozást már el lehet indítani. Az R1/R2 feszültségosztót határozzuk meg úgy, hogy ekkor T1 B-E pontjaira 0,55-0,6V essen. javaslom R1 értékét 220 ohm-ra választani.
R3 a nullátmenet közelében kap szerepet. Itt sem vétünk hibát ha kivezérlés nélküli állapotban azt feltételezzük, hogy R3-on az adott oldali tápfeszültség esik. Az R3-on folyó áram erősségnek az R1 és R2 párhuzamos eredőjén 0,35-0,4V esést állítsunk be. Ez az áramerősség adja ki R3 értékét.
Amennyiben a nullátmenet közelében a source ellenálláson 0,2V*(R1+R2)/R1 feszültségesés jön létre, a korlátozó közbe fog lépni. Ennek kimenti áram vonzatánál ismét figyelembe kell venni a FET-párok számát.
A C1 kondenzátor késleltető szerepe a szabályzás oszcillációba való átcsapását hivatott megelőzni. Értékének 22nF-ot javaslok.
A korlátozó áramkör helyes működése esetén a névleges terhelőimpedanciának megfelelő ohm-ikus műterhelésen a szinusz tetőesés kialakulási feszültsége nem változik, tehát az erősítő továbbra is azonos maximális teljesítmény szolgáltatására képes. A műterhelés értékének 25%-os csökkentéstől viszont láthatóan alacsonyabb szinten kell a tetőesésnek bekövetkeznie.
(#) Koncsar válasza reloop hozzászólására (») Nov 10, 2013 /
 
Köszi! Agyalok rajta.
(#) reloop válasza reloop hozzászólására (») Nov 10, 2013 /
 
Mellékelek egy szimulációt, amely megmutatja, hogy az áramkorlátozó használatával a FET disszipációja milyen maximális értékeket vehet fel. Az ellenállásokat ki-ki a saját számítsa szerint helyettesítse be!
(#) Koncsar hozzászólása Nov 10, 2013 /
 
Aki ért hozzá milyen jól megtudja csinálni magának ezt a korlátozó áramkört. Legyen az NYÁK ba való betervezés is. Szép munka.
(#) Koncsar hozzászólása Nov 19, 2013 /
 
Sziasztok! Infót szeretnék kérni, hogy az OPA 552 műv. erősítő alkalmazható e KD mester kapcsolási rajzában, illetve, hogy az IC Flag kimenete mire szolgál és mire lehetne haszálni? Köszönöm.
(#) reloop válasza Koncsar hozzászólására (») Nov 19, 2013 /
 
Szia! Alkalmazható. A flag kimenet jelzi a túltermelés miatti korlátozás állapotát.
(#) mmajka hozzászólása Nov 22, 2013 /
 
Kedves Fórumtársak!

A következő kérdésem lenne hozzátok:
Okoz e gondot ha a képen kijelölt ellenállást a nyák hátoldalán forrasztom fel? Oka, hogy a hűtőborda széle kicsit bezavar.
Ha igen akkor a borda kap kis csiszolást.

Bild27831.jpg
    
(#) mmajka válasza (Felhasználó 13571) hozzászólására (») Nov 22, 2013 /
 
Köszönöm a gyors választ!

Akkor minden rendben, úgyis csak hallgatni akarom.
(#) Gab04 hozzászólása Dec 3, 2013 /
 
Üdv!

Vf2 mono (8ohmos) verzióhoz, elég lenne nekem ez a borda?
Link

Az L vagy T idomnak milyen vastag alu (lemez) jó? Amire célszerű az tranzisztorokat szerelni. Vagy jobb egyből a bordára szerelni?

Válaszokat előre is köszönöm!
(#) Koncsar válasza Gab04 hozzászólására (») Dec 4, 2013 /
 
Szia! A legjobb egyenesen a bordára tenni a tranzisztorokat. Ha L idomra teszed, akkor 4mm vastagságú az már talán kellő hőt elnyel és elvezet a bordára.
(#) Gab04 válasza Koncsar hozzászólására (») Dec 4, 2013 /
 
Köszönöm, és a borda amit kinéztem elég lenne vagy azért nagyobb kellene? Gondolkodtam azon, hogy egy régebbi pc cpu borda + ventillátor elég lehet?
(#) mmajka hozzászólása Dec 5, 2013 /
 
Kedves Fórumtársak!

Mennyiben zavarja a végeredményt ha jel becsatoló MKP kondenzátor 680nF helyett 1µF MKP t használok? Az van itthon fölösleg még egy régebbi projektből kimaradva.

Előre is köszönöm a véleményeket!
(#) Ge Lee válasza mmajka hozzászólására (») Dec 5, 2013 /
 
Valamelyest javul a mély átvitel, már ha ez zavarnak számít.
(#) mmajka válasza Ge Lee hozzászólására (») Dec 9, 2013 /
 
Kedves Fórumolvasók!

Jelentem megszületett a masina. Meg vagyok elégedve az egyszerűségével, a hangja nagyon meggyőző, habár észleltem kis torzitást az első próbajáraton de pár óra munka után teljesen eltűnt és azóta tökéletes. Akkor hallok valami kis zajt ha a membrántól 2-3 cm re nagyon fülelek. Arra gondoltam, hogy kellett az alkatrészeknek kis bejáródás. A jel bemenő kondik 1µF MKPk azok a nagy kékségek, de van rendesen magas hang is de a mélyek kicsit hangsúlyozottabbak de nem kemények mintha műanyag vödröt kalapálna valaki. Egyszóval rögtön indult, nem volt alkatrész pocsékolás mert kiégett valami, csak ajánlani tudom.

El ne felejtsem a képeket habár mobillal készültek este és műhelyben de igyekszek pótolni mindent. Előre is ennyit:
(#) bencikusz hozzászólása Dec 22, 2013 /
 
Sziasztok!

Felmerült az igény, hogy megépítsem a 270W os KD féle VF2 variánst. Meg is van a dokumentáció,a mi itt az oldalon fellelhető, viszont egy olyan problémám van, hogy nincsen beültetési rajz hozzá. Ez nagyon megnehezíti az alkatrészek felismerését a nyákon.
A kérdésem arra irányul, hogy nincs valakinek egy beültetési rajza ehhez a kapcsoláshoz?
Előre is köszönöm!
Üdv.B
(#) soos csaba válasza bencikusz hozzászólására (») Dec 22, 2013 /
 
Szevasz! De nekem meg van, jó építgetést hozzá!.
(#) bencikusz válasza soos csaba hozzászólására (») Dec 22, 2013 /
 
Köszönöm szépen, de a nyákon itt se tudom hogy mi micsoda.
Van valami módszer amit nem ismerek, hogy hogyan lehet könnyedén megállapítani hogy melyik alkatrésznek milyen értékei vannak?
Mert a nyákban itt sincsenek feltüntetve az értékek.
Köszi.
B
(#) soos csaba válasza bencikusz hozzászólására (») Dec 22, 2013 /
 
Hát figyelj, végig követed a be ültetési rajzot, és nézed a kapcsolási rajzot is, és persze ott van a kész panelról egy kép is, nem olyan nehéz be azonosítani az alkatrészeket szerintem, ha már mindez meg van!
(#) reloop válasza bencikusz hozzászólására (») Dec 22, 2013 /
 
Hogyne volna, követni kell a kapcsolási rajzot!
Végül is Karácsony van
A hozzászólás módosítva: Dec 22, 2013
(#) soos csaba válasza bencikusz hozzászólására (») Dec 22, 2013 /
 
Közben én is most lettem készen az értékek oda írásával az alkatrészekhez! Igaz karácsony van azért csináltam meg neki én is hirtelen hogy ne bajlódjon!
(#) bencikusz hozzászólása Dec 22, 2013 /
 
Ójaj Kedves Kollégák!
Nagyon szépen köszönöm kedvességeteket!
Igazán meghívnám mind kettőtöket egy italra!
Még egyszer köszönöm !
Üdv. B
(#) mmajka hozzászólása Dec 29, 2013 /
 
Kedves Szakértők!

Egy igen egyszerű és bosszantó probléma merült fel az erőgépnél.
A conductor tökéletesen működik mp3 lejátszó, mobil, stb kimenetén de laptoppal nem akar. Hihetetlen búgás, zúgás jelentkezik. Véleményem szerint a jelföld és a táp földje nem szeretik egymást és innen a gond, na erre van e valakinek ötlete mit is lehetne bevetni a zavartalan zenehallgatás érdekében? Még előerősitő nélkül próbálom lehet az a gond?

Kellemes ünnepeket mindenkinek!
A hozzászólás módosítva: Dec 29, 2013
(#) szamóca válasza mmajka hozzászólására (») Dec 29, 2013 /
 
A di-box megszünteti a galvanikus kapcsolatot a két berendezés között.
(#) bencikusz válasza mmajka hozzászólására (») Dec 29, 2013 /
 
Szia!

Bővebben: Link

Én ezt használom. Még hangosítások közben is rendesen teszi a dolgát. Szeretem, és az ára is elfogadható.
Minden jót.
Üdv.b
Következő: »»   118 / 171
Bejelentkezés

Belépés

Hirdetés
XDT.hu
Az oldalon sütiket használunk a helyes működéshez. Bővebb információt az adatvédelmi szabályzatban olvashatsz. Megértettem