Fórum témák

» Több friss téma
Fórum » NYÁK terv ellenőrzése
 
Témaindító: Paso, idő: Okt 4, 2005
Lapozás: OK   114 / 203
(#) elodke válasza kadarist hozzászólására (») Nov 16, 2013 /
 
És ezt valaki megtudná tervezni

köszi
(#) elodke hozzászólása Nov 16, 2013 /
 
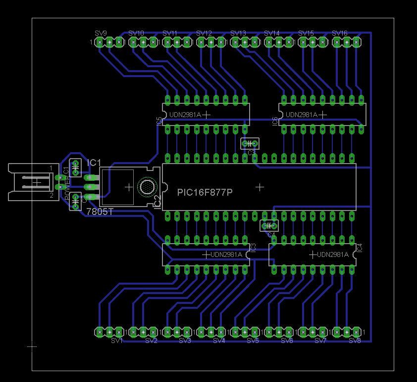
DesignSpark csak kétoldalúra tudta csinálni szerintetek ez így jó?
(#) kokozo válasza elodke hozzászólására (») Nov 16, 2013 /
 
Pár kérdés.. Szerinted jó? Szerinted mekkora egy 10W-os ellenállás? Szerinted ilyen vékony vezetékek elegek 500W-hoz?
(#) elodke hozzászólása Nov 16, 2013 /
 
ok értem
(#) kokozo válasza elodke hozzászólására (») Nov 16, 2013 /
 
Próbáld ki kb így..

inverter.JPG
    
(#) elodke hozzászólása Nov 16, 2013 /
 
köszi.
A hozzászólás módosítva: Nov 16, 2013
(#) elodke válasza kokozo hozzászólására (») Nov 16, 2013 /
 
Keves Kokozo!

Én még csak most kezdem az elektronika rejtelmeinek megismerését ha lehetne kérnem azt a layoutos tervet, én még nem birom így megrajzolni, csak nyáktervet szoktam nyomtatni layuotból.

Köszönettel: Előd
A hozzászólás módosítva: Nov 16, 2013
(#) kokozo válasza elodke hozzászólására (») Nov 16, 2013 /
 
Szerintem ha most kezdted ne ezzel kezd..
(#) elodke válasza kokozo hozzászólására (») Nov 16, 2013 /
 
kösz szépen.
A hozzászólás módosítva: Nov 16, 2013
(#) kaqkk válasza _JANI_ hozzászólására (») Nov 16, 2013 /
 
Akkor most már végképp nem értem , nekem (privátban 2803 ról írt..) és tényleg a terven a 2981 van
(#) kaqkk válasza SzT3 hozzászólására (») Nov 16, 2013 /
 
A 4 db 100n ból csak egyet hagyj meg azt viszont tervezd a táplábakhoz a lehető legközelebb,miért terveztél rá 4 et?? A 13-14 es lábra ne tervezz kimenetet oda egy 4 MHz -s kristályt és 2 db 22pf os kondit tegyél , a 16f877 nem működik kristály vagy külső rc tag nélkül nélkül .
(#) SzT3 válasza kaqkk hozzászólására (») Nov 16, 2013 /
 
Privátba azért ment 2803 mert én már nem rgb- ledekkel számoltam hanem sima leddel párba furva mert az rgb-ből is csak a pirosat és a kéket használnám és ahhoz meg irreálisan drága igy én az én változatomba 2803-van Csak JANI erről a csvarról még nem tudott és amit PROLI is irt hogy nem jó a 2803 alaphangon áttette fordított pularitásura!
CSak ami plussz hátráltató az az hogy a 2981 az 600 ft a 2803 pedig 150 tehát az RGB végkép kilőve!
(#) kaqkk válasza SzT3 hozzászólására (») Nov 16, 2013 /
 
Ahogy nézem ez a terv nem kerül egyhamar "legyártásra" egy hét alatt több változás volt rajta mint egy NASA fejlesztésen Ja ! és még egy kérdés , a pic programját ki fogja megírni, beégetni ?
A hozzászólás módosítva: Nov 16, 2013
(#) SzT3 válasza kaqkk hozzászólására (») Nov 16, 2013 /
 
Azért annyira nem csak az RGB-ket lőttem ki plusz az általad javasolt tranyómező került bele!
Pedig jó lenne valahogy hamar gyártásra kerülnie úgy hogy működik! Ráadásul téged "szemeltelek " ki rá mármint a gyártásra mert ennek én nem "merek" nekiugrani!! Le is töltöttem a Kaqkk systemet!
(#) proli007 válasza SzT3 hozzászólására (») Nov 16, 2013 /
 
Hello! Oké, de ha 2803 lesz benne, akkor a Led-ek nem GND-t, hanem tápot kell hogy kapjanak.. üdv!
(#) jani14 hozzászólása Nov 17, 2013 /
 
sziasztok forumozok
valaki segitene ehez a kapcs rajokhoz nyak-lap tervet kesziteni???
Ez az egyik
A hozzászólás módosítva: Nov 17, 2013
(#) orcika70 válasza jani14 hozzászólására (») Nov 17, 2013 /
 
Ezt a rajz feltételezem innen lett letöltve.
(#) _JANI_ válasza SzT3 hozzászólására (») Nov 17, 2013 /
 
Ha tudtam volna akkor úgy módosítom a nyáktervet.
De ez a módosítás már a te házi feladatod lesz...
(#) SzT3 válasza _JANI_ hozzászólására (») Nov 17, 2013 /
 
Legalább gyakorlom!
Most a 2981-est keresem a könyvtárba!
DE semmi dgond hamarosan töltöm fel a két nyáktervet!
Mert még nem döntöttem el hogy rgb legyen és 2981-esel vagy párba fúrt piros és kék led és 2803!
Csupán két ezer forint a különbség ami nem mindegy!
(#) SzT3 válasza kaqkk hozzászólására (») Nov 18, 2013 /
 
Megszületett az rgb LED kiviteles terv.
Remélem nem zárlatveszélyes arra próbáltam figyelni, és ugy ahogy egyszerűsíteni, de inkább ezt a rajzolatot választottam mint hogy átkötés legye!
(#) SzT3 válasza SzT3 hozzászólására (») Nov 18, 2013 /
 
Bocsánat a gomb lemaradt!
Azt most pótolom!
(#) SzT3 válasza SzT3 hozzászólására (») Nov 18, 2013 /
 
Módosítva..
Rajta a gomb is.. helysebben csak a csatlakozója mert vezetékkel lesz elvezetve a gomb!
Egy ellenőrzést ha Kérhetnék!
Nagyon köszönöm!
(#) kaqkk válasza SzT3 hozzászólására (») Nov 18, 2013 /
 
Egy kicsit "belekontárkodtam" megnyitás után klikk a ratsnest ikonra..
A hozzászólás módosítva: Nov 18, 2013
(#) SzT3 válasza kaqkk hozzászólására (») Nov 18, 2013 /
 
Na hát igen ezek azok az apró dolgok amiket még nagyon tanulnom kell!!
A sematikus nézetbe is sokkal életszerűbb így az mclr láb plusz a betáphoz a szűrő kondi.
Nagyon köszönöm!
Akkor nincs más hátra mint az alkatrészek beszerzése!
(#) Davidd hozzászólása Nov 20, 2013 /
 
Sziasztok! Elkészítettem a skori féle hangszóróvédelmet. A linken található első kapcsolási rajzot. Rele még nincs rátervezve mert az még nincs meg. Az alkatrész értékei pedig megjelennek, ha ráviszitek az egeret.
(#) Pistii12 hozzászólása Nov 22, 2013 /
 
Sziasztok!
Lenne 1 kérésem találtam 1 kapcsolást de a kapcsoláson van 1 dolog amit nem értek mellékelem mellé a képet amit bekereteztem pirossal segítenétek rájönni, hogy mi lehet az?
A válaszokat előre is Köszönöm
Üdv: Pistii12

elek-06.gif
    
(#) reloop válasza Pistii12 hozzászólására (») Nov 22, 2013 / 1
 
Szia! Az egy relének a tekercse. A szaggatott vonal jelzi mit is kapcsol. A kérdésednek a Kezdő-ben jobb helye lett volna, ez a topic nem erről szól.
(#) Pistii12 válasza reloop hozzászólására (») Nov 22, 2013 /
 
Akkor ha jó értem az a kapcsolót akkor 1 relé helyettesíti igaz?
(#) reloop válasza Pistii12 hozzászólására (») Nov 22, 2013 / 1
 
Igen, az egy 12V-os relé, melynek pogácsái a K kapcsolóval párhuzamosan vannak kötve.
(#) Pistii12 válasza reloop hozzászólására (») Nov 22, 2013 /
 
és akkor még lenne 1 kérdésem hogy van a akku mínusz pontja az biztos a 7805-s fesz. szabályzó ic bemenetére kell, hogy menjen?
Következő: »»   114 / 203
Bejelentkezés

Belépés

Hirdetés
XDT.hu
Az oldalon sütiket használunk a helyes működéshez. Bővebb információt az adatvédelmi szabályzatban olvashatsz. Megértettem