Fórum témák
» Több friss téma |
Fórum » NYÁK terv ellenőrzése
DesignSpark csak kétoldalúra tudta csinálni szerintetek ez így jó?
Pár kérdés.. Szerinted jó? Szerinted mekkora egy 10W-os ellenállás? Szerinted ilyen vékony vezetékek elegek 500W-hoz?
Keves Kokozo!
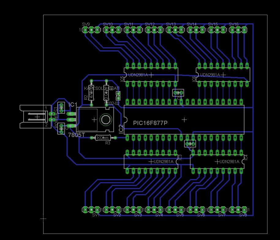
Én még csak most kezdem az elektronika rejtelmeinek megismerését ha lehetne kérnem azt a layoutos tervet, én még nem birom így megrajzolni, csak nyáktervet szoktam nyomtatni layuotból. Köszönettel: Előd A hozzászólás módosítva: Nov 16, 2013
Szerintem ha most kezdted ne ezzel kezd..
kösz szépen.
A hozzászólás módosítva: Nov 16, 2013
Akkor most már végképp nem értem , nekem (privátban 2803 ról írt..) és tényleg a terven a 2981 van
A 4 db 100n ból csak egyet hagyj meg azt viszont tervezd a táplábakhoz a lehető legközelebb,miért terveztél rá 4 et?? A 13-14 es lábra ne tervezz kimenetet oda egy 4 MHz -s kristályt és 2 db 22pf os kondit tegyél , a 16f877 nem működik kristály vagy külső rc tag nélkül nélkül .
Privátba azért ment 2803 mert én már nem rgb- ledekkel számoltam hanem sima leddel párba furva mert az rgb-ből is csak a pirosat és a kéket használnám és ahhoz meg irreálisan drága igy én az én változatomba 2803-van Csak JANI erről a csvarról még nem tudott és amit PROLI is irt hogy nem jó a 2803 alaphangon áttette fordított pularitásura!
CSak ami plussz hátráltató az az hogy a 2981 az 600 ft a 2803 pedig 150 tehát az RGB végkép kilőve!
Ahogy nézem ez a terv nem kerül egyhamar "legyártásra" egy hét alatt több változás volt rajta mint egy NASA fejlesztésen
![]() Ja ! és még egy kérdés , a pic programját ki fogja megírni, beégetni ? A hozzászólás módosítva: Nov 16, 2013
Azért annyira nem csak az RGB-ket lőttem ki plusz az általad javasolt tranyómező került bele!
Pedig jó lenne valahogy hamar gyártásra kerülnie úgy hogy működik! Ráadásul téged "szemeltelek " ki rá mármint a gyártásra mert ennek én nem "merek" nekiugrani!! Le is töltöttem a Kaqkk systemet!
Hello! Oké, de ha 2803 lesz benne, akkor a Led-ek nem GND-t, hanem tápot kell hogy kapjanak.. üdv!
sziasztok forumozok
valaki segitene ehez a kapcs rajokhoz nyak-lap tervet kesziteni??? Ez az egyik A hozzászólás módosítva: Nov 17, 2013
Ha tudtam volna akkor úgy módosítom a nyáktervet.
De ez a módosítás már a te házi feladatod lesz...
Legalább gyakorlom!
![]() Most a 2981-est keresem a könyvtárba! DE semmi dgond hamarosan töltöm fel a két nyáktervet! Mert még nem döntöttem el hogy rgb legyen és 2981-esel vagy párba fúrt piros és kék led és 2803! Csupán két ezer forint a különbség ami nem mindegy!
Megszületett az rgb LED kiviteles terv.
Remélem nem zárlatveszélyes arra próbáltam figyelni, és ugy ahogy egyszerűsíteni, de inkább ezt a rajzolatot választottam mint hogy átkötés legye!
Módosítva..
Rajta a gomb is.. helysebben csak a csatlakozója mert vezetékkel lesz elvezetve a gomb! Egy ellenőrzést ha Kérhetnék! Nagyon köszönöm!
Egy kicsit "belekontárkodtam" megnyitás után klikk a ratsnest ikonra..
A hozzászólás módosítva: Nov 18, 2013
Na hát igen ezek azok az apró dolgok amiket még nagyon tanulnom kell!!
![]() A sematikus nézetbe is sokkal életszerűbb így az mclr láb plusz a betáphoz a szűrő kondi. Nagyon köszönöm! Akkor nincs más hátra mint az alkatrészek beszerzése!
Sziasztok! Elkészítettem a skori féle hangszóróvédelmet. A linken található első kapcsolási rajzot. Rele még nincs rátervezve mert az még nincs meg. Az alkatrész értékei pedig megjelennek, ha ráviszitek az egeret.
Sziasztok!
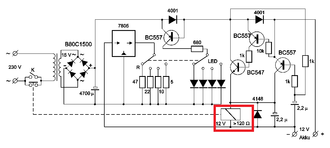
Lenne 1 kérésem találtam 1 kapcsolást de a kapcsoláson van 1 dolog amit nem értek mellékelem mellé a képet amit bekereteztem pirossal segítenétek rájönni, hogy mi lehet az? A válaszokat előre is Köszönöm Üdv: Pistii12
Szia! Az egy relének a tekercse. A szaggatott vonal jelzi mit is kapcsol. A kérdésednek a Kezdő-ben jobb helye lett volna, ez a topic nem erről szól.
Akkor ha jó értem az a kapcsolót akkor 1 relé helyettesíti igaz?
Igen, az egy 12V-os relé, melynek pogácsái a K kapcsolóval párhuzamosan vannak kötve.
|
Bejelentkezés
Hirdetés |





Ja ! és még egy kérdés , a pic programját ki fogja megírni, beégetni ?
Ráadásul téged "szemeltelek " ki rá mármint a gyártásra mert ennek én nem "merek" nekiugrani!! Le is töltöttem a Kaqkk systemet! 





