Fórum témák
» Több friss téma |
Itt egy video arról hogy is néz ki közelről. Bővebben: Link
Sziasztok!
A korábbi elképzelésem némiképp változott. A videon látható villogó karácsonyi fényfűzért szeretném megépíteni. 3:00-nál látható a lényeg. A kérdés az, hogy ezt hogyan csinálják? Központilag vannak a ledek vezérelve vagy mindegyik villogó led egyéni frekvencián önállóan villog?
Jó szem kérdése az egész ,ha találsz 2- esetleg több olyan ledet ami egyszerre gyulad fel ,akkor központilag van vezérelve ,ha nem akkor minden led önálló.Amit én láttam ,kettő gyors villanás hosszabb szünet ,az egyik figyelt leden ,valószínűsíti az elektronika létét.Szerintem nem különálló villogó ledekből van építve.
Van egy 220V ról működő karácsonyi izzósorom. Szeretném számítógépről zene ritmusra villogtatni. Nos van már egy vezérlő programom én írtam, az LPT portot kapcsolgatja (D0,D1,D2,D3-at használja) ha aktív a kimenet 5V jön ki rajta. Kéne nekem egy vezérlő áramkör amivel viszonylag gyorsan kapcsolja ki/be őket. Építettem egy MOC3020-as kapcsolást, ami elvileg az eredeti izzósor kapcsolgató tirisztorát/triac-ját kapcsolgassa, de sajna elvi kikapcsolt álapotban ég minden égősor
Először az eredeti kapcsolást kellene átalakítani normális triakossá, vagy végig gondolni, hogy tirisztorral hogyan működhet az opto. Egyébként rajzot tudnál mutatni róla, hogyan csináltad. Ugy nehéz segíteni, hogy nem igazán lehet tudni mit csináltál.
Túl sok huzal van kicsi helyre összetömörítve lehet azért nem működik. Nos az eredeti vezérlésénél volt egy q406 alkatrész aminek a vezérlő lábát kötöttem MOC3020 triac részére, és raktam egy-egy ellenállást a kapcsolni kívánt égősorra s azt az opto másik részére. holnap visszarajzolom, félbehagyott project s fejből már nem tudom pontosan
A hozzászólás módosítva: Jún 18, 2013
"Karácsonyi fényfüzér"
Ez mostanában tényleg minden szempontból aktuális...
Szia! A MOC3020-as áramkörét az adatlapjából raktad össze? A MOC3020-as triac és tirisztor meghajtására is jó. ( Én triakkal építettem meg a tesztáramkört. PCB: Link. SCH: Link. ) Ha jól van összerakva akkor azonnal megfelelően működik. Ha teheted akkor mellőzd az eredeti vezérlő áramkört, mert annak az alkatrészei eléggé ki vannak élezve, ami a méretezést illeti.
A hozzászólás módosítva: Jún 19, 2013
sziasztok!
Szerintetek életképes lenne a következő ötlet? Van egy normál izzós égősorom (sima bedugomazizzót foglalatos) abba az izzókat kicserélném ledekre akkor működne a konstrukció? azért kérdezem mert az egyik sorban még régebben apám heftelt egy kiégett helyére egy sima ledet és semmi baja nem lett mai napig működik
Az ötlet életképes, egy nagyon rövid időre.
Ha minden izzó helyére LED-et raksz, mi fogja korlátozni a rajtuk átfolyó áramot?
Talán még nem késő a módosítást elkezdeni:
Hagyományos, 16 db 14V -os, soros füzér: A 16 db 14V -os égősort még 220V -os hálózatra tervezték: 16 * 14V = 224V. A 230V -ra emelt feszültség mellett még hamarabb tönkremennek az izzók. Kerítsünk egy másik hasonló izzósort (sokan a kiégés miatt úgyis kidobják), vágjuk szét 4 db 4-es darabra. Tolduk meg a darabokkal a saját és még három izzósort 20 darabosra: 20 * 14 = 280V. Évekig nem fog tönkremenni izzó. A módszer használható más soros füzér esetén is.
Sziasztok!
Arról szeretnék érdeklődni, hogy van egy karácsonyi fényfüzérem, csak a vezérlője elromlott, és MOC3020 al galvanikusan lehetne e vezérelni mondjuk AVR-ről? Ha igen küldene valaki egy kapcsolási rajzot minél kevesebb alkatrészel?
Sziasztok.
Van egy szines fényfüzérem aminek sajnos tönkre ment a vezérlője. 3 vezeték jött ki a dobozból ebből 2-ön vannak az izzók 1 pedig elmegy az utolsó izzóig amiről 3 vezeték jön le. Na most én úgy gondolom, hogy az üres szál az közös lehet és a másik kettő értelem szerüen az izzóké. De lehet, hogy rossz az elképzelés. Hogyan tudnám én ezt életre kelteni? Összesen 100DB (soronként 50db) izzó van rajta.
Vegyél másikat, ezeket kár kókányolni , csak áramütés és tűzveszély lesz az eredmény . 2000 ért már kapsz újat akárhány leddel...
Én is úgy jártam építettem 4 darab szilárd test relét MOC3020-al és rákötöttem a fényfűzért, ráadtam a tápot és a triac szét robbant nagy villanással. A fényfűzér volt zárlatos.
Azért szerintem van néhány pozitív történet is. Első körben átnézném, milyen állapotban van, (sérült szigetelés bárhol , különös tekintettel az égők tövénél, kizáró ok ) azután ráadnám a 230-at.( azt előtte tisztázandó, hogy ledes , vagy izzós. Ha ledes akkor egy graetz kell elé ) Ha füstöl úgyis mindegy, ráérek utána is venni másikat, ha meg nem, valószínű az új sem lesz biztonságosabb. Esetleg szét darabolni több darabba és mehet egy 24V transzformátorról.
Sziasztok!
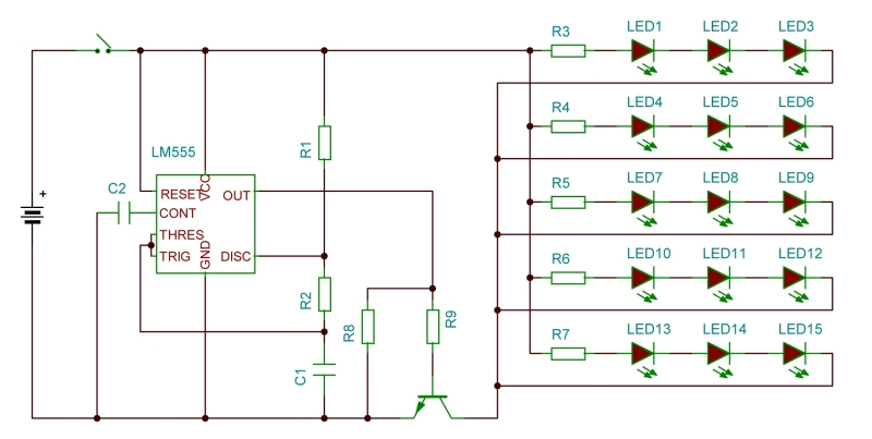
Itt említve van ez a karácsonyi fény.Bővebben: Link Szeretnék építeni egy vezérlőt 18 ledhez. Ezt meglehetne oldani programírás nélkül?
Egy 555 ös és két 4017 es ic Ebben a témában keresgélj
A hozzászólás módosítva: Dec 7, 2013
Sziasztok! Hasonló villogót szeretnék építeni, annyi különbséggel, hogy nem "szív" motívumút, hanem karácsonyfa alakút. Apró kis kapcsolást készítenék, 7 darab (nem azonos színű) LED-et szeretnék egyszerre villogtatni. Építettem már 555 IC-vel 1 LED-es villogót, azonban ha arra párhuzamosan kötöttem 7 LED-et, nem villogott...
Előre köszönöm segítségeteket!
Szia!Én a mellékelt kapcsolást ajánlanám.
Helló! Tegyél az ic kimeneti lábára egy npn-es (pl BD- 139-et ) tranzisztort hogy ne az ict terheld
remélem segítettem üdv : Cucu26 A hozzászólás módosítva: Dec 10, 2013
Szia! Ellenőrizd le a kapcsolásodat. Elvileg, ha LED-enként 20mA-val terheled az 555-ös kimenetét, sem terhelnéd túl. Igaz a 140mA-val kicsit megdolgoztatnád. Ha nem akarod ennyire leterhelni az IC-t akkor egy teljesítmény tranzisztor valóban leveszi a terhet az 555-ről.
Amiről nem volt szó az a tápfeszültség. Az is lényeges, hogy mekkora nyitóáramot bírnak a LED-ek és mekkora a nyitófeszültségük. Ezek elég lényeges adatok a LED-ek áramkorlátozó ellenállásának kiszámításához. Ajánlom figyelmedbe a HE "Segédprogramok":_Link_-ból a LED paraméterek (általános):_Link_. Valamint a LED előtét ellenállás (Párhuzamos LED):_Link_ ( Csak azonos nyitófeszültségű LED-ekkel!!! ) és a LED előtét ellenállás (Soros LED):_Link_. Soros kapcsolásnál különbözőszínű - különböző nyitófeszültségű LED-eket is sorba köthetők. Soros kapcsolásnál érdemesebb magasabb tápfeszültséget alkalmazni. ( 10-15V ). A nagyobb tápfeszültség és a soros kapcsolás előnyeként az IC-n kevesebb áram fog folyni. Párhuzamos kapcsolás:7db*20mA= 140mA. S PL: 3füzér*20mA= 60mA, ezt a 60mA-t az 555 gond nélkül elviseli. Ha elég nagy a tápfeszültség (MAX:15V), akkor lehet hogy két párhuzamos füzér is elég lesz. A hozzászólás módosítva: Dec 10, 2013
Anno 14 évesen írtam egy cikket: Bővebben: Link
Kicsi, könnyen kivitelezhető lenne, és egyszerűen köré lehetne rakni a LED-eket "karácsonyfa" formában. Be tudnátok jelölni a rajzon, hogy pontosan hogyan oldjam meg azt, hogy az egyetlen egy LED helyére egy tranzisztor, majd a tranzisztorra párhuzamosan a 7 LED-et?
" Az áramkör ":_Link_. R8=100K, R9=1K, R3-R7 a LED-ek színétől és számától függően, Tranzisztor=pl: BD139 .
Helló
Van egy 100db-os fényfüzérünk hagyományos izzókból, amik sorosan vannak rákötve a hálózati feszültségre. Sajnos a 100db izzóból 20-30 darab már nem világít. Én se értem hogy lehet ez, biztosan soroban vannak bekötve, mivel ha bármelyiket kiveszem az összes elalszik és ha egy világítót és nem világítót kicseréllek, akkor pont úgy fog világítani a működő izzó csak más helyen. Megtudnátok mondani, hogy működnek ezek az izzók? Ha kiégnek akkor hogy oldják meg, hogy az áram továbbra is átjusson rajtuk? Átmennek rövidzárba, vagy esik rajtuk valami feszültség ezután is? Ha rövidzárasak lesznek akkor várhatóan lavinaszerűen egyre több izzó fogja megadni magát(így érthető lenne miért nem világít már annyi darab). ![]() Próbáltam kimérni az ellenállásukat is de nem kaptam értékelhető eredményt(gondolom ez nagyban a hőmérsékeltük függvénye). A hozzászólás módosítva: Dec 15, 2013
Szia! Ha 20-30db nem világít egyszerre, akkor 5 illetve 3 csatornára van bontva a 100-as egység ami azt jelenti, hogy az egyes csatornákban lévő izzók egymással sorba de a csatornák egymással párhuzamosan vannak kötve. Ezzel a kapcsolási móddal elkerülhető az izzófüzér teljes meghibásodása egyetlen darabjának kiégése miatt és a hibakeresést megkönnyíti.
Szerintem az általad említett lavinajelenség működik.Valami módon átkötődik az izzó kiégés esetén.Esetleg azt tudod csinálni, egy részét beáldozod, és lehetőleg teljesen ép sorokat készítesz belőle.Egy sor meg sötét lesz teljesen.( ha jót akarsz akkor egy meg is hosszabbítod a füzért két-három égővel.)
Idézet: „Ha 20-30db nem világít egyszerre, akkor 5 illetve 3 csatornára van bontva a 100-as egység ami azt jelenti, hogy az egyes csatornákban lévő izzók egymással sorba de a csatornák egymással párhuzamosan vannak kötve.” Ha így lenne akkor egy izzó kivétele után is világítania kéne a többinek. Viszont én ha bárhonnan kiveszek egy izzót(akár hibásat, akár nem) rögtön kialszik az összes. Mellékel egy képet az egyik izzóról, látni hogy alul valamivel össze van fűzve a két lába, ahol kicsit megbarnult már az üveg ott világít halványan látni is azt a szálat(talán wolfrám).
Vannak olyan égőkket felépített fűzérek, amelyek kiégés után továbbra is zárva tarták az áramkört. Az a kis fém kampó gondoskodik az áram vezetéséről, ha az izzószál elszakadna.
Ha jól van tervezve, akkor az áram nem növekszik a kiégett izzók számával, nem indul be a kiégési lavina, csak egyre kevesebb izzó világít.
Sziasztok! Van nekem is egy ilyen zöld dobozos kínai izzósorom, amiben nem lehet égőt cserélni. Illetve nem is tudnék, mert nincs tartalék. Mit gondoltok, az mennyire lenne jó ötlet, ha a tönkrement izzókat ellenállással helyettesíteném? Nem tudjátok véletlenül milyen paraméterei vannak ezeknek a kis izzóknak, hogy ki tudjam számolni mekkora ellenállás kellene? Vagy inkább hagyjam a fenébe és dobjam ki?
|
Bejelentkezés
Hirdetés |




Ha minden izzó helyére LED-et raksz, mi fogja korlátozni a rajtuk átfolyó áramot?
Előre köszönöm segítségeteket!
remélem segítettem üdv : Cucu26 






