Fórum témák
» Több friss téma |
Fórum » VF2 végerősítő
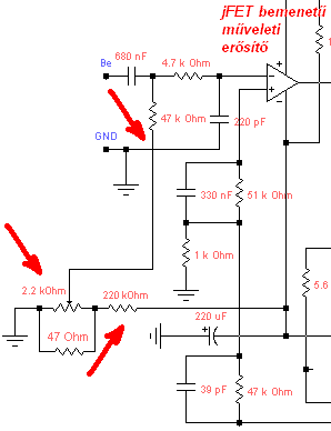
Szia! Megnéztem az OPA134 adatlapját 5pA a névleges bemeneti áram. Az 51k értékkel jelzett ellenálláson ekkor 0,2mV esik. Innen nem remélhető jelentős kimeneti DC változtatás. Valószínűleg pár mV Offset hibája az IC-nek (bőven belefér). Ennek a kapcsolásnak sajátossága, hogy ezt 48-szorosára erősíti, igaz más előnyökkel viszont szolgál cserébe.
A bemeneti ellenállás talppontját vidd -59mV-ra és már készen is vagy. Ha nem találnál ilyen kapcsolást (negatív tápról ellenállás (1mA), 1N4148, vele párhuzamos 2k2 trimmer és 1µF hidegítés) akkor majd rajzolok Neked egyet
Hogy tudom levinni a talppontot -59mV- ra? Melyik a bemeneti ellenállás? A 47K?
Közben jobbat találtam ki, kicsit még érlelem és teszek fel rajzot
Egy 2k2 trimmer és egy 220k ellenállás az alkatrész igénye.
Az előbb nem vettem figyelembe a kapcsolás DC erősítését. Mellékelem a megfelelő finomságú Offset állítót.
Kérésedre berajzoltam az egyik tápoldali áramkorlátozó általam elképzelt megoldását.
Az alkatrészek méretezésének menete a következő. Meghatározzuk az üzemeltetés során fellépő elvi maximális kimenő áramot. Az egyszerűség kedvéért a féloldali tápfeszültséget osztjuk a tervezett legkisebb terhelő impedancia ohmikus értékével. Például +72V 8 ohm esetén ez 9A. A megfigyelt source ellenálláson eső feszültség kiszámításához a kimenő áramot el kell osztani a FET-párok számával. Kaptunk egy olyan értéket aminél a korlátozást már el lehet indítani. Az R1/R2 feszültségosztót határozzuk meg úgy, hogy ekkor T1 B-E pontjaira 0,55-0,6V essen. javaslom R1 értékét 220 ohm-ra választani. R3 a nullátmenet közelében kap szerepet. Itt sem vétünk hibát ha kivezérlés nélküli állapotban azt feltételezzük, hogy R3-on az adott oldali tápfeszültség esik. Az R3-on folyó áram erősségnek az R1 és R2 párhuzamos eredőjén 0,35-0,4V esést állítsunk be. Ez az áramerősség adja ki R3 értékét. Amennyiben a nullátmenet közelében a source ellenálláson 0,2V*(R1+R2)/R1 feszültségesés jön létre, a korlátozó közbe fog lépni. Ennek kimenti áram vonzatánál ismét figyelembe kell venni a FET-párok számát. A C1 kondenzátor késleltető szerepe a szabályzás oszcillációba való átcsapását hivatott megelőzni. Értékének 22nF-ot javaslok. A korlátozó áramkör helyes működése esetén a névleges terhelőimpedanciának megfelelő ohm-ikus műterhelésen a szinusz tetőesés kialakulási feszültsége nem változik, tehát az erősítő továbbra is azonos maximális teljesítmény szolgáltatására képes. A műterhelés értékének 25%-os csökkentéstől viszont láthatóan alacsonyabb szinten kell a tetőesésnek bekövetkeznie.
Mellékelek egy szimulációt, amely megmutatja, hogy az áramkorlátozó használatával a FET disszipációja milyen maximális értékeket vehet fel. Az ellenállásokat ki-ki a saját számítsa szerint helyettesítse be!
Aki ért hozzá milyen jól megtudja csinálni magának ezt a korlátozó áramkört. Legyen az NYÁK ba való betervezés is. Szép munka.
Sziasztok! Infót szeretnék kérni, hogy az OPA 552 műv. erősítő alkalmazható e KD mester kapcsolási rajzában, illetve, hogy az IC Flag kimenete mire szolgál és mire lehetne haszálni? Köszönöm.
Szia! Alkalmazható. A flag kimenet jelzi a túltermelés miatti korlátozás állapotát.
Kedves Fórumtársak!
A következő kérdésem lenne hozzátok: Okoz e gondot ha a képen kijelölt ellenállást a nyák hátoldalán forrasztom fel? Oka, hogy a hűtőborda széle kicsit bezavar. Ha igen akkor a borda kap kis csiszolást.
Köszönöm a gyors választ!
Akkor minden rendben, úgyis csak hallgatni akarom.
Üdv!
Vf2 mono (8ohmos) verzióhoz, elég lenne nekem ez a borda? Link Az L vagy T idomnak milyen vastag alu (lemez) jó? Amire célszerű az tranzisztorokat szerelni. Vagy jobb egyből a bordára szerelni? Válaszokat előre is köszönöm!
Szia! A legjobb egyenesen a bordára tenni a tranzisztorokat. Ha L idomra teszed, akkor 4mm vastagságú az már talán kellő hőt elnyel és elvezet a bordára.
Köszönöm, és a borda amit kinéztem elég lenne vagy azért nagyobb kellene? Gondolkodtam azon, hogy egy régebbi pc cpu borda + ventillátor elég lehet?
Kedves Fórumtársak!
Mennyiben zavarja a végeredményt ha jel becsatoló MKP kondenzátor 680nF helyett 1µF MKP t használok? Az van itthon fölösleg még egy régebbi projektből kimaradva. Előre is köszönöm a véleményeket!
Valamelyest javul a mély átvitel, már ha ez zavarnak számít.
Kedves Fórumolvasók!
Jelentem megszületett a masina. Meg vagyok elégedve az egyszerűségével, a hangja nagyon meggyőző, habár észleltem kis torzitást az első próbajáraton de pár óra munka után teljesen eltűnt és azóta tökéletes. Akkor hallok valami kis zajt ha a membrántól 2-3 cm re nagyon fülelek. Arra gondoltam, hogy kellett az alkatrészeknek kis bejáródás. A jel bemenő kondik 1µF MKPk azok a nagy kékségek, de van rendesen magas hang is de a mélyek kicsit hangsúlyozottabbak de nem kemények mintha műanyag vödröt kalapálna valaki. Egyszóval rögtön indult, nem volt alkatrész pocsékolás mert kiégett valami, csak ajánlani tudom. El ne felejtsem a képeket habár mobillal készültek este és műhelyben de igyekszek pótolni mindent. Előre is ennyit:
Sziasztok!
Felmerült az igény, hogy megépítsem a 270W os KD féle VF2 variánst. Meg is van a dokumentáció,a mi itt az oldalon fellelhető, viszont egy olyan problémám van, hogy nincsen beültetési rajz hozzá. Ez nagyon megnehezíti az alkatrészek felismerését a nyákon. A kérdésem arra irányul, hogy nincs valakinek egy beültetési rajza ehhez a kapcsoláshoz? Előre is köszönöm! Üdv.B
Szevasz! De nekem meg van, jó építgetést hozzá!.
Köszönöm szépen, de a nyákon itt se tudom hogy mi micsoda.
Van valami módszer amit nem ismerek, hogy hogyan lehet könnyedén megállapítani hogy melyik alkatrésznek milyen értékei vannak? Mert a nyákban itt sincsenek feltüntetve az értékek. Köszi. B
Hát figyelj, végig követed a be ültetési rajzot, és nézed a kapcsolási rajzot is, és persze ott van a kész panelról egy kép is, nem olyan nehéz be azonosítani az alkatrészeket szerintem, ha már mindez meg van!
Hogyne volna, követni kell a kapcsolási rajzot!
Végül is Karácsony van A hozzászólás módosítva: Dec 22, 2013
Közben én is most lettem készen az értékek oda írásával az alkatrészekhez! Igaz karácsony van azért csináltam meg neki én is hirtelen hogy ne bajlódjon!
Ójaj Kedves Kollégák!
Nagyon szépen köszönöm kedvességeteket! Igazán meghívnám mind kettőtöket egy italra! Még egyszer köszönöm ! Üdv. B
Kedves Szakértők!
Egy igen egyszerű és bosszantó probléma merült fel az erőgépnél. A conductor tökéletesen működik mp3 lejátszó, mobil, stb kimenetén de laptoppal nem akar. Hihetetlen búgás, zúgás jelentkezik. Véleményem szerint a jelföld és a táp földje nem szeretik egymást és innen a gond, na erre van e valakinek ötlete mit is lehetne bevetni a zavartalan zenehallgatás érdekében? Még előerősitő nélkül próbálom lehet az a gond? Kellemes ünnepeket mindenkinek! A hozzászólás módosítva: Dec 29, 2013
A di-box megszünteti a galvanikus kapcsolatot a két berendezés között.
Szia!
Bővebben: Link Én ezt használom. Még hangosítások közben is rendesen teszi a dolgát. Szeretem, és az ára is elfogadható. Minden jót. Üdv.b |
Bejelentkezés
Hirdetés |























