Fórum témák
» Több friss téma |
Fórum » DCF77 óra Nixie-csövekkel
Idézet: „Sajnos az egyik IN-12 cső 3-as számjegye csak félig "világít", ehelyett szereznem kell egyet.” Az valószínűleg csak katódmérgezett. Ellenállás nélkül kellene járatni egy picit azt az egy számot. Általában ez helyrehozza.
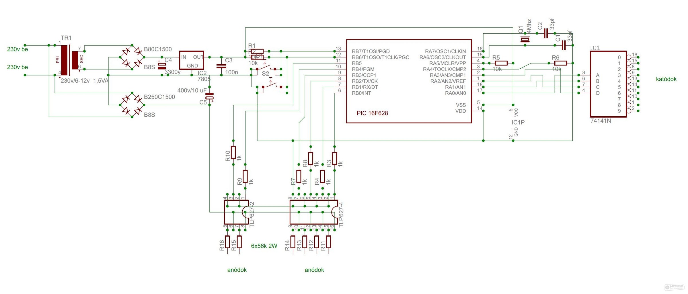
Egy kis ötletelést kérnék! Hogyan tudnám tranzisztorral vagy fettel ki/be kapcsolgatni az anódfeszt (+170V), 3V-ról vezérelve? Egyenlőre a relénél tartok, de szerintem elegánsabban is megoldható...
Nézd meg az atosz féle órát , ott optocsatolóval van megoldva ... Itt van
A hozzászólás módosítva: Dec 27, 2013
Sziasztok!
Belefogtam én is a Mule v2 építésébe, már nem sok kell a beüzemelésig. Egyenlőre 2 kérdésen akadtam meg: 1. A cikkbéli leírás alapján az anódfeszt kapcsolgató MPSA 92 tranzisztorok bázisellenálásait 2W-os példányokból kellene kiépíteni. "A CD4028 kimenetei egy 10kohmos ellenállásokon keresztül hajtják meg a nagyfeszültséget kapcsoló MPSA42, MPSA92 tranzsztorpárt. Az utóbbiak bázisellenállásán az egész anódfeszültség megjelenik, ide 2W -os ellenállásokat építsünk be." Ezzel szemben az alkatrészlistában csak 6db 2W 10kohm-os elenálás van, pedig az anódelenálásoknak is ilyet kellene beépíteni. Hogyan is van ez? 2. Az RGB panelon a tápfesz beérkezése után mindjárt van egy 100n-os és egy 10uf-os kondi. Az utóbbi gondolom elkó kellene hogy legyen. A gondom az vele hogy nem nagyon fér el a kép panel közt. A kérdésem az lenne hogy fontos-e beépíteni, illetve hogyha igen akkor jó-e helyette tantál? Köszönöm a válaszokat!
1. Az anódellenállások a két panel között kaptak helyet és értékük a beépített csövek típusától függ. Ezért nem szerepel a panelek alkatrészlistáin. Sajnos nem minden gyártó 0.6W -os ellenállása képes elviselni a 200 .. 250V feszültséget, de bármely gyártó 2W -os ellenállása jó. Esetleg 1 W -osak között is lehet megfelelő feszültségűt találni.
2. A 10µF az RGB panelon SMD tantál kondenzátor.
Eléggé kocka alakúnak van rajzolva, szerintem 100%, hogy tantál.
Akkor valószínűleg cserélem a bázisellenálásokat 1W-os ra. Csökkenhetne az óra magassága.
Csak vigyázz, hogy a FET hűtőzászlója ne érjen a gombok forrasztási pontjaihoz, mert megöli a PIC-et egyből.
Üdv. Megszeretném építeni Atosz90 nixie óráját. Az lenne a kérdésem, hogy az anódok balról jobra az óra perc és a másodperc egymás után? (kép mellékelve)
Csak akkor, ha 100% -ig biztos vagy abban, hogy elviseli a 250 .. 300V DC feszültséget. Van adatlapod róla és ténylegesen olyan típus van a kezedben. Ha az anód ellenállás átütne, egyből tönkretenné a csöveket. Ha a bázisellenállás (1M) felületén átvezetne (a rajta spirálisan kialakított vezetések között), akkor állandóan ki tudná nyitni az MPSA92 -t, nagy disszipációt okozna az MPSA42 -n. Az anód tápban is van két darab 220k, amin a (majdnem a) teljes feszültség megjelenik... A FET -nél levő 100pF kerámia kondenzátor is kényes darab: a legjobb a 100pF / 1kV kerámia kondenzátor. Az általában kapható típusok csak 50V -osak.
A hozzászólás módosítva: Dec 30, 2013
Igen
A hozzászólás módosítva: Dec 30, 2013
Sajna ha majd elmegyek a kisboltba nem hiszem hogy kapok adatlapot az ellenállások mellé, valószínű még a gyártóját sem fogom megtudni. Mindegy egy próbát megér, ha nem akkor meg marad ahogy van.
A 100pf 3KV-os, az rendben van. A 220k-s ellenállások meg nálam nincsenek, mivel kicsit átvariáltam a táprészt.
Már második napja nem tudok DCF77 jelet venni. Kétféle vevővel is próbálom, de tök nulla. Valaki ránézne, hogy neki éppen most van-e?
Már 3-at kipróbáltam, de semmi. A kis asztali óra sem szinkronizál.
Lehet, hogy a szomszéd bekapcsolta jammert...?
ÁÁÁ, a ködös, párás idő nem tesz jót a terjedésnek ezen a frekvencián. Amúgy is elég rossz helyen lakunk a terjedés szempontjából.
Reggel keresett rendesen, de délben beállt. A nejem szerint ilyenkor valahol földrengés van, és tényleg, Győr megyében volt.
A hozzászólás módosítva: Dec 31, 2013
35 perc alatt sajnos csak 11 jó szinkron volt...
A hozzászólás módosítva: Dec 31, 2013
Érdekes, hogy 2 napja még percenként...három percenként volt sikeres szinkronom. Most meg még szkóppal sem látok jelet. Ejj, de mérges vagyok!
Az antennát kívülre kellene tenni, biztos jobb lenne a helyzet. Azért egy faliórát mégsem lehet kívülre tenni.
Szia! Most ünnep van, mindenki otthon nézi a TV -t (77.5 kHz / 4 = 19.374 kHz), járatja a fénycsőlámpákat. Igen zajos a jel. A párás levegő sem segít...
A hozzászólás módosítva: Dec 31, 2013
A fene egye meg! Kínomban összeraktam a Zoli féle DCF jelgenerátort, amivel megy is az órám. Bővebben: Link
A hozzászólás módosítva: Dec 31, 2013
Sárospatak, szikrázó napsütés, kb. 3 perc alatt kiváló szinkron....
Annyira nem vagyok mazochista.
Akkor vidd le a pincébe
ha viszel bort is ott várlak ... BÚÉK A hozzászólás módosítva: Dec 31, 2013
Maximum, kölökpezsgővel tudunk koccintani.
Indulok, megnézem, hogy megfagytál-e már...? |
Bejelentkezés
Hirdetés |






Lehet, hogy a szomszéd bekapcsolta jammert...? 
és ott sem.




