Fórum témák
» Több friss téma |
Fórum » NYÁK terv ellenőrzése
Szia! Megnézném mások hogyan oldották meg: Bővebben: Link Az oszcillátort kell csak lecserélned, ha jól látom. A témájában is kérhetsz segítséget.
Ameddig ne mlátjuk hogy mekkorák az alkatrészek nehéz konkrét segítséget adni de ha elkezded ahogy írtam és felteszed akkor már egyszerűbb lesz.
Nemsokára kikísérletezem hogyan lessz az elrendezése. Az Nagyfeszültség-generátor rész tetszik azon a panelen amit Reloop kolléga linkelt. Ott max nekem a transzformátor méretével kéne variálni,mivel az enyém más típusú,de könyen összerakható.
Sziasztok!
Az lenne a kérdésem , hogy valaki átnézné ezt? Már mindent próbáltam ,de valami nem klappol
Már maga a kapcsolás is hibás , a terhelést (led) a tranzisztor kollektorába kell kötni a kollektor ellenálást lecsökkenteni (a led áramához)és a bázis ellenállásokat is a + ra kell kötni . Ezt építsd meg
A hozzászólás módosítva: Jan 11, 2014
ezzel a változattal is próbálkoztam ,de csak az egyik LED világít
Akkor ott elkötöttél valamit , talán valamelyik kondi vagy led volt fordítva
A hozzászólás módosítva: Jan 11, 2014
Hello! Nem kell aggódni, nem hibás a kapcsolás, csak "más mint a megszokott". Csak pettyet elkomplikáltad a nyákot. Nekem nincs Sprintem, de lefirkáltam, kb. hogy kellene megrajzolni. De arra figyelni kell, hogy nyomtatod ki, mer ez a "zöld" a forrasztási oldalon lenne, úgy hogy ellenőrizni kell, a tranyó bázisa majd jó helyre essen.. üdv!
A hozzászólás módosítva: Jan 11, 2014
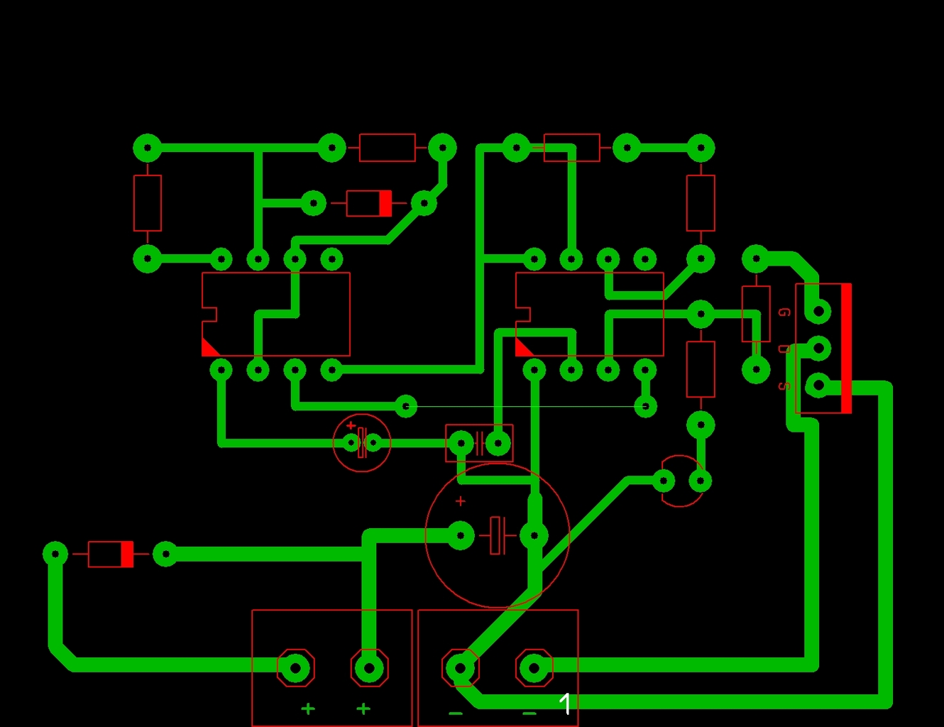
Sziasztok! Valaki le ellenőrizné nekem sajnos az eredeti nyákról csak képek vannak nincs hozzá kapcsolásom.
Szia!
Első ránézésre a fet felöli ic 2-6 lába nincs összekötve pedig a kész nyákon össze van, sőt a táp se megy el egyik ic-hez se.. A hozzászólás módosítva: Jan 11, 2014
Hello! Bár nem tudom mi ez, de amit Te rajzoltál, annak se füle se farka.. Ha nem tudod mit csinálsz, akkor ott a 152-es kép tükrözd meg X irányban, és másold le amit látsz a Sprintbe. (Ha jól gondolom, ez valami PWM jelet állít elő, amit kapcsolgat egy másik 555-el..) üdv!
Így se.. nem a 2-7 et kell összekötni hanem a 2-6 ot és a tápokat se kapják meg az ic-k
Lecopyztam ahogy szerintem jó de ez nem jelenti azt hogy jó is
Köszönöm megépítettem ,de csak a LED-ek folyamatos világítását produkálja
Szia! Kérlek tanulmányozd figyelmesebben a rajzot! Az elektrolit kondenzátorok eltérő tranzisztorok bázisa és kollektora között kéne legyenek, nálad meg ugyanarra van kötve. Irgum-burgum.
Javítottam
Így megfelelő?
Jól van! Kis technikai észrevétel: a tranzisztor lábak között nagyon szoros két vezetősávot is átvinni. Használj nyugodtan átkötést, egy-két levágott alkatrészláb mindig kerül az elkészítéséhez.
A tranzisztorok ugyan jól állnak, de a C, E betűket úgy nézem fel kéne cserélni.
Egy picit belekontárkodtam ...
Sziasztok.
Lehetne egy kérésem, hogy át néznétek-e a 3x3x3 LED CUBE elvi rajzához képest, amit Sprint-layout-ban készítettem, hogy jó-e? Köszönöm. A hozzászólás módosítva: Jan 12, 2014
Bocsánat, itt van a nyák terv. Ez egymás fölött lévő két panel.
Köszönöm a segítségeteket.Összejött
A hozzászólás módosítva: Jan 12, 2014
Nem sajnáltál ekkora hatalmas nyákot elhasználni?
Nem , a hulladékból kerestem elő.
![]() de megcsináltam még az NE555-el felépített astabilt is. Suliba most először csinálunk nyákot és versenyt hirdettünk , hogy kinek lesz a legkisebb a kész panel. A hozzászólás módosítva: Jan 12, 2014
A következő szint az smd
nem lesz SMD ,mert jelenleg nincs és legalább 1 hét mire ide ér
Ezek pedig Szerdára kellenek A hozzászólás módosítva: Jan 12, 2014
|
Bejelentkezés
Hirdetés |























