Fórum témák
» Több friss téma |
Helló!
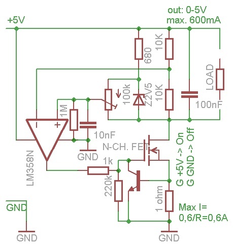
Van egy tervem, meg szeretném valósítani. Stabilizált tápegységről van szó, 4-6db 5V-os 1-2A-es kimenettel. Két eset van: 1) normál USB kábel van csatlakoztatva a kimenetre, ekkor az 5V pontosan a készülékben levő USB csatlakozó lábain mérhető, teljesen független a terheléstől 1-2A-ig. A kábelen esik valamennyi feszültség. 2A-tól nagyobb áramnál áramkorlátozás lép közbe. 2) egy 4eres kábelt csatlakoztatva a két vastagabb éren folyik az áram, a másik kettő pedig a kábel végéről visszavezeti a készülékbe az ott mérhető feszültséget. Tehát négyvezetékes kimenetem lenne. Úgy gondoltam, hogy ez a kábel USB csatlakozóval lenne ellátva, és a Data+ és - csatlakozón jutna vissza a feszültség, így csak a hozzá gyártott speciális kábellel lehetne használni a tápot, de ez legyen a legkisebb baj most, a fontos, hogy a kábel végén mindig 5V legyen. A váltás okoz gondot, a referenciát és a feszültségosztót is váltani kellene a két pont között. Arra gondoltam, hogy alapból, normál kábelnél 1M-os ellenállások állítanák elő a referencia feszültséget, ha pedig speciális kábelt csatlakoztatok, akkor az 1K-os ellenállások miatt megváltozna az 1M-okon levő feszültség. Mechanikus megoldást nem akarok, mert lesz egy kis idő, mikor nem lesz referencia feszültség, és ilyenkor elszabadulhat a kimenet. Tranzisztoron feszültség esik, FET-et kicsit túlzásnak érzem ehhez, viszont feszültség nem esik rajta, az biztos. Az 5ohm az 1A-es terhelést szimulálná, 5V feszültség esetén, a WIRE nevű ellenállás pedig a vezeték ellenállása. Rossz megoldás ez? Bocsi a sok szövegért! A hozzászólás módosítva: Jan 29, 2014
Elnézést a sűrű posztolásért.
Ez a megoldás már működőképesnek tűnik. Ha nincs csatlakoztatva a két plusz sense vezeték, akkor a csatlakozón áll be az 5V, ha van csatlakoztatva, akkor a kábelen feszültség esik, a kábel végén levő feszültséget visszavezetem a feszültség osztókra. A kisebb feszültség pedig 10k-val kapcsolódik az eredeti feszültséghez, így nem módosul az értéke. Ez működőképes vajon? Köszönöm!
Helló!
Tudna valaki tippet adni, hogy a csatolt kapcsolásban van-e hiba? 5V-os tápfeszültséget kapna, a kimeneten pedig kb. 4V-ot kapunk, ami kb. 0.6A-ig terhelhető, ennél nagyobb terhelésnél esik a feszültség, míg be nem áll a 0.6A. Esetleg érdemesebb lenne P-csatornás FET-et használnom, mint itt: Bővebben: Link? Köszönöm!
Szia
"Tudna valaki tippet adni, hogy a csatolt kapcsolásban van-e hiba?" Pont azt ítad le, ahogy müködnie kell. Ha 5Vot akarsz, és most 4V van a kimeneten, akkor a tranzisztor emiterre menő 100K ohm os ellenállást, cseeréld 150K ohm ra. A 100K ohm os ellenálláson, ugyan annyi feszültség kell hogy essen, mint a zéneren ami 2,2V . Tehát 2,2V/100K ohm al =0,000022A Igy tudjuk hogy mekkora áram folyik. Márt csak azt kell eldönteni hogy a felső ellenálláson mekkora feszültségnek kell eltünni, ami 2,8V (nálad) mert 5V-2,2V =2,8V igy 2,8V/0,000022A=127 272 ohm ~130Kohm. (ez csak akkor, ha a zéner feszültsége ténylegesssen 2,2V. A rajzon ez van, de mérni kell. ) Ha nagyobb áramot akarsz, akkor a 1 ohm os ellenállást, csökkensd. Emiter/bázis között 0,6V nál nagyobbra, kinyit, és elveszi a vezérlő feszültséget, a FET elől. Jelen pillanatba 0,6Ax1 ohm =0,6V Te 1A akarsz akkor 0,6V/1A=0,6ohm üdv. A hozzászólás módosítva: Jan 31, 2014
Szia!
Köszönöm a hozzászólást! Amiben bizonytalan vagyok, az a FET. N vagy P csatornás javasolt ide inkább? A feszültség osztókat pontosítani fogom, most csak példaként van bent.
Szia
"FET. N vagy P csatornás javasolt ide inkább? " Ott van a általad kérdezett rajzon. N-Ch FET = N csatornás FET üdv.
Azt a rajzot én rajzoltam!
Láttam már több kapcsolást, egyikben N-csatornás, másikban P-csatornás FET-et alkalmaztak. A vezérlés természetesen más, mint az áramkorlát is, de hogy melyik ajánlott 5V-hoz? Vagy teljesen mindegy lenne?
Átnéztem az internetet, és ott nagy arányban N-csatornás FET-tel a GND-t kapcsolták, tehát ez alapján átalakítottam a kapcsolást.
Egy dolog zavar. Ha a FET szakadásként viselkedik, akkor a referencia és a feszültség osztó is szinte "lebeg". Elegendő a neminvertáló bemeneten levő 1M? Ti változtatnátok még rajta valamit? Köszönöm!
Hello! Csak néhány kérdés..
- Hogy lesz a kimeneten 5V-ból 5V, mikor az 1ohm-on 600mA mellett 600mV feszültség esik? - Mit fog stabilizálni a 2,5V-os zéner, amikor a kimenti feszültség pld. 2V lesz? - Mitől fog elindulni a stabilizátor, mikor bekapcsolod. Vagy is amikor a kimeneti feszültség nulla? - Az LM358 műveleti erősítő bemenete nem közelítheti meg a plusz tápfeszültséget maximum 1V-ra. Ha 2V alá szabályzod a kimeneti feszültséget, milyen feszültségszinten lesz a bement? üdv!
Helló!
Köszönöm! - Láttam egy megoldást, mikor soros diódával csökkentik a söntön eső feszültséget, ennek utána nézek, és alkalmazom. - Jó kérdés. A referenciát át kell gondolnom. Itt nem lesz négyvezetékes kimenet, tehát átrakhatom a bemenő feszültségre. - Mikor indul el a stabilizátor? Átgondolom még. - Remélem, hogy kb. 4V ki fogja nyitni a FET-et teljesen, ezt lemérem! Az utolsó kérdésed nem teljesen értem, a bemenet fix 5V, kivéve ha rövidzárlat van rajta. Köszönöm a kérdéseket! A válaszokkal még nem vagyok készen! ![]() Még jelentkezem! Üdv!
proli007 igazábol azt mondta (kicsit bővebben megfogalmazva), hogy ennek a kapcsolásnak semmi értelme.
Szia.
Mivel nem találtam olyan kapcsolást, ami 0-tól 5V-ig tud szabályozni, áramkorlát mellett, pár alkatrészt felhasználva, ezért elkezdtem "kifejleszteni". Proli segít a jó irányba haladni a kérdéseivel. Vannak még hibák, de már az is sokat számít, hogy megértem a kapcsolás működését. Szerintem rövid időn belül elkészül a végleges terv.
"Az utolsó kérdésed "
Egy IC-nek van egy CMRR tartománya. Amely bementi feszültségek mellett, képes az IC üzemelni. Az LM358 "féltápfeszes". Vagy is a bemenet elérheti a negatív tápot, de a pluszt nem. Ha a tápod kimenteni feszültsége nulla, akkor a két bement a tápon van, ami nem lehetséges.. (Egyébként a kimenet is 5V tápfesz mellett, maximum a 0..3,6V tartományt képes bejárni.) üdv!
Szia!
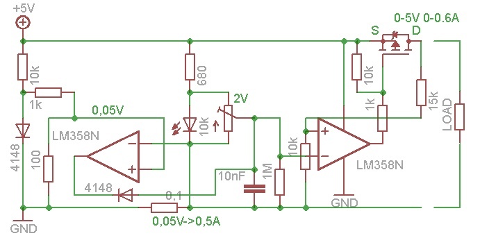
Átalakítottam a rajzot. A bekapcsolásnál nagy a probléma. Ha a FET szakadásban van, 0V-ot kellene mérnem a feszültség osztón, nem pedig pozitív tápfeszültséget. Így ki fog akadni a műveleti erősítő. P-csatornás FET pedig 1db sincs, N-csatornásom meg van vagy 30db különböző alaplapokról. Vajon át lehet valahogy alakítani a kapcsolást, hogy N-csatornás FET-tel is működjön? Lehet alkalmazni a pozitív ágban? Vásárolni nem szeretnék P-s FET-et, csak a legvégső esetben. A jelenlegi kapcsolás úgymond "kiakad", ha bekacsolásnál pl. a poti 0V-ra van állítva, a kimeneten 5V lesz, de terheletlen, és amit beterhelem, vagy a potival nagyobb feszültséget állítok be, mint a 150k-68k fesz. osztón található 1.56V, onnantól jól szabályoz a táp? A kimenetre 1K terhelés kicsit segítene talán. Meg kell tanulnom szimulátor programokat használni.
Hello! "Meg kell tanulnom szimulátor programokat használni" Így van, legalább is egyet. De egy dugipanel is hasznos lehet áramkör fejlesztésnél.
- Ha nincs P-fet, akkor N-Fet-et kell alkalmazni. De azt a pozitív ágon nem lehet, csak ha segédtápfeszültség van. Hiszen ebben az esetben, annak csak a forrása lehet a táp plusz kimenetén. De mivel a kapu feszültségének a forrásnál magasabbnak kell lenni, vagy is a kapu feszültségének 3..5V-al magasabbnak kel leni mint a forrás. - Lehet használni N-Fet-et áteresztőnek, hiszen jelenleg is azt használsz, csak mint látható, a negatív oldalon. Más választás nem igazán létezik. - Viszont a szabályozásnál ezer baj van. Mivel a kimenet egyik pontja mindenképpen a +tápfeszültséggel közös, a referencia feszültséget (amihez majd hasonlítod a kimenti feszültséget) a plusz kimenti ponthoz képest kell előállítanod. - Jelenleg ennek nyoma sem fedezhető fel. Ha az 5V táp negatív feszültségét beviszed a szabályozásba, akkor annak változása megjelenik a kimeneten. - Ha a referencia feszültség "nulla ponton" nem lehet a tápod plusz pontjáig felvinni, nem lehet a kimeneti feszültséget nullától állítani semmikép. - Ha a referencia feszültséget a táp kimeneti feszültségéből állítod elő, akkor a táp kimenti feszültsége nem lehet alacsonyabb, mint a referencia feszültség. Plusz, nulla kimeneti feszültség esetén, vagy bekapcsoláskor a referencia is nulla. Ha nulla referencia feszültséghez hasonlítod a kimeneti feszültséget, akkor mi oka lenne onnan azt elszabályozni? - Mivel a táp kimenti pontjai "0V" kimeneti feszültség esetén a +5V-on vannak, csak olyan IC jöhet számításba, ahol ez megengedett. Vagy is LM358 helyett pld. TL062. - Tekintve, hogy a tokban két műveleti erősítő van, a másikaz lehet használni az áramfigyelésre - leszabályozásra. De megint figyelembe kell venni, hogy milyen feszültségen lehetnek a bementek. - Mit kezd egy 3,3V-os zéner egy 100kohm-os ellenállással? Söntöli, mégpedig messze a könyökfeszültsége alatt! üdv!
Szia!
Köszönöm a részletes leírást! Minden részletét átgondoltam, így most tudok már tudok jelentkezni egy tesztverzióval. Muszáj lesz P-FET-et vennem. Átrágtam az összes lehetőséget, és örülök, hogy rájöttem, nem is olyan egyszerű ez a feladat. A pozitív ágat szabályzom, a negatívban pedig mérem az áramot. Nem tudom, hogy hol szóljak bele a vezérlésbe. A visszacsatolást nem piszkálnám. A referenciát csökkentem most, ha túl nagy áram folyik, így beáll egy olyan referencia, ahol még pont nem folyik maximális áram. Esetleg még közvetlenül a tranzisztor bázisát vezérelhetném. A FET gate-jét felhúzó 10k-s ellenállással nem vagyok még tisztában. A műveleti erősítő kimenetén kb. 3.7V van (ez a max.), és le is zár a FET, de terhelve még nem néztem, mert csak egy SOT-23-as tokosat találtam, nem örülne a keletkező hőnek. A hozzászólás módosítva: Feb 2, 2014
Hello! Na, ez már kezd "önmagára hasonlítani".
- Az áramkorlátozással van még gond. Mert a figyelő IC ugyan lehúzza a referenciát, de a dióda miatt, azt nullára lehúzni nem képes. Avagy ha 0,7V kimenti feszültséget állítanál be, akkor nem lenne áramkorlát. Vagy ha rövidre zárod a kimenetet, akkor sem, mivel a referenciát nem tudná 0,7V alá levinni. - Így ésszerűbb lenne nem lehúzni a referenciát, hanem felhúzni a feszültségszabályzó neminvertáló bemenetét. Mivel a referncia maximuma 2V, így az áramszabályzó kimenetének ennél csak diódányival kellene magasabbnak lenni. Vagy is ez maximum 2,7V. Az LM meg mint írod is, 3,7V-ra fel tud menni. Természetesen az áramszabályzó bemenetét meg kell fordítani, valamint a diódát is. - Minden esetre ilyen típusú áramszabályzónak az a gondja szokott lenni, hogy a két "egymásután kapcsolt OPA-nak" túl nagy a futásideje. Vagy is vagy gerjedékeny, vagy lassú a szabályozás. Minden esetre a feszültségszabályzónál is biztos kell visszacsatoló kondi a kimenet s a neminvertáló bement közé. De hogy ez hatékony is legyen, a poti és a bemenet közé ellenállás kell. (Értéke a visszacsatolás párhuzamos eredője.) Hiszen a potit nullára is le lehet tekerni, ekkor a visszacsatolás hatástalan lenne. - A Fet felhúzó ellenállásának mindössze annyi szerepe van, hogy a táp megjelenésénél és "összeomlásánál" ne lógjon a Fet Gate-je a levegőbe. A soros ellenállás pedig azt szükséges, hogy a Fet bementi kapacitásai ne hassanak vissza az OPA-ra. Mert az esetek többségében az gerjedéssel válaszol. De a 10kohm jobb, ha az 1k előtt van, akkor nem csökkenti a Gate feszültséget. Viszont ha a Gate a maximum 3,7V mellett is kinyit, akkor jobb ha mögötte van.. - Ha az ember olyan áramszabályozást készít, hogy a Gate feszültséget húzza le, akkor annak az a következménye, hogy "egymásnak esik a feszültség és az áramszabályzó fokozat. Vagy is mikor az áramszabályozás belép, a feszültség szabályzó ezt észreveszi, és próbálja korrigálni a kimenti feszültséget. Így "egymásnak feszülnek". Eredménye, hogy a letörési könyöknél (a CV-CC üzem között,) ívesebb görbület alakul ki. Avagy: "valamivel mindig baj van".. Vagy mint ahogy a nóta is írta, "annyi bajnak, annyi baja van.." üdv!
Szia!
Minden érthető, amit írtál! Ez a kapcsolás nem lesz precíz dolgokra használva, csak ha pl. sönt ellenállást kell szimulálnom, vagy FET gate-jét meghajtani, Lithium Ion cellát szimulálni, hogyan esik a feszültsége, stb.. A feszültség szabályzó műveleti erősítő kimenete és nem inv. bemenete közé 22nF-ot rakok, remélem, beválik. Egy dolgot nem értek: "visszacsatolás párhuzamos eredője". Ezt kifejtenéd kérlek, mire gondoltál? 10k és 15k párhuzamos eredőjére? Ezt az ellenállást a kapcsolási rajzon X-szel jelöltem. Beraktam még egy LED-et, ami világít, ha az áramkorlátozó Opamp működésbe lép. Köszönöm szépen a segítséget! Nagyon hálás vagyok, tényleg! És mint írtad, valamivel mindig baj van. Ez jó, mert legalább van min javítani. Ez a kapcsolás sem tökéletes még, de az már elég, ha a követelményeknek megfelel.
Hello!
- Egy műveleti erősítő bemenetén a működéshez szükséges vezérlőáram folyik. (Bementi differenciál erősítő tranyók bázisárama.) Ez az áram a bemeneti ellenállásokon feszültségesést okoz, mely mint offset hiba feszültségként jelenik meg a bemeneten. Vagy is a két bemeneten azonos ellenállást kell lásson az IC, mert azokon, azonos bementi áram esetén, azonos nagyságú feszültség esik. Azt viszont a differenciális bement nem érzékeli differencia ként. Vagy is nem erősíti fel, mint az "offset" hibát. - Tekintve, hogy a táp kimenti ellenállása közelítőleg zérus, (ami azt jelenti, mint ha a kimenet rövidzárban volna) A neminvertáló bement az R1 és R2 párhuzamos eredőjét látja, mint bemenettel sorba kötött ellenállást. Ezért kell az invertáló bemenettel is sorba kötni egy akkora ellenállást, ami az R1 és R2 párhuzamos eredőjével azonos értékű. Természetesen ezt teljesen megvalósítani itt pld. nem lehet, mert a potit tekergetve, annak ellenállása változó értékű lesz. Meg itt sok jelentősége nincs a dolognak, csak most elméletről van szó, nem a "perpillanat kapcsolásról".. - A 22nF-os kondi viszont nem jó helyen van, mert így pozitív visszacsatolást okozna a negatívval szemben. Vagy is a kimenetről az invertáló bement felé kell visszacsatolni. üdv!
Üdvözlök mindenkit!
Van egy LM317-es stabkockám, amin trimmerrel be lehet állítani mennyi legyen a stabilizált feszültség! Igen, de én ezt 0-tól szeretném 15V-ig állítani, amit nem tudok megtenni, mivel a legalacsonyabb érték 1,24V. Hallottam, hogy 2 diódával ezt le lehet csökkenteni nullára, hogyan kössem be a 2 diódát és melyik lábra? Az is jó lenne, ha valaki meg tudná mondani, hogy ezzel miért tudom lenullázni, tehát lényegében az okát, mert ugye a sima szilícium diódán 0,7V feszültség esik!
Szia! Az elvet itt láthatod. A 0V kimeneti feszültséghez egy -1,2V-os referenciát kell készítened.
Sziasztok!
PIC hez 2.56 V RefV re van szükségem! LM317-esel gondoltam megoldani, de nagyon elfajzott ellenállás értékek jöttek ki amit gondolom csak potival fogok tudni megoldani! mennyire lehet stabil kijövőt generálni vele? nem fog "ugrálni"? Vagy esetleg mással - máshogy oldjam meg? Köszönöm! A hozzászólás módosítva: Feb 8, 2014
Szia!
A speciális referencia IC-k mellett is található potméter a pontos beállításhoz, tehát nem lehet gond ez a megoldás.
Köszönöm akkor e miatt nem aggódok
A hozzászólás módosítva: Feb 8, 2014
Üdv mindenkinek!
Ezt a kérdést a kezdőknél tettem fel, de nem keltette fel senki figyelmét, utána keveredtem ide. Tudtok passzív alkatrészekből felépíthető precíz feszültség stabilizátort? Nem állításra gondolok, az már megvan, hanem a beállított fesz simítására. Drága eszközt szeretnék meghajtani, ami nem szereti az esetleges tüskéket/ingadozásokat. Jelenleg egy LM317 alapkapcsolásom van, de azt olvastam itt, hogy ez nem egy túl precíz valami. Nekem az is megfelelne, ha csak egy induktivitás és egy kondi kell a kimenetére, csak akkor legyetek szívesek, mondjatok értékeket 1.8V-ra. De örülnék egy linknek is. (Valahol régebben láttam egy sok kondis, "hosszú" simítót...)
Szia!
Ha tényleg kis zajú, precíz stabilitású kimeneti feszültség kell, akkor használj cél-IC-t.
Hmm... konkrétan pont erre volt szükségem egy bizonyos dologhoz.
De ettől függetlenül összehozható az, amit kérdezek? Szeretném zajmentesíteni a tápegységem, amit állítgatni is szeretnék, amerre épp az alkalmazás megkívánja.
Nem tudom, hogy mi az a szuper érzékeny áramkör, amihez nagyon csúcsminőségű feszültség kell. Áruld el!
|
Bejelentkezés
Hirdetés |







Láttam már több kapcsolást, egyikben N-csatornás, másikban P-csatornás FET-et alkalmaztak. A vezérlés természetesen más, mint az áramkorlát is, de hogy melyik ajánlott 5V-hoz? Vagy teljesen mindegy lenne? 









