Fórum témák
» Több friss téma |
Fórum » Inverteres hegesztőtrafó
Nagyon köszönöm mindkettőtök válaszát. Amit Ge Lee leírt jól érthető, és eszerint neki állok a megvalósításnak. Szerintem is érdemes ezt a kapcsolást kiegészíteni, hogy kétszeres hegesztőáram legyen.
Ez a kapcsolás alapján építem a CO invertert, már minden panel készen van most tesztelem kicsiben, amit változtattam a rajzon hogy bekötöttem a gyári ajánlás alapján az opto + TL432 fesz szabályzót, sajnos más kigondolt trükkök nem működtek amiket korábban leírtam, de ez is csak úgy szabályoz ha kondenzátor van az egyenirányító után.
A másik dolog az áram mérés, mindenképpen el akarom kerülni a galvanikus összeköttetést ezért áramváltót használok, ez most egy fénycső 1cm átmérőjű toroid 50 menet szekunder rajta graetz híd shottky diódákból majd a lezáró ellenállás majd RC tagon keresztül IC 3. láb. Eddig jól működik, érdekes hogy itt a sárga ferritre tekert -mint Maci- áramváltó nem működött, a szimmetrikus négyszög jelet nem vitte át csak torzítva.
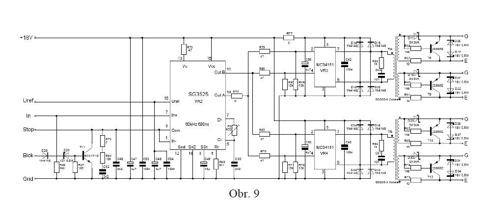
Egyszerű kapcsolás de egy pár alkatrészt hiányolok róla:
Az IGBT-k gate emitter lábára szembe kapcsolt 18V Zener dióda, a szekunder egyenirányítóról az RC snubber, a hálózati LC zavarszűrő, a 2 x 680µF párhuzamosan egy pl. 2,2µF kondenzátor, a BD241 után nincs szűrőkondenzátor a tápon, meg a 15V Zener-re is szoktak tenni, a 220kiloOhm ellenállással párhuzamosan dióda, amíg megy a lágyindítás be nem felyeződik (a relé nem húz meg) az IC-t le kellene tiltani, illetve a leragadás elleni védelem amivel jó lenne kiegészíteni. A hozzászólás módosítva: Feb 15, 2014
Az a sárga-fehér mag az nem ferrit hanem porvas (most van kb. huszadszor leírva), és nem jó áramváltónak! A maciba azért jó mert az együtemű, és nem ellenütemű. Abban annyi történik e miatt, hogy mondjuk kihajlik az áram 200A környékére (olvass vissza). Ez pedig tönkremegy.
Méretezz egy ferritgyűrűvel és a porvassal is áramváltót, és nézd meg szkópon mindkettőt. Azzal a 8-10mm-es kompaktcső gyűrűvel is vigyázni kell, könnyen betelíthet, nagyon sok menetet meg nem lehet rátekerni mert nem fér rá. Taliéktól vettem 22mm átmérőjű ferritgyűrűt, az tökéletes a feladatra, de bármi másra is (gate trafónak, 50-100W körüli kapcsitápnak, stb.).
Lehet nem vagyok teljesen tisztában az áramváltók működésével, kipróbáltam a kis ferritet hogy a hidat megtápláltam 24V tal, 35kHz frekvencia, a hídágba az 50 menetes áramváltó sorba 56 Ohm ellenállás, az ellenállásra és a trafóra tettem a szkópot az ellenálláson nem volt jel, a trafón meg ott volt a négyszögjel teljes amplitúdóval.
Szóval ha a valós esetben a híd áramát 25A -re korlátoznám, a primer 1 menet a szekunder ugye 50 menet, ekkor a szekunder áram 0,5A, Graetz után 1 Ohm ellenállás,a szekunder feszültség pedig 1,2V körül (0,5V az UCC3808 küszöbfeszültsége, +0,1V az osztó, +0,6V a diódák feszültségesése). Az lenne a kérdésem hogy ezekkel a paraméterekkel a kis toroid áramváltó telítés nélkül működhet?
Bele is teszem, sőt Y kondenzátor, varisztor, az elkókon kisütő ellenállás, mindenhol csatlakozók, panelek lekenve speciális bevonattal.
Ezt ki lehet számolni. Kellenek hozzá a feritgyűrű adatai. A számítás menete ugyanaz, mint a főtrafóé, vagy mint akármilyen trafóé.
Ki kell számolni hogy a gyűrűn mekkora a maximális feszültség, és az adott menetszámmal erre mekkora gerjesztés adódik.
Nekem egyszer egy tápot sikerült majdnem tönkretennem ezzel a gyűrűvel, mert normál terhelésen jól működött az áramváltó, de amikor volt egy kis túláram akkor betelített, nem is értettem hogy mi van amíg meg nem néztem a szkópon. Mondjuk azon csak 30 menet volt, és már nem emlékszem hogy mekkora áramot mértem (illetve próbáltam szabályozni) vele.
Ez így stimmelt is, a szekunderen 1,2V feszültség várható, de ugyanezen a frekvencián mikor 20V négyszögjelet adtam be sem telítődött legalábbis számottevő áram nem folyt.
Kicsit kísérleteztem a Ge Lee féle és az ide régebben felrakott Cseh (Invertor Popis2) teljes hidas inverterek vezérlésével. A cseh készüléket átterveztem a másiknak megfelelően, azaz csak 1 db meghajtó és a Ge Lee-nek megfelelő 1 primer 4 szekunder tekercses gate trafóhoz.
A szkópos jelek nagyon jónak tűnnek, mindkettőnél azonos. Nagyfesz rész egyiknél sem lett kipróbálva (a Cseh-ből csak a vezérlés készült el). Az eredeti terven a vezérlés SMD-vel történt, helyette normál kivitelezésben készült. Képek: A vezérlés eredeti és általam módosított verziói, a vezérlőpanel és a szkópképek. A többi kép a következő hozzászólásban. András
A Ge Lee féle képeim: A panelek és ugyanazok a szkópképek amik a csehnél készültek.
A Csehnél a szekunderek készítésénél a 4 db emitter össze volt kötve és az volt a szkóp test. András
Hello.
A gate trafót milyen magra tekerted és mennyi menettel?
Mindkét mag a Lo..ex-nél kapható TN19/11/15-ös 3E25-ös anyagú mag volt. A menetszám 5*20 menet volt. A vezetékek egy rossz egér kábeléből kifejtett szigetelt vezetékből vannak. A kengyellel azért kellett lefogatnom, mert csavar már nem fért el benne.
Tiszteletem!
Tervezem, hogy én is belevágok egy inverteres hegesztő építésébe. Most szedem az infókat össze. Az a kérdésem lenne, hogy tudnék szerezni U52-es ferritmagot, hasonlót az U57-hez - ez picit kisebb. A főtrafónak és a fojtónak szánnám. Ami felirat van rajta: U-52 M2000 T. Ez megfelelne egy teljes hidas géphez? 140A-re szeretném a ketyerét méretezni (jó lenne a 2,5-ös pálcát Bi100%-on bírná, de boldoguljon a 3,25-tel is, volt, hogy kellett), ha 40kHz-re építeném, ez a mag bírná? Természetesen többet fognék össze. Nagyon nem mennék feljebb a frekvenciával, ha nem muszáj. Az IGBT-k HGTG20N60A4 típusok lennének, ahogy ajánlott. Természetesen ívgyújtási segítség is lenne benne, ahogy Ge Lee is javallotta az orosz ember ötlete alapján. A segedelmet előre is köszönöm!
Gondolom, azért ezt keresed, mert már van belőle. Szombaton a börzén nézz szét, szokott ilyesmi is lenni.Vagy nézz szét a környéken(szomszéd, ismerős) öreg TV-kért. Jó hozzá.
A hozzászólás módosítva: Feb 17, 2014
Még nincs meg, de ha nem jó, nem veszem meg.
Sajnos most szombaton nem tudok menni a börzére ![]() Nézegettem boltokat, de a ferritmagbiznisz eléggé lehalt. Illetve aranyáron vannak a magok ![]() A Talinak meg a weblapja is megszűnt. A hozzászólás módosítva: Feb 17, 2014
Megtekertem a gate trafóm és beépítettem a készítésről csináltam pár képet ill. felrakom a szkóp képét is remélem szerintetek is jó a sárga jel a primer oldalt mérte a kék a szekundert.
Már csak a főtrafóra kellene sort keríteni az még kérdéses mert van U57 es magból 2pár u 52 4 párés nem tudom hogy attól hogy egy picit másabb a mérete attól összefoghatom e
Van U57-es magom pár darab, csak nem sok és nem biztos, hogy minőségileg egyformák.
Azért nem szeretném egy gyenge mag miatt eldurrantani az IGBT-ket, azért azok se kétfilléres darabok. Kicsit izmosabb hegesztő lesz.
Ha nem sürgős, hozok Neked 4 hét múlva, 3-4 pár egyformát. Addig is gubera! Közel egyformák, de le is mérheted, az itt már leírt módszerrel.
A hozzászólás módosítva: Feb 17, 2014
Köszönöm, nem sürgős az építés.
Bár nem szeretnélek kifosztani a magokból, jön a tavasz, vetni is kell... ![]() Az U52-ből többhöz tudnék jutni elég jó áron. Pakolnék is a trafóba sokat.
4 pár U52, azaz 8db.? Annyi elég. De egy kisebbhez a 2 pár U57-es is. A minősége számít (~egyforma Al), az összeszerelése kicsit macerásabb, de ki kell distancolni.
Milyen sokat? 4 párnál nagyobbat nemigen látsz sehol.Számold ki a keresztmetszetét!
6 vagy 8 pár...
körkörösen lerendezve, hogy kisebb legyen a szórás ![]() Lehet, hogy túldimenzionálom, de csak nem árt... Most szagolok bele ebbe a témába, rutinom még nincs.
igen 8 db 8 U alak vagy 4 O én egy kicsit keveslem jó lenne ha 100A fölé tudna menni a gép.
az U57 videoton fadobozos tv ből származik értékét nem tudom.
Én sem találtam a Tali honlapját, de telefonon beszéltem másfél hete velük, épp ma küldtem el nekik rendelést.
Javaslom a téma képei; 24-25. oldal nézegetését. (
A többit is.)Dózis,neked is. A hozzászólás módosítva: Feb 17, 2014
Tessék mondani,kedves kolléga,mekkora légrés van abban a trafóban,ha van egyáltalán?
Köszönöm.
A TV-kben ~egyforma minőségű vasak vannak, már csak az üzemi követelmények okán is. Mérd le, ha gondolod; le van írva módszer (itt is).Az orosz mágusok különösebben nem foglalkoztak a különböző TV-kből való vasakkal, zárójelben odaírták a kb. értéket., tájékoztatás gyanánt.(Már csak a számolás okáért).
Jó kérdés Mester, a régi U-kban külön betét volt (száranként); vagy ha nem, összefordíthatók voltak.(Hogy kedvünk szerinti légréselhessünk.)
A hozzászólás módosítva: Feb 17, 2014
|
Bejelentkezés
Hirdetés |


















az még kérdéses mert van U57 es magból 2pár u 52 4 pár



A többit is.)




