Fórum témák

» Több friss téma
Fórum » 555-ös IC-s kapcsolások
Lapozás: OK   136 / 192
(#) proli007 válasza soundst hozzászólására (») Feb 19, 2014 /
 
Villog, amíg az időzítés tart.
(#) Ferrari1 hozzászólása Feb 20, 2014 /
 
Sziasztok! Segitséget kérnék tőletek. Haverom kapot egy mágnes szelepet ami a csatolt képen látható. Ő a wc öblitéséhez szeretné felhasználni. A szelep +/-5v-tal kapcsol, de csak akkor kapcsola visza ha megforditjuk a polaritást. Ehez kellene valami kapcsolás úgy hogy egy nyomógomb rövid impulzusa inditaná el. Kb 5-10 másodpercig folyna a viz át rajta majd kikapcsol, viszont a szelep csak egy pillanatnyi feszültséget kaphat amig kapcsól.
Elöre is köszi.
(#) Ferrari1 hozzászólása Feb 20, 2014 /
 
A kép lemeradt.

CAM00026.jpg
    
(#) pimi9 válasza Ferrari1 hozzászólására (») Feb 20, 2014 /
 
Csak egy sima tekercs van benne igaz? A hiszterézise mechanikus?
Ill. mennyi a tekercs ellenállása?
(#) Ferrari1 válasza pimi9 hozzászólására (») Feb 20, 2014 /
 
Csak egy sima tekercs, és csak akkor billen vissza a másik állapotba, hogy ha megtörténik a +/- felcserélődése.
A két kivezetés közt 12Ohm mértem.
(#) pimi9 válasza Ferrari1 hozzászólására (») Feb 20, 2014 /
 
Ilyesmivel próbálkoznék. Az 555 monostabilként van bekötve, a trimmerel tudod álítani az öblítési időt, úgy 1-10s között, a nyomógomb megnyomására nyit, és amíg nyomod a gombot addig nyitva is tart, az elengedés után pedig indul az időzítő.
Az 555 egy komplementer emitter követőt hajt, amiről egy dc kicsatoló kondival van hajtva a szelep, így biztosítva van az, hogy csak rövid ideig kapjon tápot, illetve az is, hogy +- jelet kapjon. A kicsatoló kondi értékével majd játszani kell, mert nemtudni, hogy mennyi ideig kell tápot kapnia a tekercsnek a biztos nyitáshoz/záráshoz.
Ha CMOS 555-t raksz bele, akkor lehet elmegy elemről is egész sokáig.

wcgep.GIF
    
(#) pimi9 válasza pimi9 hozzászólására (») Feb 20, 2014 /
 
Kimaradt egy dióda, egy 4148-as, anód a 6/7 lábon, katód a 2-es lábon, ahoz kell, hogy a nyomógomb elengedésétől induljon az időzítés, nélküle a lenyomástól indul.
(#) Ferrari1 válasza pimi9 hozzászólására (») Feb 20, 2014 /
 
Nagyon szépen köszönöm, kipróbálom.
Egyébként nyomás alatt is elég volt nem egész 1 másodperc a nyitás záráshoz.
(#) pimi9 válasza Ferrari1 hozzászólására (») Feb 20, 2014 /
 
Egy másodperc? Az pöppet több mint amit saccoltam, lehet hogy villanymotor lakik benne?
A 2200u kicsatoló kondi a 12 ohmos ellenállásal ilyen 30ms körüli időállandót ad, az akkor kevés, úgyhogy máshogy kell megoldani a meghajtást, mindjárt kitalálok valamit.
(#) Ferrari1 válasza pimi9 hozzászólására (») Feb 20, 2014 /
 
Ez az egy másodperc csak relativ, mert nincs olyan műszerem amivel pontosan letudtam vonlna mérni, de ahogy feszültséget kap szinte rögtön kapcsol, szinte nem is észrevehető a késleltetés. Valószínű Te jól számoltad csak én bénáskodtam.
Egyébként menyi lehet a minimum és a maximum feszültség amit rá lehet kötni.
(#) pimi9 válasza Ferrari1 hozzászólására (») Feb 20, 2014 /
 
Ez egy kicsit bonyulultabb, de ezzel már hosszabb ideig kap áramot a szelep, kb. fél másodpercig, a baloldali 220u értékével kell játszani.
Tápot illetően, az 555 miatt 5-15V között érdemes adni, a szelepnek szerintem tökmindegy, mert csak a rákerülő fesz*idő számít, szóval pl. 6V táphoz 220u kell baloldalra, 12V-hoz pedig csak kb. 100u, de ezt majd kikell tapasztalni.
El lehetne ezt bonyolítani mégjobban, de abba már több 555 kéne...

A tranzisztorok melletti 4148-ra nembiztos, hogy szükség van, de nemárt ha ott vannak.

wcgep.GIF
    
(#) Ferrari1 válasza pimi9 hozzászólására (») Feb 20, 2014 /
 
Köszi széppen, hétvégén mind a kettöt ki próbálom.
(#) Ferrari1 válasza pimi9 hozzászólására (») Feb 20, 2014 /
 
Lenne még egy olyan kérdésem, hogy mi van akkor ha mondjuk elemről van táplálva lemerül annyira, hogy bekapcsol de már a polaritás forditáshoz nincs elég áramerrőség. Ezt meg lehet oldani mondjuk zener diódával, mert nem volna jó ha nyitva maradna és folyna a viz.
(#) pimi9 válasza Ferrari1 hozzászólására (») Feb 20, 2014 /
 
Ha elemes a táplálás akkor CMOS 555-t kell bele rakni, az nem fogyaszt sokat, és 2V-al is működőképes, viszont a 2V-os táp már nem elég ahoz , hogy bekapcsoljon a szelep.
Az alacsony táp elleni védelem két alkatrész, bekell rakni egy zénert katóddal a táp, anóddal a 4-es láb felé, és a 4-es lábról egy kb. 100k-s ellenállást a gnd felé.
A zéner feszültségét meg úgy kell megválasztani, hogy pl. ha 4V táp alatt kell lekapcsolnia, akkor abból levonsz kb. 0.7V-ot (lmc555 adatlap, reset voltage) és beraksz egy 3.3V-os zénert.
(#) proli007 válasza Ferrari1 hozzászólására (») Feb 20, 2014 /
 
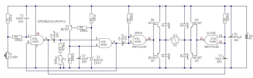
Hello! Ha nem gond, kiegészítem a projektet cseppet. (Igaz nem 555.)
- A nyitás és zárás impulzusa kb. 1sec-re van állítva. A nyitott idő, kb. 5..10sec között állítható.
- Ha kevés a feszültség, akkor nem ad nyitó impulzust, viszont a gomb elengedésekor zárót még ad.
- Ha nyitás közben leesne a feszültség, azonnal visszazár.
- Ha egy pillanatra nyomod meg a gombot, akkor késleltetés után zár a szelep. De ha folyamatosan nyomva tartod, akkor a gomb elengedése után zár a szelep.
- 6V-os aksit célszerű hozzá használni, mert a végfok veszteségével így lesz meg kb. az 5V a szelepen.
üdv!
A hozzászólás módosítva: Feb 20, 2014
(#) pimi9 válasza proli007 hozzászólására (») Feb 20, 2014 /
 
Az a gond, hogy ez sokkal korrektebb mint az amit 555-el rajzoltam
(#) Ferrari1 válasza proli007 hozzászólására (») Feb 21, 2014 /
 
Köszi szépen, szép munka!
Annyit kérdeznék még, hogy gondolom csak akkor használja az elemet még tart az időzités, /nyitás,időzités,zárás/?
Vagy van neki egy minimális feszültség felvétele?
Csak azért kérdem, hogy kb. mennyit bírna elemről táplálva.
(#) Ferrari1 válasza proli007 hozzászólására (») Feb 21, 2014 /
 
Az 1N407 az elírás? ilyen diódát nem találtam, vagy az 1N4007 lenne.
(#) proli007 válasza Ferrari1 hozzászólására (») Feb 21, 2014 /
 
Hello!
Készenléti időszakban minimális a fogyasztása, megközelítőleg 150..200uA. Tekintve, hogy a legtöbb fogyasztása a feszültségfigyelésnek van. Ha ennél kisebb fogyasztás szükséges, akkor mikrokontrollert kell alkalmazni, mert azt lehet "altatni" passzív állapotban. Bár nem egészen értem ezt az "elemes budit". Ha nincs villany, akkor egy rángatós budi is megteszi. Ha meg van, akkor nem gond a minimális fogyasztás, de nem elem, hanem tápegység, vagy maximum csepptöltött aksi kell. Legfeljebb napelem töltéssel.
A diódát természetesen elírtam, de 1N400x bármelyik típusa jó bele.
(Ilyen, hogy "feszültség felvétel" nincs! Áramfelvétel van. A feszültség, az csak egyfajta lehetőség arra, hogy a fogyasztón az áramot át tudjuk majd hajtani.)
üdv!
A hozzászólás módosítva: Feb 21, 2014
(#) Ferrari1 válasza proli007 hozzászólására (») Feb 21, 2014 /
 
Köszi, hát ezt a budis dolgot én sem értem, de a haver faterja nagyon rá van kattanva.
(#) proli007 válasza Ferrari1 hozzászólására (») Feb 21, 2014 /
 
Minden esetre a motor vagy szelep áramát érdemes lenne megmérni, mert mint ha arról eddig még nem lett volna szó. Mert a meghajtó fokozatot az szerint kellene méretezni nem csak a levegőbe.. Az 5V működtető feszültség is elég érdekesnek tűnik egy végrehajtónál. üdv!
(#) Ferrari1 válasza proli007 hozzászólására (») Feb 21, 2014 /
 
Ami rá van írva feszültség, az 4.5-5V. Nyomás alatt is ki lett próbálva és 5v simán zárja nyitja.
A mágnes kapcsoló áramát is megmértem, sajnos a pillanatnyit nem tudom megmérni, mert olyan gyorsan kapcsol, hogy nem tudja a műszer le reagálni. De a ha 2-3sec rajta hagyom a feszültséget, akkor amikor zár/t/ 250-300mA között ingadozik. Viszont mikor nyit akkor már csak 200-250mA közt van.
(#) Ferrari1 válasza proli007 hozzászólására (») Feb 22, 2014 /
 
Szia! Akkor ha megépitem az általad tervezett kapcsolást, elvileg müködni-e kell?
Vagy esetleg valamit kel rajta változtatni?
(#) proli007 válasza Ferrari1 hozzászólására (») Feb 22, 2014 /
 
Hello! Igen, elvileg működnie kell. Legfeljebb az áram miatt nem BC-ket, hanem BD139/BD140-et célszerű alkalmazni. Ha meg sokkal nagyobb lenne az áram, akkor máshogyan célszerű kialakítani a H-híd végfokozatot. (N-Fet/PNP agy N-Fet/P-Fet kialakításban, de más kapcsolással.) üdv!
(#) Ferrari1 válasza proli007 hozzászólására (») Feb 22, 2014 /
 
Ok. Köszi.
(#) Ferrari1 válasza proli007 hozzászólására (») Feb 27, 2014 /
 
Szia!
Megépítettem az általad tervezett kapcsolást,köszönet érte, tökéletesen müködik!
(#) proli007 válasza Ferrari1 hozzászólására (») Feb 27, 2014 /
 
Hello! Akkor most már lehet nyomkodni a gombot, vagy mást.. üdv!
(#) Ferrari1 válasza proli007 hozzászólására (») Feb 28, 2014 /
 
Hello. Még anyit szeretnék kérdezni, hogy a nyitá zárá impulzusát hyogy lehetne csökenteni,most kb 1 másodperc.
(#) NyariG válasza Ferrari1 hozzászólására (») Feb 28, 2014 /
 
Sserintem a C4 (nyitás) meg a C5 (zárás) öt kell csökentened.
A hozzászólás módosítva: Feb 28, 2014
(#) proli007 válasza Ferrari1 hozzászólására (») Feb 28, 2014 /
 
Hello! Jól írja Gergő, a két időt, az R7*C4 és az R8*C5 határozza meg. A 100k*10u=1sec. üdv!
Következő: »»   136 / 192
Bejelentkezés

Belépés

Hirdetés
XDT.hu
Az oldalon sütiket használunk a helyes működéshez. Bővebb információt az adatvédelmi szabályzatban olvashatsz. Megértettem