Fórum témák
» Több friss téma |
Fórum » Akkumulátor töltő
Az autó töltőrendszere általában 14.0-14.4V feszültséget szolgáltat ez elegendő a zselésnek vagy felitatott ólmosnak csak áramkorlátozóra van szükséged, hogy az initial current címszó alatt megadott áramot ne lépd túl. Az egészet egy áramgenerátorról megoldhatod. Egy relével meg leválaszthatod a fogyasztókat a főakkuról ha leveszed a gyújtást és ilyenkor a kis akkud adja neki az áramot. A kérdés az, hogy használod-e elég ideig az autódat, hogy feltöltődjön a kisakku, mert különben rendszeresen töltésszegény lesz és hamar tönkremegy.
Mit keringtet az a ventilátor? Egy 50W-os motor húz nagyjából 5A-t. Ez egy órán keresztül 5Ah. Autóakksik 50Ah körül szoktak lenni, szóval nem lenne szabad lemerülni...
Ezért nem akartam megírni, hogy mire is kell: most mindenki ezen van kiakadva, hogy miért merülhet le a nagy akku....azért, mert közben róla megy az állófűtés kazánja is....közben meg áll a téma...
légyszíves segítsetek az áramkörben inkább!
Akkor a következő kérdés, hogy várhatóan mennyire fog lemerülni a zselés akksi? Ha nem merül le nagyon, akkor csak simán rá kell kötni a generátorra, és az feltölti ugyanúgy, mint a nagyobb akksit. Ha viszont lemerül, akkor a nagy áram tönkreteheti kezdetben, ebben az esetben kell feszültségnövelő kapcsolás, majd utána arról, mint nyers feszültségről, egy normál töltőt üzemeltetni. Normál töltőről vannak itt fenn kapcsolások, nézz szét azok iránt.
Én úgy tudom, ezek a kis ólom-zselések, ha egyszer mélykisülésbe mennek át, akkor már ezután nem kelthetők életre. Épp ezért gondoltam egy olyanra, hogy X Volt alá már nem engedné esni egy szabályzó áramkör. Egyszerre fél-1 órát menne, egy 50 W-os motor 1/6 teljesítményén. Csak azért akarok mindenképp külön akkut, mert 1x már a nagyot lemerítette a sok használat. Ha a kicsi lemerül, akkor meg nincs semmi, az nem baj, de az autó indul...
Akkor neked nem csak töltő kell, hanem feszültségfigyelés is hozzá. Pl. egy 78L05-el elő kell állítani stabil 5V-ot referenciának. A stabil 5V-ot és az akkufeszültségből ellenállásosztóval előállított mintát egy komparátorra kell vezetni (pl. LM358), és ezt használni fel arra, hogy a motort mondjuk gombnyomás után bekapcsolva tartsa. Aztán ha az akku feszültsége leesik, akkor magától kikapcsolja a motort. Ha sikerül, lerajzolom, mire gondoltam.
De a töltést ettől függetlenül az említett módszerrel célszerű megoldani.
Na valami ilyesmire gondoltam. A nyomógomb lenyomásával indulhat a kimeneti voltmérő helyére kötött fogyasztó, és a potméterrel beállítható, hogy mikor kapcsolja le azt a figyelés.
Sziasztok
Van egy 12V/7Ah-s zselés akkumulátorom és keresek valami nagyon egyszerű kapcsolási rajzot ami ehez van méretezve. :help:
Néhány hozzászólással feljebb ott a kézenfekvő megoldás!
(#136736) charger-schema.png (43.56 KB) A trafó, elég ha 15VA-es és R2-őt 0,33ohm-ra cseréled. üdv! proli007
Sziasztok
Azt szeretném megtudakolni, hogy egy olyan autó, amiben nincsen riasztó, csak a magnó standby és egy óra van a közép konzolon kb mennyi áramfelvételt szabad mérnem az akkumulátornál? Ez egy 92-es corsa és sokáig nem volt használva, emiatt lemerült az aksi és nem veszi fel a töltést! Az új aksi előt szeretném megtudni, hogy az elektromos hálózat rendben van e?
Itt van egy áram generátoros töltő Ezt megtudod csinálni savas lúgos akkumulátorhoz.
ki indulás itt levan írva mit használtam triak,diak, helyett Bővebben: Link Itt a csatolt kép nem jó de a leírás az érvényes Bővebben: Link Itt találod a jó rajzot Bővebben: Link
Hello!
Lenn egy olyan kérrdésem hogy van 2 darab 6V-os Sealed lead acid akksim 3,2Ah-ás és van egy 12V-os 600mA-es töltőm. Ha a két akksit sorba kötöm és úgy töltöm nem nyírja ki az akksikat? Válaszotokat előre is köszönöm.
Ha egyforma a töltöttségük valószínűleg nem. Mérj rá időnként az akkukra, hogy nem nagyon asszimetrikusak-e. Ha felborul az egyensúly ne így töltsd, ha kb. egyforma akkor nyugodtan.
Ha a töltő 12V-ot ad le maximum, akkor nem fogod vele egyáltalán tölteni az akksikat...
Ha "töltő", akkor csak a "zsargonban" hívják 12V-osnak utalva az akkumulátorra amit tölteni lehet vele.
Két db. shunt regulátorral, megoldható a probléma. Ezeket az akkumulátorral párhuzamosan kapcsolva, megakadályozzuk, hogy 7,2V fölé emelkedjen az akkumulátor feszültsége. A kis áramkör a fiókban heverő alkatrészekből is megoldható.
(Nem újkeletű dolog, sokcellás töltőnél már alkalmazták.) üdv! proli007
Sziasztok!
Egy olyan megoldásra keresnék valami tippet, ötletet, hogy: Van egy 12 Voltos akksim, akkus fúróhoz, gondolom Ni-Cd lehet. Szeretném használni, (nem fúróhoz) és közbe tölteni is egyszerre. Megoldható ez a változat? (Mármint a "közbeni" töltés..)
üdv mindenkinek szeretnék egy töltöt épiteni gépkocsi akkumulátorhoz ami tud 6 és 12 v tölteni,méri a töltési áramot és a töltés végén lekapcsol ha valakinek van müködöképes kapcsolása akkor kérem ossza meg velünk.köszönöm
Vettem két db V-os zárt ólom akksit (3.3Ah/20HR). Ezeket mekkora árammal lehet tölteni? Az túl nagy lenne nekik a sorbakötném őket és 12V-os 600mA-es töltővel megküldeném. Ezek az akksik mekkora feszültségnél vannak mélymerülve?
- Általában a C20 kapacitás 1/10-el illik tölteni, 12..14 órán keresztül. (330mA)
- Az 1/5 töltési áram, még talán megengedhető. 6,5...7,5 órán keresztül. (600mA) - Kisütést általában nem ajánlott 5,7V alá vinni, de mélykisütés esetében maximum 5V. üdv! proli007
Megmértem az akksikat mivel vadi újak még az egyik 5,2V terheletlenül a másik 6V szintén terheletlenül. Az akksik még garanciálisak ezért arra gondoltam hogy ha az 5,2V-os mélymerült akkor visszavinném. Ha mégse mélymerült akkor merítsem le a másikat is 5,2V-ra és akkor megküldhetem a 12V600mA-es töltővel? Nem lessz baja ha mérem a feszültséget meddig engedjem tölteni 14,4V-ig?
Hát a kérdés jó, tapasztalataim szerint elég jól bírják a tárolást, nem szabadott volna 6V alatt lenni a feszültségnek. Inkább 6,3..6,4V persze ez csak jóslás.
Terheld meg néhányszáz mA-es izzóval, és mérd meg mindjárt kiderül a feszültségesésből a turpisság. (vagy nem) - Szerintem első töltésnél, inkább használj egy soros izzót korlátozásnak (2..3W/12V), és figyeld a feszt, és tényleg ne töltsd 7,2V fölé. (általában az oldalára van írva a töltési fesz.) Reméljük a töltő elég "buta" és nem kapcsol le. - Én a shunt szabályzó nélkül nem tölteném Őket sorosan, pláne, ha eltérőek. Láttam letörölték, ezért felteszem ide még egyszer. üdv! proli007
Akkor aztmondod ha "kiegyenlítem" őket akkor se töltsem a töltővel a töltő meg annyira buta hogy csak egy trafó meg egy egyenirányító van benne. Pedig állítólag ilyen akksikra van tervezve(kétlem). Valószinű veszek hozzá inkább 6V 300mA-es automata töltőt azzal töltögetem őket. shunt szabályzó-t nincs időm megépíteni.
Idézet: „csak egy trafó meg egy egyenirányító van benne” Hátha ez így van, nem is érdemes! proli007
sziasztok!
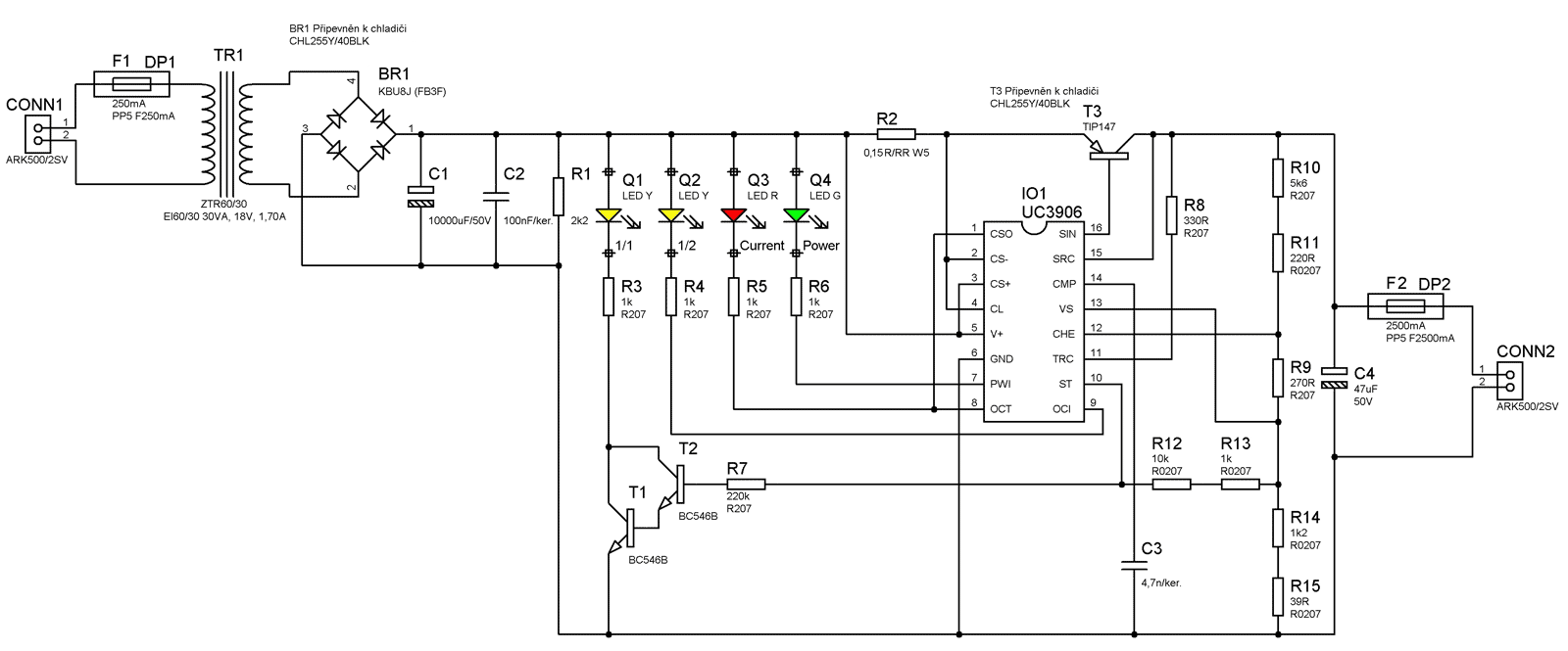
a segitségeteket szeretném kérni az alábbi kapcsolással kapcsolatban,nekem egy nagyobb áramú töltöhöz kellene átalakitanom ezt a kapcsolást,(kb 8 A)elég ha kicserélem a trafót nagyobbra vagy a teljesitmény tranzisztort is ki kellene ?vagy mien változtatásokra lenne még szügség a kapcsolásban? a segitségereket elöre is köszönöm
hali!
Én is ezt a töltöt csináltam meg.Bár én nem változtattam rajta.A trafot mindenkép nagyobra kell cserélni ha 8A ararsz, a tranzisztorse birná azt szoval azt is.Meg itt a sönt értéke dönti el hogy mekkora legyen alegnagyobb töltö áram. 0,25/sönt=8 ami ate esetedbe 0,03125 ohmos kellene.Szerintem elméletileg mennie kellene.De mézd meg az ic adatlapját ott van egy jo pár ábra.Csak arra figyelj ha a söntöt vezetékel viszed valahova(nem a nyákba van beforrasztva) akkor baromira elviszi az ellenálását.Én igy jártam. Szivtam is vele rendesen.Nekem most 4A a max töltö áram.
A T2-t cseréld akkorára, ami biztosan el tudja disszipálni a szükséges teljesítményt, lehet, hogy a hűtőbordát is nagyobbra kell cserélni.
R2-es áramérzékelő ellenállást is át kell számolnod az új áramértékhez és ellenőrizni, hogy megfelelő -e a terhelhetősége. Valamint az F2 biztosítékot is cseréld ki akkorára, hogy biztonságos legyen. És természetesen a trafót! Itt mindent megtalálsz a méretezéshez.
köszönöm a segitségeteket megfogadom a tanácsaitokat,
,ha esetleg van valakinek ehhez nyákterve azt nagyon jól jönne nekem,nagy segitség lenne
Itt van a leirása sajna csak csehül.Más nyelven nem találtam én se. http://hw.cz/Teorie-a-praxe/Konstrukce/ART1685-Inteligentni-nabijec...u.html
Arra figyelj hogy a T1,T2 rosszulvan rajzolva anyákrajzon és elkell forgatni a tranyokat. |
Bejelentkezés
Hirdetés |









Szivtam is vele rendesen.Nekem most 4A a max töltö áram.








