Fórum témák
» Több friss téma |
Fórum » Transzformátor készítés, méretezés
Ha kérdésed van, az alábbiak segítenek a hatékony választ megadni:
Mag típusa: M, EI, UU/LL esetleg I-kből összerakott, tekercselt, toroid. Lehetőség szerint képpel.
Méretek: magkeresztmetszet a*b (amit a tekercs körbeölel) ablakméret, lánc és toroidnál, belső-külső méretek.
Primer-szekunder feszültség(ek), teljesítmény igény.
Szia!
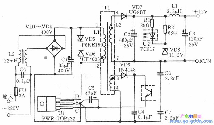
Esetleg ez nem egy kapcsolóüzemű tápegység?
De igen kapcsolóüzemű. A TOP224-et már cseréltem meg a referencia beállító IC-t (TL431A) és egy TO220 tokozású diódát. Mellékeltem a lábkiosztásról egy képet. Amint bedugom megöli a PCBA-n a biztosítékot.
Elképzelhető, hogy ez a TOP Switch trafója? Félő, magadnak kell újratekerni. Szerencsére nem sok menet.
A trafó nem szokott elromlani. Miből következtetsz a zárlatra?
Nem tudom biztosan, de a többi alaktrészt pl. diódákat ellenőriztem és jónak tűnnek. A képen lévő táp szinte ugyan az, mint a lámpában lévő. Esetleg valami tippet tudnátok adni, hogy mit ellenőrizzek rajta?
Sziasztok!
Remélem ez a téma megfelelő az én kérdésemhez. Épp egy Quad 405 50Wattos változatát építem , felmerült bennem a gondolat ha elkészül akkor a trafót magam tekerném meg a móka kedvéért. Nézelődtem pár helyen vasmag ügybe , lehet kapni sok félét , de ami a méretező program szerint kellene olyan nincs igazán , valaki tud ajánlani valami helyet ahol lehet megfelelő vasmagot venni csévével együtt ? Szekunder Fesz . : 21 volt , 4 Amper . Erre a program 15 Cm2-es vasmagot ajánlott. (Persze két trafó kell)
Jó kis programot találtál: kb. 3×ekkora teljesítményhez kellene ekkora vas!
9-10cm2 elegendő. Ez kb. harmadába kerül az előzőnek, a 15cm2-esnek. MÉH telepeken próbálj ekkora vasat(trafót) keresni, van még ahol meg lehet venni (bár megtiltották az eladást államilag, mert nem tudják lehúzni). A hozzászólás módosítva: Márc 9, 2014
Sziasztok! Nem rég kaptam ezt a trafót, és szeretném meg tudni hogy szerintetek ez hány wattos transzformátor lehet?, véleményem szerint valami hiperszil fajta?. Teszek fel egy pár képet a trafóról össze rakva és szét szedve is. Annyit tudok róla hogy ez a trafó egy diszkó fényben volt benne, ami egy 24V/250W-os égőt hajtott meg. A cséve test magassága 54,28mm, a szélessége pedig 34,68mm. Aki tud azt kérem segítsen. A trafó egy 2X50W-os csöves erősítőhöz kellene, amihez egy 350W-os transzformátor kell!.
A hozzászólás módosítva: Márc 10, 2014
Ez elég lesz oda. Minek 3.5×-es túlméretezés; nem egész nap, teljes hangerőn fogsz dobot, és basszust hallgatni. Erősítőhöz nyugodtan méretezheted 300VA-ra.
A hozzászólás módosítva: Márc 10, 2014
Szia! Az érőssítő üresjárati fogyasztása 80VA, és a maximális teljesítmény felvevésekor pedig 165VA, tehát ezért gondoltam egy 350W-os trafóra (sztereó erősítő lesz), de lehet hogy épp egész nap pont dobot fogok hallgatni rajta és teljes hangerőn, még tudod?
Tehát az erősítő összteljesítmény felvevése a hálózatból 330VA, így ha 350VA-os trafót használnék csak 20W-al volna erősebb a trafóm. De még nem írtad le hogy körülbelül hány wattos lehet ez a trafó?.
Ott van a második sor végén. Nyugodtan fölé is méretezheted, akár 350-400VA-re is. Ezek a vasak elég magas gerjesztést (akár 1.5T) is simán bírnak. Ha 'csak' 250-300VA-re készíted, akkor is tudni fogja néha kellő 300-350W-ot. Ha bele tudod gyömöszölni J=2.55-el a drótot simán bírja. (de még J=3-al is)
Oké! Nagyon szépen köszönöm az információt!, akkor mehet a tekercselés!
Pontos adatokhoz kellene a "patkók" mérete.
"Alkotó" olvtárs monnya a tutit! Méretek, és egy tablicsku megmondja, hogy GYÁRILAG mit tud a vas! Aztánd, hogy mire tekerték, az egy második kérdés! (Tanálkoztam már hipersil esetén, hogy "Valaki" a méretezésnél a Si vas esetében megtanúlt 50/ a vasmagkeresztmetszet "ökölszabályt alkalmazta! Csak elrettendő példaként említettem!
Eltekintve a speciális esetektől, szabványosítva van ezeknek is a mérete; tehát a vaskeresztmetszet megadja lényegi méretet. A bilincsek hézaga a csévére írt méretből kivonandó. Az az ~50, 1.5T esetén csak ~30. Sajnos a méretezésnél legritkábban (sem) találkozni a helyes elvvel, pedig le van itt írva. Mindenféle táblázatok keringenek, pedig kb. 2×2 nehézségű, egy pontos, egyedi számolás. Aztán volt itt olyan "hozzáértő", aki egy nem eléggé lenyomott shift miatt (zárójel helyett, 8-as) nem ismerte fel a képletet (mert egyáltalán nem ismerte!), de azért gyorsan beszólt: hogy milyen tré képlet ez?!
A hozzászólás módosítva: Márc 11, 2014
Sziasztok! Itt vannak az adatok a patkók méretéről, lásd képek!. Így már gondolom jobban ki számítható a transzformátor teljesítménye?.
[/off]A gyári adatok:
Típus: SM 102b Pn: 301 W (névleges teljesítmény) Bn: 1,72 T (gerjesztés) Np: 1,63 menet/V (primer voltonkénti menetszám) Nsz: 1,73 menet/V (szekunder voltonkénti menetszám) Sn: 3,2 A/mm2 (javasolt áramsűrűség) A képeidtől eltérően, mindkét patkóra 2-2 bilincset javasol az alapajánlás. [off]Ha indokolt, ezektől el lehet térni, de általában az ilyesmi valahol megbosszulja magát. A hozzászólás módosítva: Márc 11, 2014
Nagyon szépen köszönöm Alkotó az információt!, ez nagyon hasznos!.
Üdv mindenkinek.
Kaptam egy trafót, de nem tudom, hogy mire használható mivel az egész szerkezet 99% át a primer tekercs teszi ki. A szekunder "tekercs" három menet sodort szigetelt vezeték volt a végén régi Cseszlovák pillanat forrasztóra emlékeztető heggyel. Egyébkén tungsram és egy mm es zománcozott rézhuzal a primer tekercse , 250 W ot tud, de , hogy miként ...na azt szeretném megérdeklődni nálam okosabbaktól. Ja fa lapokba égettek vele mintát ? Állítólag ![]()
Fa lapokba lehet vele mintát égetni. Üdv.
Köszi. Egyébként mi célból jött a világra, mert gondolom nem azért agyaltak rajt' a Tungsram mérnökei, hogy egy 8 kilós trafóval fa lapokba mintát égessen valaki?
Itt van egy hasonló szétszedve csak ez orosz:Bővebben: Link
Nekem az még nem jött le, hogy a mi a kérdésed/problémád....
Az édekelt, hogy mire jó egy ilyen egy tekercses trafó, hol használják? Közben arra gondoltam hogy fémhalogén izzóhoz lehetne fojtó trafó a mérete és teljesítménye okán, de ez csak tipp.
Sziasztok,
Volna egy érdekesen tekercselt transzformátorom. Az adat tábláján az alábbi olvasható : Típus Trakis UDB-250 U1=190-220-380V 50Hz Fázis:1 U2=12-24-42V A primer tekercselés a következőképpen néz ki. Van _kettő_, egymástól független 3 kivezetéssel rendelkező tekercs (eleje, leágazás, vége) amelyek Ω-ikusan és induktivitás vizsgálat szempontjából is közel azonosak, a két leágazási pont azonos villamos jellemzőkkel bír. Az egyik primer tekercs két szélső kivezetését egy előtét izzón keresztül megtáplálva 230V-ról azt tapasztalom közel 150V RMS mérhető a trafó csatlakoztatott kapcsain (izzó alacsony fényerővel világít). A szabadon hagyott másik primer tekercs kivezetésein is hasonló feszültség mérhető, a szimetrikusság igazoltnak tűnik. A kérdésem, mit jelenthet a 380V a transzformátor adat táblán ? A 380 V már két fázis között mérhető feszültség. Ha egy fázisú akkor miért van 2 szimmetrikus primer tekercselése (ha 2db primer 110V-s tekercsek lennének benne akkor érteném!)? Még olyan magyarázatot is el tudok képzelni hogy a trafó és az adat tábla nem tartoznak egymáshoz, ugyanis ragasztva voltak (alu lemez a vas lemezhez) A trafo EI magos a lemezek 100x120mm-k a lemezek szélessége 75mm, 1988-s gyártás.
Ennek két 190V-os tekercse van. Sorba kötve 380V-ra köthető. Párhuzamosítva, 190V-ra. A két középső tekercsvéggel lehet (a soros tekercseket) 220V-ra kötni. Mérd ki; az a kötés jó, amikor a bekötött végek közt 230V-ot mérsz. A méreteket nem értem; 75mm a pakett(lemezcsomag) vastagság? Ez egy EI 120-as?
Sziasztok!
Kérdésem lenne,hogy egy 600w-os 2x45vAC hoz milyen átmérőjű legyen a primér vezeték?Köszi!
Ha 600 wattot akarsz levenni 0.9 huzal kell.
|
Bejelentkezés
Hirdetés |






9-10cm2 elegendő. Ez kb. harmadába kerül az előzőnek, a 15cm2-esnek.
MÉH telepeken próbálj ekkora vasat(trafót) keresni, van még ahol meg lehet venni (bár megtiltották az eladást államilag, mert nem tudják lehúzni). 












