Fórum témák

» Több friss téma
Fórum » Horgászok elektronikája
Lapozás: OK   5 / 7
(#) roland9 hozzászólása Ápr 23, 2013 /
 
Sziasztok!
Abban szeretnék segítséget kérni, hogy építettem egy etetőhajót és szeretnék egy vezeték nélküli halradart tenni rá, van egy halradarom de az vezetékes azt meg lehetne oldani valahogy vezeték nélküli legyen?
(#) proli007 válasza roland9 hozzászólására (») Ápr 23, 2013 /
 
Levágod róla a drótot..
(#) roland9 válasza proli007 hozzászólására (») Ápr 23, 2013 /
 
Az is egy megoldás csak 1 baj van vele hogy nem fog működni
(#) pucuka válasza roland9 hozzászólására (») Ápr 23, 2013 /
 
Persze meg lehet oldani, de az nem kezdőknek való feladat. Egy komoly fejlesztés lenne szükséges, de olcsóbban jössz ki, ha veszel egy vezeték nélkülit. De nem véletlenül nem lesz olcsó játék.
(#) roland9 válasza pucuka hozzászólására (») Ápr 23, 2013 /
 
Néztem e-bay-on de az a baj velük, hogy csak 50-60M-ig jók esetleg ezeknek a hatótávját egyszerűbb lenne növelni?
(#) pucuka válasza roland9 hozzászólására (») Ápr 23, 2013 / 1
 
Nem tudom megérteni ezt a hatótáv problémát. Menj ki egy focipályára, és tegyél le egy A4 -es lapot az egyik kapuhoz. A másik kapuból alig fogod látni, pedig ez kb 60 m. Az etető hajó irányítását is csak addíg tudod végezni, amíg látod. Ha ennél messzebb van, már irányítani sem tudod, hiába nagyobb a hatótávolsága a vezérlődnek. Ennél nagyobbra pedig a radarnak sincs szüksége. Gondolom nem a Balaton közepén akarod a halakat etetni.
(#) roland9 válasza pucuka hozzászólására (») Ápr 23, 2013 /
 
Van távcső is De mind1 is majd megoldom.
(#) johny999 hozzászólása Aug 5, 2013 /
 
Üdv,

valaki tudna segíteni mi lehet az a világító izé amit ebben a videóban a botra szerelt az illető?
(#) johny999 válasza (Felhasználó 15355) hozzászólására (») Aug 7, 2013 /
 
Köszi.
(#) campers hozzászólása Okt 18, 2013 /
 
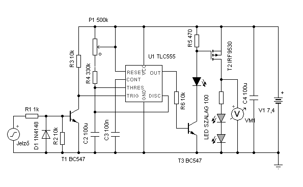
Egy rod-pod (horgászbot tartó állvány) világítást szeretnék csinálni. Kellene egy olyan kis eszköz, áramkör amely ha a bemenetére egy ~3V nagyságnyi pillanatnyi feszültség kerül (ugyanis ha kapás van akkor az elektromos kapásjelző ezt a fesz.-t generálja a 2,5-ös jack kimenetén), akkor egy ledszalag (kb. 10cm-es darab) világítani kezd (kb. 30-tól 90-sec-ig). Természetesen ez egy külön tápról menne, nem magáról a kapásjelzőről. A táp egy 7, 4V vagy 11,2V-os akksi lenne. Egy relés vagy hasonló jelfogós megoldással gondolom meg lehetne oldani a dolgot.
Köszi a segítséget.
(#) proli007 válasza campers hozzászólására (») Okt 18, 2013 /
 
Hello! Ha ez a ~3V váltófeszültség (valami csipogóról származik) akkor kell a C1 kondi. Ha ez egyenfeszültség, akkor C1 elmarad és rövidzár kerül a helyére. Amúgy nem írtad, mekkora áramot fogyaszt a 10cm-es Led-sor (mert ez meghatározná azt is, mekkora Fet kell a kimenetre) és meg kell nézni működik-e a 7,4V-ról is..
Célszerű a CMOS 555 használata a készenléti fogyasztás csökkentése miatt. üdv!
(#) campers válasza proli007 hozzászólására (») Okt 18, 2013 /
 
Ez (~) a körülbelüli jel akart lenni bocsi. Tehát 3V egyen fesz jön ki. A ledsor nem nagy áramot vesz fel, kb. 100 max 200 mA-t. Köszönöm a rajzot, 7 végén megépítem.
A hozzászólás módosítva: Okt 18, 2013
(#) proli007 válasza campers hozzászólására (») Okt 18, 2013 /
 
Hello! Akkor egy TMS 2301 is megteszi. A C1 kondi nem kell, plusz menjen a bázisra. (De ha fordítva megy rá, az sem gond, csak nem fog működni.) üdv!
(#) campers válasza proli007 hozzászólására (») Okt 23, 2013 /
 
Szia!
Próbapanelen megépítettem a kapcsolást, de nem működik.
Ahogy a képen is látszik, amint az akkut rákötöm a ledszalag már világít is folyamatosan. Ennek pedig akkor kellene, ha a jelzőből kijön a 3V körüli feszültség.

rodpod.jpg
    
(#) proli007 válasza campers hozzászólására (») Okt 23, 2013 /
 
Hello! Mondjuk a pld. a Fet fordítva van benne..
(#) proli007 válasza proli007 hozzászólására (») Okt 23, 2013 /
 
Hopp! Eltűnt amit később írtam. Ezt én is szépen elbénáztam.. De egy tranyóval,meg egy ellenállással még helyrehozható. Vagy egyszerűen agy N-Fet-el, és a Led-szalagot a Drain és a plusz táp közé. Bocs!
(#) whalaky válasza proli007 hozzászólására (») Okt 23, 2013 /
 
Nekem az N-FET megoldás szimpibb. Ugyan több a fogyaszása egy led áramnyival, de látszik hogy be vna kapcsolva.
(#) campers válasza proli007 hozzászólására (») Nov 2, 2013 /
 
Sziasztok!
Kipróbáltam így a kapcsolást és kb. 80%-ban értem el sikert. Mármint az esetek többségében úgy viselkedik a dolog, ahogy azt elvárnám tőle.
Ami nem az igazi:
- pl. ha kapás van, jön a "jel-feszültség" akkor világít a ledszalag. Ha lejár az "X" idő (kb. 90 sec), kialszik a fény. Viszont ha a lejárati idő eltelte előtt jön egy újabb kapás, akkor a világítási időt nem kezdi elölről számolni, tehát előfordul, hogy a kapás után 60 sec múlva újra jelez a jelző, akkor a fény onnatól kezdve 30 sec múlva kialszik. Remélem értetek
(a kérdés, hogy ez a módosított áramkör miatt lehet?, vagy egyáltalán jó-e így ahogy kiviteleztem a kapcsolást? )
(#) proli007 válasza campers hozzászólására (») Nov 2, 2013 /
 
Hello! Természetes hogy nem kezdi el elölről a késleltetést, lévén hogy az 555 alapból nem újraindítható monostabilt képez. Vagy is más kapcsolás kell hozzá. (Disc lábat nem muszáj a negatív tápra kötni, lóghat is a levegőben. Csak a szimulátor miatt valahova kötnöm kell).) üdv!
A hozzászólás módosítva: Nov 2, 2013
(#) vladcepes hozzászólása Márc 27, 2014 /
 
Hello proli007!
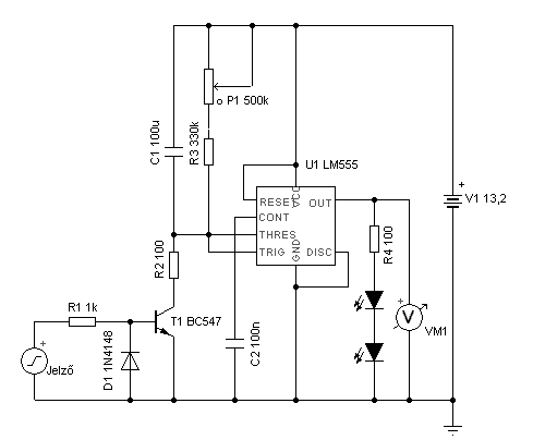
Próbapanelon megcsináltam ezt a kapcsolást: Bővebben: Link nagyon jól működik. (egy 3,7V Li-ion akkuval próbáltam).
A kérdésem a következő:szeretném megépíteni a lehető legkisebb változatban és 3 - 4 db 1.5V legkisebb gombelemről üzemeltetni. Mennyi idő alatt fogyasztaná el ezt a 3-4 elemet? (természetesen csak este működne alkonyattól pirkadatig )
Egy úszóba raknám bele.
Üdv!
(#) proli007 válasza vladcepes hozzászólására (») Márc 27, 2014 /
 
Hello! A kérdés jó, de ezt csak Te fogod tudni megmondani. Ha tudod az elem kapacitását és megméred a jelző fogyasztását. A kettő hányadosa az óra. üdv!
(#) nedudgi válasza vladcepes hozzászólására (») Márc 27, 2014 /
 
A legkisebb gombelem az Ag0, 2,1x5,8 mm. Kapacitása körülbelül 10mAh.
A BS170 teljesen kinyitva 4,5V feszültségnél 2-3 Ohm lehet. Ehhez jön az ellenállás 15 Ohm, valamint a 4.5V tápfeszültségből lejön a a LED körülbelül 2,9 - 3-1V feszültsége.
Tehát 4,5-3 = 1,5V, az ellenállás körülbelül 18 Ohm. Ebből ki lehet számolni a teljes üzemi áramot, bár nem tudjuk az elemek belső ellenállását. Nem számíthatsz túl hosszú üzemidőre. Mondjuk sötétedéstől sötétig már nem bírná.
A hozzászólás módosítva: Márc 27, 2014
(#) vladcepes hozzászólása Márc 27, 2014 /
 
Sziasztok!
Köszönöm a válaszokat. Így legalább mégis csak tudok valamit,vagyis hogyha {feltételezzük} pl:"sötétedéstől sötétig" bírná csak,akkor lehet hogy nem is az úszós változaton rágódom,hanem esetleg a kapásjelzősön ami ugye nagyobb és esetleg beleférne egy ilyen akku Bővebben: Link
(#) nedudgi válasza vladcepes hozzászólására (») Márc 28, 2014 /
 
Megoldás lehet (hogy megmaradjunk az eredeti úszós verziónál), az eredeti kapcsolás módosítása, ahogy Proli írta. A 15 Ohm ellenállás növelésével csökkenthető az áramfelvétel. megnövekszik az üzemidő. A fehér LED helyett kék szín a láthatóságot javítja. A gombelem valóban felejtős, de egy LIR2032 lítium akku viszont beleférhet a koncepcióba. Az általad mutatott NiMH akkumulátort már csak kevés helyen (vezetéknélküli régi telefonokban) érdemes használni, a lítium akku gazdaságosabb, könnyebben kezelhető. kevesebb helyet foglal.
A hozzászólás módosítva: Márc 28, 2014
(#) vladcepes válasza nedudgi hozzászólására (») Márc 28, 2014 /
 
Köszönöm! Ez így teljesen jó.Akkor megnövelem az R2-öt-meg kicserélem a Led-et egy kékre.
De viszont az LIR2032-öt hogy hogyan préselem bele az érdekes lesz. Ezen még filózom.

Ha nincs semmi elektronika csak a 3-4 db gomb elem egy előtét meg a led,gondolom így sem bírná sokáig mivel ahogy írtad egy ilyen gomb elem 10mAh az smd led meg 20mAh gondolom így is hamar megenné.
(#) nedudgi válasza vladcepes hozzászólására (») Márc 28, 2014 /
 
A LIR2032 csak egy példa volt. A helikopterekben, BT fülesekben használnak egészen apró LiPo akkumulátorokat is, ezek közül is választhatsz. Egy kisebb LED körülbelül 20mA áramot visel el tartósan. Ez nem azt jelenti, hogy állandóan ekkora áramot kell folyatni rajta. Az áramot addig lehet csökkenteni, amíg még elegendő fényt ad az a LED. Ez szubjektív, függ a külső megvilágítástól, a szemed érzékenységétől, és kismillió egyéb dologtól.
Az elem/akku kapacitása x mAh, a LED árama pedig y mA. Ne keverd a kettőt.
(#) vladcepes válasza nedudgi hozzászólására (») Márc 28, 2014 /
 
Értem. Köszönöm!
(#) sprofan válasza vladcepes hozzászólására (») Márc 28, 2014 /
 
Most lehet nem leszek népszerű ezzel a kérdéssel de.... a direkt erre való világító patron nem jó? Világító csöves úszó(ami nem muszály) plusz hozzá a patron: Bővebben: Link
Így a 3db gombelem ami bekerülne ~120Ft-ba, nehéz is lenne, vízhatlannak de ugyan akkor bonthatónak is kell lennie, ugyan ekkor a patronból egy alkalomra egy darab elég mivel bőven 12 óránál tovább világít, és csak 45Ft.
(#) nedudgi válasza sprofan hozzászólására (») Márc 28, 2014 /
 
Ez így nem ér! Hol van az elektronika Ráadásul biztosan pecás vagy.
(#) vladcepes válasza sprofan hozzászólására (») Márc 28, 2014 /
 
Teljesen jogos a kérdés! Használtam ilyet,mármint világító patront. Én úgy gondolom hogy egy led jobban világít,(de ez csak az én véleményem), csináltam már kapásjelzőbe (youtube-n láttam öngyújtóból kiszedett led+3gomb elem) belerakni a kapásjelzőbe,na hát jobban világított mint a patron,és egy éjszakát bírta.
Ha jó helyen veszek elemet akkor 18ft/db. Inkább azon lovagolok hogy csak akkor kéne felvillanjon ez a kapásjelző mikor kapás van, és akkor nem 1 éjszakát bírná.
Na ja és "Hol van az elektronika"? El kell valamivel bíbelődni. Egyébként köszönöm a hozzászólást ! De reménykedem hátha lesz olyan jó mint ez Bővebben: Link
Na meg találtam egy ilyet Bővebben: Link
Következő: »»   5 / 7
Bejelentkezés

Belépés

Hirdetés
XDT.hu
Az oldalon sütiket használunk a helyes működéshez. Bővebb információt az adatvédelmi szabályzatban olvashatsz. Megértettem