Fórum témák
» Több friss téma |
Fórum » Inverteres hegesztőtrafó
Nem tud valaki olcson hegesztőtrafot
Ahogy készülget, úgy rakok fel képeket róla, a végén még szkóp képeket is készítek majd
![]() Üdv.: Zoli
Szia. A panelon csak a nagy áramú részek nincsenek kifúrva. A kézzel készült elemeknél (szűrő, fojtó, főtrafó) nincs kifúrva, mivel azoknak még nem tudom a pontos átmérőjét. A többi meg kivan fúrva a panelon. Ahogy készülnek az elemek úgy ezek is ki lesznek fúrva.
Üdv.: Zoli.
Hegesztő trafót szerintem nem itt kellene keresni.
Találtam régebben egy orosz oldalon ugyanezt a 2T forward kapcsolást csak azzal a különbséggel hogy a trafó áttétele nagyobb, és plazma vágásra készült. Külön érdekessége hogy benzin is kellett bele. Nekem volt régebben plazma vágóm, elég sok levegő is kellett hozzá azaz egy nagy kompresszor. Viszont láttam olyan gépet a youtube-on amiben a plazma gáz vízgőz így nem kellene hozzá kompresszor csak vizet kell forralni vagy porlasztani, tapasztalatom szerint viszont ha a plazma fejbe víz került akkor félre égett a fej egyből viszont párás levegő esetén könnyebben gyújtott. Most nehogy azt hozzátok ki az egészből hogy vizet akarok "égetni", ez egy kereskedelemben kapható készülék csak jó drága.
Üdv mindenkinek!
Van egy Kemppi mastertig 2000 ac/dc awi gépem amivel van több problémám is! Az AC frekvenciája 50-200-ig lehet állítani. Na most ha 200 amperra feltekerem és 50-en van a freki akkor lakatfogó szerint leadja a 200 ampert ,de ha a frekit tekerem fel mondjuk 180ra akkor a 200 amperből lesz lakatfogó szerint kb 80 amper ,de ez az anyagon is érezhető. A többi gépeken amiken dolgoztam nem volt egyiken sem ilyen amper csökkenés AC freki feltekerése esetén.(miller, fronius) Azt gondolom ,hogy valami rossz benne gyárilag mert állítólag a többi ilyenkemppi gép is ezt produkálja. A problémám még az volna vele,hogy a balansz funkciója nagyon érzékeny(használhatatlan). Balansz tartománya -70től +70-ig tart. A gép csak negatív balansszal hajlandó működni mert ha középre teszem a balanszot akkor megeszi a wolframot legyen az tiszta vagy ötvözött wolfram. Ezzel az a baj hogy negatívban túrja az anyagot így nem tudok szép varratot produkálni. Ha középre teszem a balanszot vagy fel pozitív irányban akkor nem túrja olyan mint a nagy könyvben de akkor lebeg a wolfram vége és mindezt kb 130 ampernél 3,2-es wolframmal szóval valami nem oké. Egy szerelő ránézett szkóppal és valami zavaró jelet talált ,de nem tudja mi a baja a gépnek mert nincsen hozzá rajz vagy csak nem ért hozzá nem tudom. Egy rajz van hozzá ,de az nem orvosolja a problémát. Ez egy processzoros gép program feltöltési lehetőségekkel elvileg. Arra is gondoltam ,hogy csak egy olyan programot kellene feltölteni rá ami megoldaná a problémám. Ha valaki tudna segíteni azt nagyon meg köszönném. Vagy esetleg tudna segíteni kapcsolási rajzok vagy programok beszerzésében az is nagyon jó volna. Erről a gépről volna szó:
Üdv.
Cégben SAFE -FRO hegesztőkkel dolgozunk,kinézetre ugyan ilyen mint a Tiéd,a frekvenciával ott is gond van,azt hiszem 100 Hz ig minden ok ,de 200-on már összezavarodik,ujra kell inditani.De ez egyszer-kétszer lett próbálva,50Hz en használja mindenki.Gondolom programozható,de csak gyárilag,biztos le van védve a benne lévő program rendesen.
Köszönöm válaszod!
Rákerestem erre a gépre amit írsz de nem találok róla semmit. No mindegy. Valószínű ,hogy le van védve,de nincs lehetetlen szerintem van olyan ember aki feltöri a kódokat és akár át formálja nekem a programot amilyenre én akarom csak még nem találtam meg az emberem pedig biztos létezik csak nem tudom hol.
Csak hozzáfűzésként:
A levegő az egyik leggyakrabban használatos gáz, amelyet hagyományos vagy védőgázos plazmavágó rendszereknél használnak 200A alatt. A vágási minőség elfogadható, annak ellenére, hogy szénacélok vágásakor nitridálódik, ami hegesztés szempontjából hátrányos, alumínium vagy korrózióálló anyagok vágásánál pedig oxidálódik a felület. Előnye, hogy előállítása olcsó.
Jó lesz oda a C10 pozíciójába egy 6µF 200V olajpapír(?) fémházas kondenzátor? Elég masszív meg ha azon már 200V nál több van az régen rossz.
Üdv!
Kaptam ma egy weld zx7-200II-as inverteres hegesztőt. A probléma ott kezdődik, hogy amikor bekapcsolom halk sípolás hallatszik és nincs munkaáram. Legelőször mikor bekapcsoltam világított a túlmelegedés LED-je, de utána mikor bekapcsoltam megint akkor már nem világított, de a sípoló hang megmaradt és továbbra sincs munkaáram. Esetleg nem tud valaki ehhez egy rajzot feltenni?
Kösd ki a szekunder egyenirányítókat, és ha a sípolás megszűnik akkor a kimeneti egyenirányító diódák közül valamelyik,vagy mind elszállt.
Nos megoldódott a probléma! Az egyik dióda selejtes volt, ehhez párosult még a lágyindító relé beégése hozzá jött még egy csatlakozó ami nem érintkezett megfelelően és már működik is hibátlanul! Sípolás megszűnt, a munkaáram tökéletes! Köszönöm a segítséget!
![]() Állítólagos szerelőnél volt, helyreállítottam azt amit "megjavított" (kókány Bt) A csatlakozót is tuti ő rongálta meg. A hozzászólás módosítva: Ápr 7, 2014
Sziasztok.
Felraktam egy IGBT modult és rajta átírtam két gyorsdiódát. Az lenne a kérdésem, hogy jót-e írtam át, ha nem akkor valaki javítsa ki. Továbbá azt szeretném kérdezni, hogy a 200R ellenállás melegszik mi lehet az oka, vagy ez normális. Kéz melegnél egy kicsit melegebb. Nem tudja valaki, hogy az élesztés kb hol lehet a fórumon? Válaszokat előre is köszönöm.
Szia! Élesztés itt, a többiben nem tudok segíteni, egyelőre csak az elméletet szívom magamba.
Sziasztok
Kapcsolási rajzot keresek a ROLWAL 185E inverteres készülékhez, ami a Gorilla koppintása ha jól tudom. A netet már jó ideje túrom, de a kapcsolási rajzot nem lelem. Előre is köszi a segítséget.
Köszönöm a válaszodat! Még egy kérdésem lenne. Az ARCFORCE résznél a 4093 4-es kivezetésén egy 10nF kondi van, viszont valahol olvastam itt a fórumon, hogy azt ki kel egészíteni valamivel, mert ebben a formában nem fog működni. De valahogy nem találom ezeket a hozzászólásokat. Esteleg valami info ezzel kapcsolatban?
Üdv.: Zoli
Ehhez a 4093 4. kivezetéses témához nem tudok mit hozzátenni,Tubinak,darának és még néhányunknak működik.
Hogyan tudod bizonyítani hogy működik?
Már emlékszem,Te írtál erről a részről nem is oly régen,hogy nem működhet mert ......
Nem akarok vitába bocsátkozni,nem kérdőjelezem meg a véleményedet,sem a tudásodat ..... Ha ezt a funkciót kikapcsolom egészen máshogyan viselkedik az ív,de ez legyen az én problémám amiért így érzem,ha nem erre gondoltál akkor nem tudok mit tenni.Ezzel a funkcióval simább a hegesztési varrat,kiegyengeti egy öreg kéz fals mozdulatait.Nem végeztem metszeti vizsgálatokat és hasonlókat a beégésre vonatkozóan.Ennyi lenne a gyakorlatból merített észrevételem,más bizonyítékom nincs.
Köszönöm a válaszodat. Akkor egyenlőre hagyhatom így és ha majd Gpeti kifejti pontosan mit is és hogyan, akkor lehet tovább gondolkozni rajta.
Üdv.: Zoli
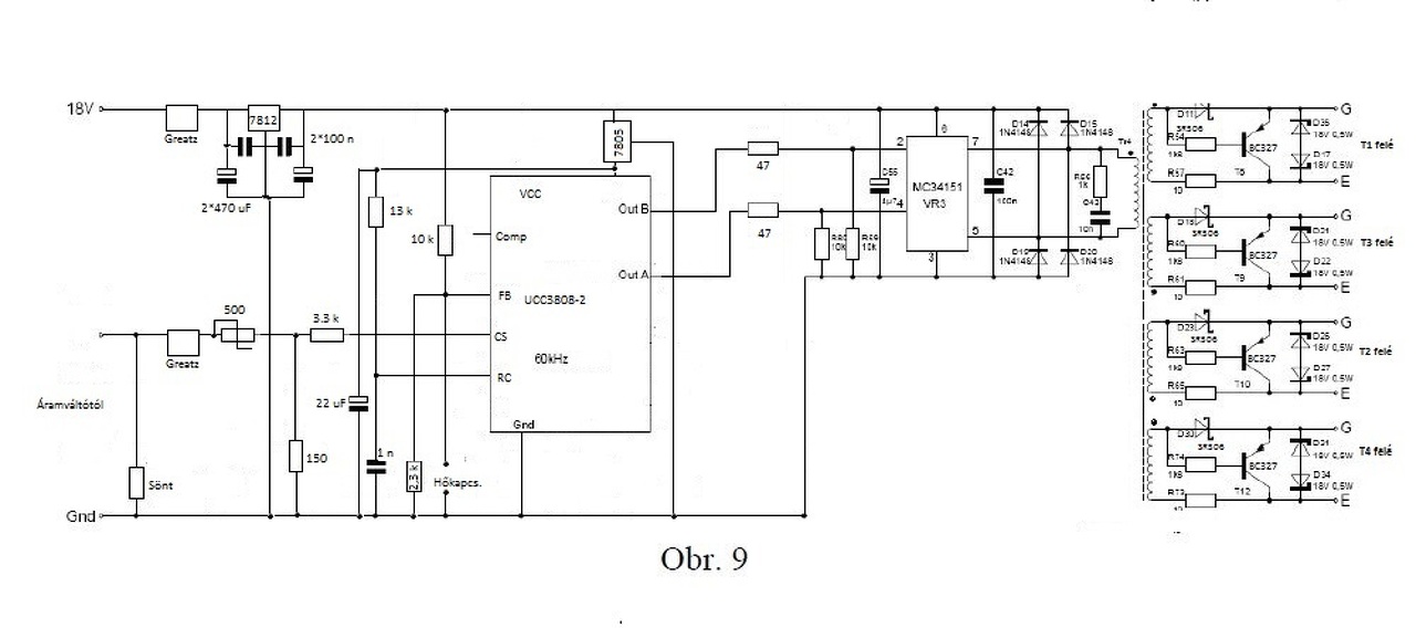
Bár az általam módosított Cseh kapcsolás jól működik, ki akartam próbálni úgy, hogy az SG3525 helyett UCC-vel meghajtani. Kis módosítással az SG helyett UCC 3808-2-t használtam (ilyenem volt még itthon), ehhez az UCC betápját 5 V-ra vettem. Az eredeti áramváltót szerettem volna használni, de ez az eredeti kialakításban 1:100-as kialakítású és 100 ohmos sönt van ami sok. A panelon egyenirányítottam (4 db 1N4148) és előtte egy 6,8 ohm sönttel még lezártam. Így elvileg jónak kellett volna lennie.
24 V-os betápnál az üresjárati feszültség 7,07 V, terhelve (2 ohm) 1,18 V 230 V hálózatról az üresjárat ugyanaz, mint aaz SG-nél, 2 ohmos terhelésnél 60,9 V és 30,9 A 1 ohmosnál 54 V és 56 A. A gond az, hogy a potméterre egyáltalán nem reagált (az SG szépen szabályzott). A jelalakok rendben voltak. Az MC meghajtó IC-re szerkesztettem egy hűtőt, mert a másiknál eléggé melegnek találtam, és a feszültséget is 12 V-ra csökkentettem. Képek:
A kondenzátor és dióda sorba kötése így nem működhet mert ha a kondenzátor feltöltődik a diódán keresztül mikor a kapu kimenete H szinten van, mikor a kapu kimenete L szintre vált akkor a kondenzátor nem tud kisülni a diódán és a következő H szint már nem nyit ki a VT4 tranzisztor.
A működését nagyon egyszerűen meg lehet nézni, az áramszabályzó poti felső lábára vagy a csúszka kivezetésére kell tenni egy oszcilloszkópot ha hegesztés közben ott feszültség változások láthatóak akkor működik a funkció ha viszont a szkópon csak egy vonal látható akkor a jobb hegesztés érzete csak placebó. Az első hegesztőmbe nem építettem bele ezt a részt így nem tudom megmérni, az újabba meg ha tényleg jobb akkor szoftveresen tudom megírni a funkciót.
Sziasztok. Még egy kis segítségre lenne szükségem. Sajnos nem tudtam venni 2k ellenállást csak 2,2k. Az IGBT-k meghajtására IRF630-at használok. Erre a fórumon volt írva, hogy a G lábon lévő 1K helyett 2k kell bele. Ide használhatok 2,2K-t? Ezen kívül még a VT6 kollektorán is van 2k és a 4093-as 12-es lábára is megy 1db 2k 1db 100k-ssal sorba kötve. Ezek helyett is használhatnák 2,2k-t? A segítséget előre is köszönöm.
Üdv.: Zoli.
Előbb el is felejtettem
A maci project folytatódik
A lágy indításhoz tartozó 10W 47R ellenállást duplázd meg 2db-ot tegyél(23,5R)legyen, ha a kondenzátor bank 1000µF felett van. Bekapcsoláskor sok a 47R
Ok. Köszi a tanácsot, a kondi 1000µF felett lesz.
Üdv.: Zoli.
Az is jó, ha beteszel helyette 22R 10W vagy 18R 10W-ost, akkor nem kell plusz helyet csinálni
Jó a 2,2k is, az IRF630 is jó a meghajtó trafóhoz, viszont a gate kisütő FET pozíciójába maradjon az IRFD120 azt ne helyettesítsd.
|
Bejelentkezés
Hirdetés |




















