Fórum témák

» Több friss téma
Fórum » Elektromos kapásjelző
Lapozás: OK   14 / 20
(#) zozo010200 válasza proli007 hozzászólására (») Ápr 18, 2014 /
 
Ez pontosan így van ahogy leírtad! Ha pl rádugom az adóra a telefonom,elindítok egy mp3at akkor az erősebben szól a rádióban! Azt már érzékeli. De swinger jelet nem.
(#) proli007 válasza zozo010200 hozzászólására (») Ápr 18, 2014 /
 
Mert a Swinger jel várhatóan csak egy egyenáramú jel. Azt meg a az adó nem viszi át, csak a váltó jelet. "Meg kell szaggatni" az egyenáramú jelet, és azt kell az adóra vinni. Mérd meg mekkora a kapásjelzőből kijövő feszültséget. Azt és az adó tápfeszültségét használva, hangjelet lehet készíteni az adó számára.
(#) zozo010200 válasza proli007 hozzászólására (») Ápr 18, 2014 /
 
Okok! Egyenlőre köszönöm! Sajna ezt már csak jövő héten tudom megépíteni... merhát husvét lessz vagy mi elkell dugdosnom a tojásokat a kertbe hogy a gyerek felfedezze Kellemes húsvétot minden fórumozónak! Külön köszönet neked Proli amiért ilyen segítőkész vagy!
(#) proli007 válasza zozo010200 hozzászólására (») Ápr 18, 2014 / 1
 
"el kell dugdosnom a tojásokat" Az cseppet fontosabb, mint bármely kapásjelző. De ha lehet, ne kapásjelzővel keresse a tojásokat..
Kellemes Ünnepet!
(#) zozo010200 válasza proli007 hozzászólására (») Ápr 18, 2014 /
 
Naná hogy fontosabb márcsak azért is mert 1.5 éves inkább adok a kezébe egy fémkeresőt
A hozzászólás módosítva: Ápr 18, 2014
(#) zozo010200 válasza zozo010200 hozzászólására (») Ápr 22, 2014 /
 
Hogy mire nem jó a húsvét! Proli! Ez lett belőle! Multivibrátor átalakítva! Tökéletes! Apósom kicsit ért hozzá!
(#) zozo010200 válasza zozo010200 hozzászólására (») Ápr 22, 2014 /
 
A teszt során kiderült, hogy 2 a kettő kapásjelző egyszerre nem működik.
A hozzászólás módosítva: Ápr 22, 2014
(#) proli007 válasza zozo010200 hozzászólására (») Ápr 22, 2014 /
 
Hello! Igazából magam is erre az eredményre jutottam, csak nem tudtam, mennyire terhelhető a kapásjelző kimenete és mekkora feszültség van ott. Amúgy meg biztos megoldható a két kapásjelző is. Mert úgy gondolom, a tápfeszültségét adja az astabilnak. Ha így van, akkor egy-egy dióda a kapásjelzők felől a tápra, megoldja a gondot. Vagy az is lehetőség, hogy mindegyiknek van astabilja, és a kimenti jelüket két ellenállással összegzed. Így az is elérhető, hogy más hangon muzsikáljon a kettő. (Led-ek itt igazából feleslegesek, mert úgy is csak maximum világít mind kettő. Gondolom én..)
(#) zozo010200 válasza proli007 hozzászólására (») Ápr 22, 2014 /
 
Igen megoldódott 2 didóda segített. Mert ellopta az áramot eggyik a másik elől. A ledek már benne voltak... régen építette ezt az áramkört... mikor beszélgettünk a témáról akkor eggyből mondta multit.. na ebből láccik a hozzánemértésem. De továbra is érdekel az áramkörök és egyéb finomságai szerencsére betudtamm tenni az adóba a cuccot
(#) zozo010200 válasza zozo010200 hozzászólására (») Ápr 23, 2014 /
 
S a teljes cucc! Mostmár nyugotan horpaszthatok
(#) sabalex61 hozzászólása Máj 30, 2014 /
 
Sziasztok! Szeretnem megkerdezni mi okozhatja a kapasjelzöim gyors lemerüleset,es volna e valami megoldas a kiküszöbölesere?
(#) kaqkk válasza sabalex61 hozzászólására (») Máj 30, 2014 /
 
Túl sok a kapás?? Akkuval próbáltad használni?
(#) sabalex61 hozzászólása Jún 2, 2014 /
 
Nem nincs kapas megis lemerül allo helybe akkuval meg nem probaltam.
(#) vinkli hozzászólása Aug 29, 2014 /
 
Sziasztok!
Következő probléma megoldásában kérem a segítségeteket. A jelzőknél a hangszórókról leloptam a jelet és ezt vezettem be egy adóba aminek van vox vezérlése, ez működik minden OK, szerencsére a jel is megfelelő erősségű volt. Mivel egy adóra kellet tennem a két jelzőt így készítettem egy két jack aljzatos és egy jack dugós kábelt, amelyben a jack aljakat párhuzamosan kötöttem. Most ha mindekktő be van dugva és bekapcsolva akkor ha szól az egyik megszólal a másik is.
Tudtok javasolni valami egyzserű megoldást, arra, hogy ez ne forduljon elő? Esetleg egy dióda megoldhatja?
Köszönöm a segítséget!
(#) Inhouse válasza vinkli hozzászólására (») Aug 29, 2014 /
 
Ha jól értem, akkor a két kapásjelző hangszóróját párhuzamosan kötötted a kábellel. Ezzel az a gond, hogy ezáltal az ezeket meghajtó erősítőket is párhuzamosan kötötted, az meg nem szerencsés. Vezesd pl. 470-470ohmon (rakj minél nagyobb értéket, amivel működik) keresztül a 2 hangszórótól jövő vezetéket és így közösítve kösd arra a bemenetre...
(#) vinkli válasza Inhouse hozzászólására (») Aug 29, 2014 /
 
Nagyon köszönöm a gyors választ!
Elég kezdő vagyok ezért visszakérdezek a biztonság kedvéért Tehát a jack aljzat egyik pólusáról leolvasztom az egyik szálat és közvbeiktatok egy ellenálást.
Köszönöm!
(#) vinkli válasza Inhouse hozzászólására (») Aug 29, 2014 /
 
Illetve mégy annyi, hogy itt nagyon alacsony feszültségem van, 1 V alatt teljes hangerőn, kellhet 470 ohmnál nagyobb ellenálás?
Köszönöm a segítséget!
(#) proli007 válasza vinkli hozzászólására (») Aug 29, 2014 /
 
Hello! Nem! Mind két hagszóró felől köss egy-egy ellenállást a Jack felé. Az ellenállás értéke attól függ, hogy az adónak mekkora a bemeneti ellenállása. De várhatóan annak sokkal nagyobb, mint a 470ohm. (De lehetne ez akár két 1..2.2kohm is.) Ez a két ellenállás, mind két hangszóró felől érkező jelet felére osztja (ugyanakkor csak kis hangerőt enged vissza másik hangszóróra). Nem ismerem az adódat/kat, de nem hiszem el, hogy annak az 500mV bemeneti jel nem lenne elégséges.
(#) pucuka válasza proli007 hozzászólására (») Aug 29, 2014 /
 
Annál inkább, mivel a rádióknak csak mikrofon bemenetük van. (legalábbis kivezetve)
(#) mixmax2 hozzászólása Szept 1, 2014 /
 
Sziasztok!
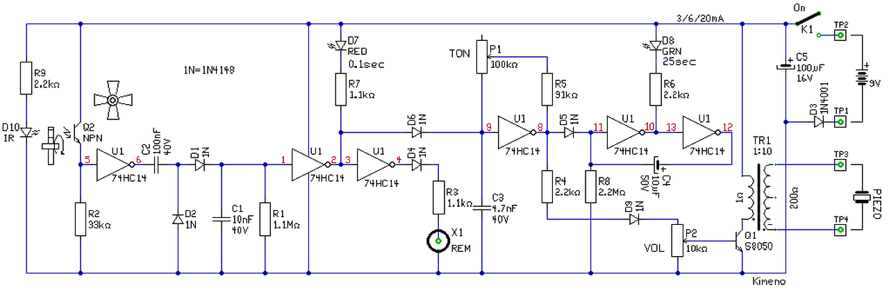
pgazsó 2012 okt. 12. hozzászólásában találtam ezt a kapásjelzőt.
Véletlenül nincs meg valakinek a kapcsolási rajza?
t_f35a9cd5e4d546e0cddc43c77cd7a948.jpg [Törlés]
(#) proli007 válasza mixmax2 hozzászólására (») Szept 1, 2014 /
 
Hello! Ha a kezedben van, akkor ki lehet rajzolni. Mint ahogy én is kirajzoltam egyet.. Ha az IC azonos (mert ez nem kép, csak homály) akkor sok eltérés nem lehet köztük..
(#) mixmax2 válasza proli007 hozzászólására (») Szept 2, 2014 /
 
Köszi a gyors választ!
Sajnos nincs a kezemben a kapásjelző.
Abba az IC 40106
De megépítem amit küldtél, az is jó lehet.
(#) sany válasza mixmax2 hozzászólására (») Szept 2, 2014 /
 
Szia!
Nyugodtan építsd meg. A 74HC14 -es IC is jó, de ha csak CD40106 -os van az is jó. A két IC teljesen azonos lábkiosztású és funkciójú csak az egyik a CD40106 -os CMOS a 74HC14 pedig TTL IC. Ha jól emlékszem , a képeden látható kapásjelzőben is 74HC14 -es van.
(#) vinkli válasza proli007 hozzászólására (») Szept 2, 2014 /
 
Nagyon köszönöm a választ! Ha ajól értem ettől még minidg meg fog szólalni a másik hangszóró is csak most védem a cuccot? Vagy nem?
(#) vinkli válasza pucuka hozzászólására (») Szept 2, 2014 /
 
Igen, csak mikrofon bemenetem van, 1V-nál nagyobb fesztől kikapcsol a vevő, gondolom van benne valami védelem.
(#) Inhouse válasza vinkli hozzászólására (») Szept 2, 2014 /
 
A hangszóró impedanciájától és érzékenységétől is függ. Minél nagyobb a 2 sorba kötött ellenállás, annál kevésbé fogják egymást beterhelni és megszólaltatni. Addig kell növelni az értékeket, amíg még működik a rádió VOX része.
(#) proli007 válasza vinkli hozzászólására (») Szept 2, 2014 /
 
Hello! Gyakorlatilag alig hallhatóan fog megszólalni. Mert amelyik szól az közvetlen kapja saját elektronikájától a jelet, a másik pedig kb. 1kohm ellenálláson keresztül. Vagy is a jel töredékét.
Annyiban véded, hogy nincs közvetlen összekötve a kettő. (Ami illetlenség de ezek szerint meghibásodást nem okozott. Amúgy meg nem tudjuk a kapásjelzőben milyen kapcsolásról van szó.)..
(#) vinkli válasza Inhouse hozzászólására (») Szept 2, 2014 /
 
Kedves Inhouse!

Korábbi hozzászólásaid között olvastam, hogy készítettél egy áramkört ami a jackről jövő egyenárammal kapcsolta az adót, ezzel kapcsolatban lennének kérdéseim, mert a jelenlegi megoldás, hogy a hangszóró jelet mikrofon bemenetre teszem valamiért nem az igazi.
Az otthoni teszt alkalmával már világossá vált, hogy egy pitytől még nem lesz hang a hangszórón, csak kapcsol az adó és sistereg, ha füstölős a kapás akkor meg jön hang is, akkor úgy gondoltam, hogy ez így akár OK is lehet, de a hétvégi teszt alakmával kiderült, hogy az ejtős kapásoknál nem az igazi.
A krédsem az lenne, az álatalad korábban leírt megoldásnál, hogy OK, hogy kacsol az adó, de a vevőd ilyenkor mit csinál, kapsz valami hangjelet is, vagy csak sistereg? A másik probléma, hogy elég sokan használtak adó-vevőt a közelben így nehezn találtam szabad csatornát, te mennyire berhelted szét az adót? Ha szükséges tudsz még csatornát váltani?
Előre is köszönöm a választ!
(#) Inhouse válasza vinkli hozzászólására (») Szept 2, 2014 /
 
Én csak vezeték nélküli csengőre kötöttem, ennél a PMR rádiós megoldás jóval stabilabb kapcsolatot biztosíthat.
Megcsinálhatod azt is, hogy a 2 kapásjelző jelével kapcsolsz egy monostabilt (1-3s), ami indít egy astabilt pl. az egyiket 1kHz-en, a másik 3kHz-en, ennek a jelét viszed a bemenetre. Így külön tudnád, hogy melyik szól, de nem a kapásjelző hangja szólna, hanem egy fix idejű sípolás.
(#) mixmax2 válasza sany hozzászólására (») Szept 2, 2014 /
 
Köszönöm!
Következő: »»   14 / 20
Bejelentkezés

Belépés

Hirdetés
XDT.hu
Az oldalon sütiket használunk a helyes működéshez. Bővebb információt az adatvédelmi szabályzatban olvashatsz. Megértettem