Fórum témák
» Több friss téma |
Rendben.
Újra átnéztem. A nyák készítésekor kihagytam egy vezető sávot -direkt,a kísérlet miatt- amit később vezetékkel pótoltam. Nos ez a vezeték éppen csak rossz helyre került(az audió útban) és nem kapott megfelelő jelet az integrátor rész. Láma vagyok. A LED most úgy dolgozik ahogy kell és a csillapítótagon(LDR) keresztül engedett audió jel is jól hangzik,a limiter funkció ismét megfelelő. Köszönöm a segítőkészségedet.
Sziasztok!
Erről mi a véleményetek? Érdemes lehet megépíteni? limiter
Ha helyesen építed meg,működhet,de mivel ez egy adó-vevőhöz készült,a hangminősége kivánni valókat fog maga után hagyni.Hi-fi minőséget nem biztos hogy elvárhatsz tőle.
Viszont én bátran ajánlom a legutóbb felhozott limiter kapcsolást. Diszkrét elemekből(LDR-fényérzékeny ellenállásból és Vörös LED-ből )felépített optoval és pl BS170 FET-vel olyan de olyan szépen működik,hogy öröm hallgatni. Ráadásul sokkal egyszerűbb,mint amit mutattál.
Köszönöm a segítő szándékú választ. Esetleg az általad linkelt/épített kapcsolás kiegészíthető pár potival, hogy jobban a rendszerhez hangolható legyen? Vagy semmit nem kell utólag állítgatni, hangolgatni rajta, csak a kimeneti szintet belőni a potival, és ennyi?
R10-R11-R13+C2-C3
Ezeket kiváltva potival ,vagy csak simán értékeket változtatva az áramkör reagálása is megváltozik. Szerintem a megadott értékekkel jól működik és széles tartományban beállitható a küszöb a P1 potival. A 4.7Mohm(R11) nálam 1Mohm,(release) a 2.7kohm (R10) pedig 2.2k.(attack) Az intergátor tagok (R13-C3) 240k+680pF. Ezekkel az értékekel egy nem huppógó,kellően jó reagálású limitert kaptam. A hozzászólás módosítva: Máj 5, 2014
Köszönöm, így akkor lassan nekiállok. LDR milyen értékű, mekkora tartományban mozog az ellenállása? Láttam többféle értékűt.
Nekem egy olyan tipus van
(még 5 darab van az egyiket sajnos 'lábtő' törésben részesítettem)ha kell pm és megbeszéljük a részleteket) ,ami kb 0.5-15 k ohm ellenállást mutatatott 10-1mA vörös LED fényre.Egy régi hangfal-visszacsatolásos rendszerből bontottam.(E.T.1000,ha valaki ráismer) Véleményem szerint az LDR-vel párhuzamosan egy 100k ohm-os trimpotit kötve(a 10k ohm helyére)be lehet állítani az eredő erősítést. Ennél konkrétabbat nem tudok mondani. A megrendelő dícséri,immár a 3. alkalommal szolgál ki 3.5kW hangot.Elmondása alapján a topládái többet birnak,hangosabbak,a mély nem fullad le lehet "infrázni" (igy hivja amikor berezonál az állóhullámoktól az egész pince helyiség hoppá) A hozzászólás módosítva: Máj 9, 2014
A témát értőkhöz lenne kérdésem. Egy ilyen kompresszor képes a mikrofon/hangszóró akusztikus gerjedésének gátlására?
Röviden: nem. Az ilyesmire a hangosítónak ügyelni kell a hangsugárzók elrendezésénél. A kompresszor ha működik hüppögni fog.
Sziasztok!
Megépítettem a csatolt dinamika kompresszort. Viszont nem várt eredményt kaptam. Alacsony bemeneti jel hatására a jel nem torzít a kimeneten, viszont baromira halk (a végfok potmétere maximális állásban van). Ha emelem a jelszintet torzításba megy át az egész, de nem lesz sokkal nagyobb a kimeneti jelszint. A 2n5019 jfet-et 2n5460-ra cseréltem. Ez okozhat gondot? Válaszotokat előre is köszönöm!
Szia! Mindkét jFET P-csatornás, ettől még működhetne. Adj rá mérőjelet, és vizsgáld R1 előtt és után. Alacsony jelszintnél csak feleződhet.
Szia!
Rendben! Megpróbálom. Még annyi, hogy adatlapokat töltöttem le a FET-ről és más-más helyen más a lábkiosztás.
Sziasztok!
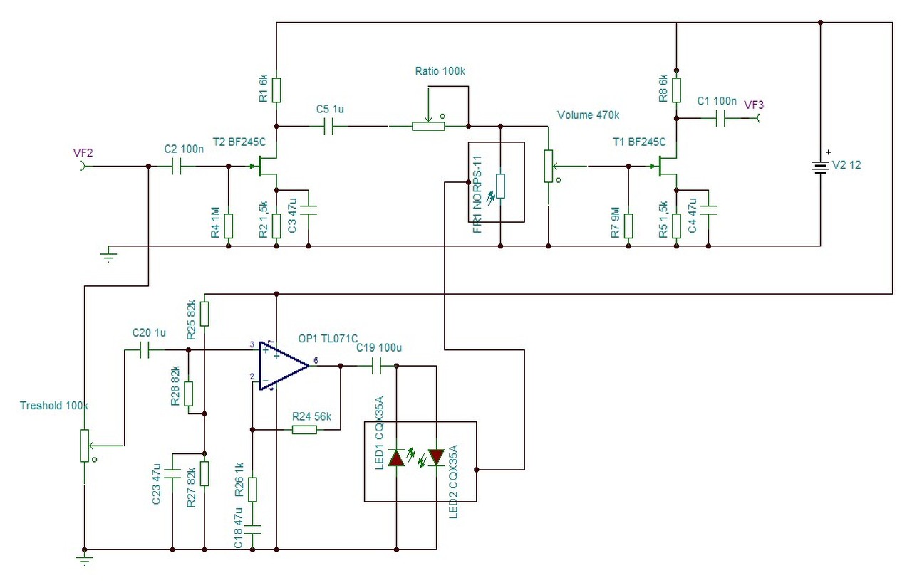
Volt itthon "elfekvőben" egy régen épített gitár előerősítő. Két Fetzer és egy műveletierősítő, ami diódákkal torzított. Gondoltam csinálok belőle egy kompresszort. A két Fetzer közé teszek egy feszültségosztót aminek az egyik tagja egy fényellenállás aminek a ledjeit a műverősítő hajta. Csak össze kell drótozni. Szépen szól, csak amikor kompresszál, akkor a mély hangok nagyon csúnyán recsegnek-ropognak, tortyognak. Mindegy, hogy a Ratio poti 0Ohm vagy 100KOhm. A fényellenállás megvilágítva kb. 20KOhm. Két tippem van. 1, A fényellenállásom pont nem jó pont erre a feladatra. Pl. érzékeny a rajta átmenő frekvenciára, feszültségre. 2, Rossz a kapcsolás. A led még letudja villogni a mélyhangokat, amit a fényellenállás is még tud követni, így egy kvázi optikai jelátviteli eszközöm van, ami vezeték nélkül kommunikál kb. néhány tized miliméteren és a fényellenálláson megjelenik a torz műsor. 3, Tipp?
Szia!
Vedd le a source bypass kondikat, de lehet elegendő ha a másodikat leveszed. Szerintem túlvezérled a második fokozatot (lehet az elsőt is túllövi a gitár) és létrejön az un.: blocking distortion. Próbáld meg, nem kerül semmi időbe, először csak C4-et vedd le, ha az nem elég, akkor C3-at is. Szerintem ettől rendbe jön ez a probléma... Szép napot! Zs.
Sajnos nem jött be. Nem gitárral hajtom, hanem vonalról. Annyi változott, hogy sokkal halkabb lett, de ahogy villogni kezd a led úgy torzít. Amikor csak magában szól akkor a két FET fokozat, akkor gyönyörű tiszta, nincs baj vele. De, ahogy tekerem a Treshold-ot és villognak a led-ek úgy tortyan és tényleg hasonlít ez a torzítás a blocking distortion-ra. Megpróbálom még a ledeket egy graetz után kötni, hogy egyen feszt kapjanak. Kössz a tippet.
A hozzászólás módosítva: Aug 26, 2014
Meg van a hiba!
Első körben elnézést szeretnék kérni mindenkitől aki a rajzomat böngészve próbálta megfejteni a hiba okát. Nem tartottam lényegesnek 3 ellenállást, 3 kondenzátrot, ezek feszülséget szűrnek az erősítő fokozatok előtt, nem rajzoltam rá. Póbáltam más ledekkel, más optoval, graetz-el, semmi különbség. Ellenben, amikor a multiméter dióda vizsgálójával vilogtattam a ledeket akkor tökéletes volt. Úgy néz ki az áram kör, hogy táp-100Ohm-10u-utolsó FET-100Ohm-10u-műverősítő-100Ohm-10u-első FET. Megmértem az első 100Ohm-os ellenálláson a feszültséget amikor világított, meg amikor nem világított a led. Majdnem 200mV a különbség. Tehát úgy indul a táplálás, hogy a led villogása 0,2V -ot ránt az utolsó FET-en és 0,1V -ot a műverősítőn. Az első FET fokozat stabil. A tápot közvetlenül az ic lábára raktam és megjavult. Működik, ahogy kell, csak még az értékeken kell még csiszolni. Elnézést, nem gondoltam, hogy lényeges dolog a táplálás feltüntetése a rajzon
Majd rakd fel a kész változatot! Köszi!
Sajnos nincs,tudod én kézzel ,papiron tervezem a nyák rajzolatot,majd Edding filctollakkal viszem fel a maszkot. 10 éven keresztül bevált,most már nem váltok technikát.
Én annó ilyent építettem .
Nekem működött és annyira nem is volt rossz.
Itt egy rajz. Lesétek meg légyszi jó e lett rajta e van minden vagy esetleg hiányos. Egyik isim csinálta. Előre is kösz mindenkinek
Bővebben: Link
A hozzászólás módosítva: Jan 17, 2016
Szia! Ezt sajnos elölről kell kezdjed, egy darab TL072 dual műveli erősítő van a kapcsolásban, annak kell mind a két felét használd!
Attól a terv működőképes, mivel szerintem mindegy hogy 1-nek az 2 oldalát vagy 2-nek 1-1 oldalát használod.
Azért ilyet nem csinálunk!
![]() Már ott felhagytam az ellenőrzéssel mikor megláttam az egyik TL072 3 és 4 lábai össze vannak kötve, meg nem is NYÁK-ellenőrzés témában vagyunk.
Az NSL32 gyártói oldalán meg kéne keresned az eredeti rajzot! Lehet, hogy ez a Tinás rajz is működik, de attól kéne megkérdezni aki készítette.
Kijavítottam a hibákat, köszönöm hogy szóltál
Még nagyon gyakorlom a program használatát aztán előfordul pár apróbb hiba |
Bejelentkezés
Hirdetés |










Még nagyon gyakorlom a program használatát aztán előfordul pár apróbb hiba





