Fórum témák
» Több friss téma |
De amúgy több helyen is láttam ilyen megoldást. Legelőször egy Ferenczi Ödön könyvben találtam rá. Bővebben: Link
Hehe... ezt mintha én rajzoltam volna át valakinek, így került bele a +,- 5V, meg a TL431, ami a könyv írásakor még nem létezett.
- A fűrészjel a táp gerjedése miatt volt, nem a segédtáp miatt (kivétel ha annak búgófeszültségét láttad.) Egy stabilizátor figyeli a referencia és a kimenet közötti feszültségeltérést, és szabályozza a végfokozatot, hogy az mindig nulla legyen. De a hibajel erősítő visszacsatolásának negatívnak (ellen-fázisban) kell lenni. De az erősítőnek van futásideje, ami miatt a visszacsatolás nem 180 fokban tér vissza, vagy is fázistorzítást szenved a visszacsatolt jel. Ha az eléri a 90 fokot instabillá válik a szabályozás. Ha meghaladja, ár pozitívnak számít és gerjedés lesz a vége.
- Az előző kapcsolásodnál, az R3-on átfolyó differenciál erősítő árama, (Uref-UBE)/R3 adja. Ha a potit 0,6V alá tekered, az áram is nulla lesz. De nézd meg a 723 kapcsolását, ott sem lehet az NPN bemenet miatt a bemeneteket 2,5V alá vinni. - A módosított rajzod még mindig nem jó, mert az R3-R5 még mindig nem jó helyen van. - Az áramfigyelésnél, megint ugyan azzal a problémával találkozol, mint a feszültségszabályozásnál. Mert ismét a táp ponton van az a potenciál, amit érzékelni szeretnél.
Igen, te voltál, csak nem értettem teljesen a rajzot, és kísérletezésbe fogtam
Akkor ha a legutolsó rajzot nézzük, milyen szabály szerint kellene megválasztani azoknak az ellenállásoknak a helyét?
Shunt ellenállásra egy szabály van, a fogyasztóval sorba. Ha erre gondoltál.. Ha nem, hanem a feszültség szabályozásra, akkor úgy kell megválasztani, hogy a differenciál bemenete egyik fel a a referenciát lássa, másik fele a leosztott feszültséget. És ez csak úgy lehetséges, ha van a kettőnek egy közös pontja, mondjuk a referencia negatív pontja.
Azt akarod mondani, hogy az R3 nem a tápfeszültségen kell lennie, hanem a zéner anódján? Vagy hogy lehet ezt?
A hozzászólás módosítva: Jún 11, 2014
Vagy arra célzol. hogy a Q8 fölösleges a kapcsolásban?
Néha jó lenne tudni melyik rajzról, és miről beszélünk. Mert így..
A Ferenczi könyvben lévő táp működését egyszer pontról pontra leírtam, még a Fet kiváltásáról is szó volt. Ha nem gond, még egyszer nem írom le, és nem keresem vissza..
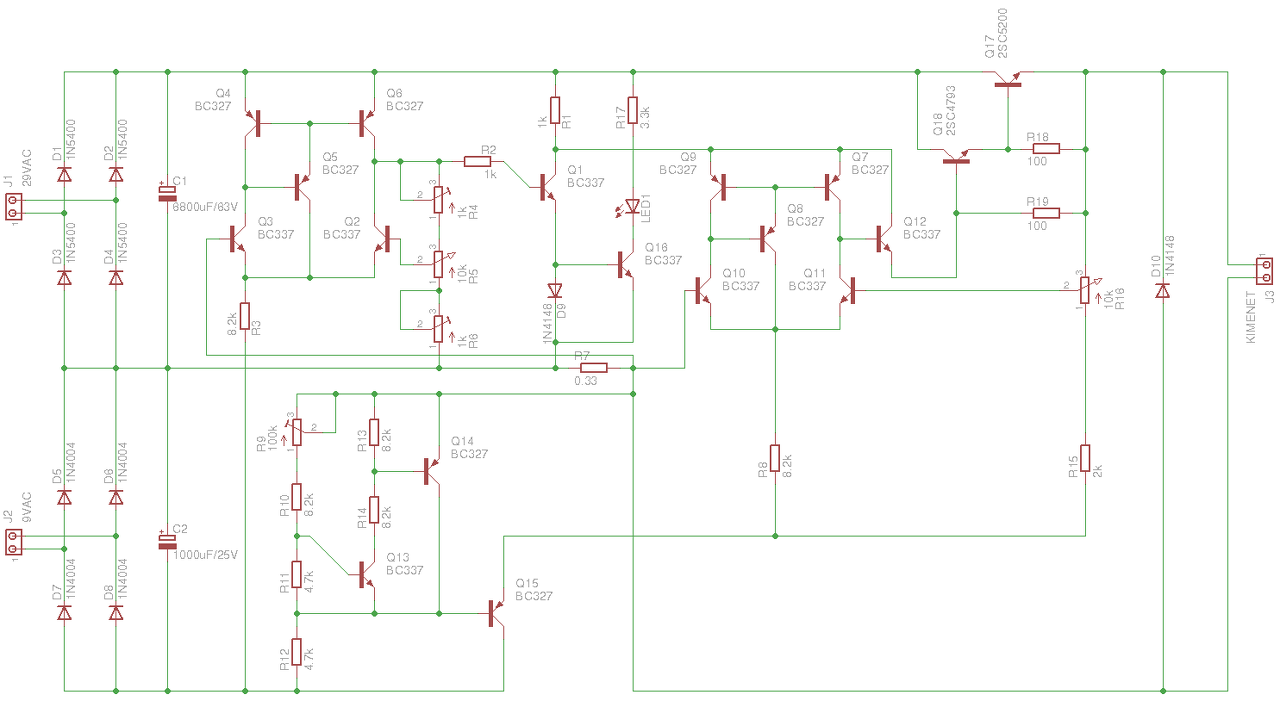
Ma is kísérleteztem. Odáig jutottam el, hogy van egy kapcsolásom, ami egy differenciálerősítőből és egy komparátorból áll. A differenciálerősítő a söntellenálláson eső feszültséget figyeli. 10-es az erősítési tényezője, és a legkisebb áramátfolyás amit még érez az 100mA. Ilyenkor kb. 1 voltot ad ki. Maximális terhelésnél, ami nálam 2A, 20 volt jelenik meg rajta. A komparátorral összehasonlíttatom a differenciálerősítő kimenetét egy beállított értékkel. Azt akarom elérni, hogy ha a komparátor kimenete magas, akkor az egy tranzisztort kapcsol be, ami egy ellenálláson keresztül lesöntöli a végfokozat bázisáramát. Szerintetek ez mennyire jó megoldás? A komparátor és a differenciálerősítő nem integrált, hanem diszkrét alkatrészekből van összerakva. A kapcsolásnak az áramérzékelős részé t idáig csak szimulátorban teszteltem, de a többi része meg van építve és működik.
Újítottam a kapcsoláson. Másként oldottam meg az áramkorlátot. Az egyetlen gond, hogy kb 500mA-nél kapcsol be. Vagy szerintetek érdemes lenne-e valahogy letornázni azt az értéket ahol az áramkorlát bekapcsol? Még egy ledet kell beépítsek, és az áramkorlátoló potenciométer után sorosan kell egy trimmer amivel beállítom a maximális kimenő áramot amíg még lehet szabályozni. Az R3, R4 illetve az R13 potenciométer, csak szimulátorban nem találtam meg és ellenállásokkal helyettesítettem.
Sziasztok. Építettem egy véglegesnek mondható változatot, ami már az én igényeimnek is megfelel. Az R4-el a maximális kimenő áramot lehet beállítani, az R6-al a minimálisat, ahol működésbe lép a szabályzás, és az R5-el lehet menet közben szabályozni. Az R9-el a referenciafeszültség értékét lehet beállítani, az R16-al a kimeneti feszültséget. Az áramkorlátot egy nem invertáló erősítővel oldottam meg, aminek az erősítési tényezőjét az R4, R5, R6 szabja meg. Így majd ha menet közben állítok az R5 potenciométeren, a feszültség is változik amit a Q1 bázisa kap és ennek függvényébe söntöli le a vezérlőelem tápfeszültségét. A LED1 jelzi, ha épp működik az áramkorlát. Van-e valami javaslatotok a kapcsolást illetően?
Mégsem végleges. Apró hiba. Már javítottam.
Sziasztok, a mellékelt kapcsolás leméri az R1-es söntellenálláson eső feszültséget és testhez viszonyított feszültséggé alakítja, amit az R3 sarkain lehet mérni. A dolog működik, de csak akkor ha szó szerint megfogom, a két ujjam közé veszem a Q2 és Q4 tranzisztorokat. Kétszer van megépítve a kapcsolás, breadboardon és tesztáramkörön. Mindkettőnél ezt a jelenséget produkálja. Szerintetek mitől van? Az én tippem az, hogy a bőrömön levő töltés okoz valamit, de teljesen tanácstalan vagyok, hogy lehetne ezt kiküszöbölni?
A hozzászólás módosítva: Jún 28, 2014
Hello! Szerinted honnan tudnák meg szegény tranyók, hogy el kellene kezdeni kinyitni? Csak a kollektor-bázis viszáram miatt kezdene el működni, az meg jó kicsi manapság..
Betettem egy 2.2M ohmos ellenállást a test és a Q1 Q2 bázisa közé. Nagyobb nincs, ezt is alig kaptam, de szerintem nagyobb kell, mert így kb 30mV-al több jelenik meg az R3 sarkain mint az R1 sarkain. Mikor csak fogdostam ez az érték 3 és 10 mV között volt.
Használhatsz kisebb ellenállásokat az áramtükörben. De csodákat nem várhatsz egy ilyen kapcsolástól. A 30mV az 3% hiba. Úgy sem tudod biztosítani, hogy a két tranyó azonos hőmérsékleten legyen. Amúgy ilyen feladatra külön egy csipen lévő tranyókat gyártanak.
De úgy látom Te abban a tévhiten élsz, hogy az IC gyártók által publikált áramköri rajz van valóban a tokban. De gyanúm, hogy az általában csak a működés megértéshez szükséges rajz. Szerintem a valós technológia és annak elméletei, korrekciói merőben másak. Ha már van szimulátorod, akkor nézd meg tanulságként az általad referenciaként betett két tranyós áramkör hőmérsékleti együtthatóját.
Ha nem is az van, de ahogy mondtad, a működés megértését segíti. Tehát valami köze csak van a dologhoz. Én pedig nem akarom annyival elintézni elsőnek, hogy berakok egy IC-t ami működik és kész. Senki sem úgy kezdte szerintem, hogy egyből integrált áramkörökkel zsonglőrködtek.
Sziasztok.
Erősítőhöz készítek tápegységet. Megköszönném ha átnézné valaki . A trafó adott,a 24v -ból szeretnék 22 és 12 voltot LM317 el. A 8v -ból pedig 6.3 voltot 7805-el. Kérdés hogy a 12 volthoz a bemenetet honnan vegyem? Valamint hogy nem fog nagyon melegedni az LM317 ha 24v ról 12 voltra disszipál. Köszönöm. Idézet: „A trafó adott,a 24v -ból szeretnék 22 és 12 voltot LM317 el.” Minden attól függ, mekkora áramfelvétel lesz a 22V-on és a 12V-on. Bármit csinálsz, az eldisszipált hő a feszültség-különbség és az áram szorzata lesz. Ha nem bírja a 317, tehetsz vele sorosan egy combosabb ellenállást és azon fűtesz el - mondjuk 5V-ot. Honnan van a 8V? 8V-ból 6,3 az nem lesz stabil, mert a 7805-ön legalább 2V-nak kell maradnia. A hozzászólás módosítva: Szept 5, 2014
Szia
A trafó 8v-2va és 24 v-33va. Füles erösitö lesz, úgyhogy szerintem bőven elég hozzá. A 12 volt csőfűtés-re kell és gondoltam ha már adott csinálok 6v-ot is.
Szia! Az elgondolásod rajz szintjén kéne tisztázni. A NYÁK terv elég gyenge lábakon áll, a 8V-os rész puffer kondijára például zárlatot rajzoltál
Szia.
Köszönöm az észrevételt.Ez az első rajzom első nekifutásra.Tudom hogy van mit csinálni rajta.Igyekszem utána olvasni aminek tudok de hát gyakorlat teszi a mestert. Köszönöm a segítségeteket.
Ha a 6,3 V-ot csőfűtésre akarod használni, oda nem egyenirányító és stabilizátor kell, hanem előtétellenállás. 24 V (~32-33V DC)-ről 12-re az LM 317 akkor fog melegedni, ha nagy áramot veszel ki. Ismerni kellene a cső típusát. 12 V-on nem szokott túl nagy lenni az áram, ha pedig több csöved van, lehet sorba kötözgetni őket és jöhet megint egy előtét ellenállás. Áramgenerátorral is megoldhatod, azt is lehet LM317-ből készíteni.
Értem. Nézelődtem a neten és én ezeket találtam. Ezeken stabilizátort használnak.
A cső típusa ECC82 egy darab.
Ha beírom a keresőbe (persze angolul) a csőfűtést és a 7805-öt ez az első képtalálat. Mehet rá párhuzamosan az ECC82 két fűtőszála, még opcionális tranzisztorra sem lesz szükséged. Egyéb kérdés?
A hozzászólás módosítva: Szept 5, 2014
Kedves Fórumozók!
Egy olyan problémával fordulok hozzátok, hogy zajmentesíteni szeretnék egy 12V-os tápfeszültséget. Régi CD-s rádiómat szerettem volna úgy átalakítani, hogy egy USB csatlakozó, és egy jack aljzat segítségével egy olyan USB-s Bluetooth adaptert lehessen csatlakoztatni rá, amellyel telefonról lehet lejátszani zenét. Az adapternek USB-n ugye 5V-ra van szüksége, a magnó tápfeszültsége 12-13V körül van, ezért egy szivargyújtós USB-s töltőt szereltem bele, amely elvégzi az átalakítást. A tápból azonban búgó zaj kerül az adapterbe, és ezt szeretném valahogy megszüntetni, vagy még az átalakítás előtt, vagy utána. Előre is köszönöm a segítséget! Üdv mindenkinek!
Szia!
Ezt a búgás min keresztül hallottad, mert azt írtad, hogy még nincs átalakítva a rádió. Egyébként nem kellett volna szivargyújtós átalakító, mert elég lett volna egy filléres stabilizátor IC-t beszerelni.
A rádió már át van alakítva. Az adapterből jön a búgás, jack kábellel van bekötve, és ha külső USB-re dugom, akkor megszűnik... tehát a magnó tápjából kap valami zajt. A feszstab IC-vel egyszer próbálkoztam 12V-ról 5V-ra, és úgy melegedett, mint az állat, ami nem is csoda. Nem egy kulturált megoldás, és egyébként a szivaros USB is csak 200HUF volt ebayen, szóval nem vészes!
Szóval hogyan tudnám zajmentesíteni az áramkört? |
Bejelentkezés
Hirdetés |


















