Fórum témák

» Több friss téma
Fórum » Erősítő mindig és mindig
Mielőtt kérdezel, a következő két dolgot ellenőrizd! I. A helyes tápfeszültségek megléte. II. A kimeneten van-e egyenfeszültség. Élesztés.
Lapozás: OK   1587 / 2567
(#) q765 válasza Abukodonozo hozzászólására (») Szept 6, 2014 /
 
-Viel Spaß-

Gondolkodtam kb 2 percig. Ennyiből ha valaki tud neked segíteni, azt hívd mesternek.
Hiába küldessz rajzot, azt mire valaki kibogarássza péntek este, nagyon szeret téged.

Inkább segíts nekünk, hol akadtál el?. Én inkább azt mondanám, hogy nézz egy pasztát a PTK-NTK alatt.
Zoli
(#) steelbird válasza reloop hozzászólására (») Szept 6, 2014 /
 
Szia Reloop!
Clip jelzéssel kapcsolatban...
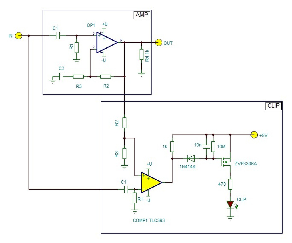
Ha van kedved, ezt a clip áramkört teszteld már le légy szíves.

Elvi rajz, de nekem működött is a Tinában.
A clip jelző résznél vannak értékek is.
A többi helyen az azonos jelölésű alkatrészek azonosak legyenek.

Abból az elgondolásból indultam ki, hogy figyelni kellene az erősítő diff. bemenetein a jeleket. Ha nem clippel a végfok, akkor azonosak. Ha clippel, akkor viszont eltérnek, mert a kimenetről érkező jel kisebb lesz a vágás pillanatában. Ezt egy érzékeny komparátorral detektálni lehet.
Viszont, nem biztos, hogy jó ötlet a bemeneteket bolygatni még egy párhuzamosan kötött komparátor ic -vel, ezért külön osztóval oldottam meg a kimenetről visszaérkező jel figyelését.

Nálam ezekkel az értékekkel működött:
R1: 47k
R2: 47k
R3: 4,7k
C1: 1u
C2: 47u
OP1: NE5534

Ja, igen... a fet körében lévő 10n/10M RC tag a led begyújtott idejét hivatott növelni, jobban észrevehető a clip, ha nem villog a jel függvényében, hanem clip esetén hosszabb ideig világít.
A hozzászólás módosítva: Szept 6, 2014

clip.JPG
    
(#) reloop válasza steelbird hozzászólására (») Szept 7, 2014 /
 
Szia! Működik a dolog, itt a HE-n is tárgyaltuk valamelyik témában. Rod Elliott-tól linkek: Bővebben: Link, Bővebben: Link.
(#) reloop válasza steelbird hozzászólására (») Szept 7, 2014 /
 
Mellékelek egy szimulációt a különbségi jelről, amint a szinusz határolás közelében elkezd csúcsosodni. A komparátor érzékenységét erre a tájékra érdemes kalibrálni. Sajnos a fázistolás és a zaj miatt a gyakorlatban nem ilyen rózsás a helyzet.
A hozzászólás módosítva: Szept 7, 2014

Clip.gif
    
(#) steelbird válasza reloop hozzászólására (») Szept 7, 2014 /
 

Feltaláltam a spanyolviaszt...
De működik..
(#) p100 válasza reloop hozzászólására (») Szept 7, 2014 /
 
Reloop, akkor is áll ez a feltevésed a végtranzisztorra vonatkozóan, ha - ahogy írtam is - a szakadt bizti csak 35V/2A-es, szemben a másik 250V/4A-essel? Nem lehet, hogy ez a szakadás oka?
(#) reloop válasza p100 hozzászólására (») Szept 7, 2014 /
 
A következtetésem a korábban leírt búgó hangból vontam le, a biztosíték szakadását is ennek tulajdonítom. A szükséges mérések elvégzését melegen ajánlom.
(#) Abukodonozo válasza reloop hozzászólására (») Szept 7, 2014 /
 
Köszi reloop és q765!

Ott akadtam el, hogy hol csinálja, hol nem Direkt olyan hangszorókat kötöttem rá egy próba erejéig, amiket nem sajnáltam. Valahogyan biztos egyenáramú komponens kerül néha a kimenetre, mert a hangszoró membránja látványosan rúgott egyet, innen a pukkanás. Legutoljára meg fél órát ment gond nélkül. Következő lépésben, ha a probléma még előjön, akkor rámérek a kimenetre, a relé előtt.
(#) Phoenix82 hozzászólása Szept 7, 2014 /
 
Sziasztok!

Lenne egy egyszerű kérdésem.

Egy Onkyo TX-7630-as erősítő tápjában van 4db ellenállás R902-R905 (360R 1W) amik nagyon melegszenek 90-100 C fok ,ezeket szeretném kicserélni 8 db 180R 5W-os kerámia ellenállásra,kettőt-kettőt raknék mindenhova sorba kötve.Ezt ugye nyugodtan megtehetem?
Az elko-kat már kicserélgettem.

Rajzot a TX-7530-as használtam hozzá szinte teljesen megegyezik.

Minden segítséget előre is köszönök!
(#) Phoenix82 válasza reloop hozzászólására (») Szept 7, 2014 /
 
Szia

A VC5022-es IC-t ha megépítem hagyományos elemekből akkor az működőképes lehet?
Az AX-70-es szervizkönyvében meg van a rajza.
Áramkorlátozásnak elég a 40-60W-os izzó a primer körbe, vagy a tápágakba is kell ellenállás (10 Ohm)és ha igen milyen teljesítményű? A rajzon elvileg vannak ilyen ellenállások de a végfok tranzisztorok után a meghajtóknál.
(#) reloop válasza Phoenix82 hozzászólására (») Szept 7, 2014 /
 
Szia! Elég a primer köri izzó.
Az SM-ben lévő rajz a VC5022-ről kissé elnagyolt, jobbat sajnos nem találok. Ennek alapján ki tudod silabizálni a működését.
Van olyan jó a hangja a másik csatornának, hogy érdemes ezzel az A-osztályú üzem kiterjesztéssel bajlódni? Nem mehetne sima AB-ben?
(#) Phoenix82 válasza reloop hozzászólására (») Szept 7, 2014 /
 
Szia

Szerintem mehetne AB-ben is csak akkor mindkettőt át szeretném alakítani.
Ahhoz mit kellene változtatni,vagy plusz elemeket beépíteni?

A jó IC-t pedig félreraknám tartaléknak mert van még másik JVC erősítőm amibe később jól jöhet.És szerintem az eredi végfokokat is kivenném.
És néznék valami más hasonló teljesítményűt vagy nagyobbat ami kapható.
(#) reloop válasza Phoenix82 hozzászólására (») Szept 7, 2014 /
 
Az 1-2 valamint 5-9 lábakat összekötöd az IC helyén, és feltornázod Q751(752) kollektor-emitter feszültségét 3-3,3V-ra a kellő nyugalmi áramnak megfelelően.
(#) Phoenix82 válasza reloop hozzászólására (») Szept 7, 2014 /
 
A meglévő potméterekkel szabályozható marad a nyugalmi áram?

Ezt a 3-3,3V-ot egy plusz ellenállással tudnám beállítani?

A nyugalmi áram mértékét pontosan hogy határozzam meg?

A gyári beállítandó feszültség alapján?
(#) Phoenix82 válasza reloop hozzászólására (») Szept 7, 2014 /
 
Odáig értem,hogy 1-2-est és 5-9-est összekötöm. A 6-osal nem kell foglalkozni ugye,az csak 0 pont?
A hőellenállás az maradjon Q751 C-E-én?
(#) reloop válasza Phoenix82 hozzászólására (») Szept 7, 2014 /
 
Ha a nyugalmi áram beállító és stabilizáló áramkör működése teljesen új a számodra, akkor nem biztos, hogy egy ilyen bonyolultságú kapcsolásban célszerű vele megismerkedned.
Egyszerű megoldás jutott közben az eszembe, az átkötéseket 1-1 nyitóirányú 1N4148-al valósítsd meg.
A jó csatornáról természetesen először le kell mérni a VC5022 1-5, 2-9 lábak közötti feszültségeket, valamint a 0,22 ohm-okon esőt. Ez utóbbi adja ki a nyugalmi áram érékét.
(#) Phoenix82 válasza reloop hozzászólására (») Szept 7, 2014 /
 
Igen ez most egy kicsit bonyolultnak tűnik elsőre,de régen tanultam ezeket ,csak sokáig nem
használtam.
Q751-nél a diodákat D705 és D707-el megegyező irányban kell bekötni ugye?
(#) Phoenix82 válasza reloop hozzászólására (») Szept 7, 2014 /
 
1-5, 2-9 lábak közötti feszültségek mit adnak meg?
(#) reloop válasza Phoenix82 hozzászólására (») Szept 7, 2014 /
 
Nagyjából így van, szükség esetén berajzolhatom. Az előbb említett méréseket végezd el! Ha az ép csatornában az 1-5 feszültségkülönbség 1-1,5V-tal nagyobb a 2-9-nél, akkor jó nyomon járunk.
Szerk.: az 1-5 feszültség az, amit IC nélkül fenn kell tartanunk.
A hozzászólás módosítva: Szept 7, 2014
(#) Phoenix82 hozzászólása Szept 7, 2014 /
 
Egyébként egy külföldi fórumon ez találtam: http://obrazki.elektroda.net/2_1233939021.jpg
Ezt csinálták helyette. A potmétert célszerű teljesen letekerni először ugye?
A hozzászólás módosítva: Szept 8, 2014
(#) Phoenix82 hozzászólása Szept 7, 2014 /
 
1-2-es között miért kell 2 db dióda? (1,5V)
(#) reloop válasza Phoenix82 hozzászólására (») Szept 7, 2014 /
 
Számításaim szerint elég az összesen két dióda, a gyakorlatban ez csak más poti állást jelent. A mérést követően tudok biztosat ajánlani.
(#) Phoenix82 válasza reloop hozzászólására (») Szept 7, 2014 /
 
Értem nagyon szépen köszönöm a segítséget,holnap nekilátok. Szia Jó éjt!
A hozzászólás módosítva: Szept 8, 2014
(#) reloop válasza Phoenix82 hozzászólására (») Szept 7, 2014 /
 
Szóra sem érdemes. Kezdj az áramkorlátozó izzó beiktatásával!
(#) Phoenix82 válasza reloop hozzászólására (») Szept 7, 2014 /
 
Rendben meglesz!
(#) Robi85 hozzászólása Szept 8, 2014 /
 
Üdv.

Olyan kérdésem lenne, hogy az alábbi erősítő kapcsolásában melyik tranzisztor figyeli a kimenetet? Az a baj, hogy nagyobb hangerőnél lekapcsol a védelem és így nem lehet hangosabban hallgatni. Teljesen gyári állapotban van. A tápfesz +-30V és mikor lekapcsol akkor 28,5V-ig esik csak le a fesz.

Kapcsolási rajz: Amfiton 50y-202c

Előre is köszönöm a segítséget.
(#) Phoenix82 válasza reloop hozzászólására (») Szept 8, 2014 /
 
Szia

Ha beraktam a két diódát és kicseréltem az elégett ellenállást,végtranzisztorok nélkül lehet éleszteni a kapcsolást ?

(áramkorlát,és min.-ra tekert potméterrel)

Vagy nem ajánlott azok nélkül?
(#) reloop válasza Phoenix82 hozzászólására (») Szept 8, 2014 /
 
Ennek létkérdés a végtranyó.
(#) reloop válasza Robi85 hozzászólására (») Szept 8, 2014 /
 
Szia! A piros nyíl mutatja a védelem bemenetét. Figyelj, a zöld nyílnál fut be a túlvezérlés jele, arra is tilthat. A bekarikázott kondi kiszáradása, értékvesztése is okozhatja a jelenséget.

Védelem.gif
    
(#) Robi85 válasza reloop hozzászólására (») Szept 9, 2014 /
 
Köszi. Ezt kipróbálom. A végfokokból kijövő két 15-ös számú vezetéknek mi a szerepe? Az is a védelemre csatlakozik.
Következő: »»   1587 / 2567
Bejelentkezés

Belépés

Hirdetés
XDT.hu
Az oldalon sütiket használunk a helyes működéshez. Bővebb információt az adatvédelmi szabályzatban olvashatsz. Megértettem