Fórum témák

» Több friss téma
Fórum » Csöves erősítő készítése
 
Témaindító: seedz, idő: Márc 31, 2006
Témakörök:
Ne feledd betartani a fórum viselkedési szabályait, és a topik megmaradásának feltételeit. [link]
A téma átmenetileg fagyasztva lett, hozzászólni nem tudsz!
Lapozás: OK   1657 / 2208
(#) q765 válasza Orbán József hozzászólására (») Szept 16, 2014
320V anódfesznél hogyan változnak az értékek? Kell valamit módosítani? Ezt már énis néztem.
Úgyis levegőben raknám össze.
A hozzászólás módosítva: Szept 16, 2014
(#) Orbán József válasza q765 hozzászólására (») Szept 16, 2014
Szerintem csinálj hozzá egy stabot, 200V-ra... 3W-os az erősítő, nem kell nagy dolog hozzá.
(#) Orbán József válasza Orbán József hozzászólására (») Szept 16, 2014
Stabilizátorok elő és végfokhoz pár W-ra. Ha néhányszor 10 mA terhelést kap a tápod, úgyis jól le fog csökkenni a bemenő fesz.
A hozzászólás módosítva: Szept 16, 2014
(#) q765 válasza Orbán József hozzászólására (») Szept 16, 2014
Nem hagyott nyugodni, és megcsináltam Ugyanezt Graetz-el. 115VAC lett 162 VDC ,
10mV váltóval. Mi lenne, ha ezzel a 320V hajtanám a csövet?
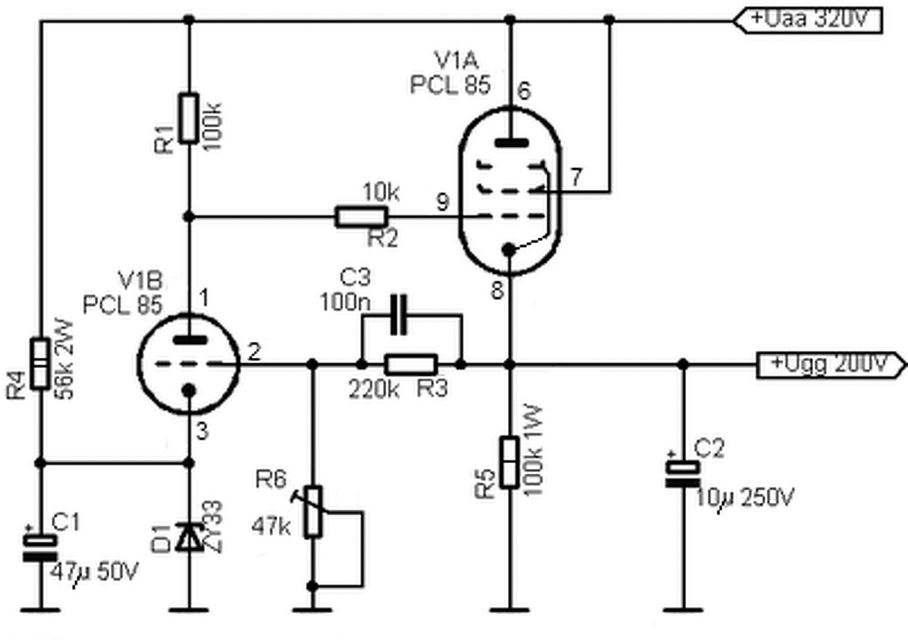
(#) küzmös Gergely hozzászólása Szept 16, 2014
S ha már csöves, akkor a stabilizátorod is lehetne csöves.. R6 (47k)-val 150-250V között bármit állíthatsz. Egy szem PCL85.. igaz ezt fűteni kel 17V/300mA-el.

gstab.gif
    
(#) Orbán József válasza q765 hozzászólására (») Szept 16, 2014
A kimenőt átszámolni, tekerni és az alkatrészeket módosítani sokkal nagyobb munka, mint a 200V-ot megcsinálni...
(#) küzmös Gergely válasza q765 hozzászólására (») Szept 16, 2014
Anódizzás.. már 300V körül. Túl sok ennek a csőnek. 250-270V az optimális.
(#) q765 válasza Orbán József hozzászólására (») Szept 16, 2014
Áhh, feladom..mára.. Tegnap végig, ill. ma is a feszültségkétszerezőt néztem. Összeraktam valamit, és ha megnézzük felesleges volt. Mármint nem a kapcsolás, hanem a sok utánaolvasás.

Mod.:115Voltot miért nem kétszerez? Miért 3x-oz?

http://www.hobbielektronika.hu/cikkek/egyeniranyitok_-_tapegysegek....l?pg=5
A hozzászólás módosítva: Szept 16, 2014
(#) Orbán József válasza q765 hozzászólására (») Szept 16, 2014
Ez nem megy másként... Egy darabig nagyon nehéz, aztán később egyre nehezebb...
Nem tudjuk másként megúszni...
(#) q765 válasza q765 hozzászólására (») Szept 16, 2014
Mert arra számítottam, és akkor ott vagyok...

Na 10 perc és ki.szúrok vele. .
A hozzászólás módosítva: Szept 16, 2014
(#) Orbán József válasza q765 hozzászólására (») Szept 16, 2014
Csinálj Delon kétszerezőt, én olyat szoktam használni, nekem eleve szimpatikusabb. Nézz utána, egyszerű...
(#) küzmös Gergely válasza q765 hozzászólására (») Szept 16, 2014
Én így kétszereztem meg az előfeszültségemet, és teljesen jó.
(#) q765 válasza küzmös Gergely hozzászólására (») Szept 16, 2014
256V most megvan. Küzdök a kerek 200V ért..
(#) küzmös Gergely válasza Orbán József hozzászólására (») Szept 16, 2014
Az imént rosszul írtam.. én is delon-hidast csináltam.
(#) küzmös Gergely válasza q765 hozzászólására (») Szept 16, 2014
Ne küzdj tovább. 250V körül teljesen jó az ECL,PCL 82/86, EL84.. stb SE kapcsolásoknak.
(#) q765 válasza küzmös Gergely hozzászólására (») Szept 16, 2014
No.
Kereken sikerült 202V DC
800mV van AC-ban. Egy kis 50 Hz.
(#) küzmös Gergely válasza q765 hozzászólására (») Szept 16, 2014
No akkor tökéletes!
(#) mofesa válasza q765 hozzászólására (») Szept 16, 2014
A szkópkép miről is készült?
(#) q765 válasza mofesa hozzászólására (») Szept 16, 2014
Mire gondolsz?
(#) mofesa válasza q765 hozzászólására (») Szept 16, 2014
Idézet:
„800mV van AC-ban. Egy kis 50 Hz.”


Ez mit jelent? Az erősítő kimenetét, vagy a tápegységet nézted?
(#) q765 válasza mofesa hozzászólására (») Szept 16, 2014
Nincs még erősítő. Csak egy tápot próbálok összerakni a meglévő alkatrészeimből már "pár" napja.. : )

Az, hogy mihez? Még csak egy kapcsolást néztünk. 320VDC levertem 200DC -re a kapcsolás miatt. Egy oldalon van itt minden. Holnap szeretném folytatni a belinkelt kapcsolást. Köszönöm nektek!
Zoli
A hozzászólás módosítva: Szept 16, 2014
(#) mofesa válasza q765 hozzászólására (») Szept 16, 2014
Értem, de én megnézném 100Hz -en is.
(#) q765 válasza mofesa hozzászólására (») Szept 16, 2014
Végre használhatom az új szkópom! Mit tekerjek? Ma már ellőttem egy mérőzsinórt! hehe

SEC/DIV hová?
A hozzászólás módosítva: Szept 16, 2014
(#) pucuka válasza mofesa hozzászólására (») Szept 16, 2014
Jajj, meg kell mérni a periódus időt oszt kész. Ottan van la, hogy 20,4 ms. Az biz 50 Hz. Mivel nem színusz, van 100 Hz is benne bőven.
A hozzászólás módosítva: Szept 16, 2014
(#) q765 válasza pucuka hozzászólására (») Szept 16, 2014
Az nekem 20ms.
(#) q765 válasza pucuka hozzászólására (») Szept 16, 2014
La, Próféta beszél belőled! : )

Sokat segítettél az imént. +
A hozzászólás módosítva: Szept 16, 2014
(#) q765 válasza mofesa hozzászólására (») Szept 16, 2014
Hová tekrjek ehhez a 100hz-hez? Hoztam poroltót is.
(#) q765 válasza q765 hozzászólására (») Szept 16, 2014
A fűtésnél nem tudok szkóppal ac-t mérni.
Az anódnál használt (több tíz éves) kondikat használok. Szerintem az új megoldja a gondot.
A hozzászólás módosítva: Szept 16, 2014
(#) Gránátalma válasza mofesa hozzászólására (») Szept 16, 2014
tápegységéről jön egy kis brumm, szerintem.
(#) q765 válasza Gránátalma hozzászólására (») Szept 16, 2014
Raktam bele 120µF helyett 150µF-ot, és 600mV változott az AC. Ezek nagyon régi kondik. Szerintem elég lenne egy új 100µF is...
Következő: »»   1657 / 2208
Bejelentkezés

Belépés

Hirdetés
XDT.hu
Az oldalon sütiket használunk a helyes működéshez. Bővebb információt az adatvédelmi szabályzatban olvashatsz. Megértettem