Fórum témák
» Több friss téma |
Fórum » Csöves erősítő készítése
Ne feledd betartani a fórum viselkedési szabályait, és a topik megmaradásának feltételeit. [link]
A téma átmenetileg fagyasztva lett, hozzászólni nem tudsz!
Nem hál isten nem fehér a teteje. Nemtudom mi lelte,de nem fűt.
Múha ne rémeskedj!
A második bekezdést mire irtad? Az anódfesz emeléshez? Biztos nem. Magassal nincs bajom. Veszett ez a hangdoboz amit most használok. Eddíg akkor valami nagyon * használtam, vagy valami nagyon jót tudtok! Ezért olvasnám a szavaitok. Idézet: VAlahol olvastam még múlthéten, hogy elvisel ennyit - púron. Egyébként nagyon meleg. „ECL82, tartósan 500V, melyik adatlap?” A hozzászólás módosítva: Szept 22, 2014
Ma teszteltem, kondira rátettem egy szenzort, itt az eredmény.
Az a határérték amit (esetleg még) elvisel, ha véletlenül ennyi kerül rá (semmi más nincs bekötve, csak anód-katód). Nagyon nem illik (70%-ra sem) megközelíteni. A 4W-ot PP-ben tudja.
Attól a csőtől tényleg ne várj sokat. én most PCL86 SE-vel szórakozok. 240V DC és 1 csatorna 37-38mA-t vesz fel. Kvázi kukázott kimenő trafóimmal is iszonyat nagyot szól.
Az a helyzet, hogy ez a Limiting values, amit néztél, ez a legfelső határ, amit még károsodás nélkül elvisel a cső, de csak nagyon rövid ideig. A jó beállítási értékek az Operating Characteristics részben vannak. Ha azt beállítod, akkor jó közelítéssel azokat a torzítási és kimenő teljesítmény értékeket fogod kapni, amit ott látsz az adatlapban, és ott is szól jól egy erősítő abban a beállításban. Torzítást úgy lehet némileg csökkenteni, ha egy kicsit felülilleszted a csövet, mondjuk kiválasztod a 4,5k-s Ra értéket, és azzal a tápfesszel használod, meg azokkal a beállításokkal, de a kimenőt mondjuk 6,5-7k-ra tekered meg 4,5k helyett. Ekkor csökken a torzítás viszont teljesítményt is vesztesz. A Pacsirta, amit én készítettem egy barátomnak abban 10k-ra volt tekerve a kimenő egy EL84-hez, amikor annak elég lenne az 5,2kOhmos érték. (Ha jól emlékszem a cső adatlapjára.) 2W jött ki belőle a 3,5-4W helyett. Viszont szépen szólt.
Nem tudom, láttad-e azt a grafikont, amit még régebben linkeltek be. (Talán Sturbi vagy CHZ, szóval olyan fórumtárs, akinek elhihetjük.) Amit leírtál, igaz a triódákra, a pentódáknál viszont az ajánlott (számolt) illesztésen a legkisebb a torzítás, ha ettől eltérsz akár negatív, akár pozitív irányba, nő a torzítása.
A hozzászólás módosítva: Szept 23, 2014
Hát nem egészen, az UBL21 akár 200V Ua-val is mehet, csak az előfeszt., meg a segédrácsfeszt kell hozzáállítani.
Erről mi a véleményetek? Menne ez másféle csővel is?
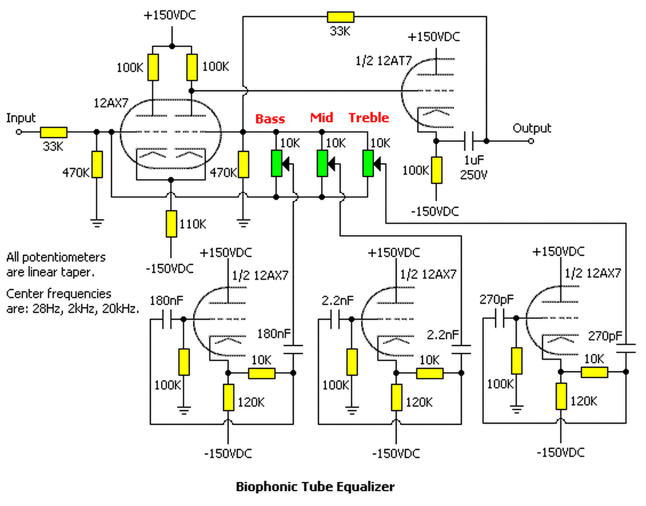
Tudjátok szeretnék hangszínszabályozót, egy különállónak meg retenetesen örülnék. (Line be-ki .) A hozzászólás módosítva: Szept 23, 2014
Ebbe
Mi lehet? Ez csak egy passzív elem, de valami ilyesmire gondoltam. Hogyan oldják meg, hogy mind a két oldalt szabályozzák egy darab EQ-val? Általában. A hozzászólás módosítva: Szept 23, 2014
Azért tudjál róla, legtöbben azért építenek csövest, mert nagy hanghűséggel szeretnének zenét hallgatni. Aminek a hangszínét jusztírozgatja az ember, az a műsoranyag és egyéb láncszem már nem bír ezzel az értékkel. Ez az ajánlott távolabbi cél.
Ha megnézed a közép-haladó DIY megvalósításokat, hangszínszabályzó még a szomszédjában sincs. Ellenben egy jó soksávos hangszínszabályozóval már csinálja az ember a zenét. Az eredetihez ugyan nem sok köze van, de van egy csomó gomb, amit tekergetni lehet és látá az Úr, hogy az jó... A hozzászólás módosítva: Szept 23, 2014
Én teljesen másmiatt szeretek zenét hallgatni. Lassan ki kellene találni a TV feletti reflektort.
Gondolom neked is van összekarcolt lemezed, amire nem szivesem engedem rá a tűt (kihal a zene), meg válogatok mivel játszam le. Nemmellesleg szeretek kérdézni is, azzal legalább elmegy az idő még megtisztul a gyerek. Ilyesmire gondolok. A hozzászólás módosítva: Szept 23, 2014
Hangfal építést akkor hagytam abba, amikor rájöttem, egy dolog, hogy nekem hogyan tetszik, de mi köze lehet a valósághoz? A hangszínszabályozó egy újabb, állítható vakvágány nekem.
Sosem használom, nem értek a zeneszerzéshez.
Szia! Állítólag ezzel helyettesíthető.
Nem emlékszem rá, lehet hogy láttam. Igazad van, a triódáknál jó ez a felülillesztéses dolog, azt viszont tudom, hogy a 10kOhmos kimenő, (amit még Siba Feri bácsi tekert EL84-hez) azzal 2W-ot tudtam torzítatlanul kivenni SE kapcsolásban egy EL84-ből. Tehát a torzítás nem nőtt meg viszont az illesztetlenség miatt nagy volt a teljesítmény veszteség. Nem 0,5 volt a hatásfok, hanem kevesebb.
Ettől még lehet, hogy mérve így jobban torzít.
![]() Persze a mérés nem minden, a múltkor kifejtettem a tapasztalataimat, de nem csöves, úgyhogy ha mégegyszer leírom, hátsón billentenek a modik.
A leírásból nekem egyértelmű, hogy ez 1 csatornás ("guitar, and vocal") zenekari erőlködő, nem passzív, hiszen csövet tartalmaz.
Nem torzítót építettem, hanem SE erősítőt.
Méréssel állapítottam meg, hogy a 2W, az torzítatlanul jön ki belőle ezzel a kimenővel. Ha pontos lett volna az illesztés, akkor biztosan több is kijön. Mindegy hozott anyagból kellett dolgoznom, én csak kihoztam belőle a legtöbbet.
Segítsen valaki akinek van értelmes tippje szépen kérem!
Készül egy szubmini csöves kis erősítőm. Most hogy odáig értem, hogy bekössem a csöveket, rendesen elakadtam. A fotón egy 6P30B cső látható alulról. Fent egy láb a 8-ból hiányzik, de nem letört, mert az összes ilyen. Ha az lenne az iránymutató, akkor a doksik szerinti 2-6 lábak (a fekete kis csövekkel ellátott kivezetések) a fűtés. Ez azokon a lábakon mérhető is. De ha a legfelső hiányzó lábat ezek alapján az 1-esnek veszem, akkor nincs a katód kivezetve, mert az lenne az 1-es láb. Vagy arra kéne következtetnem hogy közvetlen fűtésű, és a fűtés egyben a katód? Akkor viszont mi a bánatnak jelölik a rajzokon az egyest katódnak, ami nincs is?
Nézd meg jobban a típusszámot, ebből a csőből 3 változat van, a 6P30B-P -nek és a 6P30B-EP -nek hiányzik az 1 -es lába, a 6P30B -nek a katódja az 1 -es.
Bővebben: Link Bővebben: Link Bővebben: Link A hozzászólás módosítva: Szept 24, 2014
Hát épp ez az !
Meregetem a szememet, de ezen egy darab R vagy orosz V nincs! De ezek szerint ilymódon R-esként kéne értelmezni, bekötni? A két anódot akkor simán összeköthetem ha olyan a kapcsolás (6v6-oshoz hasonló PP készül) gondolom.
Köszi, az összes katalógust ami a neten fellelhető legyűjtöttem már
Az anódokat kösd össze, a két anód RF végfokozatokban használatos, hordozható adóvevőkben, míg nem volt tranzisztor.
Na, akkor lehet találgatni, hogy melyik melyik. Nem lehet belelátni a kivezetések felett, hogy hány anódja van?
Már gondolkodtam rajta hogy nagyítóval kielemzem, meg rámérek a "letört" kivezetésre -mert annyira meg kint van hogy mérhető
Egyébként meg most hogy mondod - két egyforma szimmetrikus részből áll, mint egy kettős trióda, úgyhogy lehet hogy csak elfelejtették ráírni azt az R betűt!
A hidegháború egy űjabb titkára derítettél fényt...Én a helyedbe a hegyekbe húzódnék pár évre, míg elül a vihar.
Adatlap
Ezt nézted már? Ez alapján nem lehet szimmetrikus, vagy csak rossz a típusjelölés rajta? Az meg furcsa lenne. A hozzászólás módosítva: Szept 25, 2014
Igen néztem , sőt az alant található Djvu-ban minden variációról részletes leírás látható.
Igen, a típusjelölés hiányos a csövön, de nem is bánom most már annyira . Megnéztem nagyítóval közelebbről, és bizony ebben két anódlemez van, és mindkettőnek ott a kivezetése, ahová az "R" verziónak írja a doksi. Most esett le a tantusz egyébként : a vakerán valaki árul 3 darab 6N30P-t, és a fotóján van két vastagabb és egy vékonyabb kivitel. Na nekem a vastagabb van ezek szerint. Úgyhogy most már a tápegység növelésén agyalok, mert két ilyenből elvileg egy 8W PP-nek illene kijönnie. A fejleményekről később beszámolok, ha igény lesz rá. A hozzászólás módosítva: Szept 25, 2014
|
Bejelentkezés
Hirdetés |






Méréssel állapítottam meg, hogy a 2W, az torzítatlanul jön ki belőle ezzel a kimenővel. Ha pontos lett volna az illesztés, akkor biztosan több is kijön. Mindegy hozott anyagból kellett dolgoznom, én csak kihoztam belőle a legtöbbet. 


