Fórum témák
» Több friss téma |
Fórum » Kapcsolóüzemű tápegység
Témaindító: Rendszer, idő: Feb 18, 2006
Témakörök:
Nem feszültséget kell mérni hanem a tranzisztor funkcionális működését kell ellenőrizni. Ehhez ki kell forrasztani és egy multiméter segítségével kimérni.
A "nagy tranzisztor" pontosabban miféle? Neve? Meghajtó IC?
Ahogy elnézem a nyák-oldalt, simán ki tudnád rajzolni, talán még értékkel is.. nem olyan sűrű a panel.. Ha nagyon akartam, le szoktam fényképezni, tükrözni és rákopizni az alkatrészeket a nyákra és kész a rajz. A másik.. ha hangot is ad a panel ( gondolom, a trafó..), a tranyón/feten ne mérj műszerrel feszt, mert hazavághatja egy-két kollektor vagy drain impulzus és annyi... elég lett volna a trafó +táp felőli oldalán megmérni és utána feszmentes állapotban szakadásra a trafót. Ezek után pedig szkóp egészen a bázisig/gate-ig... Ha fura hangot ad, még jó lehet a félvezető társaság.
A tranzisztor tipusa T311 bus 48AP. feszültség nélküli állapotban mértem dióda vizsgálóval és elkezd számolni 400 környékétől felfelé majd a végén 1-et jelez.
Egy elkót belemérsz biztos... BUS48AP tranyó..
bázistól emitterig, bázistól kollektorig diódát mérhetsz.. IC? A hozzászólás módosítva: Okt 1, 2014
Látok egy optót, CNY-t... lehet esetleg mellette egy TL431, ami szabályoz azon keresztül.... én a szekunder körre gondolok, ott lehet vmi probléma, azért indul-leáll a folyamat..
Viszont rajzold ki, ahogy mondtam., nem nagy munka.. tippelni meg sok mindenre lehetne, hogy cserélj optót, TL-t, ha az, stb...
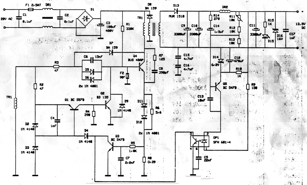
Csatolom a kapcsrajzot...
![]() Pár tranyót kimérhetsz majd kiforrasztva természetesen, mert úgy látom, áramkörben nem tudsz mérni. A BUS emitterköri cuccaira különösen figyelj, mert az határozza meg, mikor áll le és indul újra az áramfelfutás. A szekundert pedig visszafelé ( 230 nélkül !! ) megtáplálhatnád max. 15 volttal ( a 16 voltos zener miatt csak ), nincs-e zárlatféle, közben meg ellenőrizhetnéd az optó működését, mit csinál 13..14 volt körül.. A hozzászólás módosítva: Okt 1, 2014
Kioperáltam a BUS-t dióda vizsgálóval: B-E:280, B-C:270, ezeket mértem rajta.
Az több szokott lenni valamivel 400 mV felett.. sajnos, elég szegényes az adatlapja, de ha átnyomatnál rajtuk párszáz mA-t, úgy már hitelesebb lenne...
Amiket leírtam már, mind vizsgáld meg..
A kapcsolásiban elég nehéz kiolvasni az értékeket,de találtam egy olyan ellenállást R12 aminek a színkódja alapján(barna,vörös,fekete,fekete,barna) 120ohm-nak kellene lennie,a kapcsolásin pedig talán 10K vagy 18K lehet.
Ha kinagyítod, elég jól olvasható minden.
Gondolom, nem volt még beletúrva, tehát a színkód verziója nem érdekes. A kapcsolásból adódóan max. 12 kohm lehet, de nem 120 ohm. Ha megtápláltad volna 15 volttal a szekundert, ahogy írtam, élőben látnád a feszviszonyokat is, abból pedig az ellenállás valós értékét ( mérések..)... feltételezve, ha a szekunder rész teljesen jó. Addig ne is keress mást a primer oldalon, max a félvezetők "jóságát" vizsgáld meg. A hozzászólás módosítva: Okt 2, 2014
Kicseréltem az R12-t egy 10K-ra és a kimeneten 13,5V-ot mértem. Ezek szerint az lett volna a bibis és a cseréjével meggyógyult volna a táp? Áram alá helyezve most már nem a primer felől hallok hangot,hanem secunder felől hallok egy kis kattanást.
Ezek szerint valaki mégis belenyúlt???? Gyárilag nem hiszem, hogy így jött ki.
A kattanás lehet egy laza vas a fojtóban... habár a képen nem látom, csak a kapcsolási rajzban. Teszteld 1-2 amperrel és utána meglátod, van-e még vmi gondja. Ha utánaszámolsz a feszosztónak a hibás résznél, láthatod te is, hogy kicsi R12 esetén hamar leszabályoz ( kicsi kimenő...). A hozzászólás módosítva: Okt 2, 2014
Teljesen szűz volt a táp előttem, a kiforrasztott R12-n 4,5K-t mértem.
Akkor gyári hibás volt? Amit beírtál színkódot, ehhez köze nincs...- persze ha áramkörben mérted, akkor becsaptad magad. Páthuzamosan kapcsolódott a többi alkatrész és eredőt mértél. Ennyi.
Megnéztem fordítva a színkódját és úgy 10K dobott ki,de akkor is beteg volt mert jóval kevesebbet mértem rajta.(kiforrasztva)
A lényeg az, hogy megjavult.. az viszont érdekes, hogy ellenállás "megnyúlni" szokott inkább..
Igen nekem is furi volt.
Köszönöm a segítséget.
Üdvözletem mindenkinek! Adott egy Crown XS 500 típusú D osztályú végerősítő.
Azt kell tudni róla hogy egyik napról a másikra a polcról levéve (utolsó működés után) már nem világított a main ac és nem kapcsol be az erősítő.Neten sehol nem találtam kapcsolási rajzot hozzá hogy elöbbre jussak a tápegység áramkörének javításával.Égésnyom és pörkölődés sehol nem látható a nyákon,a kondenzátorok épek (nagy kondik).Valakinek esetleg ötlete hogy hol kezdhetem a keresgélést a hiba után? A pfc kapcsitáp áramkörében, vagy a másik kapcsitápnál nézzek körül?Mit érdemes első körben átnézni? Ha esetleg van rajzod, vagy tudsz erre beszerzési forrást azt nagyon megköszönném.Üdvözlettel:Zoltán
Ne is szóljatok hozzá...Nagyobb a gond mint azt feltételeztem, nem csak hogy belenyúltak de elég szépen szétgányolták az egészet
Ez biztos hogy nem D osztályú erősítő, mert akkor nem lennének benne azok a hatalmas bordák a ventikkel, meg a sok fémtokos tranyó. D osztályban ekkora teljesítményhez összesen elég 4db TO220 tokos FET, a 16db tranyó helyett.
Próbáld meg leválasztani a végfokot a tápról, és akkor kiderül hogy melyik rossz a kettő közül, esetleg mindkettő.
Pedíg hidd csak el D osztályú...A tranyóknak semmi baja, a készenléti AC 20+V nincs meg ami indítaná a nagyfesz trafót... Van benne egy bizonyos figyelőáram ha az nincs meg a nagy trafó nem indul...
2-2 KW nyi tranyó van benne, a mainboardról nem lehet leválasztani csak kiforrasztással max.
Az optocsatoló 1-4 es lábát zárva indul a végfok de mivel a Main nincs meg a végtranyók nem indulnak.
Ennek nem a tápjával szokott baj lenni, az döglik meg utoljára.
Mérd ki a végtranyókat és a védelmet ellátó IRF 540 feteket. A védelme a tápot is tiltja, tehát ha nincs mérhető tápfesz, attól még lehet jó a táp. Egyébként szívás ez a végfok, több szempontból is. Pár éve javítottam ilyet, majd körülnézek a rajza után. Nem D osztályú A hozzászólás módosítva: Okt 14, 2014
Inkább mégsem hiszem. Nézzed meg a cikkemet, abban látni fogod hogy néz ki egy D osztályú.
Köszi!
Ma ráment az egész napom nem jutottam elöbbre be tudom kapcsolni az ic 1-4 es lábbal de az úgy kevés mert a védelmet nem kerüli ki Nem tudom milyen osztály de elég kemény cucc. A D osztályt valami szaki mondta nekem nem tudom mindegy is.. Azon az ic n rövidrezárva van 160v 20 v is, mindegyikkel kapcsol a power led világít indulnak a ventik is, az ac main ekkor csak pislog majd eltűnik tehát mindenképp a védelmi részen lesz a bibi, kapcsirajz hiányában elég nehézkes lesz, pláne hogy már bele volt nyúlva...Az IRF ek a borda szélén vannak és ha azok döglöttek akkor már tílt a tápegység? A végtranyókat az összeset kimértem mindegyik jó. A hozzászólás módosítva: Okt 14, 2014
Egy kis kotta...Ez az xs 700-é átnéztem ezt a rajzot és nagy különbségeket nem találtam a kettő közt, nos ha valakinek valami ötlete van hol indulhatok el még azt szívesen fogadom,5Voltot 20 voltot már mértem az optocsatolon, és 156 ot is,nekem az is gyanús mivel bedugva hagytam a véget mérés közben a műszer rövidre zárta a 4-5 ös kollektort és indult a végfok legalábbis a powert kijelezte és a ventillátorok indultak valamint meghúzott a relé.
Viszont a Main AC ekkor is csak halványan gyúlt ki majd el is tűnt.
Sziasztok. Egy DC18V-os laptoptöltőből hogy tudok legegyszerűbben 24V-osat csinálni? Step-up?
Hello, szétszeded, megkeresed a visszacsatolást, vélhetőleg egy optokapuval és egy LM431-gyel intézik. Az LM 431 feszültségét néhány ellenállás állítja be, azok módosításával változtatható a feszültség. Vélhetőleg kiadja. (lásd az LM431 adatlapját). De lehetne ugy is, hogy a trafónál egyenirányítasz egy nagatív ágat is, és a 36V-ból állítod elő. De jó a te ötleted is, ám kérdéses az egész rendszer egyszerűsége.
A hozzászólás módosítva: Okt 19, 2014
Van egy kész stepupom, akkor azt a legegyszerűbb rátenni.( Persze ha átalakítom a tápot, a késztermék a Te javaslatod szerint egyszerűbb). Nekem most a gyorsaság a fő cél, marad a stepup. Köszönöm!
Sziasztok
Egyszerű kapcsoló üzemű tápokat javítgatnék kezdésként. De most elakadtam és egy kis segítség kellene. Egy púpos kondit és két db másik kondit kicseréltem, de ennek ellenére nem akar elindulni a táp. A trafó primer oldalán megvan még az egyen nagyfesz, a szekunderen már nincs. A szekunderen nem mértem szakadást, és az optocsatoló is jó. Mi lehet még az oka , hogy a szekunderen semmi feszültség nincs ? |
Bejelentkezés
Hirdetés |









Ma ráment az egész napom nem jutottam elöbbre be tudom kapcsolni az ic 1-4 es lábbal de az úgy kevés mert a védelmet nem kerüli ki 




