Fórum témák
» Több friss téma |
Szia! Ismerni kéne az áramkört amihez ezt a kapcsolót szeretnéd kötni. A némításhoz a 10-es láb feszültségét 1,5V alá kell csökkenteni, vajon van ami ezt megoldja?
Előbb-utóbb elkészül
![]() A TDA7294 kiváló jel-zaj viszonya miatt új hűtésvezérlést készítettem. A ventilátor 2W kimeneti teljesítménynél kapcsol be, és annak megszűntével 3 másodpercen belül leáll.
Jó ötlet. Nagyon szép kis kompakt készülék lesz belőle!
Én azért mindíg szoktam tenni egy kis utánfutást a ventillátornak, mert ha mondjuk egy magas disszipációs állapotból hirtelen egyszer csak nem kap vezérlést, nehogy túl nagy hőmennyiség "maradjon ott" a bordán. Persze otthoni kíméletes használatnál ez nem igen fordulhat elő, és a te megoldásod szép csendes üzemet biztosít, ami otthoni körülmények közt nagyon fontos. Ha jól emlékszem egy időben az Ágota technic DS600 végfokokban is ilyen elvű hűtés vezérlés volt. Rendben működött, pedig az PA technika. (Régen, amikor a gyártó cégek még igazi készülékeket gyárottak a nagyon komoly teljesítményű hifi végfokokra sem tettek ventillátort, pont a hallgató idegen-zaj terhelésének elkerülésére. Helyette négyzetméternyi összfeületű bordák lógtak ki hátul.)
Ez a hűtés vezérlés nagyon érdekes. Van valahol róla fejtegetésed? Szívesen vetnék rá én is egy pillantást. Köszi. Üdv.b
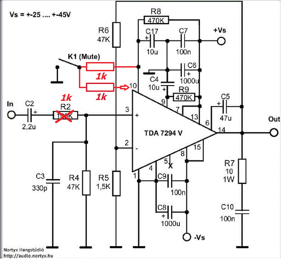
Bocs én fogalmaztam kevésbé érthetően... Van a lenti kapcsolás, abból ugye kettő van, mivel sztereó. Az lenne a célom, hogy a 2 végfokot egy kapcsolóval tudjam mute-olni.
Ezt a rajzot már nem is tudom hányszor javítottam
Figyeld az R2-t! Jó lenne R5-tel sorban egy 10µF ha 100mV-ot eléri a kimeneti egyenfeszültség.Berajzoltam a némítás kapcsolót, zárt állásban némít. A nyíllat jelölt vezeték mehet a mások csatorna 10-es lábára. A hozzászólás módosítva: Okt 11, 2014
Köszi, csak az a gond, hogy már kész az egész NYÁK, csak dobozolnám. Ha nem rakok bele mute-ot akkor jó az eredeti is?
Az R2-t remélem javítottad, különben igen halk lesz.
A kész NYÁK-on is eléred R8 IC 10-es láb felőli pontját, az 1k-s ellenállásokat a kapcsolóra forraszthatod.
Na akkor nekiesek... Azt hittem jó, benne van már a dobozban hűtőbordával stb...
Köszönöm a segítséget! Próbánál így is hangos volt, de nem gondoltam arra, hogy még hangosabbnak kell lennie.
Okozhatta ez, hogy az előerősítőn kb. a potméter állásának felétől már alig hangosodott a zene?
Ez utóbbi inkább a lineáris potenciométer (logaritmikust szokás használni) sajátossága. Természetesen orvosolható, ha nem ismernéd a trükkjét belinkelem, vagy leírom.
A - legyünk jóindulatúak - nyomdahibás R2 az R4, C3-mal 10kHz-es aluláteresző szűrőt alkot, ami elég tompa hangvisszaadást is eredményez. Ezeket a módosítási javaslatokat, persze csak ajánlás szintjén teszem, de látom olyan jelentőségét, hogy érdemes végette szétszedni az erősítőt.
Köszönöm valamennyiőtök biztatását.
A jelenlegi verzió szimulációját mellékelem.
Kicseréltem az R2-t 1k-ra, kipróbáltam, nem füstölt el, szóval jó
Hangszóró nélkül néztem így nem hallottam a különbséget, de szerintem is megérte, mert azért nem akarok egy tompa hangzású erősítővel zenét hallgatni.
Tegnap élesben jelentem 11 órán keresztüli buliban jelesre vizsgázott a tda7294 híd.
2 db 15 " os mélyet hajtott gond nélkül,jelentősebb melegedés nem volt.
Kipróbáltam az 1k-s ellenállással, és borzasztó hangja lett... ahogy visszaraktam a 100k-t tökéleesen szólt.
Áramhatárolás, vagy túlmelegedés miatti leszabályzás.
Üdvözletem mindenkinek!
Lenne egy kérdésem.Van egy TDA7294-es erősítőm.Bele van építve a dobozába tápjával mindenével együtt és ez a hiba lépett fel: amikor csak üresen jel nélkül akkor nincs alapzaja az erősítőnek.Amikor ráadom a jelet akkor megjelenik egy 50Hz körüli alapzaj de amikor leveszem róla a jelet akkor az alapzaj megszűnik.Nem átjátszó kábel a hibája mert több kábellel is kipróbáltam. A hozzászólás módosítva: Okt 19, 2014
Sziasztok lenne egy olyan kerdesem hogy ha 2 darab TDa7294 egy bordara akarok feltenni kell e neki szigeteles vagy eleg a paszta is ha egy taprol mennek?
Szerintem foldhurok de en nem annyira ertek meg hozza
Vigyázz ha jól. tudom akkor az ic zászlója negatívon van
Es az baj?ha egy taprol megy akkor szerintem mindegy nem?
A hozzászólás módosítva: Okt 19, 2014
Ebben teljesen igazad van, de a doboz általában GND.
Mit csinálsz mikor "leveszed a jelet"? Kihúzod, vagy lehalkítod?
Szia! Erről a kérdésről nagyon sok szó esett már e témában, a kereső segítségével biztos rátalálsz a felsorakoztatott érvekre. A végső konklúzió meglátásom szerint a szigetelés használata.
Mekkora mafla vagyok
Itt olvastam a fejhallgató leválasztás topikban hogy ugye a fejhallgató kimenetet ha akarok le lehet választani r tagokkal. Namármost 220 ohmmal le is választottam a jobb bal oldalt a fülesnek,csakhogy nem számoltam azzal hogy ilyenkor az eredő impedancia egész másképpen fog alakulni 2 db 8 ohmos ládánál a kimeneten is,azaz az áramhatárolás előbb belép majd a kimeneten.Ma le is csíptem azt a füles kimenetet onnan. A hűtés mértéke rendben van nincs jelentős melegedés.
Annak nem nagyon szabadna hatással legyen az áramhatárolásra. Még ha a 220 Ohm után rögtön rövidzár is lenne, akkor sem folyna arra felé jelentős áram, hm?
A venti le volt szabályozva kb fél fordulaton ment, ez is lehetett a gondja, ma megoldottam.
Igazából csak a dómokon jelentkezett a reccsenő hang, vagy azok xmaxoltak, vagy nem tudom...De ez tényleg már majdnem teljesen feltekert állapotban mindkét felén ugyanakkor. Tehát valószínű áramkorlát. Ja a bemenő jel kompresszálva volt komplimiterrel mindkét fele a keverőről balanszolt jellel ment. Kiegyenlítve. A hozzászólás módosítva: Okt 21, 2014
|
Bejelentkezés
Hirdetés |








Figyeld az R2-t! Jó lenne R5-tel sorban egy 10µF ha 100mV-ot eléri a kimeneti egyenfeszültség.


Nagy hangerőnél... 




