Fórum témák
» Több friss téma |
Mielőtt kérdezel, a következő két dolgot ellenőrizd!
I. A helyes tápfeszültségek megléte.
II. A kimeneten van-e egyenfeszültség.
Élesztés.
Sziasztok!
Nem akarok én bele ugatni a nagyok dolgába, de nekem volt TDA1558Q végfokom, és az a szerény véleményem, hogy nagyon lagymatag hangja van, nekem egy kicsit sem jött be. Én ezért inkább csak autoban hasnálnám, föleg mert 12V-rol megy.
Sziasztok! Tudnátok írni, mutatni olyan konkrét kapcsolásokat,ahol a KE-s bázisosztós erősítőt alkalmazni szokták?
Sziasztok!
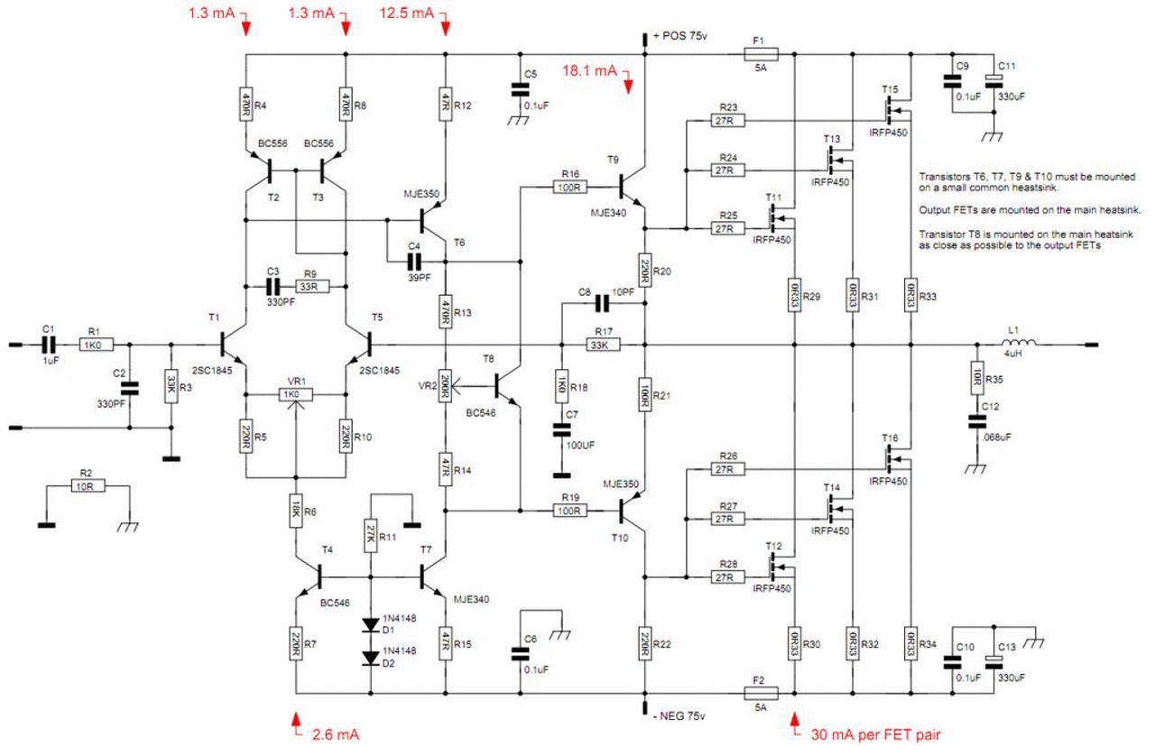
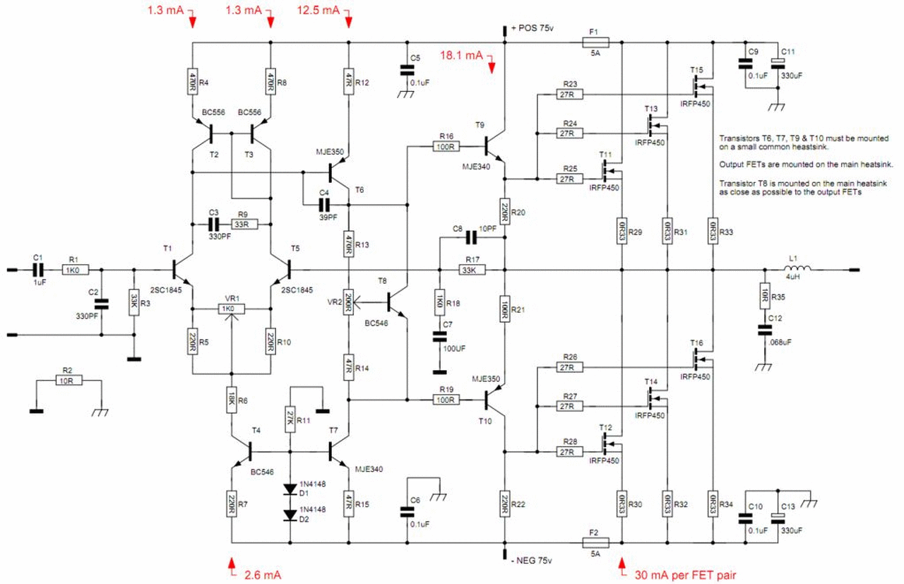
Segítséget szeretnék kérni.megépítettem ezt az 50wattos erősítőt,és szépen szólt 2 percig aztán túlmelegedett a végtranzisztor.+- 26voltal tápláltam meg. Akkor megpróbáltam fordítva betenni a két végtranzisztort ,mert néztem az adatlapján,hogy a bd 243-as az minusz feszültséget tud,és azt a -26 voltos oldalra raktam,akkor egy az egyben elfüstölt. Köszi a válaszotokat. Csatolom a képet!
Szia! Bővebb információt a témájában találsz.
Ez egy elég kiszámíthatatlanul gerjedékeny kapcsolás. A jel és a kimenő vezetéket gondosan szeparálni kell egymástól. Ajánlott a hűtőborda testelése, ehhez a végtranyókat szigetelten kell felfogatni. A tranzisztorok megfordításából remélem okultál ![]() Érdemes olvasgatni az alapkapcsolásokat, hogy máskor ne kövess el ekkora dőreséget.
Igen.Köszönöm válaszod!Elméletileg végig néztem az összes alkatrészt,azok nem adták meg magukat.Az IC-ről meg nem tudom ,hogy meghalt-e.Most összerakom újra,precíz pontosan.
A hálózati trafó elé köss be egy 40W-os soros izzót, hogy túláram esetén korlátozni tudjon. Éleszd hangszóró nélkül, testre zárt bemenettel. Mérd meg a kimeneti egyenfeszültséget, ha kisebb 200mV-nál jó az IC.
Ez olyan 50mV,akkor jó.Illetve egy kérdés: Muszáj nekem a T1-es tranzisztort a végfokok hűtőbordájára tennem?
A témájában hosszan olvashatsz erről, nem off-olnám ide.
A lényeg: egyedüli értelme a T1 - T2 - T3 termikus kapcsolatának volna, szóval mindegy.
Sziasztok, mitől produkálhat ilyen jelet egészen kis teljesítményen N-MOS nevű végfok. 4 Ohm-on még kisebb kivezérlésnél jelentkezik, ha zene megy rajta akkor pedig megreccsen mikor ezt produkálja.
Begerjed, a fetesekkel könnyen előfordul.
Eddig nem volt vele gond. Nyugalmi áram nem lehet gond? 10mV-ot mérek az ellenállásokon 5 pár fet van benne.
Ha műterheléssel terheled, akkor is produkálja?
Műterheléssel is ez a helyzet de csúnyább a törés a színusz jel teteje törik. Ha zenével próbálom pedig nincs ereje, mintha a meghajtó fokozat menne csak.
A hozzászólás módosítva: Nov 28, 2014
Sziasztok!
Erosito javitasnal egy BD140-es tranzisztorra esett a sor, az alkatreszek ellenorzeseben, meromuszerrel dioda allasban fonak tunt, neha mintha rovid ideig vezetett volna C es E kozott. Ilyen elofordulhat? Tovabba megmertem multimeterrel hFE allasban a betajat, 55 koruli erteket adott a muszer, es egy ugyanilyen csak uj tranzisztornal 130 koruli olt az ertek. Melyik tranzisztor erteke a jo? Szerintem ez tul nagy kulombseg. BD912-vel alkot darlington paroost.
Sziasztok van egy sony STR-VX10L amit hibásan vettem... az egyik oldalán egyenáram volt, a másik pedig néha szólt néha nem.. az stk463-as ic volt benn halott, vagyius a bal fele.
A probléma ott kezdődik hogy a bemenete is kb 5-7v on van.. tehát ami az alaplapról jön kábel, a bemenet, azon is 5-7 v van merre kezdjek méregetni? esetleg hasonlítsam össze a jó és rossz csatorna méréseit, vagy honnan induljak a mérésekkel ,esetleg mit érdemes megnézni? Köszönöm előre is! Üdv!
Sziasztok...segitségre lenne szükségen van egy beag apt100asom..
Puffer kondit kellene cserélnem benne ami benne van 63v,4700qf Amit szeretnék bele 63v 10000qf Bele rakhatom?És miben változna meg az erősitő?
Szia ha fizikailag belefér semmi akadálya a cserének.Olyan nagyon halható dolgot nem fogsz tapasztalni
Sziasztok, az a torzítás amiről beszéltem 1-2 hozzászólással ez előtt, (N-MOS) amikor bekapcsolom a végfokot nem látszik semmi a szkópon és pár mp. után jelenik meg, és amikor kikapcsolom és kifogy lassan a puffer akkor is rendbe jön. Én gyanítom h valamelyik 330µF ment tönkre ami a tápban van.
A hozzászólás módosítva: Nov 29, 2014
A szűrés alatt mit kell érteni?Az a kis enyhe bugás nem fog esetleg halatszani?
Pl: 60Hz mérőjellel szkópon nézve a jelet épp torzítás előtt amíg nem törik a jel, és amikor megfogom a membránt kicsit vagy megütögetem mintha visszadolgozna akkor is olyan törés jelenik meg a szkópon.
A tapfeszultseget szuri, ez a szerepe. Minnel nagyobb a kapacitas, annal tobb energiat tud tarolni, amit a megfelelo pillanatban le tud adni.
Az egyik ok, ami bugast okoz, az a megfelelotlen vezetek is okozhatja az erosito es jelforras kozt.
A párja viszont nem csinálja ezt a jelenséget, ugyan azon vezetéken megy a jel.
Még lenne egy kérdésem..
Beag apt100 potival kapcsolatban... A potiról annyit hogy 10kohm,tólópoti,5 lába van és lehet rosszul van be.forrasztva mert szabálytalanul müködik. A kérdésem az lenne hogyan kell beforasztani?A jelet szeretném hangositani..és monoban...
Ez lenne az..esetleg valaki be tudná nekem a képen.jelölgetni..
Szia annak a tolópotinak csak 3 lába van a többi az forszem a panelba fogatáshoz.A Beagnak elég megbizható az előfok része ellentétben a végfok részével,és nem nagyon lehet azt forditva betenni
A hozzászólás módosítva: Nov 29, 2014
Az a helyzet hogy ebben már nincs benne az elő fok csak a pòti...én vettem bele egy mono elő erősitőt...a potiti le fényképezem majd akkor és felrakom..
Sziasztok,
Én is segítségért fordulnék hozzátok. Van itthon egy RH Sound típusú aktív hangfalam. A multkori használat alkalmával a bekapcsolás után fekete füst jött ki belőle. Ezt követően a Signal lámpa folyamatosan világít és búgó hangot ad ki. Kivettem az erősítő részét de nem látok rajta égett vagy elszineződött alkatrészt. Mit vizsgáljak vagy mérjek véleményetek szerint rajta? |
Bejelentkezés
Hirdetés |



















