Fórum témák
» Több friss téma |
Szia!
Köszönöm a fáradozásodat. A vezérléstől akkor van elvéve a táp, ha a motoráram megnövekszik, magyarul ha valami baj lenne. 0,2 sec kevés, gondolom az R5,R6,C3 -al lehet variálni az időt. 1 sec lehet hogy kelleni fog, ezt írtam is. Egy kérdésem lenne, ha a védelem működik, akkor lekapcsolja a motort (relét). Hogyan lehet reset-elni? Ja és még egy: a DC547- helyett maradhat a TIP122? A hozzászólás módosítva: Aug 10, 2013
Egy valami lemaradt. BS170 helyett valami alternatíva? Az épp nincs itthon....
Hello!
- Természetesen lehet az időt változtatni, de legcélszerűbb a C3-al. - Nem szükséges Reset-elni. Mert a túláram leállítja a motort, így a túláram is megszűnik, C3 pedig kisül. - Természetesen maradhat a TIP, csak utólag olvastam,hogy azt használsz. Én csak odarajzoltam a tranyókat, hogy érthető legyen a kapcsolás. - Lehet a Fer helyett NPN tranyót is használni, de 1s időhöz, kb. 220µF-ra lesz szükség. üdv!
Szia!
Ezt mindenképp kipróbálom, mert ha ez így működik, akkor ezzel minden problémámat megoldottál, csak most idő hiányában nem tudok vele foglalkozni. Ha van eredmény visszajelzek, addig is ezer hála a segítségedért!!! ![]()
Sziasztok!
Segítséget kérnék egy késleltetéses témában. Adott egy kulcsos kapcsoló (egy motoros kapun), aminek a jelét szeretném valahogy késleltetni pár másodperccel (legyen idő kivenni a kulcsot). A vezérlés egy kontaktust igényel. A segítséget előre is köszönöm!
Hello! Ebből nem sokat lehetett megtudni. Mert..
- Nyilván a kulcsos kapcsoló közben működtet is valamit. De mit és hogy? - Milyen tápfesz áll rendelkezésre? - Mikor kell a kontaktusnak zárni? üdv!
Sziasztok!
A mellékletben találjátok kérdésem tárgyát. Adott A és B fix jelem, valamint C random jelem. A D jelet szeretném előállítani. A C jel csak A alacsony, vagy B magas szintjekor jelenhet meg. Feladvány: ha B jel magas szinten van & a magas jelszint ideje alatt a C jelen "impulzus" érkezik, akkor a D jel magas szintre kerüljön és addig ott is maradjon, amíg a B jel magas szinten van és a C jelen nem érkezik impulzus. A rajzról szerintem ez jól olvasható. Na ezt mikrokontroller nélkül szeretném megoldani. Gondolkozom rajta egyfolytában de nem akar összejönni. Van valakinek valamilyen tippje, ötlete, mert én már kifogytam. Gondoltam monostabil multivibrátorra, vagy JK flipp-floppra. de sehogy sem akar összejönni. Segítségeteket előre is köszönöm!
retriggerable monostabil multivibrator?
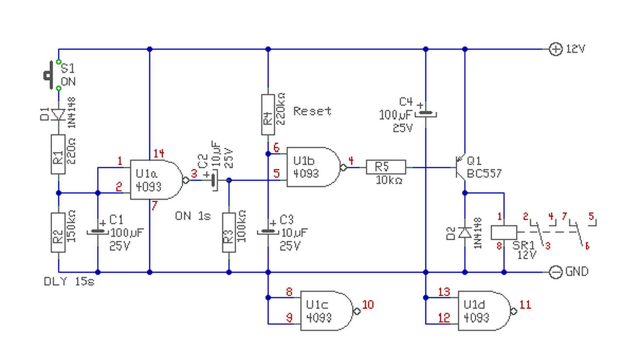
Sziasztok!
Olyan kapcsolást keresek, ami egy nyomógomb megnyomását eltolja kb. 15 másodperccel. Tehát megnyomom a gombot és az elektronika 15 másodperc múlva húzzon meg egy relét 1 másodpercre. De amennyiben nem telik le a 15 másodperc a gomb megnyomása után, akkor ha újra megnyomom a gombot, induljon újra a 15 másodperc. Segítségetek megköszönve. Üdv, Laci A hozzászólás módosítva: Okt 7, 2014
Hello!
A 4093 másik két kapuja nincs használva, azzal készíthetsz még egy ilyen áramkört, vagy másra használod. (A fele kritériumodat nem közölted..)
Szia!
Köszi a kapcsolást. A kapcsolást vasútmodellezéshez készülne. Van egy sínszakasz, a sínszakasz elején egy kiszigetelt, kb 1cm-es sínszakaszra a vonat kerekei pozitív tápot kapcsolnak (de ugye sokszor, mert ahogy halad át a vonat, sok tengelye van). A legelső tengelynek meg kellene húznia egy relét (ez a relé működtetné a fénysorompót), majd ha a vonat eléri a sínszál végét, akkor ugyanúgy egy kiszigetelt sínszálra pozitív tápot kapcsol. Itt kellene a 15 másodperc eltolás (és ezután kellene a relét elengedni), mert az asztal rövid, és mikor az első tengely eléri a szigetelést, akkor a szerelvény vége még nem hagyta el a fénysorompót (ezért kell, hogy az összes tengely újraindítsa a számlálót). Ha erre tudsz valami komplett kapcsolást, megköszönném.
Szia! Megépítettem, működik, köszönöm szépen a segítséget!
Mi a legegyszerűbb megoldás a tápfeszültség késleltetésére?
Probléma : adott egy áramkör, amiben két relé található, ami egy motort vezérel, a kikapcsolt relék rövidzárlatot okoznának, a motor tápfeszültséget kellene legegyszerűbb modon késleltetni, amíg az áramkör indítása után a relék bekapcsolnának.
Ez alapvetően tervezési hiba lehet, de rajz nélkül nem lehet hozzászólni.
Látatlanban annyit: kell még egy relé, ami késleltetve húz meg. Ha a tápegység pufferkondenzátoros, akár arra is lehetne egy zénerrel soros - megfelelő feszültségű - relét tenni.
A rajz nagyon egyszerű, semmi érdekes nincs benne mint a PDF-ben is látható.
Hello! De van benne érdekes. Mert Sebi-nek teljesen igaza van, a relé kontaktusok bekötése abnormális..
Mit értesz abnormális alatt? Hogyan kellene akkor normálisan bekötni?
Ejtett reléknél zárlat van a Vin és GND között. Ha pld. így kötöd be működni fog.
Sziasztok!
Bekapcsolást szeretnék késeltetni. Üzemi feszültség 12-14V DC Vezérelt eszköz:Világítás relé. Automatizálni szeretném a motoron a világítást. Mégpedig úgy, hogy ha ráadom a gyújtást akkor kb 5-15mp múlva kapcsolja fel a világítást. Kétféle képen képzetem el. A- gyújtás ráadása után a késleltetés leteltével ez megtörténne és folyamatos lenne az áram áteresztés. . B- gyújtás ráadása után csak akkor kezdődne el az időzítés, ha az indítózás is megtörtént. A vezérlőnek egy impulzus jelet tudnék adni az indítózás idejére, és az időzítés lejárat után folyamatos lenne az áram átfolyása. Igazából a B megoldás volna az elegánsabb. A gyújtás megszakításakor, vagyis a teljes áram elvételekor pedig alap helyzetbe kerülne az elektronika. Van erre valamilyen megoldás? Előre is köszönöm.
Hello! Remélem így gondoltad.. (Most kb. 10sec a késleltetés)
Koszonom! Megprobalkoztam egy sokkal egyszerubbel, de az sem sikerult, szerintem keresek keszen egyet, mert ez mar nagyon apro kis aramkorok nem is ismerem az alkatreszeket, es stb.
![]() Nah mindegy a lenyeg veszek keszen
Hello! Tégy belátásod szerint! De minden esetre végre valaki érthetően leírja mit is szeretne, és az első kavicstól az úton meg megbotlik és feladja.. De ez itt egy elektronikai fórum, ahol nem feladni, hanem "megküzdeni" szokás egy feladattal. És akkor van sikerélmény és tudás növekedés. A legtöbb dolgot egyszerűbb megvenni, még néha olcsóbb is, még is próbálkozunk itt többen. Főleg ha valamire megoldás is mutatkozik, vagy nemlétező igényünk van..
Szia!
Azért csak nem adtam fel . Bár elvette a kedvem, de még küzdök vele picit.Ezt az egyszerűbb verziót próbáltam ki. gyakorló nyákon, de a tervezéssel is van gondom, talán ez a második panelem amivel időt töltök. Nah most vagy a rajz a rossz, vagy elrontottam valamit. Melyik kivezetésen kellene az időzítésnek megtörténni?
Valakinek hasonló kérése volt már korábbról. Bővebben: Link
A hozzászólás módosítva: Feb 8, 2015
- Egy 12V-os stabilizátor, 12V-ra nem ad 12V feszültséget. És nincs is szüksége az 555-nek rá, mert kb. 5..18V-ig működőképes. Viszont a tápra illik kondit tenni, és az egészet egy diódával leválasztani.
- A potméter nem 100u, hanem 100kohm. De minimumra tekerni nem célszerű, mert a kondi töltőárama kinyírja a potit. - A késleltető kimenete az 555 3-as lába. A késleltetési idő lejárta után, ott magas szint lesz. De 12V tápfesz mellett, legfeljebb 10V és 100mA-nál nagyobb árammal nem célszerű terhelni. - Ha relé kerül a kimenetre (mint írtad) akkor egy záróirányba beépített dióda kell a relével párhuzamosan. ) Katód a 3-as lábon, anód az 1-es lábon. Mert a relé induktív lökése, kinyírhatja az IC-t.
Megcsinaltam a leirtak szerint, rele bent. A 7812 azert kerult be, mert a toltoaram illetve a feszultseg igadozhat.
Inditasnal, az akku allapotatol fuggoen vissza eshet 11V ra, majd a feszultseg elmehet 14V-ig is. Az akku most 12V 10A. de lehet nagyobb Amperes akksi lesz. Jelenleg mukodik, csak az idozites keves, akarhogy allitom a potit, maximum 2 mp tudtam keslelteni. Lehet a 100as kondi kicsi? A kovetkezo projekt amit te kuldtel. Az ele is bekotom a 7812.ot. Ekkora Ampernal nem lesz baj? Es ahogy okosodok feszultseg tuskeket okozhat a tobbi fogyaszto hasznalata a halozaton, pl fenyszoro, vagy iranyjelzo hasznalata. Ezeket elmeletileg felfele korlatozza a 7812, de a feszultseg esest nem tudom kikuszobolni. Ha minden fogyasztomat ledre cserelem, akkor is ott marad a 60W os vilagitas.
Autós környezetet írtál le, a következőképpen kell eljárni a helyes működés érdekében:
- mivel az akku feszültsége erősen változó, a pozitív táppal tégy sorosan egy diódát, utána pedig egy 1000µF kondit, a stab IC-t cseréld 7808-ra (mivel a 12V-osnak legalább 14V kell ahhoz, hogy stabilizáljon, a soros dióda indítózáskor nem engedi "kiszívni" a töltést a pufferkondiból "áthidalja" az indítózáskori feszültség-esést). - az, hogy hány Ah-ás az akkud, nem változtatja az áramköröd jellemzőit. Minden fogyasztó annyi áramot vesz fel, amennyire szüksége van (ellenállás, ohm törvény) Egy biztosítót azért tennék a pozitív ágba a kábeltűz megelőzásére! A hozzászólás módosítva: Feb 14, 2015
Sziasztok,
Egy olyan kérdéssel fordulnék hozzátok, hogy egy 12V-os rendszerben "pulzáló" áramból, hogy tudnék folyamatos áramot csinálni? Ez egy index lámpa árama. (0,3s áram 0,3s szünet...) Egy relét szeretnék vezérelni vele, ahhoz kell a folyamatos áram. Létezik olyan kondenzátor, ami képes erre vagy bonyolultabb elektronika szükséges? köszönöm. |
Bejelentkezés
Hirdetés |















