Fórum témák
» Több friss téma |
Fórum » Erősítőhöz való hangsugárzó védelem (koppanásgátló)
Témaindító: Thom, idő: Márc 14, 2006
Témakörök:
Szia! Próbáld ki a 32V behúzza-e a 48V-os relét! Ebben az esetben az R1 helyén köss át egy huzaldarabbal.
Szia!
Megpróbáltam nem húz be. Esetleg a T1 emitterét átkötném a - ágra + esetleges módosításokkal?
Ki kell egészíteni egy PNP tranzisztorral, hogy tejes táppal hajthasd a relét. Kell pár módosítás, lerajzolom.
A uPC 1237-es áramkorlátját hogyan kell beállítani?
Köszönöm működik. Annyi a baja, hogy rögtön bekapcsoláskor behúz, kikapcsoláskor késleltet.
Szia! Számtalan trükkös megoldás létezik. Amit Alkotó rajzolt egyszerű csúcsáramfigyelő. P1-et olyan értékre állítod, hogy rajta 0,6V essen mikor a végtranzisztor soros ellenállásán a megengedett legnagyobb áram ejt feszültséget.
Azon kapcsolásokba ahol eleve kiépített az áramkorlát célszerű hozzárendelni. A beavatkozó eszköz jelét integrálva az ismétlődő korlátozást érzékelni lehet és pontot tenni az erőszakoskodás végére
Valamit nem vágtál el rossz helyen? Bekapcsoláskor 0V-ról indulva lassan kell töltődni a C2-nek, kikapcsoláskor pedig T3 azonnal ki kell süsse. Köss rá voltmérőt, és figyeld meg mi történik nálad!
Szia! Ezt OK értem én, csak magára a műveletre lennék kíváncsi, mármint a hogyanjára.
Addig vezérlem a végfokot szinusszal közben mérve az ellenállásokon eső feszt szkóppal a kimeneten, amikor vágni kezdi a jelet (klipp) és odáig tekerem a trimmert hogy oldja a relét?
Puszta számítással is be lehet lőni, ezt ajánlanám inkább.
Gyakorlati beállítást a névleges terhelés 75%-ára méretezett műterheléssel tudnám elképzelni, például 4 ohm-os erősítőhöz 3 ohm ellenállással. Klippig hajtott erősítőnél a relét pont oldja.
Átnéztem. Egyik tranzisztor nem volt beforrasztva. Az egyik klipp led folyamatosan világít. A csavarhúzót előtte szedtem ki a sasszi alól. Szerintem haza küldtem a végfokot. Most már több problémám is van ahhoz, hogy idegbajt kapjak. SI1125HD ic van benne. Szerencsére bárhol kapható.
![]() ![]() Vagy még egy 7294 végfok összeugrik. Itt az ideje, hogy alkoholt fogyasszak. Az is lehet, hogy jelentős mennyiségben. Sziasztok A hozzászólás módosítva: Dec 28, 2014
Hi Mesterek!
Lenne egy olyan problémám hogy amikor kikapcsol/lekapcsolom az erősítőt, akkor a kimenetén van egy nagy koppanás. Viszont ha hószabitóról van lekapcsolva akkor nem koppan. Ötlet? Egy épített cuccról van szó. Az ebben felhasznált koppanásgátló más dobozokban/rendszerekben működik rendesen. Az alap gond (szerintem) hogy az erősítő dobozán belül a trafó, elő fok és a végérősítő nagyon közel van egymáshoz. Amikor lekapcsolom kapcsolót akkor azt a pukkanást, koppanást hallom vissza. Ugye ekkor még a puffer-ok bőven bírják és a szekunderen van AC tehát nem ejt el a koppanásgátlóm. Az érdekessége hogy ha hosszabbítón a billenő kapcsolót nyomom le akkor nincs puk. Nem értem. Segítséget válaszokat előre is köszönöm.
Szia!
Ha lekapcsolod a trafóról a hálózati feszültséget, a trafó szekunder tekekercsén is azonnal megszűnik a feszültség, (igaz az egyen írányítás utáni kondenzátorokban még bőven van feszültség) de ez lényegtelen ha védelem az AC feszültség hiányát érzékeli, egy jó jó koppanásgátló azonnal be is tilt.
Szia! Ez nem biztos, hogy a koppanásgátlóra tartozik. A hálózati kapcsoló bontásakor keletkező szikra is tud ilyen tranzienst produkálni. A kapcsolóval párhuzamos 1-10nF megfelelő feszültségtűrésű kondenzátor segít megszüntetni ezt a jelenséget Bővebben: Link.
A kondit további párhuzamos 1-2M ellenállással is ajánlott kiegészíteni, hogy a kihúzott villásdugó ne csípjen, ha épp töltött állapotban volt a kondi a dugó kihúzásakor.
Üdv mindenkinek!
csemegézgettem az erősítős témák között és találtam 1-2 koppanásgátlót ebből az egyiket meg is szeretném építeni ,hogy melyiket az jó kérdés reloop kollégától még régebben kaptam relés védelemhez kapcsolási rajzot gyanítom hogy ez az kiegészítve a venti szabályzással.
Szia! A Kopp_2-nél bevezetett schmitt triggeres relévezérlés eddig nagyon bevált. Ezt alkalmazom a tesztelés alatt álló Kopp_4-nél is ami a 3-as 24V-os változata.
A témában található védelmi áramkörök végül is mind betöltik a szerepüket, a rendelkezésedre álló táp- és relé feszültség függvényében is mazsolázhatsz belőlük. A nyomtatott áramkör végleges formáját a rendelkezésedre álló relé lábkiosztásához célszerű igazítani. A "végleges koppanásgátló+vent.vezérlés" lay talán az ami némi csiszolásra szorul
Az borzasztó. Hiányzik belőle minden nyáktervezési alapismeret.
Akkor maradok a kopp_2-nél,nem nagy kérés ha kérnék fóliarajzot és alkatrészlistát ?
A rajz jobb szélére kilistáztam az alkatrészeket. A képen szereplő elrendezést tudod esetleg követni, a táp és a clip csak a "kábeltelenítés" kedvéért került a panelra. A hozzá tartozó SL fájlomat sajnos sok másikkal együtt letöröltem véletlenül.
Sziasztok..
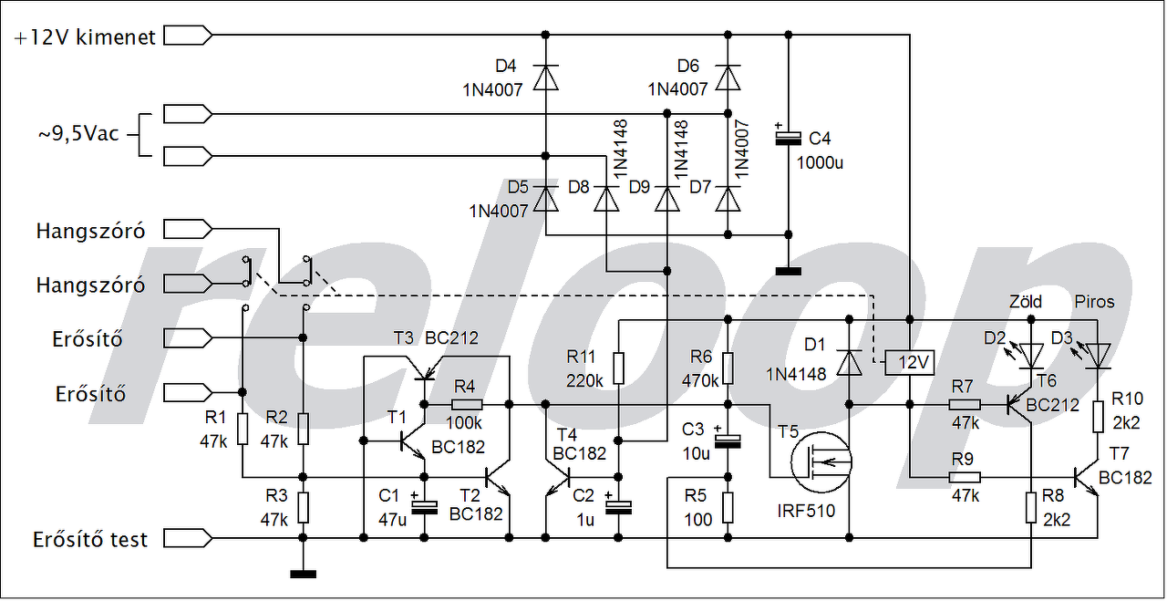
Egy nagyon egyszerű, megbízható hangszóró védő kapcsolás koppanás gátlóval. Az erősítő bekapcsolása után 1-2 másodperc múlva illeszti rá a hangsugárzókat. ( A 22 mikrós kondi variálásával állítható a késleltetés ) A váltó jelet a trafó bármelyik szekunder kivezetésére kötöm, L és R a végfok közvetlen kimenetére. /Évekig tesztelt, egy diszkóban óvta a sugárzókat 94"körül /Üdv. Miki A hozzászólás módosítva: Jan 14, 2015
Vettem a bátorságot, és készítettem egy lehetséges paneltervet a "kopp_3"-hoz.
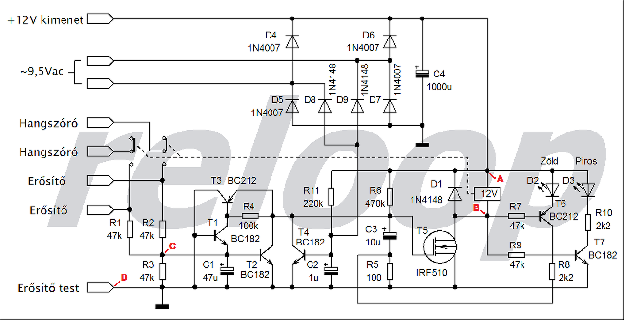
A panel méret nem teljesen öncélú, mert ez a méret éppen illeszkedik a már meglévő 2 fontos funkcióhoz (lágyindító, és ventilátor vezérlés). Erről is mellékeltem egy képernyő fotót. Ez a négy panel, vagy annak részei, akár felfűzhetőek egymás fölé, vagy bármilyen irányban egymás mellé is sorolhatóak. A terv "két-paneles", aminek nagy jelentőséget tulajdonítok. Itt a tápfeszültség nem jelent korlátot, hiszen független az erősítőtől, ezért akár olyan készülékhez is kapcsolódhat, aminek akár 100V van a kimenetén. Ekkora feszültésgnél már jelentősége van milyen módon csatlakozunk hozzá az ellenállásainkkal (R1-R2), mekkora szigetelő távolásogat használunk. A vezérlő panel állandó, és a relés panel szinte tetszőleges lehet, igazodva a feszültség nagyságához, és a relé típusához- és méretéhez. A kapcsolás azonos az eredetivel, csak a csatlakozó pontok jelölése (A-B-C-D) miatt tettem fel én is.
Erre válaszolva én már korábban rajzoltam ehhez(is) paneltervet, a védelemmel együtt.
De most külön neked kivágtam az aktuális részt. Ha tetszik, javaslom ezt használni. Illetve van egy másik, szintén jól bevált kapcsolása Proli007-nek, ami szintén jól jöhet. Itt látod milyen.
Megprobaltam megtervezni de a tied lenyegesen szebb szivesebben epitenem azt
Úgy emlékszem, már feltettem valahová, de itt a helyén nincs. Most pótolom. Kapcsolás a TDA7294 témában.
A terven van Reloop (általam 1-esnek sorszámozott) védelme és a hővédelem is, illetve külön jobb oldalon csak a védelem is. |
Bejelentkezés
Hirdetés |







/









