Fórum témák
» Több friss téma |
A PIC-es vezérlésed már önmagában képes PWM-re, ezért nem kell másik áramkörrel kombinálni azt.
Igen a pwm adott, már csak egy hatékony pwm vezérelt feszültség szabályzó kapcsolás kéne hozzá
Szóval hogyan csináljak 20V-ból 9-et fetekkel és pwm-el?
Azt a kapcsolást, ami megégette a motort, oszcilloszkóppal kellene végigmérni, biztosan annyi volt-e a PWM kitöltése, mint amennyit szerettél volna. Plusz valahol itt a fórumon olvastam, hogy a nagyobb PWM frekvenciával romlik a motor hatásfoka, talán emiatt égett le a motor. Bővebbet nem tudok mondani, nem foglalkoztam motorokkal.
A hozzászólás módosítva: Jan 30, 2015
Igen annyi volt, 10%. A uc 3.3v.ról megy és 0.33V-ot mértem a pwm lábon. Majdnem 100% kitöltési tényezőnél pedig kb 3.2V-ot szóval a pwm jellel nincs gond. Szimulációban is betudom tölteni az elf filet és ott szkóppal látható hogy megfelelő a jel. Szerintem egyszerűen az a kapcsolás azért nem jó nekem mert hiába kapcsolgatom a fet-et akármilyen gyorsan akkor is 20V-ot fogok mérni a kimenetén. Kicsit kísérletezgettem öcsipanelen és a következőt tapasztaltam: 8 bites pwm-et használok szóval 0-255 között változtatgattam a kitöltési tényezőt. ha 1-re állítottam akkor kb 5V-ot mértem a fet-en, ha 2-re akkor kb 10V-ot, ha 5 és 255 közé akkor pedig 20V-ot (tépfeszültséget).Én arra számítottam hogy 50% kitöltési tényező esetén 10V-ot kéne kapjak, vagy ez ostobaság?
Ha nagyobb PWM frekvenciát használsz, romlik a felbontása. A szimulációs és a valós oszcilloszkópos mérés jelentősen eltérhet az alkatrészek tűrése, építési egyéniségek miatt. Próbáld ki kb. 200 Hz-es PWM jellel, vagy a lehető legkissebbel, amit be tudsz állítani a kontrolleren.
Holnap kipróbálom élőben, nem szimulációval, hogy mit eredményez a kb 200Hz-es pwm frek. Közben az is kiderült hogy a motorom se halt meg, csak a kondi adta meg magát és rövidzár lett belőle
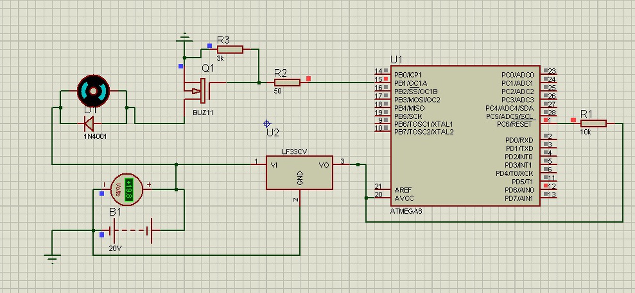
(A képen a kondi nincs berajzolva, de a diódával párhuzamosan volt a motorra téve.)
A kondi a PWM jel csúcsára töltődik, és a terhelésnek megfelelő ütemben sül ki. Mekkora kapacitást választottál?
Elég furcsán állítasz párhuzamba pár dolgot..
Ha 8 bites felbontást alkalmazol, akkor 50 %-ot 127-tel tudsz beállítani, az lenne 10 volt a motoron. Idézet: „szóval 0-255 között változtatgattam a kitöltési tényezőt. ha 1-re állítottam akkor kb 5V-ot mértem a fet-en, ha 2-re akkor kb 10V-ot, ha 5 és 255 közé akkor pedig 20V-ot” A feten felesleges méricskélned abban a beállításban, mert alig tud kinyitni 3 volt körüli gate-tel, meg különben is a motoron kell mérni. A pwm jeleddel viszont így semmire se mész - azzal egy kis npn tranyót nyitogass, az egy pnp-t a +20 voltról és az nyissa a fetet. Így "fázisban" vagy, tehát "1" uc szintre nyitni fog a fet is. Ezt a gate-re menő impulzust esetleg megfogathatod 15-16 volton egy ellenállás-zener komplexummal, + egy 10 kohm a GND-re. A fel-lefutással ne foglalkozz, mert a javasolt 200 Hz körül nincs jelentősége. Behatárolod a pwm-et pl. 30-115 közé (hol kezd indulni a motor és a max fesz ), aztán ennyi. A motoron max. átfolyó áramhoz közeli diódát válassz párhuzamosan. A hozzászólás módosítva: Jan 31, 2015
Üdv. Nagyon jól sikerült és egyszerű a kapcsolás! Esetleg megkérhetlek arra hogy ami a NYÁK-on szerepel annak az áramkörnek a kapcsolását megosztanád? Mert korábbi hozzászólásban megtaláltam a kapcsolást csak mivel eltér a NYÁK-tól kicsit összezavart. :/ Meg van hozzá minden alkatrész csak a NYÁK-on van megoldva nekem az kellene! Nem akarok tolakodó lenni de ha megtudnád osztani egy kép formájában hálásan megköszönném.
Szia!
Minden úgy van, ahogy a rajzon szerepel, csak a lágyindítással egészítettem ki és egy LED-el, ami a tápfesz. jelenlétét jelzi. Csatolom Neked ezt a kis változást, remélem így már érthető. A hozzászólás módosítva: Feb 1, 2015
Szia!
A motorra a feszültséget aluláteresztő szűrőn keresztül kéne rákötni, mint a kapcsolóüzemű tápoknál szokás. Az induktivitást úgy válaszd meg, hogy az áramhullámosság a névleges 10-20%-a legyen, a kondenzátort pedig úgy, hogy a pwm vivőjénél egy nagyságrenddel jobban szűrjön az aluláteresztő. Így a motoron lévő zajszűrő kondi sem fog tönkre menni.
Sziasztok, végülis működik a kapcsolás, a motorról elhagytam a kodit (miután megégett nem tettem rá újat) egyébként 35V 33µF volt mielőtt megsült. Hamarosan felteszem a kész kapcsolást, kíváncsi leszek mit szóltok hozzá. A kitöltési tényezővel kapcsolatban nem értettem miért mondod hogy furcsán állítottam párhuzamba dolgokat hiszen te is azt írod, hogy 127-es értéknél van 50% on a PWM kitöltése tehát itt kéne táp/2 voltot mérnem és viszinont akkor mértem ennyit ha 2-re állítottam. Most, hogy a motor is rávan kötve helyreállt a rend és valóban 127-es értéknél mérek kb 10 V-ot.
A hozzászólás módosítva: Feb 2, 2015
Ilyen hajtásnál elkót rátenni? Meredek és hibás dolog... még szép, hogy elfüstöl.. - invertereknél egy szűrőkondi is tud melegedni, hát még itt, pwm-nél.. végülis állandóan túlfeszt kell lekapkodni neki...
Szia!
33 µF és 35V-os kondit tettem a motor lábai közé.
Miért furcsa binárisban a 2 ? Ha 255 egyenlő 20 volttal, akkor a 2 az mennyi szerinted? Azért...
![]() Motor nélkül, terhelés nélkül meg hahajaj... azt mérsz, amit akarsz.. de ezt már írták neked, csak másképp... .. csúcsot mértél.. A hozzászólás módosítva: Feb 2, 2015
Bocsánat elítram, ŐT tettem rá. 0.33µF és 35V
Teljesen mindegy akkor is elég azon a motoron 100 vagy több voltos impulzusok vannak legalább, amikor lezár a fet.
Ha jól emlékszem, hasonló áramú paralel diódát írtam, az se baj, ha kicsit gyors.. A hozzászólás módosítva: Feb 3, 2015
Ha 255 = 20V-al akkor 2= 20/255*2 ami 0.15V lenne szerintem és nem 10.
15kHz-en a legtöbb helyen ezt láttam ahol fet-tel hajtanak DC motort. Ezt elvileg bírnia kell a fet-nek is, mert kb 70ns alatt felébred. És 3.3V-al már elég jól ki is nyit (logic level fet) több ampert is bírna mint amire én használom (max 1A).
A hozzászólás módosítva: Feb 2, 2015
Hol írtam én 2 binre 10 voltot? Tényleg ezt írtam volna?
Sziasztok!
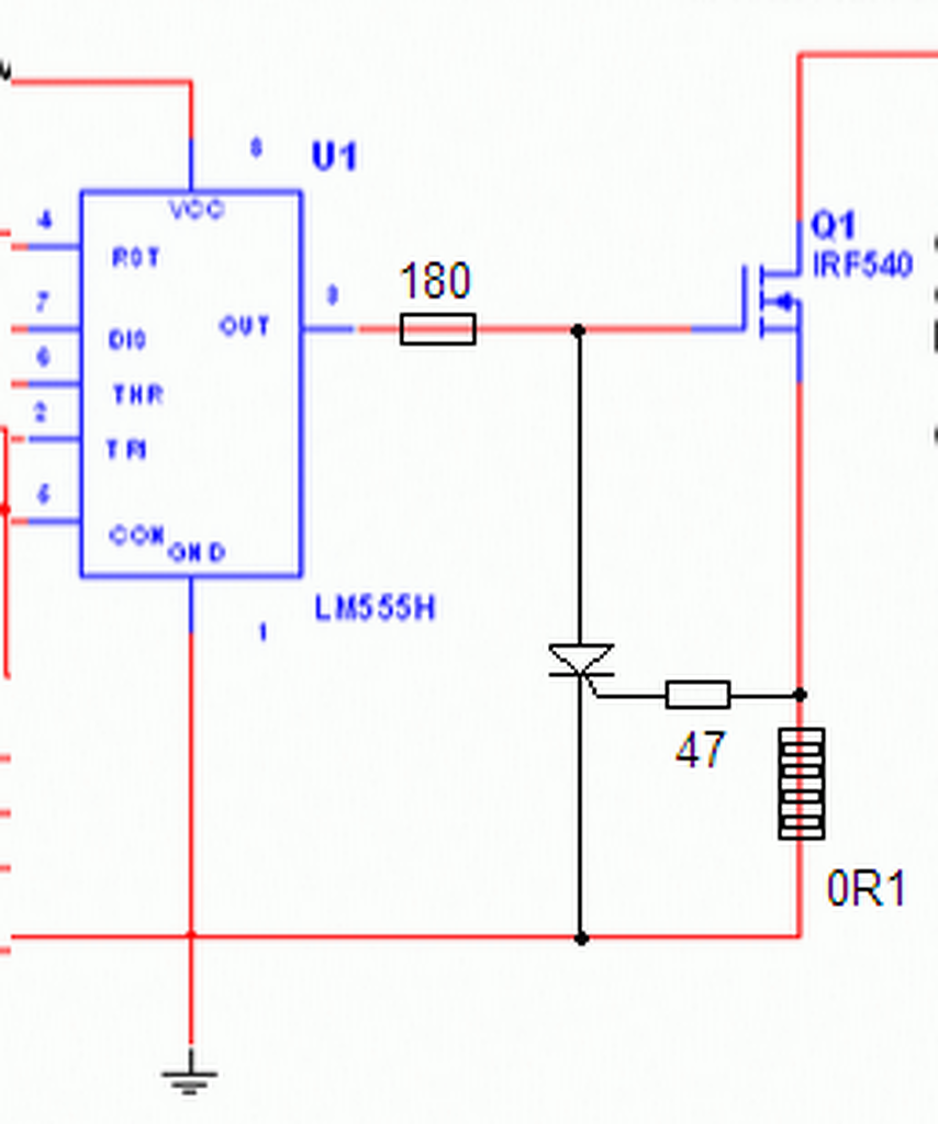
Itt egy kapcsolás, légyszíves tekintsetek el a műszaki paramétereitől nem ez lesz a lényeg, hogy tudnám megoldani ennek az áramkörnek a rövid zár védelmét, ha mondjuk rövidre zárnám a kimenetét és azt szeretném hogy 10A nél kikapcsolja a kimenetet, azon gondolkoztam hogy sorba lehetne iktatni egy 10W 0,1R-os ellenállás ami kapcsolna egy fet-et ami a meghajtó fet G-jét földre húzná, és mondjuk egy timmerel tudnám állítani a rövid zárási áramot. Ebben tudnátok segíteni?
A saját beírásodat légyszi ne nekem tulajdonítsd, BOCS!!!!! ( péntek, 22.10)
Én csak idéztelek később...
10A *0R1= az 1 volt... ide ne keress fetet, főleg, ha még potit is be akarsz tenni... max egy érzékeny pici tirisztort, ami tényleg rögtön kinyít teljesen, ill kapcsol.
Kisebb határra már műveleti erősítő, komparátor, stb. kéne.. azt meg találsz bőven vmelyik topikban a képek között. Talán így: A hozzászólás módosítva: Feb 2, 2015
Bocsi.
Ebbe kellene valamit beszerelni hogy tudjak egy rövid zárási áramot állítani, valami egyszerűt. A hozzászólás módosítva: Feb 2, 2015
Az 1N4007 elfog füstölni 10 amper közeli motornál.. + a frekit is nézni kell.
Igen tudom, de kértem hogy ne foglalkozzatok ezekkel a paramèterekkek, ez a kapcsolás csak egy alapanyag amire lehet építeni. Ha lehet probáljunk valamit összehozni.
Oké, de előre kell megmondani, nehogy elfelejtsd később és a fet is bánja, ha folyamatos rövid lesz neki..
Szóval, keress egy kis tirisztort, ami ilyen kis fesznél már begyújt és próbáld meg.. Vagy minden impulzus elején begyújt és nincs tovább vezérlőjel, ha >10 A például, vagy úgy is marad, ha elegendő áramot kap... azt is be lehet persze állítani. A többi megoldás már nem ennyire egyszerű.. Tranyó egyedül azért nem jó, mert beállna vhová túlterheléskor egy közbenső vezetési állapotba. A hozzászólás módosítva: Feb 2, 2015
Sziasztok, így néz ki most a működőképes kapcsolás. A 0,33µF-es 35V-os kondi a motorral párhuzamosoan volt (kimúlt). Csatolom még a fet kimeneti karakterisztikáját, 3.3V-nál már szépen nyit. Mit szóltok hozzá?
Nem igazán látom, hogyan nyit szépen 3.3 voltnál.. ha bejelölnéd a digramban, mire gondolsz, jobb lenne.. nehogy tévedésben maradj.
Egyébként is csak rajz és nem biztos, hogy a gyakorlatban ez megfelelő lenne. Ez a táblázat neked semmit se mond, nézd a feltételeket egyrészt, másrészt amit te 3.3 volt nyitónak gondolsz, az a drain-source fesz egy pontja.. 3 volt körül az Ugs(thres) van, ami még közel sincs egy normál vezetési állapothoz. Feltételezem, hogy a rajzodon BUZ 11 van és nem vmi egész más fet. A hozzászólás módosítva: Feb 2, 2015
|
Bejelentkezés
Hirdetés |




Szóval hogyan csináljak 20V-ból 9-et fetekkel és pwm-el?
(A képen a kondi nincs berajzolva, de a diódával párhuzamosan volt a motorra téve.) 










