Fórum témák

» Több friss téma
Fórum » Tápegységgel kapcsolatos kérdések
Lapozás: OK   78 / 180
(#) Ge Lee válasza ato01 hozzászólására (») Jan 2, 2015 /
 
Nem fogja megoldani, ugyanis az IC-nek semmi baja nincs. Ha lenne akkor nem hallanád azt az 1-2 kattanást másodpercenként. Azt pont azért csinálja mert nem tud elindulni, mert nagyobb áram folyik a körben a kelleténél. Ennek lehet kiszáradt kondi az oka, visszáramos dióda (amit digitmultival nem fogsz tudni kimérni) vagy bármi más is.
(#) ato01 válasza Ge Lee hozzászólására (») Jan 2, 2015 /
 
Oké,köszi a választ csak gondoltam van az ilyen tápoknak valami tipikus gyenge pontja ami esetleg könnyen orvosolható.Mindenesetre a kondikat kicserélem,rosszabb nem lehet mint eddig..
(#) Ge Lee válasza ato01 hozzászólására (») Jan 2, 2015 /
 
A kondikon és a diódákon kívül más gyenge pontjuk nem nagyon van. Az elégtelen hűtés szokott még lenni, de az már akkor korábban is problémát okozott volna.
(#) ato01 hozzászólása Jan 15, 2015 /
 
Sziasztok.Végül megoldódott a probléma.Egy MBR10100CT-schottky dioda volt a bűnös ami zárlatos volt.Köszönöm a segítséget a segíteni akaróknak.Üdv,Ato01
(#) Zosi hozzászólása Jan 15, 2015 /
 
Kedves Alkotó! Szóval érdekelne, hogy szerinted mi a nem jó a tápommal, hogyan alakíthatnám ki máshogyan?
(#) Alkotó válasza Zosi hozzászólására (») Jan 15, 2015 /
 
A legapróbb célzást sem tettem arra, hogy bármi ne lenne jó.
A trafó teljesítménye szerintem elég, én is hasonlót választottam volna. A bekapcsolást segítheti egy lágyindító, ami ennél a méretnél már szinte kötelező. Ezt javaslom.

A puffer értéke már sokkal zavarosabb téma. Itt nagyon durva szélsőséggekkel lehet találkozni, és csak egymás rovására lehet az előnyöket fokozni. Ha növeled a puffert, akkor elvileg nagyobb lesz a terhelhetőség, de több energia kell a visszatöltéshez, ami időt igényel, és jelentős áram kell hozzá.
Vannak szájhagyomány útján terjedő szabályok, amik közül illik betartani a minimum 1000µF kapacitást amperenként. De vannak számítások, ahol ha kellően kicsi búgófeszültséget engedsz meg, akkor sokkal nagyobb kapacitások adódnak. Szorosan ide tartozik maga kondenzátor szerkezete is, mert ha megnézed az adatlapjukat, akkor egy-egy típus és érték (főleg a csatlakozó láb milyensége miatt, mert egy csavaros láb többet bír mint a huzallábas, a snap-in meg a kettő között van) egy bizonyos maximális áramot enged meg.
Én már nem vagyok gigalomániás kondi ügyben. Azt javaslom 100W erősítő teljesítményre vetíte, szimmetrikus táplálást feltételezve, feszültségoldalanként 4700 µF puffert számolj. Ez pl. egy 2*100W-os erősítőre 2*10.000 µF-ot jelent.
A Te esetedben a 2*10.000 µF kevés, Én ezt megdupláznám. Ez nem csak a puffer értékét fogja növelni, hanem a dupla kondi miatt az áram is kevezőbben fog eloszlani rajtuk. (Általában az a tapasztalatom, hogy a puffert célszerő 2 vagy több párhuzamos kondiből kialakítani.)

Ha jól gondolom, közös tápja van a két csatornának. Ebben az esetben óriási jelentősége van az átgondolt huzalozásnak.

A trafó szórása alatt arra gondoltam, hogy a hangszóróban 50 vagy 100 Hz-es búgás jelenhet meg. De mint mondtam, ez nem biztos, ki kell próbálni.
(#) Zosi válasza Alkotó hozzászólására (») Jan 15, 2015 /
 
Köszönöm a választ. Gondolkoztam a lágyindítón de akkor meg is építem és bele is rakom. A 2x 10.000uf-ot úgy értettem hogy áganként van 20.000uf, de akkor 40.000 kellene szerinted áganként? Rövid lábai vannak a kondinak ez a snap-in ha jól tudom?! Közös tápról megy a két panel. Nem hallani búgást jelenleg.
(#) Alkotó válasza Zosi hozzászólására (») Jan 15, 2015 /
 
Elég oldalanként a 20.000 uF. Akkor én értettem félre.
A hozzászólás módosítva: Jan 15, 2015
(#) hobbyboby hozzászólása Jan 20, 2015 /
 
Azt szeretném megkérdezni:

Adott egy háromleágazásos 2x15V szekunder-oldalas hálózati trafó.
Szeretnék róla levenni egyenfeszültségben a 2x15 V-ot (vagy amennyi az egyenirányítás és kondenzátoros pufferelés után lejön),
de szeretném levenni az egyesített tekercseknek (a 2x15 V) egyesített, azaz a 30 voltos feszültséget egyenirányítva is.
Valahogyan megoldható lenne ez?
A 2x15V-nál a trafó középleágazás lenne a nulla, a Graetz híd 2 fél ága pedig a + és a - pólus,
de ha a +-t és --t még külön kezelve is felhasználom - egyenirányítva + - pólusként,
és persze vigyázva arra, hogy az mindig külön is maradjon -
nem lesz nagy elfüstölés?
És elég lenne az egyetlen Graetz híd mindkettőhöz, vagy tegyek mindkét kijövőfeszültség-verzióhoz egyet-egyet?
(#) Sebi válasza hobbyboby hozzászólására (») Jan 20, 2015 /
 
Egyszerre nem megy. Amikor a kettős tápfesz kell, akkor a kondik közöse és a trafóközép a GND, de a 30V-nál a graetz negatív pont a GND.
A hozzászólás módosítva: Jan 20, 2015
(#) hobbyboby válasza Sebi hozzászólására (») Jan 20, 2015 /
 
És külön, külön áramkörökkel?
Úgy sem lenne jó?

Az egyiknél a trafóközép + a két pólus,

a másiknál meg - a plusz és mínusz ...

Csak nagyon nagyon oda kell figyelni, nehogy egyetlen gikszer legyen ...
(#) granpa válasza hobbyboby hozzászólására (») Jan 20, 2015 /
 
Beteszel egy kapcsolót, hogy egyszerre ne mehessen a kettő.
(#) Sebi válasza hobbyboby hozzászólására (») Jan 20, 2015 /
 
Ha két különböző áramkört táplálsz - amik nincsenek galvanikus kapcsolatban - akkor a trafó és a graetz terhelhetőségét figyelembe véve mehet.
(#) mc-4 hozzászólása Jan 25, 2015 /
 
Sziasztok!

Ezt a szimmetrikus kapcsolást néztem ki magamnak.
Az lenne a kérdésem hogy VCC,VSS arra mit kell rákötni, illetve mekkora feszültségű legyen a trafó szekundere vátóban?(váltó fesz x 1,41; LM max 37V)
A trafó szekundere 2x5A tudjon?
(#) Ge Lee válasza mc-4 hozzászólására (») Jan 25, 2015 /
 
10A mi? Azok a műanyag graetz hidak folyamatos 1,5A-nél már olyan forróak hogy nem lehet őket megfogni. A kondik biztos örülni fognak a melegnek...
A Vcc és a Vss pontokat egyébként össze kell kötni, tehát minden vcc-t a másikkal, és minden vss-t a többi vss-el.
(#) hobbyboby válasza Ge Lee hozzászólására (») Jan 28, 2015 /
 
Léteznek ám gyárilag dióda-hidak. (nem kötelező a műanyag házas dióda Graetz)
Azokat viszont fel lehet csavarozni egy hűtőfelületre, ha már annyira nagyon melegedni akarnának.
Persze - nem kell egy tápegységet SOHA jó zsúfoltra megcsinálni ...
És léteznek ráadásként olyan elkók, amelyekre ráírják a hőfok-tűrésüket.
Lehet ilyen esetben a 105 C fokra garantáltat felhasználni.
(persze lehetséges, hogy azok egy kissé drágábbak. De ha egyszer olyan kell a boldogsághoz, akkor megéri az árát!)
(#) agostonl hozzászólása Jan 30, 2015 /
 
Sziasztok!

Kitermeltem egy 12V 60W-os (5A?) táppanelt egy halott Cisco routerből.
Nem vagyok nagy elektro szaki, ha kell forrasztok, de a többi magas.
A 12 V-os lábról le kellene még szednem 5 V-ot is. Ezt hogyan tudnám megoldani?
A cél, hogy 2 külső USB-s HDD dokkolót erről üzemeltessek. Az 5V-os az USB parazita tápellátásához szánom, mert a gép, amire a két dokkoló kapcsolódik, bootoláskor nem tudja meghajtani az USB-n.

Ahogy a merevlemezeket nézegetem, azoknak az áramfelvétele maximum 2A a 12 és 5V-os oldalon.
Működhet ez így, vagy próbáljak meg inkább egy aktív USB-s hubot?
(#) Sinike hozzászólása Jan 31, 2015 /
 
Üdv Néktek!

Segítség kellene tápegység javításához, de nem tehetem fel 2 helyen a kérdést, és a videómagnó problémák oldalra moderáltak. Kérlek tápguruk, nézzetek rá a problémámra! Légyszi!

Köszi
(#) proli007 válasza Sinike hozzászólására (») Jan 31, 2015 /
 
Hello! Ezt a kérést, inkább ide kellett volna tenni..
(#) Sinike válasza proli007 hozzászólására (») Jan 31, 2015 /
 
Szia.
Egyrészt nem vagyok benne biztos, h ez kapcsolóüzemű táp.
Másrészt én már nem tudom, mit hova lehet írni, mert a javaslatodra oda is beírtam a kérésemet, de kimoderálták!
Csak egyszerűen segítséget szeretnék, mert én nem találom a hibát és lehet, h a videós topicot nem nézi pont az az illető, aki tudna segíteni. Ezért próbálkoznék máshol is
(#) proli007 válasza Sinike hozzászólására (») Jan 31, 2015 /
 
Ha még azt sem tudod milyen a tápod, hogy szeretnéd megjavítani?
De egy laza fénykép után is el lehet dönteni.
(#) Sinike válasza proli007 hozzászólására (») Jan 31, 2015 /
 
Sajnálom, én az elektronikában az alapokat tanultam, és főleg digit áramkörökkel dolgoztam. No és akkor (90-es évek végén) még nem is nagyon volt ilyen
A képek és a rajz is fenn van már, csak mivel videó tápja, a Videómagnó problémák topikba tettek át.
Amúgy elég érdekes, bár visszacsatolás nincs, de spéci IC vezérli és "figyel" is valamit, tehát hibrid lehet, vagy valami átmenet a kapcsolóüzemű és egy hagyományos közt. Egyenirányított primer oldal, majd oszcillálva gerjeszt egy trafót - onnantól (a szekunder) szinte egyszerű táp, bár abba is integráltak egy komparátor IC-t...
(#) erbe válasza Sinike hozzászólására (») Jan 31, 2015 /
 
Pontosan leírtad a kapcsolóüzemű táp működését. Léteznek olyan táp IC-k, amik visszacsatolás nélkül a primer oldali jellemzők alapján szabályozzák a szekundert. Pl. LNK304.
LNK30X
A hozzászólás módosítva: Jan 31, 2015
(#) mikober68 hozzászólása Feb 4, 2015 /
 
Sziasztok.
Kérdésem:
Van egy ős tápegység (még a volt főnököm csinálta házilag fősikolás korában), aminek a "dobozának" a hátsó része egy teljes alu hűtőborda. Úgy képzeljétek el az egészet, hogy aluminium a teljes ház. Ebben van egy tekercs aminek a primer oldala 220V a szekunder oldala 2 ágra oszlik. 1x van egy ~18V, és van egy ~48V a föld közös.
A hűtőbordán van egy BDY73 npn tranzisztor. Ennek mi lehet a szerepe? Sajnos elfelejtettem leírni, hogy mi volt rákötve, és most tanácstalan vagyok teljesen. Nem értem hogy mit csinálhatott ez a tranyó, mert a 1. forrpont a Bázis, a 2. forrpont az Emmiter, és ugye a burkolat lenne a Kollektor. Na most a kollektor alatt viszont volt egy szigetelő lapka, így nem megy sehova tovább az áram! Vagy én láttam rosszul az adatlap képét, és nem is a kollektoron megy tovább az áram....
Köszi a válaszokat!

ps. Ráadásul eddig az egyik ágon ~24V volt amire pákát lehetett kötni, a másik ágon pedig egy potméterrel lehetett szabályozni az áramot 0 - ~48V-ig. Na most csak vagy ~18V vagy ~48V van.
(#) Sinike válasza mikober68 hozzászólására (») Feb 5, 2015 /
 
Szia.
Van szigetelő lapka; a csavarok is szigeteltek?
Régebben csináltak olyat, h dióda helyett egy tranzit raktak - a nagyobb teljesítmény és a hűtés miatt - gondolom. Bár ez csak egy elképzelés, kéne fotó..
A hozzászólás módosítva: Feb 5, 2015
(#) hobbyboby hozzászólása Feb 7, 2015 /
 
Mire jó egy olyan tápegység elektronika, amelyre az van ráírva:

Nanbai Negative Ion Generator
I/P DC12V <2W
(#) Sebi válasza hobbyboby hozzászólására (») Feb 7, 2015 /
 
12V-ból csinál pár kilovoltot, amit szabadon álló kis elektródokra adhat, amin negatív ionok keltkeznek. Azt mondják, ha a levegőben ilyenek vannak, az csökkenti a fáradtság érzését.
Régebben magyar gyártmányú, autó belső tükrére csíptethető kivitelű is létezett.
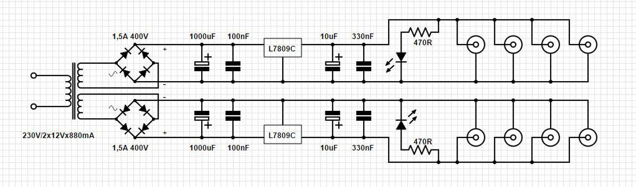
(#) tykhaytschaar hozzászólása Feb 7, 2015 /
 
Üdv, urak!
8 db gitáreffekt táplálására EZ A KAPCSOLÁS milyennek tűnik? Gitáreffektenként 100mA max áramfelvétellel számoltam.
Köszönöm előre is a válaszokat!
(#) reloop válasza tykhaytschaar hozzászólására (») Feb 7, 2015 /
 
Üdv! A link nem túl barátságos, csatolj róla egy képernyőmentést.
(#) tykhaytschaar válasza reloop hozzászólására (») Feb 7, 2015 /
 
Kösz a gyors választ, reloop!
Csatolva a kép.

schem.JPG
    
Következő: »»   78 / 180
Bejelentkezés

Belépés

Hirdetés
XDT.hu
Az oldalon sütiket használunk a helyes működéshez. Bővebb információt az adatvédelmi szabályzatban olvashatsz. Megértettem