Fórum témák
» Több friss téma |
Szia! A notebookok tápja jellemzően egy virtuális földet használ. Csúnya dolgokra képes, mivel ez a gyakorlatban általában két azonos értékű soros kondenzátor, aminek az egyik fele a fázison, a másik a nullán van. Így a kettő 1/2-es osztása a földpont, azaz 240V esetén ez 120V. Emiatt lehetnek gondjaid. Éppen az ilyen helyzetekre találták ki az optikai leválasztást. Én is ráfáztam a múltkor, amikor két áramkört kötöttem össze és az egyik táp földelt volt. A TV-k is jellemzően ilyen megoldást használnak.
Ha zúgást-búgást nem tapasztalsz, akkor teljesen jól van így. Érintésvédelmileg is kifogástalan a jelenlegi megoldás.
A csatolt fotón látható megoldás jó lehet?
Nem annyira akarom elhinni, hogy egy jól működő tv vagy notebook jelföldje üzemszerűen 120V-os potenciálon van.
Lehet, nem ő van rossz potenciálon, hanem az a pont amihez képest mérsz. A potenciál különbség nagyon találó elnevezés, csak a két mérési pontra igaz.
Az nem virtuális föld hanem a zavarszűrés része, a közös módusú zavarok elnyomására. De a probléma nem is azokkal szokott lenni hanem azzal ami összeköti a primert a szekunderrel. A primer és a szekunder kör egy Y kondenzátorral össze van kötve (szintén a zavarszűrés okán), és mivel a primer oldalon nincs a védőföldhöz kötve (nem földelt a dugó) ezért akár csíphet is, de agyoncsapni nem fog.
Ebben csak az a szép, hogy a TV- n(de mindenen) alkalmazott RCA - csatik "jel pöcökje kapcsolódik először, nem pedig az árnyékolás. 100% biztonsággal lehet STV-t dögleszteni, ha előbb a videójelet próbálod csatlakoztatni, úgy ha laptop is a töltőjén van...
Elolvastam druszám - valóban "csak" csíp. De sokszor előfordul, hogy netebookról hallgatnak zenét nálam a gyerekek is. Nehéz nekik megmagyarázni, hogy ez üzemszerű. Akkor inkább valami becsületes leválasztás.
Egyről beszélünk a végeredményt tekintve. Ha kevesebb kalamajkát akar az ember egy TV-vel, vagy egy notebookkal (mert ugye mindenkit nem lehet tápcserére kötelezni a rokonságból) Akkor a végfokra nem árt egy leválasztott bemenet.
A hozzászólás módosítva: Feb 11, 2015
Sziasztok.
Kedves kameleon2 tudnál ajánlani valami bevált kapcsolást a leválasztott bemenetre? Ugyanis buli alatt mi is szoktunk hallgatni mindenről zenét, és sajnos van amikor eg kicsit brummog a jelenkegi erősítő. A másik kérdés pedig az lenne, hogy milyen kondikat érdemes a quadhoz beszerezni, ami jó minőségű? Üdv és köszi: A hozzászólás módosítva: Feb 10, 2015
Szerintem első blikkre olvass bele itt.
A hozzászólás módosítva: Feb 10, 2015
Sziasztok!
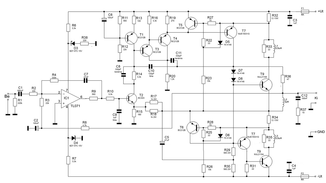
Szeretném Alkotó féle dupla MJL3281A-s Quadot megépíteni. Sajnos a hűtőborda és a dobozméretek adottak, úgyhogy kicsi változtatást kell eszközölni a méretek miatt. Az lenne a kérdésem, hogy az R20-R21; R30-30', és az R31-R31' ellenálláspárt kicserélhetem-e 1-1 darab 4W-osra, és ha igen, akkor milyenre? 470, vagy 560 Ωosra, valamint az MJL-ek emitterellenállásait 0,1 Ω 4W-ra? Köszi!
Sziasztok! Építgetem a korábban itt: http://www.hobbielektronika.hu/forum/topic_post_1751341.html#1751341 említett erősítőmet. Az a probléma merült fel, hogy a 3 és 6,9uH tekercsek készítésének nekifogva, azt tapasztaltam, hogy a használható képletek, kiszámítási módok nagyon különböző eredményekhez vezetnek. Itt a forumon találhatóak is, meg a mindenfele fellelhetők is, még olyan honlap is van, ahol egy helyen több számítási módszer, több eredményre vezet: itt.
A műszerem, bár 1uH-től képes elvileg mérni, sajnos furcsa dolgokat mutat, ilyen kis tartományban nem pontos. Segítsetek, kérlek, kinek van tapasztalata, melyik képlet/kiszámítási mód a nyerő?! A 3-as egyrétegű, a 6,9-es kétrétegű kéne legyen (geometriailag 12mm nagyobb belső átmérő nem fér el...) Esetleg, ki tud segíteni egy pontosabb műszerrel? Erősen hobbiból csinálom, nem szeretnék újabb műszert vásárolni... Köszönöm
Üdv! Nekem ez bevált...Tekercs
Nem mértem meg őket műszerrel,de tökéletesen működik velük már a második Quadom...
Szia! Köszönöm. Az a vicc, hogy ezt az ábrát linkeltem már én is valakinek, aki kérdezte
. Azt nem értem, ha a képlet alapján kiszámolom a javasoltakat, még véletlenül sem jön ki a 3 és 6,9uH induktivitás... . Ezért is szerettem volna tájékozódni. Azért kösz!
Szia! Ezzel számolva a kétsoros tekercs picit sovány, de nagy hibát nem látok.
Ja... Hát van 4 tekerés második réteg a 3uH-on.. a másik meg... végülis nincs nagy difi....
Én is számoltam ezzel a honlappal. Ma elvittem egy boltba, ahol egy műszerrel rámértek. 7uH lett a mellékelt tekermény...ami pedig elég szabályosra sikeredett, legalábbis a megadott értékeknek megfelelt. De igazatok lehet, a bevált tekercseket megcsinálom, nem méregetek. A hang majd eldönti
Az enyémre egy ismerősöm rá mért egyszer LCM3-al, a 3uH 2,7körül lett,a 6,9 pedig 5,9 lett,de az azért is lehetett met a drót rugalmassága miatt egy picit szétugrottak... De ettől függetlenül jól szóltak... Szerintem ha megépíted a bevált méretek szerint,az jó lesz, nem olyan érzékeny rá szerintem...
A sok képlet, számolási mód, mérés úgy tűnik, tényleg fölösleges kínlódás. Megtekerem a jól beváltat, aztán kiderül... Kösz mindenkinek. Majd beszámolok.
A 6,9 egyáltalán nem kritikus, de én annak idején a 3 helyett is tettem be próbaképpen 50%-kal nagyobbat is meg kisebbet is, és nem vette zokon, semmit nem vettem észre a hangjában.
Végül sikerült egy elegendően precíz és ráadásul esztétikus megoldást kidolgoznom a tekercselésre.
Egy nyomtatóból bontott 10-es acél tengelyt megtörlök egy olajas ronggyal(így könnyebben lecsúszik majd a kész tekercs),a drót elejét rögzítem gyors kötözőkkel,majd lassan akkus fúróval feltekerem...Utána meg kenem egy kis lakkal és rögzítésnek megy rá egy zsugorcső ... Miután ki hűlt,ki húzom a tengelyt és a végeredmény egy jól kinéző tekercs,ami nem ugrik szét amikor le veszem a tengelyről. Az utóbbi Quad-om tekercsei így készültek és biztos pontosabbak mint a régiben,ahol csak simán a lakk tartotta össze őket(itt száradás közben volt lehetőségük nyúlni)...
Szia! Sziasztok! Itt említetted, hogy az R29 és R30 abban a méretben el fog füstölni. Le a kalappal! Elfüstölt. Legalábbis a + és - oldalon is izzóval élesztve, bekapcsolás után kb 1 perccel a + oldali izzó halványan elkezdett világítani. Éreztem, hogy ez nem jó, kerestem melegszik-e valami. R29 és R30 tűzforró lett. A kimeneti DC-t csak a már világító lámpával mértem meg: 12V körül volt
. 560ohm 2W a két ellenállás. Mellékelem a kapcsolást. A tápföld és jelföld között van egy 2,2 ohm ellenállás. Tudnál, tudnátok segíteni, mi lehet a hiba? (a múltkor hibás méretűnek talált kondikat cseréltem...) A hozzászólás módosítva: Feb 20, 2015
Szia! A NYÁK-rajzolat alapján tettem az észrevételt, mert a szóban forgó ellenállások lábtávolsága nem utalt arra, hogy ide nagyobb teljesítményű ellenállások kerülnek. A 2W önmagában rendben lévő érték, a kellően szellős elrendezésük lenne még kívánatos, hogy jól tudjanak hűlni.
Esetedben a végtranzisztorok egyike zárlatos, vagy a lábaik valamilyen nem kívánt relációban összeérnek. Gyakran a felfogatásuknál hiányzik a szigetelés. Ezt ki tudod csipogtatni a multimétereddel. Újra leírom a vesszőparipámat: aki nem rutinos áramkör-építő, az élesztést először a dumper tranzisztorok nélkül végezze el! A kimeneti egyenfeszültség szépen beáll, a dumperek (nálad mindkettő T9) bázis-emitter feszültsége nem utal nyitásra, azaz 0,6V alatti, halkan megszólaltatható az erősítő, máris be lehet őket pakolni.
Szia! Gyorsan válaszoltál, köszönöm, ma jutottam hozzá a próbához.
Megcsipogtattam mindent, ami gyanús lehetett, de nagyon úgy tűnik, precíz munkát végeztem. Mindenhol működik a szigetelés, szakadást nem tapasztaltam. Kivettem a végtranzisztorokat, kicseréltem "szellősebbre" forrasztottam a melegedő R29 és R30-at. Mért adatok: T9 B-E = 0,54V; T10 B-E = 0,082V. Sajnos a kimeneti DC 10,89V. A két ellenállás tűz forró lesz pillanatok alatt, a pozitív ágon levő izzó halványan világít (40W/230V). Az előbbiekben csatolt kapcsolási rajzon tényleg rontottam: a negatív oldali T9 valójában T10, a T7 uo. pedig T8. A választott tranzisztoraim jók (típusukat tekintve)? Lenne valami ötleted? A hozzászólás módosítva: Feb 22, 2015
A T7 tranzisztorod indokolatlanul van teljesen kinyitva. Annak érdekében, hogy a hiba helye körül szoruljon a hurok mérd meg a műveleti erősítő 2, 4, 6, 7 lábainak feszültségét testhez képest.
Ezen a rajzon szerepelnek a főbb feszültségek, az E betűs testhez, a jelöletlen a pozitív táphoz viszonyul.
Hááát, nem tökéletesek
![]() 2-es a pozitív táphoz képest (lámpa után bizti(4A) előtt) : 1,08+ 4-es a testhez: 16,6- 6-os a testhez: 14,3- (!) 7-es a testhez: 6,9+ Hmmm.
Az IC 2-es lábat a testhez képest kellett volna mérni, de végül is kikövetkeztethető az eredmény, az IC működik.
Most ezek jönnek, a pozitív táphoz képest mérendők!
Az IC tápfeszei nem jók! A kimenete sem.
A hozzászólás módosítva: Feb 22, 2015
|
Bejelentkezés
Hirdetés |





. Azt nem értem, ha a képlet alapján kiszámolom a javasoltakat, még véletlenül sem jön ki a 3 és 6,9uH induktivitás...
. Ezért is szerettem volna tájékozódni. Azért kösz! 







