Fórum témák

» Több friss téma
Fórum » Propeller Clock
 
Témaindító: vicsys, idő: Jún 3, 2005
Lapozás: OK   359 / 489
(#) Pali79 válasza patexati hozzászólására (») Feb 14, 2015 /
 
Találtam egy packot amibe ezek voltak: CharGen.asm, DayNames.asm, keys.asm, prop_bright.asm, Zodiac.asm, meg egy Propeller886_4.30.txt. Ezt fordítottam és töltöttem bele.
(#) nagysasy válasza nagysasy hozzászólására (») Feb 14, 2015 /
 
Úgy látom hogy az utolsó 4 gombra nem reagál.
(#) patexati válasza Pali79 hozzászólására (») Feb 14, 2015 /
 
Tedd bele és próbáld indítani.
(#) Pali79 válasza patexati hozzászólására (») Feb 14, 2015 /
 
A fet rövidzár maradjon? Az LM358-cal mi legyen?
(#) patexati válasza Pali79 hozzászólására (») Feb 14, 2015 /
 
Igen maradjon a fet átkötve,lm358 nem kel egyenlőre.
(#) tibapu válasza nagysasy hozzászólására (») Feb 14, 2015 /
 
Szia!
Erre gondoltál?

tav.jpg
    
(#) nagysasy válasza tibapu hozzászólására (») Feb 14, 2015 /
 
Nekem másképp néz ki de ha ez Vicsys távja akkor igen.
(#) nagysasy hozzászólása Feb 14, 2015 /
 
Hát nekem teljesen másképpen működik
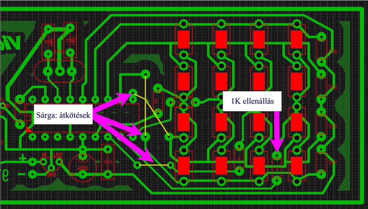
(#) vicsys válasza nagysasy hozzászólására (») Feb 14, 2015 /
 
Ezt nézd még át.

Kép1.jpg
    
(#) nagysasy válasza vicsys hozzászólására (») Feb 14, 2015 /
 
Megvan miért nem reagált volt egy hajszálrepedés a nyákon. Az zavar még, hogy a gombok nem azokat funkciókat viszik mint ahogy az előzőhozzászólásban le van írva.
(#) tibapu válasza nagysasy hozzászólására (») Feb 14, 2015 /
 
Szia!
Nembiztos hogy az a jó.Van még régebbi is.
(#) Pali79 válasza patexati hozzászólására (») Feb 15, 2015 /
 
MŰKÖDIK!!! Csak fordítva állnak a számok. Valahol tudom, hogy olvastam erről miként kell megfordítani. A másik kérdésem, hogy van egy univerzális távkapcsom, azzal szeretném majd használni. Az általa kiadott RC5 kódokat a programmal ki tudom olvasni. Egyenlőre elégedett lennék vele, ha be tudnám kapcsolni. Gondolom a key.asm-ben kellene átírni valamit, de nem tudom mit. A program szerint a ki-be kapcsoló gombra ezt írja: Adr:00 Cmd: 0c, következő megnyomásra: Adr: 00 Cmd: 8c.
(#) Pali79 válasza Pali79 hozzászólására (») Feb 15, 2015 /
 
Sikerült megfordítani a számokat!
(#) KKobra válasza Pali79 hozzászólására (») Feb 15, 2015 /
 
ezt hogy érted hogy fordítva? tükörkép? URC 22B távival megy nálam
key.asm átírod hogy a távirányító azonosítója 00 a prop programjában kikapcsolod a címfigyelést
alátod a bázis programjában melyik billentyűnek mi a kódja ennek megfelelően módosítod a key.asm fájlt
(#) Pali79 válasza KKobra hozzászólására (») Feb 15, 2015 /
 
A megfordítás már sikerült. Igen én is valami ilyesmire gondoltam, de az a gond, hogy valami bibi van a bázisnál, mert nem tudom programozni. Már az építésnél is voltak bajaim vele, mert nem mindig találta meg a programozó, ahogy most sem.
(#) Hp41C válasza Pali79 hozzászólására (») Feb 15, 2015 /
 
A Philips RC5 kódolásban a parancskódok csak 7 bitesek ( 0 .. 127). A program a 7. biten (0x80) az un. toggle bit értékét jeleníti meg. Ld. RC5 leírás. Szóval a 0x0C és a 0x8C kód ugyanaz a parancsnak (0x0C), csak a toggle bit állapota tér el.
A 16F88 bázis, SMD kontroller felforrasztva a panelre, quartz oszcillátor kiépítve, MCLR funkció letiltva (mert kellett a kivezetés), azt sugalja nekem, hogy a "Use Vpp First Programming Entry" módszerrel programozható biztonságosan a PICkit2 saját kezelő programjából...
A hozzászólás módosítva: Feb 15, 2015
(#) Pali79 válasza Hp41C hozzászólására (») Feb 15, 2015 /
 
Hát valami nem kerek, mert "Check Communication"-ra felismeri a PIC-et, de ha Read-et nyomok, akkor már azt, írja, hogy 16F/C84.
(#) KKobra válasza Pali79 hozzászólására (») Feb 15, 2015 /
 
attol még hogy a bázis nem megy rendesen attól még látja a távirányító jeleit és ki is listázza szépen igy a rotort teljesen rendbe tudod tenni indítani meg indítod a bázist a PC-ről
Ezt a bázist nem ismerem De Hp41C fórumtársunk ennek szakértője el fog igazítani mit és hogyan kell a bázison
(#) Hp41C válasza Pali79 hozzászólására (») Feb 15, 2015 /
 
Felejtsd el a "Check Communication" -t!
Vedd el a tápot a bázisról, indítsd el a PICkit2 programot, Programmer / Manual device select, Device Family / Midrange / Standard / 16F88, Tools / Use Vpp First Program Entry, csatlakoztasd a bázisra a programozót, Read. Így sem találja meg?
A hozzászólás módosítva: Feb 15, 2015
(#) Pali79 válasza Hp41C hozzászólására (») Feb 15, 2015 /
 
Így sikerült! Át is íram a távkapcs kódját. Köszi!
Egyébként a az MCLR ki van vezetve az ICSP-re, máshova nincs felhasználva úgy látom.
(#) Pali79 válasza KKobra hozzászólására (») Feb 15, 2015 /
 
De nekem a bázis irányítása a lényeg, mert alvó módban van a bázis és az pwm-et, csak ha PC-ről elindítom.
(#) nagysasy hozzászólása Feb 15, 2015 /
 
Sziasztok !
Egy olyan kérdésem lenne,hogy a Vicsys féle óra képes e ékezetes karakterek kiírására?
(#) patexati válasza Pali79 hozzászólására (») Feb 15, 2015 /
 
El kell dönteni az adatátvitelest akarod vagy a simát. Mindegyiknek van előnye hátránya.16f886 kontrollernél sok minden működik az adatátviteles módban de van mi nem. Ha az adatátvitel mellett döntesz nem kell elem,RTC bele.
(#) Pali79 válasza patexati hozzászólására (») Feb 15, 2015 /
 
Hát egyenlőre a távkapcsolóval be tudom kapcsolni. Ez kezdetnek nem rossz, mert nem kell folyton a PC. De a propeller nem reagál a távkapcsra egyenlőre. Meg kell néznem az infrát.
(#) patexati válasza Hp41C hozzászólására (») Feb 15, 2015 /
 
Szia! Úgy emlékszem ott hagytuk ezt a 16f886 adat smd propellert abba,hogy kevés a hely a kontrollerben és ha jól emlékszem a távirányítás sem fért már bele a rotor programjába ha a data mód ki van kapcsolva a bázisban . Nem próbáltam mert az enyémben TSOP sincs..
(#) patexati válasza Pali79 hozzászólására (») Feb 15, 2015 /
 
Nálam adat módos megy itt most is előttem a szobában a gép mellett Csak akkor kell a pc ha szeretnél valamit állítani rajt ,utána elmenti ezt a bázis RTC-ben és az idő is a bázisból ketyeg. A rotor végül is egyfajta megjelenítőként működik csak. A műhelyben egy "hagyományos" ketyeg azt nem alakítottam már át az távirányítóval megy.. Adatátvitelesből van még egy piros rotorom és van egy 18f2620 mely még nem ment abban van rtc is és minden..
A hozzászólás módosítva: Feb 15, 2015
(#) Pali79 válasza patexati hozzászólására (») Feb 15, 2015 /
 
Végiggondolom. Egyenlőre az a bajom, hogy nem megy egyik RTC sem, mert nincs megfelelő trimmer kondim. Te hol vetted az a szép laposat?
(#) patexati válasza Pali79 hozzászólására (») Feb 15, 2015 /
 
Szerintem anélkül is megy az vagy tégy a helyére egy fix smd kondit mit cserélsz ha nem pontos. Sajnos nagyon pontatlan ha kicsit is megmelegedett a timmer mit sem ér olykor. DCF időszinkron ez megszünteti! Elméletileg az ICSP csatin ez is működik de én nem teszteltem még a 16f88 pc bázis esetében.
(#) Pali79 válasza patexati hozzászólására (») Feb 15, 2015 /
 
Újabb kérdés: leteszteltem az infa vevőt, ahogy írtad. Működik rendesen, de mégsem reagál a propeller a távkapcsra. A parancskódokat megnéztem a keys.asm-ben, nem írtam át semmit, de megnéztem, hogy két gomb biztosan szerepel a parancsok között. Az egyiknek a percet kéne csökkentenie, de nem csinál semmit.
Szerk: jól látom, hogy az infra a pic 1-es lábára csatlakozik?
A hozzászólás módosítva: Feb 15, 2015
(#) patexati válasza Pali79 hozzászólására (») Feb 15, 2015 /
 
Valószínű a cím nem egyezik! Át kell állítani a távirányítón a címet arra mi a beleírt állományban van. Ezt látod a kezelőprogramban,hogy milyen parancsot küld. Szerintem neked 0x1B címen van de nyisd meg a key asm állományt ott van felül.
Következő: »»   359 / 489
Bejelentkezés

Belépés

Hirdetés
XDT.hu
Az oldalon sütiket használunk a helyes működéshez. Bővebb információt az adatvédelmi szabályzatban olvashatsz. Megértettem