Fórum témák
» Több friss téma |
Fórum » Propeller Clock
Sziasztok!
Kész a 886 nyákja, legalább is a fúrás faragással végeztem.. Ezzel el is értem szerintem a vasalom végső határait... Viszont mellette szóljon, hogy a nyákon csak minimális hibák voltak, amiket filccel simán javítani lehetett Ez az öntapadós tapéta nagyon bevált. Meglepő egyébként még az, hogy egy hiba se volt az IC alatti vonalaknál, mind a táp részre korlátozódott. ![]() Külön köszönet @ tibapu fórumtársnak a fáradozásaiért! A hozzászólás módosítva: Márc 6, 2015
please can you give hex file for basehex prophex and rc5hex please.thank you.
domdomgin@yahoo.com
Örülök,hogy sikerült! Így tovább! Első körben csak a ledeket ellenállásokat,kondikat,stabilizátort,hall szenzort,(TSOP-t ha lesz bent) forraszd be. Ha ezek bent vannak végig kell csekkolni a ledeket mennek e,5V megvan e a kontrollernél, majd beforrasztani a kontrollert (csak azt RTC-t még ne) felprogramozni,megnézni megy e.Az élesztés idejére a kis fet D-S lábait zárd rövidre!Mindent kétszer ellenőrizz főleg a kontrollernél!
A hozzászólás módosítva: Márc 6, 2015
please can you send me all hex file at domdomgin@yahoo.com please help.which pic u used..
Idézet: „robbbb válasza vicsys hozzászólására (») Válasz • Márc 26, 2008” It was nearly 7 years before... You can find source archives at the end of this article.
TSOP lesz benne, de szeretném ennek ellenére, ha a kommunikáció menne.
RTC az van a bázisban, így itt egyelőre elmarad. A programozásnál még vannak vak foltok, de mindent a maga idejében. Jelenleg ott tartok, hogy vannak LL4148 diódáim, de nem tiszta a kép, hogy programozás előtt ezt beültessen-e vagy se? Most volt szó erről a dologról,de még nem akadtam rá a válaszra.
A diódákat beültetheted, max nem fog menni a távirányítás. Ha nem megy akkor az ICSP csati melletti diódát rövidre kell zárni, de programozásnál mindenképp le kell venni a rövidzárat!
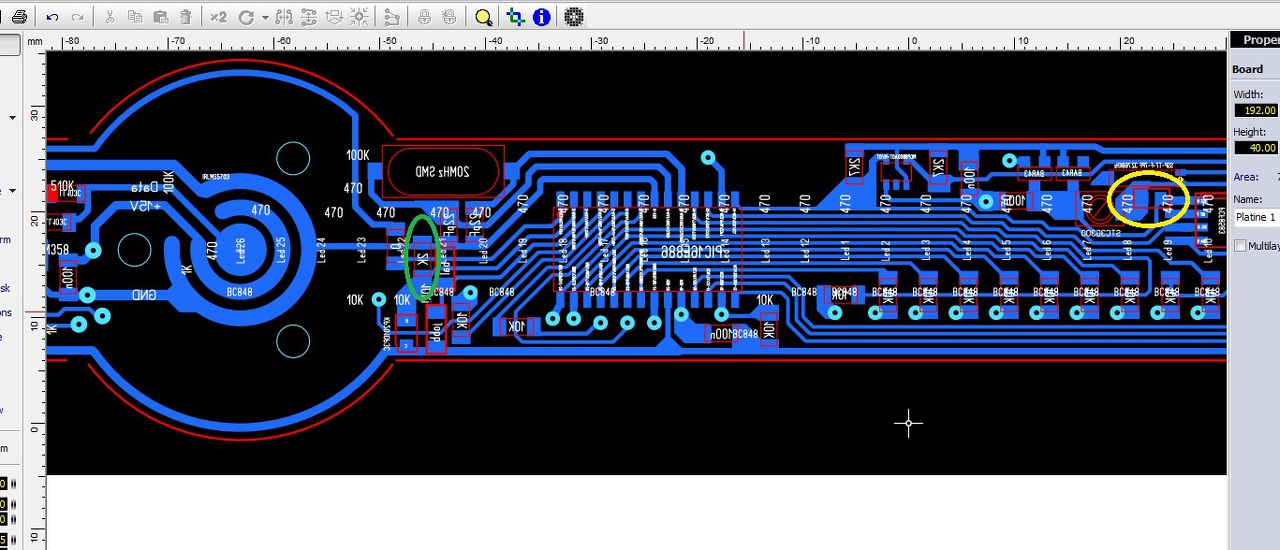
A pirossal jelölt páciens micsoda? Nem találtam a nyákon hozzá tartozó infót. Továbbá a zöld ellenállás értéke 2,7K még belefér? Nem találok 2K értékűt, pedig már össze készítettem előre...
Pali79 köszönöm a válaszod! A hozzászólás módosítva: Márc 6, 2015
A pirossal jelölt páciens "lemászott" a képről... A sárga paciens egy kondenzátor a trimmerrel párhuzamosan. Ha probléma a 10 .. 40 pF trimmer beszerzése, jó helyére 10 .. 20 pF is - amennyibenn a 22 pF nem lenne elég a beállításhoz a párhuzamos kondenzátort helyere 10 vagy 22 pF -t beültetve a kapacitás 20 vagy 32 pF és 30 vagy 42 pF között állítható.
Idézet: Értéke attól függ, hogy mit építesz be a fototranzisztor / fotoellenállás helyére. „A zöld ellenállás értéke 2,7K még belefér?”
Sziasztok
![]() Elkészültem a propeller órával. Köszönöm a segítséget nektek, de legfőképp Kkobrának, hiszen ha ő nem lett volna, én már ötször fel is adtam volna Köszönöm mégegyszer ![]() (a piros fényt csak a kamera nem bírja, azért olyan erős)
Szia!
Most ott tartok, hogy TSOP, LM358,IR fet nincs a helyén (d-s láb zárva). Ledek mennek, de még küzdök a gyantával, van ahol még nagyon halványan világit egy egy led, de ha GND-re húzom akkor kialszik. Már vagy 6* lemostam ciffel, denszesszel és még a fene tudja még mivel nem, de még mindég van egy kicsi a tranyok környékén lassan itt az ideje beruházni folyasztószerre, mert ezt a régi gyanta úgy látszik ide nem való.Még ellenőrizni kell a hall szenzort, a kontrolleren az 5V rendben van. A 10µF/16V tantál kondenzátort polaritáshelyesen forrasztottam be azt hiszem (a nyáktervhez képest fordítva). ICSP csatlakozó nincs kész, oda fogalmam nincs mit rakjak. Nincs kéznél olyan IC foglalat. Esetleg még van valami amit kifelejtettem volna ellenőrizni, mielőtt a kontrollert beforrasztom?
Szép estét!
Van egy kisebb problémám. Ahogy beszúrom a hálózatba, elkezd forogi a ventillátor, egy-két mp után elkezd villogni az óra, ilyenkor ugyebár kikell kapcsolni a távvezérlővel. Ezt megteszem. Ezután újra bekapcsolom a távirányítóval, várok, várok,várok, egyszercsak felvillan az óra és szépen megy. Viszont ha most kikapcsolom a távirányítóval, és ujra be ( a távirányítóval), akkor várhatok bármeddig, nemtudom bekapcsolni. Néha az első próbálkozásra sem megy. Néha bekapcsol, néha nem, néha sokat kell kapcsolgatni, néha egyből sikerül. Nemtudom hogy ennek lelke van-e, de nembírok vele. Néha többször is kikell, majd bekell kapcsolnom az egészet, vagy 10 percen keresztül csak azzal szórakozok hogy beapcsoljon és nemtudom miért csinálja ezt. Esetleg valakinek valami ötlete? (Ezen kívül minden szépen megy)
Ne aggódj annyira! Jó ott akkor minden! A kontroller is ezt csinálja (GND-re húzza és +5V-ra húzza a portokat). Ha bent lesz a kontroller nem fog világítani a led ha nem kell
Forraszd be és programozd fel! Jól nézd át ha beforrasztod mim zárlatos e valamelyik két láb közt,ha jó és bent a program akkor indítsd!
Lehet,hogy a bázis keveredik meg. IR ledes az offset mint az eredeti órában? Ha az nézd meg mobilteló kamerával az ir led mit csinál (mikor világít,mikor nem) .
Oké, már csak kéne találni a rengetegben egy belevaló programot
Szervusz
![]() Igen, IR ledes az offset Ez nálam a 10-es gomb Ezzel tudom kikapcsolni a displayt ( ha a bázisra irányítom) és az órát tudom forgatni vele (ha a propeller részére irányítom). Ha a bázisra irányítva nyomom meg, akkor az IR led elalszik (ha előtte világított), vagy pedig elkezd világítani (ha előtte nem világított. A propeller részére irányítva nem változik az IR led. Idézet: „Ne aggódj annyira! Jó ott akkor minden!” Te mondtad, hogy mindent 2* ellenőrizzek! ![]() Most jön a neheze! Helyén a kontroller, csak be kell programozni a megfelelő állománnyal. Találtam egy ilyet , meg egy ilyet is nem tudom ezek adatkapcsolatosak-e vagy sem, jelenleg a TSOP nincs beültetve, mert valószínű nem láb kompatibilis a nyákkal ![]() Még keresgélek a fórumon, van pár nehézségem az MPlabbal is (nyitáskor errort ad). De azért próbálkozok kéne letölteni egy rendes verziót. A nyák ilyen lett végül, kicsit foghíjasak a ledek egyelőre, de az már apróság. Tapasztalat, mindég egyel több ledet kell rendelni, mert egy mindég van ami nem bírja a kiképzést A hozzászólás módosítva: Márc 8, 2015
Összeraktam, egy videofej motorral, amit egy MTD6501C IC hajt, kényszer megoldás, de legalább forog.
És nem csak forog hanem kijelzés is van! ![]() Viszont ami elsőre is feltűnt az az, hogy a kép tükrözve van, nem tudom ezt hogy kell változtatni. A kijelző villog, igaz a hall előtt kézzel fogtam a mágnest, de holnap csinálok neki egy kis fa állványt. Csatolt állomány került bele, simán minden gond nélkül fordult, és fel is programozta.
Szia! Nagyon jó ,igényes lett a nyák! Milyen programozót használsz? Én PicKit2-vel programoztam és teszteltem,saját kezelőprogramjával. Ha te is ilyet használsz ne az MPlab-ból programozz használd a saját kezelőprogramot! Nagyon jó a nyák,még egyszer hangsúlyozom!!
Ha van kijelzés az jó! Gratulálok! Merre forog? Gondolom jobbra óramutatóval megegyezően.. Na ezért van fordítva mert az alap program a pc motoros óramutatóval ellentétes irány van beállítva. key asm módosításával és az állomány újrafordításával ez megfordítható.
Köszönöm! De mint mondtam csak eztán jön az értetlenkedés.
Idézet: „Milyen programozót használsz?” Bár erről Hp41C többet tudna mondani, de azt hiszem szó szerint a képen láthatót használom Bővebben: Link
Az jó! Én is ezt használom! Saját kezelőprogramját használd! Mivel időközben elindult akkor valószínűleg sikeresen programoztad mert megy
Esetleg nem tudod miit kell átírni? olvastam már erről, de órák kérdése mire megtalálom.
Na igen óramutatóval megegyezően megy. A saját programjában nem lehet megfordítani a kijelzést? A hozzászólás módosítva: Márc 8, 2015
Szia!
Abban a ZIP-tömöritett állományban találsz egy "Szöveges dokumentum"című mappát.Ott megtalálod a megoldást. A hozzászólás módosítva: Márc 8, 2015
Köszönöm, sikerült!
Hát egyelőre szétbontom, és majd holnap egy falapra felerősítve fix mágnessel újból nekiesek, nehogy véletlen valami beleakadjon a rotorba. Még azt a villogást nem tudom hova tenni, de lehet csak az RTC hiánya okozza, hogy egyelőre nem tudja hány óra van délbe?!
Szia!
Itt is kialakult valami gubanc. Idézet: Ez simán fordult, de ennél a verzionál nem akar reagálni a távirányítóra a rotor, pedig mérve a TSOP teszi a dolgát!„Prop_886_SMD_4.53” Kézelődprogramban elindítottam az adatkapcsolatot, előtte a bázisban cseréltem a megfelelő .hex állományra, ezután felcsavarva a kitöltést 190-re hallani, hogy nyöszörög a tekercs, de a rotor nem hallgat a szép szóra. Ez a4.53 verzióval volt, nem az kellene bele? Egyáltalán melyik a legújabb adatkapcsolatos, és adatkapcsolat nélküli verzió a 886 rotorba? Szívesen kipróbálnám őket, csak nem találom
Az ábrán látható hibák leküzdhetők, ha két parancskódot felveszünk a Keys.txt -be.
WDAY_DN - hét napjának csökkentése WDAY_UP - hét napjának növelése A hozzászólás módosítva: Márc 9, 2015
Valamit összekutyultam, az előző fordításnál. Elnézésed kérem!!
Helyreteszem itt dolgokat, utána írok. Az már biztos, hogy hardverileg képes a kommunikációra a rotor, és a bázis is, mert Pali79 küldött egy állományt, amivel működött a kommunikáció, egyetlen probléma, hogy a kijelzés fordított volt. Csak meg kell találnom a megfelelő állományt.
Úgy alakult, hogy mivel már mindent sikerült összekevernem, így kitöröltem minden felesleges állományt a gépről. Ami maradt azzal mely a kijelzés, de se a távirányítóra nem reagál, sem a rotortól jövő "vezérlésre".
Tudnál segíteni egy megfelelő program megtalálásában? |
Bejelentkezés
Hirdetés |










lassan itt az ideje beruházni folyasztószerre, mert ezt a régi gyanta úgy látszik ide nem való.












