Fórum témák
» Több friss téma |
Fórum » Csöves erősítő készítése
Ne feledd betartani a fórum viselkedési szabályait, és a topik megmaradásának feltételeit. [link]
A téma átmenetileg fagyasztva lett, hozzászólni nem tudsz!
Köszönöm szépen.
Köszönöm, nem is tudtam, hogy van ilyen.
Nem tudom minden csőfoglalatnak szabályos-e a lábkiosztása, de olyan esetben mit lehet tenni, ha nem az (pl GU50 kiosztása sem szabályos, gondolom van fogalaltban is ilyen eset)? Megcsinálom amit írtál, megszüntetem a csoportzárást majd elmozgatom amit kell, vagy van jobb megoldás is?
Kábelezni szeretném a foglalatokat, majd a házban rögzíteni. Az elrendezésben a szimmetria megtartására törekedtem.
Ezenkívül esetleg valami észrevétel, hiba? Véleményed szerint belevághatok?
Én nagy hibát nem láttam benne, bár nagymértékben lehetne rövidíteni a vezetősávokat, meglehetne szüntetni az átkötéseket, az alkatrészek méretének megfelelő forrpontokat alkalmazni. Mivel csak néhány alkatrészről van szó, én lehet hogy légszerelve csinálnám. Némi átalakítással negyed ekkora panelon megcsinálható. Kevesebb csatlakozás, kevesebb hiba. Érdemes a neten bevált kapcsolást keresni. Próbáld ki. A saját hibájából tanul az ember a legjobban. Az alkatrészeket rá lehet közvetlenül a foglalatra, és a potméterekre, csatlakozókra forrasztani.
De szóljanak hozzá a profik is, én nem vagyok az. A hozzászólás módosítva: Ápr 7, 2015
Szia! Szóval az MV3 lekörözi? Ennek annyiból örülök, hogy én kértem/kaptam egyet ajándékba...
Szerintem a transzformátor lesz, ami nagyban befolyásolja a hangzásod. Próbáld ki egy másik trafóval, ha tudod, vagy másik ECC83-at rakj a fázisfordítóba. De inkább trafó lesz.
A nyugalmi áram rendbe van gondolom.Sok függ tőle.
Következő nekifutására majd jobb lesz. Szerintem egyenlőre nem nagyon módosítom.
Köszönöm a segítséget!
Sziasztok!
Egy olyan kérdésem lenne Hozzátok, hogy nem emlékeztek esetleg, hogy az EAG EA-057 kimenője, a TK-157 milyen pakettvastagsággal rendelkezik? (M102-es vas) Arra gondoltam, hogy megtekerinteném az eredeti tervek alapján, csak nem tudom mekkora csévét csináljak hozzá. Halványan mintha 55mm-rémlene, de lehet hogy nem jól emlékszem.
Szia!
Van M102 vasam, csak az eredeti pakettméretet nem tudom. Ha ez megvan akkor már tudunk csévét készíteni.
Nem tudom milyen az eredeti, de nem tévedsz nagyot, ha négyzetesre veszed a vaskeresztmetszetet, amilyen széles, olyan vastag. Méretezésnél amúgy is 0,8 - 1,2 közé szokás venni a pakettvastagságot.
Szia!
35 és 54 mm. 120 és 180 VA A hozzászólás módosítva: Ápr 9, 2015
Üdv!
A nyák felsőrésze jó, a tükörkép rész az rossz. A felsőrész ismétlés alulra, az anódfesznek nincs forrpont ( jobb felső sarok ) . A hozzászólás módosítva: Ápr 9, 2015
A TK157 M102/B szabványos vasra készült, 53mm pakettvastagsággal. Ez nem minden BEAG cuccra igaz, volt a 102A és 102B közötti vastagsággal készült trafójuk, sőt volt a saját "szabványuk" által M102C-nek nevezett, közel 70 mm pakettvastagságú trafójuk a APX100-ban
Igen, akkor nagyjából jól derengett halványan, hogy 55mm körül van a pakett, és köszönöm a pontos információt, ez fontos a tekeréshez. Igen, az EAG EA-080-ban is 70mm-es pakett van.
A többieknek is köszönöm a segítséget!
Üdv!
Igazából a szimmetria megtartása miatt törekedtem a ezen kivitelre (bár ez a második hozzászólás, amiből azt gondolom, erre ennyire nem kell figyelni). A "tükörkép" oldalról és a felső oldalról is kábelekkel csatlakoztatom majd a csöveket, szerintem így megoldható. Az anódfesz forrasztási pont hiányosságát nem látom, nem tudom mire gondolsz. Meg tudnád mutatni?
Ha a eredeti EA057 utánépítése a cél, akkor a trafót a rajz szerint tekerd meg. Ha másik, jobb kapcsoláshoz, akkor a sok visszacsatoló tekercs elhagyható.
Üdv. Jöttem hogy feltegyem a 10 pontos kérdést: Összeraktam ezt a kapcsolást,és nem szól,viszont ha hozzáérek a bemenethez,amikor hozzáérek pattan eggyet. Hiba okát sajnos nem tudom. Fűtések jók,anódfeszültség megvan : 370V
Még anynit hogy nálam a két 1Mohm-os ellenállás nincs beszerelve mivel olyat nem találtam már itthon. A bemenet 1megás ellenállását egy 470K -ra cseréltem. A hozzászólás módosítva: Ápr 11, 2015
Végcső katódellenállásán van feszültség, illetve vezérlőrácsához érve nem ad "életjelet"?
Van feszültség a katódellenálláson,az "életjelet" nemtudom mérni szkóp hiányában.
Vezérlőrácsához érve búgnia kéne, szkóp nélkül is.
Kolléga segített,mivel lehagytam az 1Mohm-os ellenállásokat nem ment a gép. Mostmár szól,viszont azt vettem észre hogy "recsegős" a hangja.
370V nem sok kicsit? Segédrácsot is 250V alatt tartanám.
Sajnos mivel nem csöves az egyenirányításom így felfut a feszültségem ennyire. Az okozhatja a recsegő hangot?
SE -ben nem egy bűvölet ez a cső, pláne, ha még "pirítod" a segédrácsát.
Az ECC83 katódjára kellene még egy 1,kohm os ellenállás amire parallel mehet egy 50-100µF-os 10V os kondi. Adatlapon rajta van , hogy mekkora feszültséghez, milyen értékű katódellenállással áll be a megfelelő munkapontba. A rácson -1 -2 volt közötti feszültségnek kell lennie.
A rácson lévő feszültséget hogyan tudom mérni rendes "fapados" multiméterrel? (DT-9502B)
Katódellenálláson mért feszültség megegyezik a negatív előfeszültség értékével.
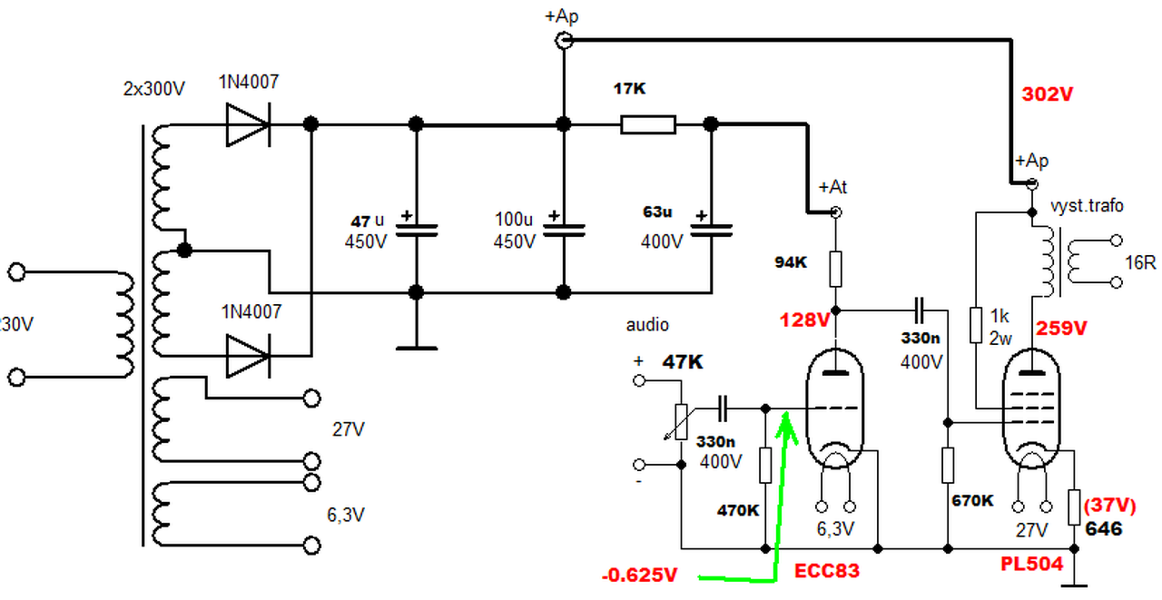
Mint a rajz is mutatja az erősítőben az ECC83 katódján semmilyen ellenállás nincsen.
Módosítottam a rajzot a felfűtött állapotra amikoris már üzemmeleg az erősítő. (és persze javítottam mért értékre a PL cső katódellenállását. |
Bejelentkezés
Hirdetés |






A bemenet 1megás ellenállását egy 470K -ra cseréltem.



