Fórum témák
» Több friss téma |
Mielőtt kérdezel, a következő két dolgot ellenőrizd!
I. A helyes tápfeszültségek megléte.
II. A kimeneten van-e egyenfeszültség.
Élesztés.
A mérőzsinórral együtt annyi - gondolom.
Figyelembe vetted a rajzon a BD139/140 kiegészítő 16-os jelzését, mely a hFE csoportra utal? Pár hozzászólással előbb éppen egy nagyon gyenge példányt csíptünk el.
Tegyél egy 100 pF kerámiát a bemenet és a GND közé, hátha csodát tesz.
Sziasztok,ma megvolt a félórás "sinus" teszt,2x80vDc feszről amit egy 800w trafó szolgáltatott.Többet nem is akarhatok mint amit kaptam,a müteher az egy 4.5 ohm os 20A régi Mechanikai laboros darab,izzott rendesen.A sinus törés előtt mértem a kimenő feszt.
A hozzászólás módosítva: Ápr 16, 2015
Igen,a dobozolás sem lesz könnyebb,de az a következő projekt.
Köszi, kipróbálom.
Mikor kell használni elektrolit és mikor kerámia kondenzátort? A kettő között mi a különbség?
Ilyen kérdést inkább a kezdők témában tegyél fel, ez itt a labor.
Kondenzátor, ellenállás Biblia
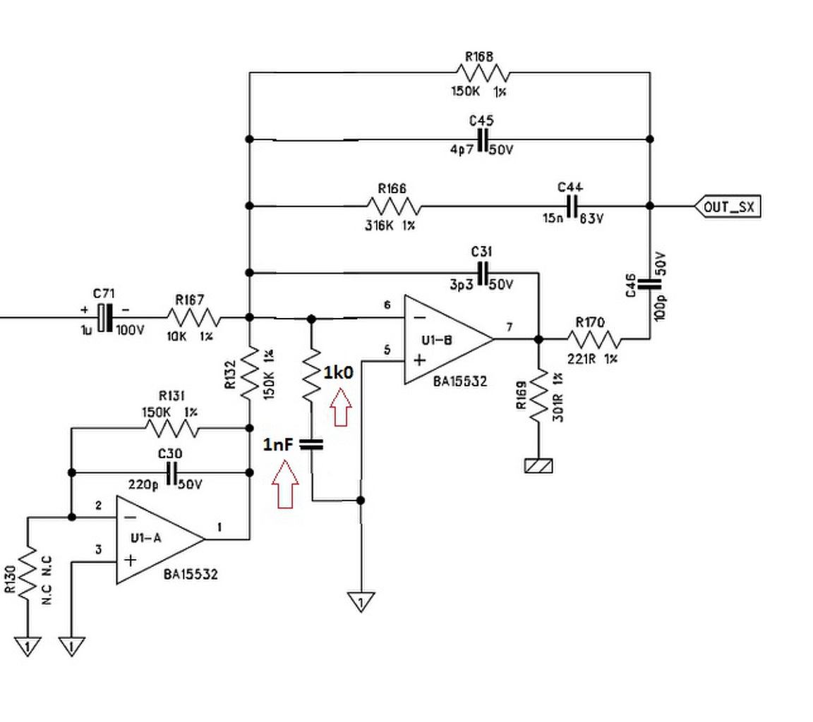
Üdv! Ez a tápáramvezérelt kapcsolás nehezen adja magát. Nekem továbbra is a lassítás jár a fejembe, méghozzá ha nem az IRF540-eknél, akkor az U1b 5 és 6 lába közé 1k soros 1nF. Az erősítéshez így nem kell nyúlni, mert az opa így nagyfrekin le van kissé lassítva.
Szép lett, ügyes vagy!
Meg is hallgatnám hogy szól.
Üdv! Holnap megyek ismét haza, most több időm lesz vele foglalkozni mint szerdán! Csak megadja már magát! Köszönöm az ötletet!
Sziasztok, eleg olcson hozza tudnek jutni egy Technics SU-V55A tipusu erositohoz, mi a velemenyetek rola? Nem egy mai darab, es a hirdetesben az elado valami "rele" hibarol is irt, persze ez akar azt is jelentheti, hogy az SVI4004 power amp ic mar az orok elektronmezokon van. "A" osztalyu erositorol hallottam, nagy vonalakban tudom mi fan terem, de ezen "AA" osztalyt ir - ez mi?
Sziasztok!
Van egy Technics sa ax540-es erősítőm ami overload hibával tilt, kivettem a két végfok ic-t így már nincs hiba. Vissza tettem a 2 csatornás ic-t és nem tilt le hibával, ha vissza rakom a 3 csatornás ic-t egyből tilt. kimeneteken nem mérek egyenfeszt, ha kikötöm a 3 csatornás végfok 9-10-es lábát akkor nem tilt. De viszont a relék nem húznak meg, úgy sem ha csak a 2 csatornás van benne. Lehet, hogy a védelemnek van valamilyen hibája? Sajnos több tranzisztor digitális, így nem tudom leellenőrizni sima multival, hogy rendesen működik e. Próbálkoztam több mindennel, de arra jutottam, hogy építenék bele másik végfokokat. Ha építek bele 5db végfokot( egyik oldalon találtam KIT-eket) ami erre a feszültségre van tervezve műkődhet a dolog? Nem lenne baj ha pl 3 végfoknak egyugyanazon helyről jön a tápja?
Sziasztok!
Hozzám került egy ős kövület erősítő. Amiről nem sokat tudok, a trafón Yugoslavi felirat szerepel. Én azt gondolom, hogy érdemes lenne helyrepofozni, de nemártana egy kapcsolás is hozzá, ugyanis van pár elkó aminek az adatai egyszerűen elporladtak "beazonosithatatlanok". Ha minden igaz és az egér is egyetért a dologgal akkor lehet még működik is..., bár nagyon gyatra állapotban van, így nem szövessen kapcsolnám be. Esetleg nincs valakinek kapcsolási rajza ehhez az erősítőhöz?
A belső hangszórója gyanússá tette, és kis keresgélés után (Bővebben: Link) élnék a gyanúperrel, hogy ez nem egészen rádiós-erősítő, hanem egy /túlméretezett/ rádiós ébresztőóra.
Persze, nem azt mondom, hogy nem használható erősítőnek, és hogy nem 'nosztalgikus', és természetesen felújítható, hanem azt, hogy esetleg nem fog olyan hangminőséget visszaadni, mint amit várnál tőle. DE! Inkább tévedjek
Igazad van elírtam (az egér félre vezetett)! Kinyírom!
Egyébként nincsennek elvárásaim, de örülnék ha menne. Tudnák neki egy jó helyet, ahol jobban megbecsülnék mint én A hozzászólás módosítva: Ápr 18, 2015
Üdv! Ezt találtam neked, egy kicsit rossz minőségű a kép, de hátha segít.
Egyébként egy nagy múltú Jugoszláv elektronikai gyár terméke amely 2013 ban csődbe jutott. Üdv: Tibor
Köszönöm!
![]() Néztem a képet valóban elég gyenge, de használható! A hozzászólás módosítva: Ápr 18, 2015
Sziasztok,bevezetékeltem a panelokat és most "zenei"teszt alatt áll.Eddig jó,és elég jó dinamikus,lehet a drága végek megdolgoznak az árukért..
A hozzászólás módosítva: Ápr 18, 2015
Estét !
Hozzám került 1 végfok eléggé bele volt barmolva. Pár nap után megszólalt elég rendesen. Kérdéseim : -A végfok FET semmilyen korlátozó ellenállást nem tartalmaz gond-e ez. -Nincs hűtőcsillám teljes felületen fekszenek a FET-ek a borda adja a Közös pontot. Azt olvastam jobb ha szigetelve vannak a FET-ek, a borda test potenciálon, mert gerjedést okozhat a nagy hűtő felület. -Körülbelűl 20 centis toroidról, 2X70 Volt, 25A graetz híd, 4X10.000 kondi táplálja.
Szia! Nincs ezzel semmi gond, itt a tápközép a hagyományos értelemben vett kimenet, ezért vannak a drain-ek galvanikusan a testen. A terheléselosztásra a felhasznált FET-ek termikus stabilitása miatt nem szükségszerű source-ellenállásokat használni. Az áramhatárolás esetleg módja rajzból derülne ki.
Ezek brutál jó fetek csak ne haljanak meg mert meglehetősen drágák
Megcsinálom a vezérlési rajzot is ott is vannak elakadt dolgok amik belepiszkálnak a védelembe nagyot szól amúgy hidalva nem is mertem próbálni 2-2 300 hang(falat)sugárzót eléggé odavert. A tápegység lágy indítás 2 relén, opto csatolón, hőfokfigyelőn, a végfok vezérlő panelből valami nullpont vagy nem tudom mi figyelőn van átengedve. Eléggé bonyolult a védelme de majd rajzolom és küldöm. (THX)Köszönöm a válaszokat.
A hozzászólás módosítva: Ápr 19, 2015
nem sokba kerültek(.)
ha darabja kb 1000 pénz én elég jó árba kaptam meg a végfokot(.) A hozzászólás módosítva: Ápr 19, 2015
Készül a Dracula végfok háza. A toroid miatt nem aggódok, de a táp nyákja közvetlenül a végfok panel mellett kapott helyet. Érdemes bebugyolálni fém házba, hogy ne zavarja a végfokot?
Üdv Uraim!
Adott egy XXL PowerSound E-SA9 mikrohifi erősítő. Ezzel az az egy probléma van, hogy a bal oldali csatorna jóval halkabban szól mint a jobb oldali. A végfok IC-k LM1875T. Sérülés, égés nyom vagy javítási nyom sincs az erősítőben sehol. Már kábeleket is cseréltem meg a hangszórókat is felcseréltem de ugyan az a helyzet/probléma áll fenn mint amit fentebb írtam. A kondenzátorok is mind rendben vannak nincsenek púposodva se semmi. A vég IC-k nek sincs semmi bajuk véleményem szerint. Esztétikailag is hibátlan az egész csak az a probléma hogy az egyik csatorna jóval halkabb mint a másik. :/ Service manualt se valamiféle kapcsolási rajzot sem találtam hozzá. Ha valakinek estleg lenne hozzá kapcsolási rajza vagy valamilyen dokumentuma hozzá kérem ossza meg velem. Vagy ha találkozott már ilyen erősítővel segítsen hogy mit csináljak vele?? Válaszaitokat előre is nagyon szépen köszönöm.
Üdv! 5 mm távolság már korrekt. A lényeg, hogy ne azzal az oldalával forduljon a táp panel a végfok felé, ahol bemegy a váltó. A diódákra menő vezetékeket meg érdemes sodorni.
Üdv! Ideiglesen kösd össze a hangerő potméter csúszkáit (jobb csatorna középsőt a bal csatorna középsővel). Ha a hangerőkülönbség még fennál, akkor a végfok körül van a bibi, de ha kiegyenlítődik a két oldal, akkor az előfok. Ha sípol, csattog, esetleg néma lesz az átkötéstől, akkor aktív hangerő szabályzás van benne, de ennek kicsi a valószínűsége. A további teendő az teszt eredményének függvénye.
A hozzászólás módosítva: Ápr 19, 2015
Üdv. Megpróbálom. De leghamarabb csak egy hét múlva tudok információt adni a fejleményekről a munkám miatt mert keveset vagyok itthon. De azért köszönöm.
Sziasztok, van egy hibas Technics SU-V55A tipusu erositom, ami nem szolal meg. Tilt a vedelem, hisz a "voltage control amp" kimenetei messze vannak a 0-tol. Elso korben R438 6R8 ellenallast szurtam ki tobb mint 500K ertekkel, utana a Q405-ot B-E zarlattal. Ezt csak 2SC2383 tipusuval tudtam helyettesiteni, csak ezt talaltam a fiokban, ami paramerekben megfelelt. A kepre berajzoltam a mert feszultsegeket pirossal, a 2 kek korben a 2 tranzisztor bazisain levo feszultseg a manual szerint, viszont az egyik 10 szerese a masiknak, nem tudom melyik lehet a helyes. A mert feszultsegek mindegyike +-0.2V-ot allandoan valtozik (a tapfesz kivetelevel), nem tudom menyire van ennek jelentosege.
|
Bejelentkezés
Hirdetés |


























