Fórum témák
» Több friss téma |
Mielőtt kérdezel, a következő két dolgot ellenőrizd!
I. A helyes tápfeszültségek megléte.
II. A kimeneten van-e egyenfeszültség.
Élesztés.
Sziasztok !
Adott egy Nordmende Pa1100 erősítő. Az lenne vele a gond, hogy szeretném szimmetriába hozni a kivezérlés mérő műszereket. A lent csatolt rajz alapján a két potival lehet állítani a szimmetriát de a bal oldala nem reagál. Potit kellene cserélni vagy más ötlete valakinek? Köszönöm.
Szia!
Remélem jelgenerátorral adtál rá szinuszos jelet. A bal oldali kivezérlésjelzőhöz tartozó potit forraszd ki, és mérd le az ellenállását, ha szakadt, vagy nem változik akkor kuka. A hozzászólás módosítva: Ápr 28, 2015
Köszi kipróbálom. Nincs jelgenerátorom egy letöltött 1kHz-es szinuszt kapott.
Az is jobb mint semmi, feltöltök egy jelgenerátor progit. R791,R891-et sem árt megnézni, hogy nincs-e elnyúlva.
A hozzászólás módosítva: Ápr 28, 2015
Hello._Rákotottem mind a 4et eredmeny megint elfustolt a bc337-es de mitol?_Amind raadtam a jelet puff.
Figyelj az írásodra! mod. A hozzászólás módosítva: Ápr 29, 2015
Üdv! Ha a Q 5 áramerősítése nem elég nagy, ( katalógus szerint 1 A kollektoráramnál 50 körüli ) Akkor a Q2-n 20 mA folyik jel nélkül is. Namármost már 25 V tápfesznél is fél wattot kell neki eldisszipálnia. Vagy válogatni kell a Q5-öt nagyobb bétára, vagy Q2 helyére erősebb tranyót tenni, vagy a Q2 kollektorát egy 5 V-os stabkockáról kell táplálni. Jelen esetben szinte törvényszerűen elpukkan mindig. Ez nem hiba, ez probléma.
Ha minden képp A osztály, akkor ASUS P4P800 alaplapból bontani lehet power jfeteket (25v 110 A). Nelson pass oldalán van kapcsolás, ami állítólag tényleg felső kategória. Én már bányásztam 4 darabot, majd szánok rá időt is az építésre.
Hello!
Ezzel a kapcsolással kár szenvedni, hibás a rajz. El is fog durranni állandóan a Q2, mert a VCC -> Q2 -> Q5 -> GND vonalon nincs semmiféle áramkorlátozás a kapcsolásban. Jellel vezérelve, 1,2V feletti jeleknél a Q2 megpróbálja a jel függvényében feljebb húzni a Q5 bázisát a B-E diódájának a nyitófeszültsége fölé, ami persze nem fog sikerülni, így viszont nagy áram alakul ki a Q2 -n, és a Q5 B-E átmenetén. Ezt semmi nem korlátozza, úgyhogy persze, hogy eldurran a Q2... A hozzászólás módosítva: Ápr 30, 2015
És a Q2 helyére milyen tranzisztort ajánlasz lehet barmilyen npn tipusu csak erosebb?2n5551 esetleg?
És esetleg erosebb Q2 vel lehetne orvosolni a problemat?
Mindegy, milyen tranzisztort teszel oda, durr lesz a vége, az előbb leírtam, mi a probléma.
Inkább a Q2 emitterével sorba kötve tegyél be egy 22...33 Ohm körüli ellenállást. Utána cseréld ki BD136 -ra a Q2 -t. A hozzászólás módosítva: Ápr 30, 2015
Lehet nagyobb teljesítményű is?Mert most csak olyanom van itthon.
A hozzászólás módosítva: Ápr 30, 2015
Persze. De az ellenállástól függetlenül a Q2 gyenge oda, teljesítményben is, meg áramban is, úgyhogy oda kell még egy izmosabb tranzisztor.
Az ellenállás mindenképpen kell bele!
De a Bd136 az PNP es ide npn kell
Ja, igen, elnézést, siettem...
a párja kell, a BD135. Vagy 137, 139. A hozzászólás módosítva: Ápr 30, 2015
Jo lessz a bd139 is?Ilyenem van ithon
Jó, de ellenállás legyen az emitterén.
Ok kossz a segitseget megprobalom
Nincs mit. Várom az eredményt...
![]() A BD -nek más a lábkiosztása, arra figyelj oda! A hozzászólás módosítva: Ápr 30, 2015
Na eredmény pukkanas nem volt működik rendesen
csak a bugast meg mindig hallani sajnos hiaba a 18000µF
Ez A osztályú, nagy az áram a végfokon. Meg kellene mérni, hogy mennyi az egész végfok áramfelvétele. Mérd meg a pozitív tápfeszültség ágban az áramfelvételt.
Egyébként miért pont ezt a kapcsolást választottad? Az A osztály is szándékos volt? Csak mert most elfűtesz legalább 80W -ot 20W kimenő teljesítmény miatt... A hozzászólás módosítva: Ápr 30, 2015
Tudom hogy A osztályú és igen direkt választottam ezt mert meg A osztályút nem epitettem és ki akartam prohalni.Meg ehhez a kapcsolashoz volt trafom ami a szekrényben porosodott
.Multimeterrel le tudom mérni?Max 5A ig mer.
Persze, azt hittem, már rég lemérted. Jel nélkül mérd.
Na megmertem kerek 1A jel meg hangszóró nelkul.
Az jó, pont annyinak kell lennie.
Lépünk tovább: rövidre zárt bemenettel nézd meg, hogy úgy búg-e? Az input feliratnál kösd le GND -re a jel bemenetet. Ha úgyis búg, akkor köv. lépéshez hagyd úgy a bemenetet és: azt nézd már meg, hogy ha kicseréled az R7 -et 6,8 Ohm -ra, vagy egy ahhoz közeli értékre, akkor utána búg -e? A 6,8 Ohm -mal tizedére esik vissza az áramfelvétel. Ha úgy nem búg, akkor tápfeszültségből jön a búgás. Az a gond, hogy ez a rajz nagyon átgondolatlan, hibás az egész. Az első fokozata minden tápfeszültségből érkező zajt, brummot felerősít. Köv. lépés ezek eredményétől függően majd... Még annyit írj már meg, hogy mennyi a tápfeszültség és a Q4/Q5 kollektorán mennyi a feszültség? Meg hogy van -e a tápfeszültségtől kisebb, de ahhoz közeli zéner diódád és ha igen, milyen feszültségű? Kb egy óra múlva leszek újból... addig csináld meg azokat, amiket írtam, meg most még előtte méregesd már meg a tranzisztorok lábain a feszültségeket és írd rá a rajzra. A Paint tökéletesen megfelel a célra. A hozzászólás módosítva: Ápr 30, 2015
Hát 23v rol hajtom a q4\q5 kollektoran 12,9v van és ha rövidre zarom a bemenetet jelentősen csokken a bugas de meg így is elegge hallani.A 6,8r és ellenállást csak holnap tudom kipróbálni.
Ok.
Addig nézz szét, van-e otthon 12...18V között valamilyen zéner diódád és a nyákterv, meg a huzalozás sem ártana, hagy lássuk.
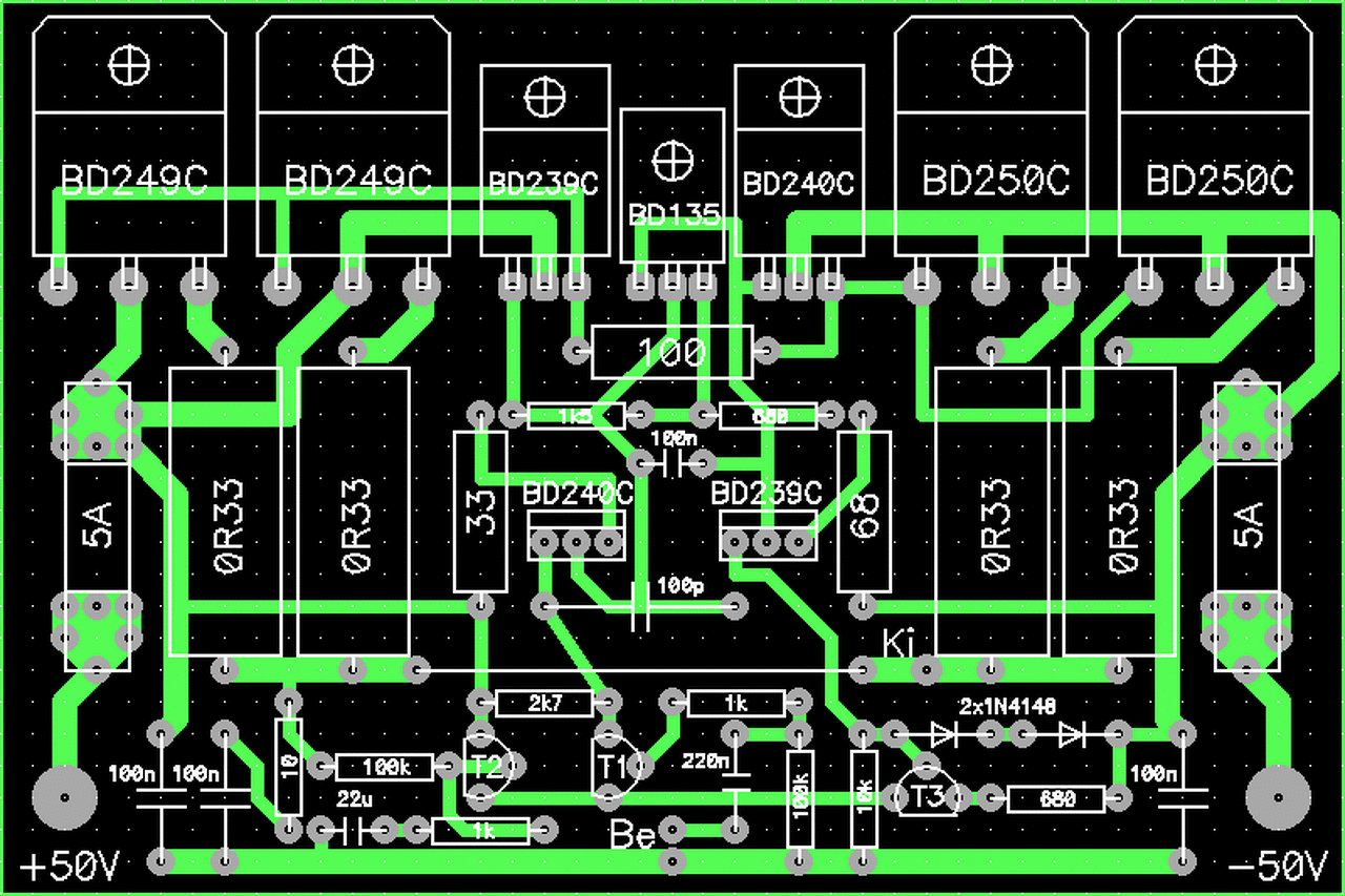
Sziasztok!
A képen látható végfokhoz keresek nyomtatáshoz rajzot lay, vagy pdf formátumban. Köszönöm!
Itt keresgélj. De van ennek kifinomultabb verziója is, inkább avval próbálkozz.
|
Bejelentkezés
Hirdetés |





a párja kell, a 
csak a bugast meg mindig hallani sajnos hiaba a 18000µF





