Fórum témák
» Több friss téma |
Fórum » Csöves erősítő készítése
Ne feledd betartani a fórum viselkedési szabályait, és a topik megmaradásának feltételeit. [link]
A téma átmenetileg fagyasztva lett, hozzászólni nem tudsz!
Én miért nem tudok ilyeneket kapni.....?
Akár hétközben is elfogadnám!
A minap én is össze raktam egy kis SE -t. Egész jól szól, ahhoz képest, hogy csak 3W, és még brumm mentes is.
Szoktál asztalifocizni?
Honnan vannak az illesztőtrafók? Én ezt látom mindíg a legnehezebbnek.. Csak úgy összeraktál a fiókból egy ilyet? Mekkora a vasmag?Nincs még a fiókodba ilyen, amit nekem szeretnél ajándékozni? A hozzászólás módosítva: Máj 25, 2015
Ez egy hosszú történet. kb. 5.7-5.9cm2 talán.
Fotóról nagyobbnak tűnt.. Olyan beag 100V illesztővasra tippeltem..,
Baloldali végcsőnél van egy szakadás a nyákon. A hozzászólás módosítva: Máj 25, 2015
Nem hiszem, hogy nagyobb kéne. A rádiótrafóktól azért ez is fényévekre van. Nincs is velük semmi probléma.
Azért ez nem csak úgy megy, hogy benyúlok a fiókba. Sok ötletem van, amit meg szeretnék valósítani, de csak néhányukra van lehetőség.
Nem csodálom, kapásból látok benne 4db 390µF kondit.
Ilyen volt itthon, de a fő problémát nem ez okozta.
6C19P PP.
Ezzel sokan ígyvagyunk. Illesztőről rakhatnál nagyobb képet. Tényleg csinosak. Mivolt vele a gond? A hozzászólás módosítva: Máj 25, 2015
Már két szakadást találtam.. Nemnézem tovább..
Fő gond a szórás. Fontos szerepet játszik a dobozolás mikéntjénél. Azért van a toroidon az a "vaspajzs".
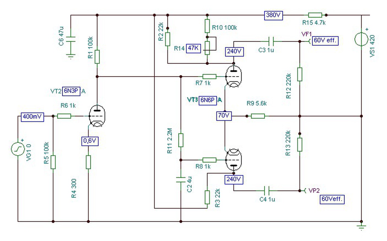
Saját kapcsolás a 6S19PP? A meghajtás érdekel, úgy látom 6N6P long-tailed. Én is tervbe vettem.
CHZ tervezte az alap kapcsolást. Ez nem csak a 6C19P -hez jó, csak én kipróbáltam hozzá. A panel terv fele is az Ő munkája.
Erre gondoltam. Jónak néz ki, "tankönyvi" csak a 6n3p-t nem nem ismerem. Mármint hangilag, mert van belőle.
Szerintem nem bánnád meg a megépítését. Én a 6c19P -ből már vagy ötféleképpen építettem PP -t, mindig kicsit másképp, volt olyan, aminek 6C3P volt az eleje, csöves áteresztős táppal, de sosem bántam meg.
Tudom. Minden megvan hozzá, SM74 VAC, csövek, stb. Csak IDŐ. Mellesleg érdekesek a régi, nem cirkónium getteres, hagyományos "C" csövek. Szándékos választás, vagy csak ez volt a fiókban?
Ez volt a fiókban. Semmilyen szempontból nincs jelentősége.
OK! Sok sikert.
Valami készül.
PL36 PP. A táp panel az első termés. 4x680u 250V puffer kondival. 360V-ról fog menni és 20-25W az elvárás. Két 180V-os rész van sorbakötve. Féltápról megy a segédrács. Helyet kapott a nyákon az anódfesz késleltető és a negatív előfesz rész is.
Szia!
Ezt már pár éve meg akartad építeni, ugye? Akkor végül elmaradt? Milyen dobozban lakik majd? Az én EL84PP-mről majd hamarosan írok mérési eredményeket.
Igen, elmaradt. De most pótolva lesz. Várjuk az eredményeket.
Szia. Milyen meghajtást fogsz használni a PL36 PP-hez?
A hozzászólás módosítva: Máj 26, 2015
Szia. TV-s csőhöz tv-s csövet
PCF80 lesz az áldozat. RT. ÉK. 1969 190. oldal. A hozzászólás módosítva: Máj 26, 2015
Üdv.
Milyen beállításban lesznek a csövek? Valahol olvastam, hogy pentóda üzemben az egyik legrosszabb csövek egyike, viszont triódának kötve lenyűgöző tud lenni (de ez mind se-re mondták, te pedig pp-zel). Itt írnak róla minden félét, egész jó cikk. Majd számolj be az eredményekről, mert engem is foglalkoztat ez a cső. Üdv.
Üdv! Az biztos, elkelne egy jó tapasztalat. van nekem is egy csomó ilyen csövem, igazából nem nagyon van ára sem, de jó lenne kezdeni velük valamit.
Nekem is van kb: 40-50db... Én például stabilizált tápot csináltam 4db párhuzamosítva, segédtáppal 0-400V ig, 500mA terhelhetőséggel.
Lehetne kiabálós erősítőt, esetleg gitár erősítőt. PP -ben akár 40 W.
Szerintem PP-ben sokkal jobb mint se-ben. Végülis nem audiofil erősítő lesz.
|
Bejelentkezés
Hirdetés |






Honnan vannak az illesztőtrafók? Én ezt látom mindíg a legnehezebbnek.. Csak úgy összeraktál a fiókból egy ilyet? Mekkora a vasmag?







