Fórum témák

» Több friss téma
Fórum » Kapcsolóüzemű tápegység
 
Témaindító: Rendszer, idő: Feb 18, 2006
Témakörök:
Lapozás: OK   54 / 123
(#) user1914 válasza palko0125 hozzászólására (») Jún 5, 2015 /
 
Hi!
A kimeneten az 5 DZ zénerrel mindíg le fog kapcsolni, soha sem lesz neked 12 V-od.
A vissza rajzolás meg nem teljesen fedi az áramkört.
Üdv.
A hozzászólás módosítva: Jún 5, 2015
(#) palko0125 válasza user1914 hozzászólására (») Jún 5, 2015 /
 
Igen, az 24v os tener. Ki is cseréltem. Továbbá ahogy írtad raktam egy kondit a "C3" helyére és így már nem tuhan teljesen össze. Viszont nem is stabil. A videón a dc kimenetet látni. Az optocsatoló szabályoz, ha külső tápról adok neki feszültséget 12,2V fölött kezdi kinyitni az optocsatloló tranzisztora. TL431et még cserélek mindjárt.
A szkópos mérésből mire lehet következtetni?
(#) palko0125 válasza user1914 hozzászólására (») Jún 5, 2015 /
 
Még annyi, hogyha a "különlegesen kapcsolt tranzisztor" C-E összekötöm, akkor beáll stabil 16V-ra a dc kimenet, viszont terhelni nem lehet. Pici terhelésre is leáll.
Ha a tranzisztor egyáltalán nincs benn akkor pedig a videón látottat produkálna.
Ez a tranzisztor milyen kapcsolásban van és mi lenne a szerepe?
(#) user1914 válasza palko0125 hozzászólására (») Jún 5, 2015 /
 
Hi!
Az IC 8-as lábát is szkopold már meg, az is ki-be kapcsolgat?
Üdv.
(#) kadarist válasza user1914 hozzászólására (») Jún 5, 2015 /
 
Agyon akarod csapatni szegény Palkót?
(#) kadarist válasza palko0125 hozzászólására (») Jún 5, 2015 /
 
Szia!
Cserélj IC-t! De előtte állíts vissza mindent az eredeti állapotába, és az 10µF-os elót cseréld ki!.
(#) user1914 válasza kadarist hozzászólására (») Jún 5, 2015 /
 
Hi!
Gondoltam aki ilyeneket javít, és még szkópja is van, akkor a minimum a leválasztó trafó.
Egyébként teljesen igazad van, először figyelmeztetnem kellett volna!
Üdv.
(#) palko0125 válasza user1914 hozzászólására (») Jún 5, 2015 /
 
Természetesen leválasztó trafón keresztül táplálom az egészet. Amiket írtatok megmérem mégegyszer. Egyébként azt már megcsináltam, hogy visszaállítottam mindent az eredeti állapotba, kondi csere ic csere, de ugyanaz a jelenség.
(#) kadarist válasza palko0125 hozzászólására (») Jún 5, 2015 /
 
Optocsatolót is cserélted?
(#) palko0125 válasza kadarist hozzászólására (») Jún 5, 2015 /
 
Az is megvolt. Egyedül a Feteket nem cseréltem. Még annyi, hogy a fetek gate-jén elvileg szabályos négyszög jelet kellene mérnem, nemde!? Mert az nem valami szép jelalak.
(#) kadarist válasza palko0125 hozzászólására (») Jún 5, 2015 /
 
Nem kell szabályosnak lenni, mert a drain visszabeszél a gate felé (Miller-plató és egyebek). Gate-jelek.
(#) palko0125 válasza kadarist hozzászólására (») Jún 7, 2015 /
 
Üdv újra!
Most mértem egy pár dolgot. Visszaállítottam mindent eredeti állapotába. Az UC3842 7-es lábán (Vcc) 12-14V között mérek feszültséget. Viszont a 8-as lábon (Vref) 0,8 és 1V között ingadozó feszültség van. Ez a Vref láb lényegében egy kimenet lenne, ahol az ic előállít egy stabil feszültséget a tápból!?
A jelenség továbbra is ugyanaz.
Köszönöm előre is a választ.
Üdv, Palkó.
(#) kadarist válasza palko0125 hozzászólására (») Jún 7, 2015 /
 
Igen, a Vref egy stabil feszültségforrás (5V). Mindegyik ellenállást kimérted? A FET drain-jében van ellenállás, az jó? Új IC-t tettél be a régi helyett, az biztosan jó?
(#) palko0125 válasza kadarist hozzászólására (») Jún 7, 2015 /
 
Minden ellenállást kimértem. A fet drain-jében nincs ellenállás. A snubber ellenállására gondolsz, vagy a source ellenállásra!? Mindkettő jó, mértem.
Az ic- t holnap kapom meg, úgyhogy az még nincs cserélve. Raktam már új ic- t, annyi, hogy az 14lábas volt. Kis vezetékekkel raktam ben természetesen helyesen bekötve, de úgy sem ment. Holnap kapok ugyanilyet, úgyhogy az lesz a következő, amit cserélek.
Komolyan mondom érdekes egy kütyü. Azért gondolom, hogy nem lehet valami körmönfont a hiba, mert kettő ilyen tápom van és mindkettőnek ugyanez a hibája.
(#) user1914 válasza palko0125 hozzászólására (») Jún 8, 2015 /
 
Hi!
Akkor légyszives mégegyszer ellenőrizni a rajzod felső részét (tekercs, dióda, kondi hova megy) és a 147k 47µF hova megy? Nem az IC 7 lábára? Ha igen ott az a dióda és a tekercstől nem kap indulás után tápot. Szkópold meg a tekercs felőli részt.
Esetleg a javított rajzot csatolhatod a javított tranzisztorral, ha nem tudod a lábakat, ne rajzolj neki nyilat, csak nevezd el a BC182 tranzistor lábnak megfelelően a körön kívűl C-B-E. De a rajta lévő felíratot mellékelheted.
Üdv.
(#) mikita81 hozzászólása Jún 10, 2015 /
 
Sziasztok van egy Canon mx310-es multifunkciós nyomtató. A probléma hogy kb 10 perc használat után a tápegysége tűzforró lesz és ki be kapcsolgat a nyomtató. A tápegység "EADP-29BP A" :áramkör. Melyik alkatrésszel lehet probléma. Ehhez hasonlít: Bővebben: Link
A hozzászólás módosítva: Jún 10, 2015
(#) palko0125 válasza user1914 hozzászólására (») Jún 10, 2015 /
 
Üdv újra!
Tehát, amit ma csináltam: kicseréltem oltocsatolót TL 431et, uc3842-t, a segédtekercsen lévő 10uf-ot. A rajzot többször ellenőriztem, és tuti.
Jelenség, ugyanaz. A kimenet 9-11V között ugrál, hallani, hogy az ic nem indul el. Az ic 7 lábán 13V-ot mérek de a 8-as lábon 0 és 0,8V között lambadázik. Ez gondolom azért van, mert nem indul be az ic.
Amennyiben a 2Ft tranzisztor C-E ét rövidrezárom, akkor elindul minden, az ic 8 as lábán megjelenik az 5V. Viszont, a kimenet stabilan 17V-ra áll be, de ez sok, mert az optocsatoló led oldali előtét ellenállása melegszik erősen, továbbá a kimenet egyáltalán nem terhelhető. Lezárom 330ohmmal és azonnal összecsuklik.
Na erre mondjatok valamit, mert már kezdem magam meseországban érezni.
Előre is köszönöm.
A hozzászólás módosítva: Jún 10, 2015

image.jpg
    
(#) kadarist válasza palko0125 hozzászólására (») Jún 10, 2015 /
 
Ha kiveszed az optocsatolót, akkor hogy viselkedik? Mivel ez egy árammódú szabályzó, ezért nem kell visszacsatolás a szekunderről. Az optós visszacsatolás a töltő-üzemmód miatt kell, a csepptöltés beállítására.
(#) palko0125 válasza kadarist hozzászólására (») Jún 10, 2015 /
 
Ha az optocsatolót kiveszem, ugyanaz a helyzet.
Egyébként ez egy konditermi bicikli. Nem tudom, hogy csepptöltés oda hová kell, de mindegy is. A viszonylag nagy áram gondolom az örvényáramú féknek kell.
A hozzászólás módosítva: Jún 10, 2015
(#) kadarist válasza palko0125 hozzászólására (») Jún 10, 2015 /
 
Jó, akkor összetévesztettelek mással. Viszont úgy látom, hogy 16V-os tápfeszültség (7-es láb) alatt (UVLO start) nem működik a 3842.
(#) palko0125 válasza kadarist hozzászólására (») Jún 10, 2015 /
 
Néztem én is az UVLO-t de nem találkoztam még vele. Mi az!?
Annyit tudok csinálni, hogy csökkentem a 147k-t. De ez egy működő dolog volt, nem tudom mi változhatott.
(#) kadarist válasza palko0125 hozzászólására (») Jún 10, 2015 /
 
Nézzél bele az adatlapba, ott említik.
(#) 3653 hozzászólása Aug 3, 2015 /
 
Sziasztok, van egy G5 ös iMac-em aminek lefőtt a tápja, a hibás alkatrészeket kicseréltem, a 220as oldalra bekötöttem egy 40W os izzót. Áram alá helyezve az izzó felvillan. Szerintetek sikerült a műtét?
(#) Monster02 válasza 3653 hozzászólására (») Aug 3, 2015 /
 
Helló! Ha fel villan az nem baj, de ha folyamatosan világít akkor további zárlat van. Szerintem égő alatt is tudod mérni a kimeneten és a bementet a feszültséget.Ha rövid zárat csinálsz is mérés közben akkor az égő világít és megvéd az áram ütéstől részben,de egy leválasztótrafó jobb lenne.
(#) dani9228 hozzászólása Aug 8, 2015 /
 
Üdv! Tudnátok ajánlani olyan IC-t vagy megoldást amivel 19V-50V bemenő feszültségből 12V-ot tudok előállítani, max 3A terhelhetőséggel? Néztem komparátor IC et, meg MC34063-mat de túl nagy nekik már az 50V-os tápfesz.
Köszi
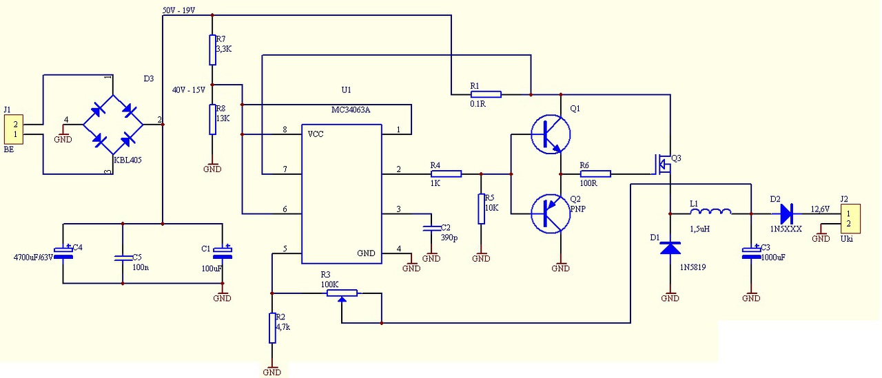
(#) dani9228 válasza dani9228 hozzászólására (») Aug 8, 2015 /
 
A mellékelt kapcsolás, ezzel a tápkialakítással és áramfigyeléssel működőképes?

tap.jpg
    
(#) Owert hozzászólása Aug 14, 2015 /
 
Sziasztok! Van itthon három darab kapcsolóüzemű tápegység, melyeket szeretném feléleszteni. Az egyik egy Lite-On utángyártott laptop töltő, melynek a biztosítéka biztos rossz, a másik egy eredeti lenovo tápegység (szétszedve szintén Lite-On gyártmány), a harmadik egy ATX tápegység, 600W-os, bekapcsolva mindegyik kimeneten az előírt feszültségnél jóval kevesebbet mutat. Érdemes házilag hozzáfogni ezeket javítani vagy drága mulatság? Egyiken sincs barnulás. Mely alkatrészek mehetnek tönkre általában ilyenkor, ha a kondik, ellenállások, egyenirányítók jónak tűnnek? Köszönöm a válaszokat! Üdv!
(#) dani9228 válasza Owert hozzászólására (») Aug 14, 2015 /
 
Hello! Hát én azért átnézném a kimeneti kondikat, ha nincs is semmi külsérelmi nyoma attól még rossz lehet.
(#) mikrokapcsolo hozzászólása Szept 5, 2015 /
 
Sziasztok! Van egy tápom, ami 1 éve kb még működött, most, mikor elővettem az eszközt, nem indul, csak kerreg, pattogó hangot ad. A bemeneti pufferen megvan a 320V, a kimeneti kondikon semmi. A kimeneti diódák nem rövidzárasak. Kiszedés nélkül rámértem a primer oldalon levő tranzisztorra(fet?) de mivel a felirat takarásban van, így csak azt néztem, nem-e rövidzáras.
Kérdésem, hogy merre induljak, mielőtt teljesen szétkapnám, mit lehet a helyén is megnézni, hogy jó-e?
A segítséget előre is köszönöm.

IMG_0401.JPG
    
(#) MaSTeRFoXX válasza mikrokapcsolo hozzászólására (») Szept 6, 2015 / 1
 
Nézd meg milyen vezérlő IC van benne! Próbálj adatlapot keresni hozzá.
Ha ilyen flyback rendszerű akkor lehet hogy hasonló kapcsolása van mint a linkenBővebben: Link

Ezeknél elő szokott fordulni hogy a C2 kondi kiszárad vagy megnő az ESR-je és nehezen indul be, kattog, instabil.
Következő: »»   54 / 123
Bejelentkezés

Belépés

Hirdetés
XDT.hu
Az oldalon sütiket használunk a helyes működéshez. Bővebb információt az adatvédelmi szabályzatban olvashatsz. Megértettem