Fórum témák
» Több friss téma |
Mielőtt kérdezel, a következő két dolgot ellenőrizd!
I. A helyes tápfeszültségek megléte.
II. A kimeneten van-e egyenfeszültség.
Élesztés.
Az előbb csatolt ábrán 27V-os amplitúdón áll a marker, ez 8 ohm-ra 50W körüli teljesítményt jelent. A szimulátor ekkor 1 kHz-en 7% harmonikus torzítást kalkulál.
A végtranzisztorok áramerősítési képességén áll vagy bukik a torzítás és a kivezérelhetőség, ha 4 ohm-mal terheled, sok jóra ne számíts. Javaslom próbanyákon dobd össze ezt a kapcsolást, és hallgasd meg mennyire tudnál vele együttélni. Kaptam már visszajelzést kollégától aki SRPP-vel hajtotta és elégedetlen volt vele. A hozzászólás módosítva: Jún 20, 2015
Szia!
Nem beszéltem szvictor-ral, nem voltam gépközelben. Az IC101-et kicseréltem újra, és a probléma megoldódott. Ettől függetlenül: köszönöm a segítőkészséget.
A kollégának egy booster kell. Adott egy kis teljesítményű, egyébként hangra teljesen megfelelő végfok és van egy olyan igény, hogy időnként nagyobb teljesítmény kellene.
Ehhez kellene egy nagyobb tápfeszültségről (+/-40V) üzemelő booster, amit az előbbi, már meglévő végfok kimenetéről hajtana. Emiatt, meg a nagyobb tápfeszültség miatt feszültség erősítés is szükséges.
A Mile Slavkovic által rajzolt B500 R12-től induló vége például szépen lefedi ezt a feladatot, bár a kérdezőnk igényét gyakorlati oldalról nézve egy D, G vagy H osztályú erősítővel automatikusan is ki lehetne elégíteni.
A hozzászólás módosítva: Jún 20, 2015
Igen, azzal kezdtem, de valahogy 1,5% körüli torzításnál nem tudtam vele szimulátorban lejjebb menni, ezért más után néztem.
Na igen valami hasonlóra számítottam bár épp nem fet kimenettel.
Kettő közül valamiért a B lett szimpatikus.
Á, lemaradt két ellenállás, még szerencsére törölhető volt a hsz. Köszi a gyors választ! Hiába, na.. a fáradtság.
Javítom mindjárt.
No, javítottam a rajzokat, ezek jók.
Tehát, mindkettő 0,1% torzítás alatt marad a megadott teljesítményig, de csak szimulátorban lettek kipróbálva, megépítve nem voltak. Az első egyszerűbben állítható, utólag könnyebben tehető bele rövidzár védelem. A második nehezebb eset, a FET -ek gyártási szórása miatt valószínűleg R2 és R3 módosításra szorul majd élesztésnél, viszont ennek nagyobb a kimenő teljesítménye, mert az előzőben több marad kihasználatlanul a kapcsolástechnika miatt. Mindkettő felső határfrekvenciája 100kHz körül van, viszont -mivel végfokok, a maguk fázistolásával, késésével, ezért valószínűleg nem fogod megúszni a kimeneteken a Zobel tagokat. A hozzászólás módosítva: Jún 20, 2015
Muszáj FET -eket használni, mert egyébként nincs elég kimenő áram, mivel kevés a fokozat.
Darlingtonok is használhatók, csak munkapontokat kell módosítani.
Az B rajz r2-r3 910ohm esetén nem olyan magas a nyugalmi áram ahogy én szimuláltam.
Apropó mennyi kell neki nyugalmi áram? Sosem figyeltem föl rá de a fetek esetén ekkora a két tipusú között az árameltérés? A hozzászólás módosítva: Jún 20, 2015
80..100mA körül.
Csatoltam a TSC fájlt. Idézet: Igen, mert nagy a szórása a G-S nyitófeszültségüknek. Még azonos típuson belül is nehéz két egyformát találni. „a fetek esetén ekkora a két tipusú között az árameltérés?” A hozzászólás módosítva: Jún 20, 2015
Sziasztok!
Olyan jelerősítőre lenne szükségem, amely képes kiadni a kimenetén max. 120V effektív AC feszültséget (szinusz), vagy akár DC négyszöget 20-pár száz Hz tartományban, és nem ártana pár W kakaó is (<10W). Megfelelne egy TR-PIF IV, de ebből találni - pláne működőképeset, olcsón - nem tűnik egyszerűnek. Milyen eszköz felelne meg a feladatnak, egyáltalán mi a keresőszó? Remélem nem lőttem nagyon mellé a topic választásánál.
Ne add fel - nekem is sikerült beszereznem egy TR-PIF IV,-et aránylag hamar. Használhatsz bármilyen végfokot - akár Quad405-öt is - erről van itt is topik. Mivel generálod a jelet? Egyébként teljesítmény hanggenerátor a hivatalos neve.
Vannak ezek a 100V hang rendszerek, annak a kimenőtrafóját és egy sima TDA végfokot szerintem össze lehet valahogy dolgozni, csak kérdés jó lesz e neked. Vagy egy komplett 100V rendszerű erősítő esetleg?
Sziasztok!
Szerintetek működőképes ez az erősítő megéri megépíteni, ha igen akkor max hány volttal tudnám hajtani? A válaszokat előre is köszönöm!!!
Építettem már egy pár erősítőt csak kíváncsiságból kérdem, mert megvan hozzá minden alkatrész. Ha lesz rá időm megépítem.
Nyomj a lefele mutatóra egyet; nem illik magunkra szavazni.
Nemtudom miért de nekem ezt csinálja a tina hozzá.
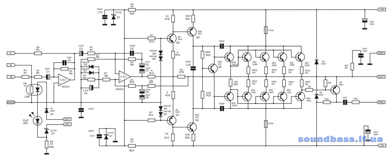
Üdv! A mellékelt kapcsolásról lenne néhány kérdésem. A T7, T8, T9 helyett nem jó TO-92 tokozású 100mA-es tranzisztor? Azért kérdezem mivel a FET-et feszültséggel vezéreljük, így minek kell oda akkora. Persze a környezetében lévő ellenállások értékeit is növelni. A D1 és D2 az led? Az csak a nagyobb nyitó feszültség miatt van ott? A bemeneti P1 potival a nyugalmi áramot állítom be? Valamint az lenne a kérdésem, hogy a FET- eknek mekkora hűtő felület kell, 8 ohm-os terhelés mellett, hogy csinálhatom e smd vel vagy a tht vel?
Köszi!
Szia!
A T8, T9 nagyjelű fokozatban van, vagyis majdnem táptól-tápig ki vannak vezérelve. Ha csak 10mA áram folyik rajtuk, az már akkor is több, mint fél W teljesítményt jelent. A nagyobb tok pedig jobban leadja a hőt. A T7 azért kis BD, mert úgy könnyebb termikus kapcsolatban rögzíteni a bordához, mert annak a hőfokát kell figyelnie. A P1 a kimeneti 0V, a P2 pedig a nyugalmi áram állítására van. Ellenállásokat nem módosítanék a helyedben, mert akkor borulnának a munkapontok. Az igaz, hogy a fetek térvezérlésű tranzisztorok, de viszonylag nagy a rács-source kapacitásuk. Azok töltése, kisütése nagyobb áramot igényel, főleg nagy, meredekebb fel/le futású jeleknél. A D1,D2 -t pedig jól írtad, azért vannak ott. Feszültségstabilizálás a céljuk, az áramgenerátorok referencia feszültségét állítják elő a tápfeszből. Hűtés.. 8Ohm terheléssel kb. 20W fűti maximum a tranzisztorokat egyenként. Azt, hogy mekkora felület kell, ez alapján, meg a borda hőellenállási tényezője alapján ki tudod számolni. A hozzászólás módosítva: Jún 23, 2015
Ha kisebb Rds- el rendelkező fetet használok akkor csökkennie kell a disszipációjának?
Az Rds munkapont függő, ezért értéke a kivezérlés alatt folyamatosan változik. Erre nézve találsz grafikont az adatlapon. A disszipációra nézve is van grafikon, DC, és különböző kitöltésű négyszög hullámformájú jelre nézve is. Ezekből kikombinálhatod a kivezérlésnek megfelelő átlag disszipációt.
A teljesen nyitott FET ellenállását adják meg Rdson néven.
Jah* igen azokat láttam, 0,117 ohm - 2ohm ig terjed, de hőmérséklet függő is. Van valakinek tapasztalata a FET-es erősítőkről, hogy milyen a hangzása ( tudom ez szubjektív, de azért érdekelne)? A benne lévő led-eknek mekkora nyitófeszültségű kell. Tinában nézegettem az erősítőt, és a felvett áram is változott az eltérő nyitófeszültségek miatt. Megéri FET-es erősítőt építeni a hatásfok miatt, vagy a tranzisztoros is épp ennyire melegedne? Hangzásban valami különbség?
A hozzászólás módosítva: Jún 24, 2015
A melegedés mértéke nem a végtranzisztor típusától függ.
A hatásfoka pont ugyanolyan mint a tranyósnak (nem az Rdson miatt van veszteség). Aminek sokkal jobb az a D osztályú, vagy pwm.
A fetes AB osztályúnak is két megoldása terjedt el. Az egyik az eleve erre a célra gyártott fetekből (2SK-2SJ stb.) felépített végfok, a másik a kapcsolóüzemű fetekből (pl. IRF, IRFP) létrehozott próbálkozások. Utóbbiaknak borzalmas hangzásuk van, kivéve a VF2 és ahhoz hasonló kialakítást (topológiát).
Először arra gondoltam hogy PWM vezérlésű végfokot építek, de az macerásabb. Ott a nagyfrekvencia miatt is figyelni kell, meg én félhidasat szerettem volna aminek van visszahatása a tápba is ha rosszul van méretezve.
Az e havi Praktická Elektronika újságban jelent meg egy rövid beszámoló egy programról. Egyfokozatú tranzisztoros erősítők alkatrész értékeinek számítását segíti, kezdőknek hasznos lehet. Én most le is töltöttem, működik. A gyakorlatban még nem próbáltam ki a kapott értékeket, de szerintem nem lesz gond. Hátha valakinek szüksége lenne rá.
TransistorAmp 1.1 letöltés. |
Bejelentkezés
Hirdetés |













