Fórum témák
» Több friss téma |
Mielőtt kérdezel, a következő két dolgot ellenőrizd!
I. A helyes tápfeszültségek megléte.
II. A kimeneten van-e egyenfeszültség.
Élesztés.
Igen ez az elmélet, a tankönyvi példa, de a gyakorlatban igen sűrűn találkozom ezzel. Próbáld ki, engedj az erősítőd bemenetére valami akár MHz-es jelet és meglátod. Az ő készüléke feltételezem, hogy nem 20 éves és új korában nem csinálta, ezért gondolok gerjedésre, ami miatt a végfokozat(!) őrül meg és "súgni" kezd akármit is jelent ez.
"súgni" kezd akármit is jelent ez.
Súg= Ige, halkan mond valamit. Magyarán nem súg ez semmit. Halk, folyamatos hangot hallat, ami inkább sistereg, sustorog, zajos stb. A hozzászólás módosítva: Júl 18, 2015
Nem elmélet, nem tankönyvi példa. csak némi (kb. 40-50 éves) gyakorlat. Egy félvezető is tud a használat során bezajosodni, minden gerjedés nélkül, de egy visszacsatoló hálózat ellenállása is megváltozhatott. (pl. hangszín szabályzóban)
A hozzászólás módosítva: Júl 18, 2015
Csak azért írtam kb, mert az utóbbi pár évben már nem űztem ezt a javítás sportot. de gondolom a fizika azóta sem változott. Azért az is sokat számít, ha az ember meg tudja különböztetni a rendellenességet okozó jel mibenlétét.
Szia! A bemeneti jel nélküli állapot azt jelenti, hogy kihúzod a jelforrásod az erősítőből?
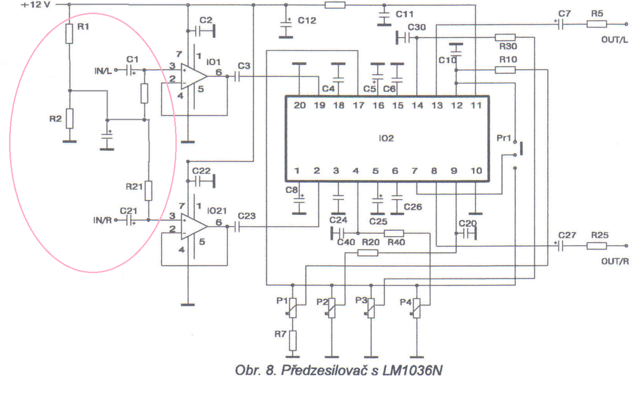
Ez alatt azt értettem, hogy ha a zenét leállítom, 3-4 másodperc elteltével jelentkezik a zaj. Csatolom az előerősítő kapcsolási rajzát is.
Mi a jelforrásod? Tudnád egy másik erősítővel tesztelni?
Határold be a zajforrást! Szüntesd meg az előerősítő táplálását, kiveheted például a foglaltból az LM1036-ot ha az egyszerűbb. A végerősítő jelbemenetét pedig kösd a jelföldre. Ekkor tisztán vizsgálható a végerősítő zaja. Ha az rendben, akkor megyünk tovább. Készíts fotót a panelek alkatrész és forrasztási oldaláról!
Azt már próbáltam, hogy a végerősítő jelbemenetét közvetlenül a jelforrásra kötöttem, kihagytam az előerősítőt, de a zaj továbbra is jelen volt.
Akkor egy lépés kipipálva, hallgasd meg a végfokot lezárt bemenettel!
Előre is elnézést kérek, de eléggé kezdő vagyok még az elektronikában. Szóval elmagyaráznád ezt a lezárt bemenetet légyszíves ?
Bemenetet ellenállással kell testre kapcsolni(rövidre zárni).
Köszönöm szépen! Így már csak éppen hogy hallható a zaj.
Nem kell oda ellenállás, a be (IN) pontot összekötöd a mellette lévő GND-vel. Sajnos fotó híján nem tudom pontosabban meghatározni.
Feltételezhető, hogy az erősítő teljesen csendben lesz, de az ellenőrzés nem árthat. Megválaszolatlan a kérdés, mi a jelforrásod?
Telefonnál láttam ilyet, hogy zene lekapcsolása után 3-4mp múlva a kimenet átváltott magas impedanciásba, így lebeg az erősítő bemenete. De erősítse meg ezt Péter is, ha igaz!
A hozzászólás módosítva: Júl 18, 2015
Telefont használok jelforrásként, de a zaj akkor is jelen van, ha nincs épp rákötve semmilyen jel, mikor a jack dugó szabadon van.
Igen, ezt kértem elsőként tisztázni: Bővebben: Link
Pár napja ugyan ezt játszottuk végig, vissza is keresheted
Lerajzolom mi a teendő. A hozzászólás módosítva: Júl 18, 2015
Első lépésben ellenőrizni kéne a generátor hátulján van egy kis téglatest forma kondi, ha van! Az hivatott a kefék "zaját" elnémítani.
Képet tudnál róla fel rakni? Ha nincs mi a teendő?
A hozzászólás módosítva: Júl 18, 2015
Bővebben: Link
Az a kis fekete téglatest, amiből egy szál vezeték lóg.
Azt kell meg mérni hogy jó e? Ha rossz hol lehet be szerezni?
Legközelebbi autósbolt, villamossági szerelő, GOOGLE a barátod
Köszönöm szépen! Jelen pillanatban csak 390ohm-os ellenállásom volt otthon, de éppen csak észrevehető a zaj. Nagyobb ellenállással megoldható lenne ez a probléma?
A 390 ohm tökéletesen megfelel.
Üdv. Én személy szerint inkább az alábbi munkapont beállításnak vagyok a híve. Nálad kis ügyességgel a kész nyákon kivitelezhető, csupán még egy pár mikrós kondi kell (10µF/ 16V). Ez az átalakítás jót tesz a zaj ellen, főleg, ha nagy impedanciás a meghajtás. Az LM1036 tápját illik jól megszűrni, mert lehet, hogy nem valami jó a tápzajelnyomása. Akár gerjedésre is hajlamos lehet. Ne sajnáld tőle a kondikat, bátran rakj oda akár több ezer µF -ot is, ha elfér a nyákon.
Üdv! Piszkálgattam már ezt az áramkört.
Kérdezőnk rajzán nem látok értékeket, de aligha védhető az LM1036 előtti egységnyi erősítésű műveleti erősítő. Az LM1036 30k körüli bementi impedanciája nem szorul illesztésre. Az lenne a lényeg, hogy a hangszínszabályzón a torzítást tekintve a még elfogadható, de a lehető legnagyobb nívón legyen átküldve a jel, a zajt arányaiban elnyomandó. Ha a kolléga feltölti az általam kért képeket bizonyára megnyílik a lehetőség egyéb korrekciókra is. A hozzászólás módosítva: Júl 19, 2015
Sziasztok!
TDA2030A-at mekkora szimmetrikus tápról lehet maximum hajtani? +-22V jól értelmezem az adatlapot? Van olyan is itt, hogy D1030A, de gondolom ez valami más gyártótól van, de ugyanaz. Köszi szépen!
Szia! A kérdésednek van témája!
Az adatlap megengedett maximális érték ajánlásában áramerősség is szerepel, ne feledkezz meg róla! |
Bejelentkezés
Hirdetés |












