Fórum témák
» Több friss téma |
Igen tudok róla,be kellene linkelni neki egy ilyen nyáktervet,most nem lapoztam vissza de biztosan akad okosabb megoldás is ahol egyben egy nyákon meg van oldva mindez.
Szia! Még nem volt szerencsém Ebay-s KIT-hez, de maga a négy IC-ből felépített 2.1 rendszer nálam nagyon bevált, egyiket a másik után építgetem.
Kimondottan 2x18Vac-ra tekerem hozzá a transzformátort 5A terhelhetőségű szekunderrel. A belinkelt KIT-nél sem tanácsolok magasabb tápfeszültséget, mert a szorosan egymás mellé ültetett TDA7294-esek nagyon koncentráltan adják le a hőt. Az elérhető hangnyomásra igazán nem lehet panasz ekkora táppal sem. Feltétlen építs/vásárolj hozzá hangsugárzó védő áramkört! Figyelembe véve a beszerezhetőséget és az ár/érték arányt a SAL 20cm-es mélynyomóját tudom ajánlani. Bővebben: Link Az eddigi leírásaimat user:reloop, fájlmellékletek kereséssel megtalálod.
Ha megkérhetlek elküldenéd pdf formátumban a két nyáktervet?
A hozzászólás módosítva: Aug 5, 2015
Szia! Ne írj a hozzászólásba email címet, az adatlapodon legyen ott az aktuális!
Már csak egy kérdés maradt, melyik két tervre volna szükséged?
A kopp_5 illetve szub_4 nevezetű képre. (javítottam gyors a hibát
)
szóval akkor ezzel a modullal nem lesz baj??Bővebben: Link
és ehhez a modulhoz melyik táp lenne jobb?ez? Bővebben: Link vagy ez?: Bővebben: Link és ehhez szub hangszórónak ez sok?Bővebben: Link
A 2X24 V AC 450 VA transzformátor megfelelő lesz hozzá,igen valószínű jó lesz minőségi cuccokból rakták össze.A szubhangszóród is megfelelő lesz bár teljes mértékben nem tudod majd kihajtani.De ne félj lesz hangerőd rendesen
Ráadásul nem kell kínlódnod vele mert all in one minden rajta van a penelen.Méretes hűtőbordáról ne feledkezz meg. A hozzászólás módosítva: Aug 6, 2015
Bővebben: Link
ezen az oldalon nézelődtem.. a gpa 300m nevezetű modult nem találtam rossznak...csak nem látom/értem hogy mit hova kellene kötnöm... Meg ott van a lap alján az a :GPWS 1-M tápegység modul nevezetű termék... az puffer mező lenne??
Ha a gpa 300 m et akarod ahhoz kell minimum 500VA 2X45 V AC transzformátor hogy kiszedd belőle a teljesítményt,és akkor lesz egy monóblokkod csak szubnak (persze ha csak 1 panelt akarsz).Ehhez minimum 20000µF puffer kell egy panelhez.El kellene döntened hogy most mit is akarsz? Egy PA teljesítményerősítőt külön a szubnak?
Hát egy 2.1 et szeretnék, az biztos.. de nem tudom hogy az a tda 7294 híd mit bír... ez lenne az első ilyen kísérletezésem..
ha azt a debeisit jól meg tudja küldeni akkor elég az is.. meg lehet hogy hülyeségnek hangzik.. de topnak én autós koax hangszórókat néztem...
Eléggé jól megfogja küldeni hidd el
Nekem frontba volt buliban tda híd 2X 150 w környéke,elég volt 2 db 15" os mély elhajtására. A hozzászólás módosítva: Aug 6, 2015
és a top hoz mit szólsz? hülyeség??
Hát én autós hangszórót nem használnék topp szekcióra az már szent több okból sem.
például?
Nem arra van tervezve,az ohmszám miatt is mert pl az 4 ohm...Nem szól olyan szépen mint pl egy jól megválasztott középmélysugárzó kiegészítve egy dómmal.Biztos hogy nem fog szépen szólni...
ezen én is gondolkoztam.. nézegettem is :mondjuk egy ilyen midbassnak:Bővebben: Link
egy ilyen magasnak:Bővebben: Link ezért néztem én azokat a koax hangszórókat mert most az van 1db.. de szól akkorát! és olyan szépen.... fóleg azért mert a pár 17 e volt ![]() amit meg néztem autósak.. ezek lettek volna:Bővebben: Link egy szóróban 4 db!
szóval..szerintetek/szerinted melyik legyen?
Elnézést! Bocsánat!
Telefonról voltam. Így megfelel? Nos .. Akkor melyiket válasszam szerintetek?
Kocsiban szeretném üzemeltetni a TDA7294 erősítőmet. Milyen meg oldással lehetne üzemeltetni?
Szia! Kell hozzá építened egy dc-dc átalakítót ami a megfelelő terhelő impedanciához megfelelő tápfeszültséget állít elő.
Az autó erősítők azért D osztályúak. hogy a zenehallgatás után is el lehessen indítani az autót. A 7294-es nem ilyen...
El kell hogy keserítselek, a legtöbb nem D osztályú (az én D osztályú végfokomat meg nem is ajánlatos álló motorral huzamosan hangosan hallgatni, mert pillanatok alatt lemeríti az akkukat).
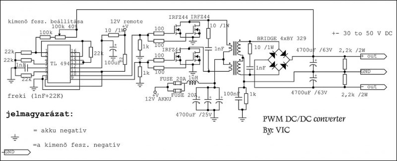
Tudsz kapcsolási rajzot adni?
Feszültség kétszerező az ne jó hozzá?
Szia! Én mutatok egy rajzot, de van itt direkt ilyen témájú topik ami ezzel foglalkozik. Nekem is kocsiban 2 darab tda7294 híd van, gyári inverter résszel.
Ez a tap kapcsolas alapjaiban hibas. A kimeno feszultseget kizarolag a trafo attetele es a betap feszultseg hatarozza meg. A pozitiv visszacsatolas meg egyenesen erthetetlen szamomra. Ez egesz biztosan nem PWM tapegyseg. Nincs a kapcsolasban semmilyen induktiv energiatarolo elem, ami a szabalyzott kapcsolouzemu tapok lenyege. Azon felul a kb. 40kHz-hez ez a FET meghajtas igen gyenge. 1 kOhm lezaras ket ekkora FET-hez az nagyon sovany. Ahogy a soros 100 Ohm-ok is. Azok a FET-ek elegge melegszenek szerintem.
Szia! Én csak egy mintát szerettem volna mutatni, hogy mi is kellene. Én értem hogy a rajz nem a legjobb választás. Ezért irányítottam át a megfelelő témájú topikhoz.
Az úgy jó lenne hogy feszültséget meg kétszerezném az 24v kötnék rá egy pufferkondit ami majd nem jó is úgy 33v körül lenne a feszültség. Adatlapon olvastam hogy +-35V kell 8 ohm-on.
Szia! A feszültségkétszerező nem igazán terhelhető a szükséges mértékben. Nincs mit tenned, keresd fel a témáját, ott találsz megoldást. (Itt amúgy is OFF a táp kitárgyalása.)
Sziasztok! Végre dobozban az alkatrészek
![]() Túl az első alaposabb meghallgatáson úgy érzem ez most igazán jól sikerült. A kapcsolásban nincs újdonság a korábbi rajzaimhoz képest, talán annyi, hogy kifogytam a TDA7294-ből és régebbi kihasználatlan paneleimből TDA7293-asokat bontottam. A doboz a műhelyben fog szolgálni, ezért a robusztus vasláda és könnyű mozgathatóság miatt egy vitathatóan esztétikus ám mégis praktikus fogantyú a tetején, hogy egy kézzel is odébb lehessen rakni ![]() A terhelt/terheletlen tápfeszültség ±23/26V, a szub 80W/8 ohm, a szatellitek 40W/4 ohm leadására képesek. Normál hallgatásnál több mint 10dB tartalék marad az erősítőben, de mivel a szubszűrő 50Hz alatt emelésbe kezd a hangszóró apadó érzékenységének ellensúlyozására, intenzív mélyeket tartalmazó műsor hallgatásánál elég hamar bevillan a clip-LED ha jobbban felcsavarom a hangerőt. A jel/zaj viszony észlelés alapján kiváló, ebben a külső hangkártya (Focusrite Scarlett Solo) is szerepet játszik. Ezek után bátran nekiállok a dokumentáció elkészítésének, remélem örömét leli majd benne aki utánépíti vagy tanáccsal lát el hogyan lehetne tovább tökéletesíteni ezt az erősítőt. |
Bejelentkezés
Hirdetés |




)
1db.. de szól akkorát! és olyan szépen.... fóleg azért mert a pár 17 e volt 







