Fórum témák

» Több friss téma
Fórum » Csöves erősítő készítése
 
Témaindító: seedz, idő: Márc 31, 2006
Témakörök:
Ne feledd betartani a fórum viselkedési szabályait, és a topik megmaradásának feltételeit. [link]
A téma átmenetileg fagyasztva lett, hozzászólni nem tudsz!
Lapozás: OK   1780 / 2208
(#) gerleimarci válasza CHZ hozzászólására (») Aug 11, 2015
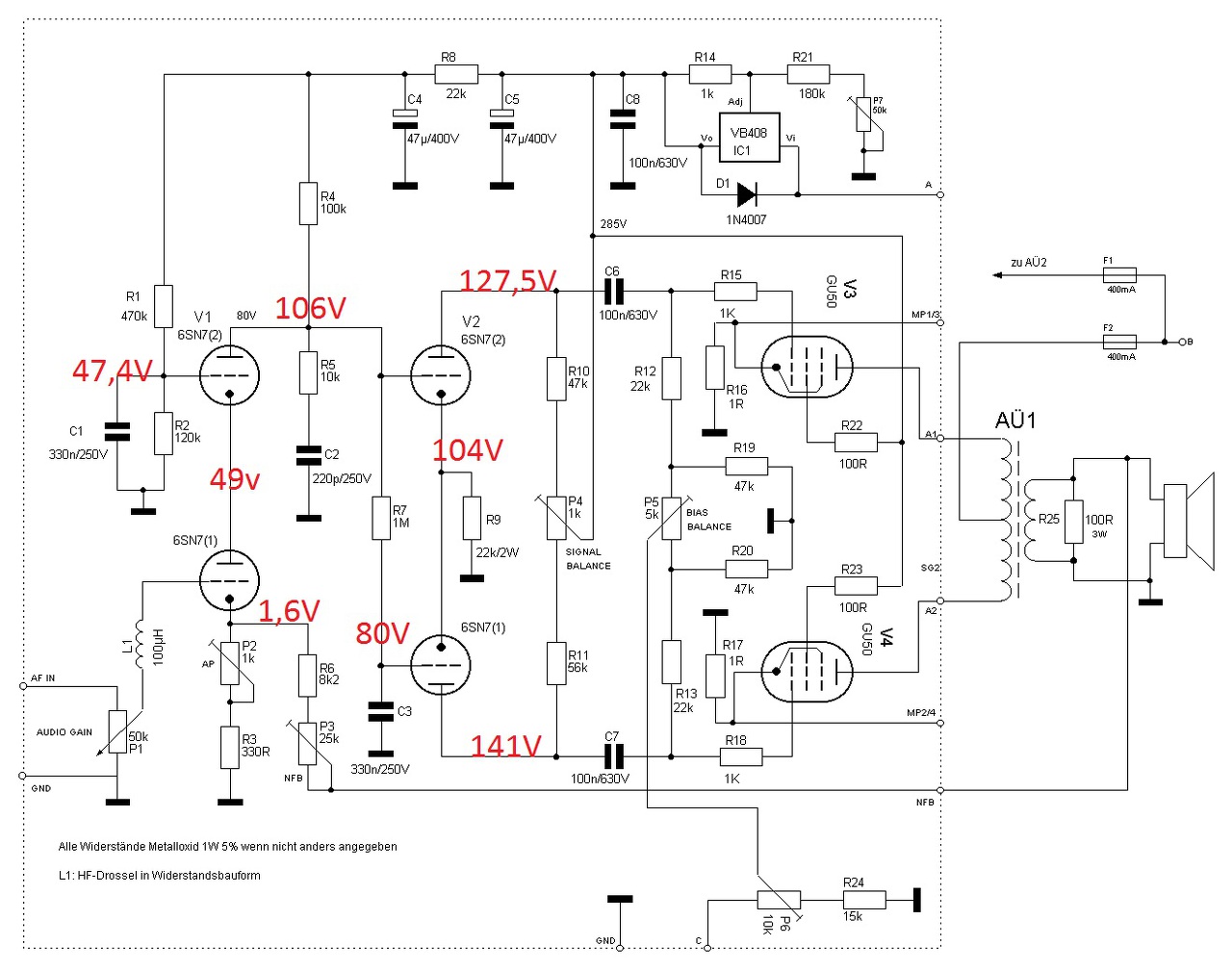
A csőfoglatoktól a következő alkatrészekig "átsípoltam", minden rendben.
(#) CIROKL válasza gerleimarci hozzászólására (») Aug 11, 2015
Nem lehet minden rendben hisz nem jók a mért feszültség adatok !
(#) CHZ válasza gerleimarci hozzászólására (») Aug 11, 2015
Beírtam saccra néhány feszültséget, ehhez közeli értékeket kell mérned.

Schaltung.gif
    
(#) gerleimarci válasza CHZ hozzászólására (») Aug 11, 2015
AzR4 után 253v van
(#) CHZ válasza gerleimarci hozzászólására (») Aug 11, 2015
Akkor a másik vége nincs az anódon vagy a rácsára nem megy az osztóról az 50V, stb..
(#) havranarpi hozzászólása Aug 11, 2015
Sziasztok!
Szeretném a segítségeteket kérni.Még nagyon régen hozzájutottam egy EAG AV760/C erősítőhöz aminek sajnos a 807-es csöveiről letörték az anódsapkát.Most végre sikerült a Puskás börzén hozzájutnom 2 db ép 807-eshez.Ezért szeretném életre kelteni.A tápegység részét sikerült egymagam rendbe raknom és az előfok panelon is kicseréltem minden kondit újakra.Viszont az egyik 807-es üzem közben hihetetlenül felizzik.Nem tudom mi lehet-a gond, csak tippem van ,hogy talán a végcsövek áramát kellene beállítani.
Valaki leírná ,hogyan is kell beállítani ezeknek a csöveknek az áramát ?
(#) bta válasza gerleimarci hozzászólására (») Aug 11, 2015
12V a V1(2) R1/R2 ellenállásosztóra kötött rácsán csak akkor lehet, ha az a csomópont zárlatos vmivel. Szerintem búcsúzz el a kaszkódtól, mert csak gond lesz vele
SRPP-re 1xűen átköthető, és akkor az R5, C2, L1 nyugodtan elhagyható - persze az átfogó nvcs-t újra kell számolni.
(#) CIROKL válasza havranarpi hozzászólására (») Aug 11, 2015
Amennyiben az egyik izzik fel akkor gond van , cseréld már meg a kettőt ?
(#) havranarpi válasza CIROKL hozzászólására (») Aug 11, 2015
Megcseréltem ,de akkor is csak az az Oldal izzik túl ami az előbb is
A hozzászólás módosítva: Aug 11, 2015
(#) gerleimarci válasza CHZ hozzászólására (») Aug 11, 2015
Elfelejtettem visszarakni a csöveket,most ilyen.

Schaltung.gif
    
(#) CHZ válasza gerleimarci hozzászólására (») Aug 11, 2015
Csövek nélkül mérted? Akkor is rossz, csövek nélkül anódokon teljes tápfesz, V1 rácsán 50V, katódokon 0
(#) gerleimarci válasza CHZ hozzászólására (») Aug 11, 2015
Csövekkel mértem.
(#) gerleimarci válasza CHZ hozzászólására (») Aug 11, 2015
Csövek nélkül megvan az 50v, csövekkel nincs.
(#) mofesa válasza havranarpi hozzászólására (») Aug 11, 2015
Csövek rácsán valamelyik 22K nem szakadt? Én cserélném mindkettőjét.
(#) Imi65 válasza gerleimarci hozzászólására (») Aug 11, 2015
Marci, már leírtam Neked, amíg nem érted, hogy mit mérsz, addig ez csak szenvedés. Tedd egyenlőre félre, és olvass utána, pontosan mi is a működés fizikai magyarázata. Nem fogjuk tudni összekínlódni, hiába a legjobb szándék.
(#) ferci válasza gerleimarci hozzászólására (») Aug 11, 2015
Ha a V2 katódján 0 volt van, az a cső egyáltalán nem megy. A műszered jó ide?
(#) gerleimarci válasza Imi65 hozzászólására (») Aug 11, 2015
Már olvastam egy keveset, csak az értékekkel nem vagyok tisztában.
(#) CHZ válasza gerleimarci hozzászólására (») Aug 11, 2015
Nézd meg csövek nélkül és jegyezd le.
(#) gerleimarci válasza ferci hozzászólására (») Aug 11, 2015
És tényleg baj van ott. Az R9 el párhuzamosan volt egy zárlat.
(#) CHZ válasza (Felhasználó 13571) hozzászólására (») Aug 11, 2015
Félreérthetően fogalmazott, nincs összekötve mint a rajzon, mert közben van a stabilizátor.
Talán így érthetőbb. Tudom, hogy ott van feszültség, az ellenálláson is mérte és működött eddig.
(#) ferci válasza gerleimarci hozzászólására (») Aug 11, 2015
Akkor újramérhetsz és írhatsz mindent.
(#) gerleimarci válasza ferci hozzászólására (») Aug 11, 2015
az lesz
(#) gerleimarci válasza gerleimarci hozzászólására (») Aug 11, 2015
most 104v van ott
(#) ferci válasza gerleimarci hozzászólására (») Aug 11, 2015
Az már jobban néz ki.
(#) gerleimarci válasza ferci hozzászólására (») Aug 11, 2015
Szerintem most van a heuréka pillanat
(#) ferci válasza gerleimarci hozzászólására (») Aug 11, 2015
Itt már sokat nem kell igazgatnod..
(#) gerleimarci válasza gerleimarci hozzászólására (») Aug 11, 2015
szerintem most kéne állítani a P4-en.
(#) ferci válasza gerleimarci hozzászólására (») Aug 11, 2015
Azon is, de az 1k sokat nem számít... akkor rajzold át, mert így félrevezető.
A hozzászólás módosítva: Aug 11, 2015
(#) gerleimarci válasza ferci hozzászólására (») Aug 11, 2015
10 van benne
(#) gerleimarci hozzászólása Aug 11, 2015
A jelek már jók, csak nem egyforma nagyok. Hiába állítom a P4-et.
Következő: »»   1780 / 2208
Bejelentkezés

Belépés

Hirdetés
XDT.hu
Az oldalon sütiket használunk a helyes működéshez. Bővebb információt az adatvédelmi szabályzatban olvashatsz. Megértettem