Fórum témák
» Több friss téma |
Mint fentebb említém, nekem is van egy aranyos kis retro imitátor műszerem, amiből csak egyet áldozok be, inkább diszítés céllal, mint valós megoldásban. Lengjen nekem és jól van.
![]() A műszer paraméterei alapján a tekerccsel párhuzamosan kötött GE dióda szépen megfogja végkitérésnél a nyitófeszültségével a lengőtekercset. 47-100µF lesz még ott párhuzamosan, valamint sorosan 1-1 darab, szintén germánium jeldióda. Ezek a jobb-baloldalt közösítve viszik a műszerre. Amúgy is volt egy irdatlan lyuk az erősítő előlapján, amit valaki sztereó poti beépítése céljából barmolt rá, mellette megforgott, elmászkált fúróhegy okozta marásokkal. Keze tört volna le...
Ha amerikai eredetü a VU méter, akkor annak lehet, hogy már megvan a belsö mágneses csillapitása. ( szerettem azokat a müszereket nagyon megbizhatoak voltak, nem kellett kalibrálni. Más eredetü, de dB skálás müszerek gyakran sima deprez müszerek voltak, amikhez elég bonyolult elektronika tartozott és néha állitgatni is kellett, hogy jol mutassanak
A 100V-jelet még mielött a potira kerül édemes lenne leosztani - veszélytelenebb megoldás ( a tranyora vonatkoztatva.). Sok egyszerübb berendezésben csak magára a müszerre raktak egy nagyobb kondit, az visszafogja némileg a szint leesését, azaz csillapitja a mutatot. Te berakhatsz a tranyo mögé egy csucsegyenirányitot egy kondival. Az gyorsan felfuttatja a mutatot, és lassan esik vissza igy általában jo kilengést kapsz.
Én is elkészítettem Proli007 meghajtását annyi különbséggel, hogy én beleraktam az általa javasolt áramtükröt is. Tökéletesen működik!
A hozzászólás módosítva: Jún 27, 2015
Sziasztok!
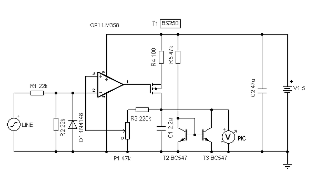
Szeretnék egy kivezérlésmérőt PIC+LCD párosítással. A nagy részével meg is volnék, amiben tanács lenne szükségem az az, hogy a PIC-kel 0 és +5V közti tartományban lévő jelet tudok feldolgozni, illetve ettől különböző feszültség tönkreteheti. Van itt egy kapcsolási rajz, de nem nagyon hiszem, hogy ez ilyen eg...lenne. Tudna valaki tanácsot adni nekem, hogy milyen fokozattal tudnám megfelelően illeszteni a jelet?
Hello! Megrajzoltam, hogyan lehet megoldani. Ennek érzékenysége LINE bemenethez igazodik. De ha nagyobb feszültségről szeretnéd hajtani, R1 ellenállás növelésével egyszerűen megoldható az érzékenység csökkentése. R5 ellenállás (és C1 kondi) értékével a számodra megfelelő dinamikát lehet beállítani.
Üdv! Köszönöm szépen! Előre bocsátom, hogy nagyon nem értek ehhez (sem) ezért elnézést ha hülyeséget kérdeznék.
1. A BC547 helyett használhatok BC337-et? 2. A BS250 mivel lenne helyettesíthető? 3. Jól látom, hogy az LM358-nak csak az egyik oldala van használva? Tehát a többi alkatrész megduplázásával kialakítható egy szereo kijelző?
1. Használható a BC337 is.
2. P-csatornás MOSFET kell bele, az lehet szinte bármilyen. (Kisebbek előnyben, mert a nagy teljesítményűeknek nagyobb a szivárgási árama. (tranyóval történő helyettesítés nem célszerű, mert az IC nem tud felmenni csak 3,6V-ig, így bázisosztó kell, a kimenti feszültség sem fogja elérni az 5V-ot) 3. Természetesen, csak egyik csatornát rajzoltam le..
Köszönöm szépen! Remélem kapok holnap megfelelő MOSFET-et hozzá.
Még egy kérdés: a beállító sima trimmer vagy inkább heli legyen?
Egy "helitrimmerel" jobban jász, mert így elég nagy tartományú a beállítás lehetősége.
Megpróbáltam a rajz alapján megtervezni a nyákot. Ha nem túl nagy kérés, átnéznéd, hogy nem rontottam el?
Szia!
Köszönöm! Ezt javítottam, Mindig azt gondolom, hogy a nyák tervezése nem nagy dolog, aztán mindig rájövök, hogy mennyire nem megy nekem.
Szia!
Ne vedd kötekedésnek, de ez így nem sztereó Össze van kötve a bemenete is és a kimenete is. Mellesleg a vezető sávok nagyon vékonyak nem tudom kivel fogod csináltatni de a haját fogja tépni. Én az ic alá és fölé pakolnám az alkatrészeket nem mellé. Szebb és egyszerűbb lenne.
Jah! Jogos! Hát majd nekiesek még egyszer. Saját magam fogom megcsinálni, de lehet egyéb alkatrészeket is rá kellene tennem....
A hozzászólás módosítva: Aug 21, 2015
Voltam alkatrészekért, sajnos beigazolódott amitől tartottam, nem volt BS250, csak N-csatornás. Át lehet tervezni arra? Vagy mindenképp kell a P-csatornás?
Feltúrtam itthon mindent és találtam 2 db TSM 2301 Ez is jó?
Elvileg jó lesz, de az alacsony Gate Threshold Voltage miatt, a GS feszültséget várhatóan le kell osztani két ellenállással. Az IC 5V táp mellet 3,6V-ra tud felmenni. Így marad 1,4V feszültség. Osztóval ez elég kritikus. Mert ha ekkor 0,3V GS feszültséget szeretnénk, az osztásaránynak 3,66-nak kell lenni. Viszont mikor a kimenet nullán van, a feszültség az osztón 5V. Az osztásarány miatt ekkor a GS feszültség 1,07V. A GS küszöbfeszültsége meg 0,45V..0.95V. Egyszer alatta, egyszer felette kellene legyen.
Ez csak úgy teljesül, ha szinteltolást alkalmazunk pld. egy fehér Led és ellenállás segítségével. Pld. Gate-Source közé egy 2,2k és Gate-IC közé a Led. (Anód a Gate felé.) Másik megoldás, egy Rail-to-Rail műveleti erősítő alkalmazása.
Nem hangzik túl jól. És ha emelnénk a tápfeszültséget? Lesz a PIC mellett egy másik IC ami +9V-ról megy, a GND a PIC-el közös.
Megépítettem ezt a kivezérlésjelzőt, de annyi bajom van vele, hogy teljes kivezérlésnél is csak a cső 3/4 megy a csík. Valaki tud erre megoldást?
A trimmereket jól állítottad be?
Szerintem jól. Az erősítés helitrimmerét ha továbbtekerem, akkor sem megy tovább a csík, csak addig és ott megáll (túl van vezérelve). A tranyónál lévő meg az egyik végállásba van, mert ha nem, akkor jel nélkül is világít egy része.
Szerintem valamelyik tagot nem tudom rendesen kivezérelni, ha meg tekerek helitrimmeren, akkor túl van vezérelve, de akkor sem a cső végénél.
Mi a jelforrás? Nem lehet, hogy nincs elég bemenő jeled?
Hangkártya. Szerintem elég a jel, és inkább a végével van valami.
Szia!
A 120V-nak meg kell lennie, így is, úgy is. A csőnek olyan pici az áramfelvétele, hogy nem terheli le nagyon a konvertert. Ha minden jól működik akkor a FET hűtőborda nélkül is épp csak langyos.
A 120V meg is van, így is úgy is.Viszont ha ráadom a jelet akkor ahogy egyre jobban kitér a kijelzőn a fény úgy csökken egyre jobban a feszültség. Természetesen ahogy állítom a 100 heli potit és a 2,2k poti értékét.
Így se lenne szabad leesni a feszültségnek ?
Nem hinném, de ezt nem tudom biztosra megmondom őszintén. Én ezt nem építettem meg. De a fényerő is csökken vele együtt?
Kiderült a turpisság. A cső egyik kábele meg volt cserélve.
Most úgy működik hogy terheletlenül 120V ha pedig rákötöm a csövet akkor 98V stabilan. Függetlenül attól hogy mennyire ugrál a kijelző. Szépen be is tudtam állítani és a Fet sem melegszik. ![]() Köszönöm a segítséget. |
Bejelentkezés
Hirdetés |
















