Fórum témák
» Több friss téma |
A mérés biztosan helyes. A közös kollektor a földhöz képest 0 V-ot mutat.
Jó a kérdés...
Ezek nem kimondottan hangfrekvenciás fet-ek. Sajnos... Kapcsolótápba való gyors eszközök,típusa:FQA 19N60.Mert ez van itthon.Az elméleti része érdekelt,hogy egyáltalán működik-e (és hogyan) a fetes változat.A típus miatt tartottam a gerjedéstől,de erre nem mutat hajlandóságot.Azóta átalakítottam a másik csatornát is.Valószínűleg így is marad. Idézet: Ezt nem igazán értem... A panel az Urbános verzió,ezt mindenki ismeri (??) Semmi mást nem tettem,csak a két végtranyót (a tulajdonképpeni dumper-fokozat) kicseréltem fetekre.Egy komolyabb méréssorozat engem is érdekelne a paraméterek változásáról,de erre nincs lehetőségem,komoly műszerek hiányában.Valamivel jobban melegszik a borda,de ezt a nem megfelelő (odaillő) típusnak tulajdonítom.Adatlap szerint a teljesen kinyitott fet "sajátellenállása":0,38 ohm.Ez kicsit sok...ja,és 4 ohm-on járatom.(amit tudvalevőleg nem szeret). „Egy teljes rajz azért érdekelne a végeredményről”
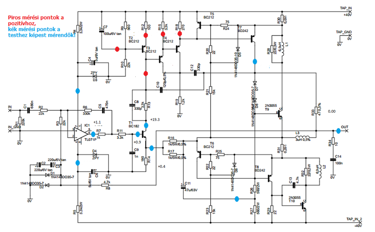
Fel kell derítened honnan kerül az R18 270 ohm ellenállásra az a legalább 3 mA ami 0,8V-ot ejt rajta! A mérések ennek semmi okát nem adják. Egyenként vedd ki a BC212-eseket, míg a kimenet át nem vált negatív feszültségre, ott lesz a bűnös.
A (T2) BC212 áramgenerátor bázisán is teljesen lehetetlen az 1,49V, ha valóban 22k/560 ohm osztóra van kötve. Elég tiszta a forrasztási oldal, nem lehet rajta átvezetés? Az ellenállásértékek stimmelnek? A feszültségmérésre használt eszközöd megbízható?
Szia! A választott FET-tel jól jártál, az első 10A-n jó linearitást mutat az adatlapja.
A kolléga kérdése arra vonatkozhatott, hogy a bipoláris és a térvezérlésű tranzisztor vezérlőfeszültségei közötti különbség miatt foganatosítottál-e valamilyen intézkedést. Ezek szerint nem. A nullátmenet közelében kritikus a helyzet. Becslésem szerint néhány ellenállás is jobban fűt.
T2-3-4-5 kiszedve és a kimenet még nem billent át negatívba. Próbálok venni új elemet a multiméterbe lehet az lesz a baj.... Elég érthetetlen így a dolog.
Az meg T7 zárlat, vagy átvezetés a NYÁK-on. Az erősítődet azért így-is, úgy-is megszólaltatjuk, miközben szerzel egy kis mérési gyakorlatot
Ha jobban melegszik a borda, akkor gond van. A FET-nek ugyanis éppen ez az előnye a bipoláris tranzisztorhoz képest, hogy nagyon kicsi a belső átmeneti ellenállása nyitott állapotban. Zárt állapotban pedig szinte szigetelő. Ha melegszik, akkor nem nyit ki rendesen. Értem én, hogy az Urbán féle verzió, de vannak egyedi sajátosságok, amiket mindenki szépen eltitkol, vagy elfelejti leírni. Én szeretnék végre látni egy olyan verziót, aminek minden része azonnal utánépíthető. Eddig nekem mindössze az angol panel leírása van meg korrekten, a tekercs házi elkészítésétől az alkalmazott félvezetőkig és a táp precíz leírásáig. A többi Quadnál vannak le nem dokumentált, vagy hibásan dokumentált részek. Persze ezek mindaddig nem derülnek ki, amíg az ember utána nem próbálja építeni. Urbán István sem arról volt híres, hogy mindent korrekten ledokumentáljon, annak ellenére, hogy publikált. Ékes példa a Z80-as dallamcsengője, amit sokan a rossz rajz miatt nem tudtak utánépíteni. Lerajzolta a korrekt adat és címbusz csatlakozásokat, majd a panelen és a szoftverben összecserélgette őket. Eltartott egy darabig nekem is, amíg visszabogoztam és valóban utánépíthetőre ledokumentáltam. Az én mostani változatomban már minden a helyén van. Csak éppen ez 3 panelgyártásomba és sok időmbe tellett.
Ma szántam egy kis időt a Quadra. Nem jött ki a matek, teljesen kizárt , hogy az adott ellenállásokon azokat a feszültségeket mérjem mint amit előzőekben sikerült. Raktam fel képet ahol látszik az elrontott forrasztás amit végre sikerült megtalálni. T2 emittere egy az egyben negatív tápon volt. Ennek ellenére a probléma nem szűnt meg. Valóban a T7 tranzisztor is zárlatos volt. Ezt is kicseréltem és most szól is. A probléma már csak annyi hogy kb 1 perc halk használat után simán volt a hűtő idom vagy 40 fokos. Kellene pár pikos vagy nanos kondi a T10 B-E közé? Esetleg máshova is? Valószínűleg gerjedhet a cucc.
Köszönöm reloopnak a segítséget! A hozzászólás módosítva: Aug 26, 2015
Itt jobban látszik - T10 bázis és kollektor közé kerül a C15 kondenzátor. Vannak is a paneleden üres furatok azon a részen, akár találsz is neki helyet az alkatrészoldalon.
A kimeneten 0V az egyenfeszültség?
7 mV-ot mérek a földhöz képest. Raktam 2n kondit egyből a tranyó lábára. Majd holnap letesztelem mit mutat.
A 7mV a kimeneten tökéletes érték. A melegedéssel kapcsolatban azt is tudni kéne mekkora a hűtőborda és jól-e a hőkontaktus az alu idommal?
Összeraktam a másik panelt. Ez rosszabb mint az előző
. Rakok fel mérési eredményt. Az előző rajzra pirossal írtam fel az új panel eredményeit. Szerintem átvezetés van T2 bázisa körül a mérések alapján. Az BC212 megint gyanúsak kérdés hogy átvezetés vagy meghajtó tranyó hiba, mert zárlatosnak most sem mértem egy tranyót sem.... A segítséget előre is köszönöm! -moderálva- A hozzászólás módosítva: Aug 27, 2015
Ez nagyon homályosan látszik, ráadásul a kép nevére kattintva fejjel lefelé. Nem tudnád letölteni a rajzot és Paint-tel ráírni?
Javítottam. A mérés szerint T3 vagy zárlatos vagy átvezet. Műveleti IC is lehet rossz.... Szerinted?
Az IC jó, T1 csere, esetleg jó a tranyó csak a lábait nem oda várja a panel ahova kerültek. Szép, áttekinthető munkát végeztél
Az gáz mert T1 tutti jól van beforrasztva!
Minden esetre vedd ki és mérj rá a bázis-emitter, bázis kollektor diódáira.
Cseréltem tranyót T1-et. Amit kiszedtem nem volt zárlatos. Most van alapzaj a hangszóróban nincs táp a kimeneten viszont ha jelet kap a cucc akkor a pozitív ágban lévő izzók felgyulladnak és nem ad hangot. Mérést hangszóró nélkül csináltam.
A T1 így már helyesen működik. A tápági izzókat keresztcserével ellenőrizd, hátha nagy az egyiknek az ellenállása. Ezen a rajzon C13 jelű kondit érdemes volna berakni.
A C10-et (120pF) ki tudod mérni? Annak a kapacitásszegénysége is tud ilyet produkálni. Mondjuk ez inkább a kerámiákkal szokott előfordulni.
C13 bent van. Izzók szerintem jók, mert előző panelnál ugyan ezek voltak bent és tökéletesen működött. C10-et nem tudom kimérni. Keresek másikat.
Köszi a segítséget!
Mire gondolsz, mikor ezt írod: "Izzók szerintem jók..."?
Vagy megméred, vagy a javaslat szerint keresztbe is bekötöd ellenőrzésképpen. Az izzó "jósága" kis túlzással objektív dolog, nem függ a szubjektum (ez vagy te) személyes véleményétől. A legkézenfekvőbb vizsgálat, ha névleges feszültségre kötöd (vagy ettől kisebbre), és közben méred a rajta folyó áramot. Ha azonos feszültség mellett, a két izzón közel azonos áram folyik, akkor azok közel egyformák, hasonló áramra fognak korlátozni.
Meg adom magam....
Felcseréltem az izzókat és csodák csodájára működik tehát ismét győzött a rutin. Pedig 4db ugyan olyan 5W 12V izzóról van szó. Ettől függetlenül köszönöm mindenkinek a segítséget! Főleg reloopnak!
Köszi a segítséget! Mind a 2 panelem tökéletesen működik! Meghajlok "nagyságod" előtt.
Azt esetleg meg szabad kérdeznem, hogy eddig kb hány quad panellal volt dolgod?
Hosszabb távú üzemelés alatt (több óra) érezhetően jobban melegszik a borda,mint azt az eredeti-tranzisztoros-tette.Ennek okát nem tudom,de megpróbálok mérésekkel is utánajárni,mert nem kellene,hogy így legyen...sőt! Ez nekem sem tetszik,elvileg inkább kevesebb hőtermelődésre lehetne számítani.
Idézet: Lehet,hogy ettől is fűt jobban? Azóta napi használatban van,más probléma nem adódott. „A nullátmenet közelében kritikus a helyzet” A hozzászólás módosítva: Aug 30, 2015
Köszi a segítséget! Mind a 2 panelem tökéletesen működik! Meghajlok "nagyságod" előtt.
Azt esetleg meg szabad kérdeznem, hogy eddig kb hány quad panellal volt dolgod? Előzőleg rossz helyre címeztem.... A hozzászólás módosítva: Szept 2, 2015
Szia! Örülök ha hasznosítani tudtad a tanácsaimat. Két Quad 405-öst építettem és a téma bejegyzésiből vagy 25 oldal szárad a lelkemen
Nehezen tudom a 2 quadot elképzelni...
Pedig elég könnyű, elképzelsz egyet, majd mellé még egyet, és már meg is van kettő.
|
Bejelentkezés
Hirdetés |




Ezek nem kimondottan hangfrekvenciás fet-ek. Sajnos... Kapcsolótápba való gyors eszközök,típusa:FQA 19N60.Mert ez van itthon.Az elméleti része érdekelt,hogy egyáltalán működik-e (és hogyan) a fetes változat.A típus miatt tartottam a gerjedéstől,de erre nem mutat hajlandóságot.Azóta átalakítottam a másik csatornát is.Valószínűleg így is marad. 



Felcseréltem az izzókat és csodák csodájára működik tehát ismét győzött a rutin. Pedig 4db ugyan olyan 5W 12V izzóról van szó. Ettől függetlenül köszönöm mindenkinek a segítséget! Főleg reloopnak! 




