Fórum témák
» Több friss téma |
Kértem moderácíót a hibás rajzaimra. katt, cimopata, lorylaci: jó hogy itt vagytok.
Baj, ha felkerül egy 600-800W-os táp? Szerintem sokan örülnének neki...
Ha majd nagyon ráérek, megcsinálom Ge Lee fullbridge tápjának brd-jét... A hozzászólás módosítva: Szept 24, 2015
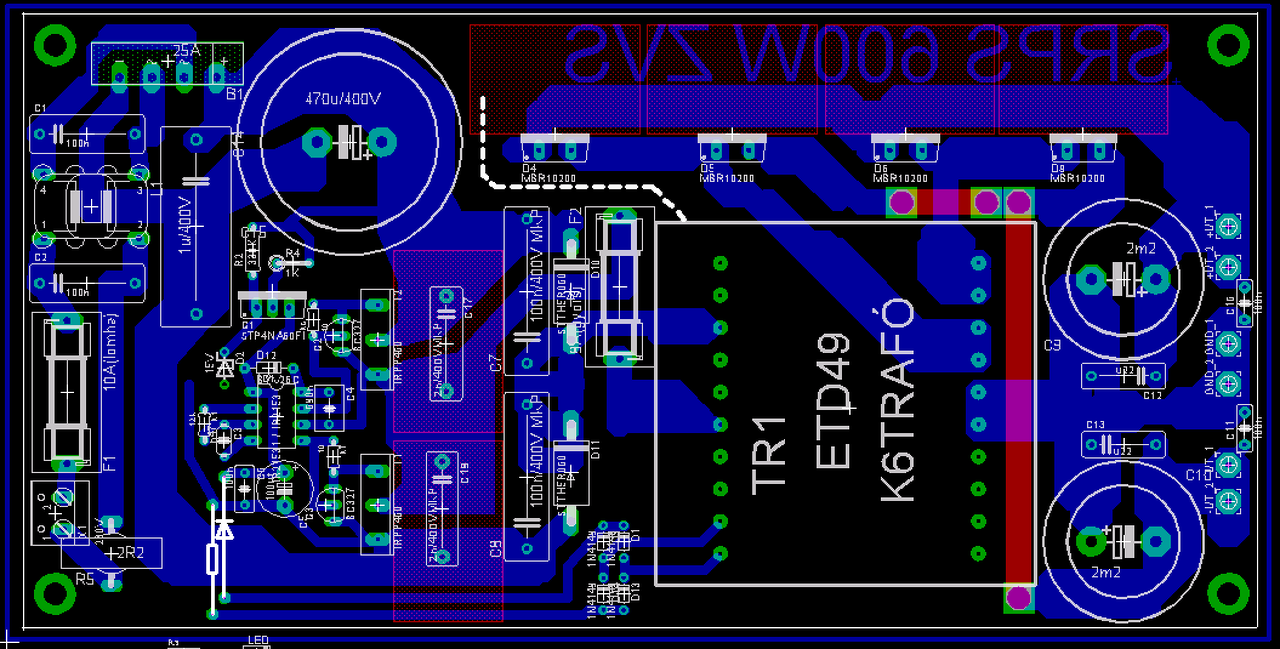
Itt a végleges: a teszt panelon is volt már egy LED ill, ellenállás a visszatápban, így lehet látni, hogy onnan folyik az áram.
![]() ZVS kondik természetesen fektetve a panel alján, mert ott a hűtőborda. A hozzászólás módosítva: Szept 24, 2015
Milyen ZVS kondi? Jah hogy az a 2x2nF? Az tök felesleges. Az általad választott FETeknek baromi nagy a kimeneti kapacitása (Coss + Crss), így örülj, ha azokat át tudod tölteni a holtidő alatt. Szóval jó ha ott van a nyákon neki a hely, de egyelőre hagyd ki őket.
Mekkora mágnesező induktivitást és légrést tervezel? Jó lenne kiszámolni, hogy monjuk az általad tervezett n kHz-en, és 600ns holtidőhöz (kb 100kHz környékén bekorlátozza a max frekit) mekkor mágnesező induktivitás kellene, és ehhez mekkora légrést kell a trafóba rakni. Nálam nagyon modern FETek esetén (IRF460-nál jó 20 évvel fiatalabb) szokott lenni 100-330pF plusz kondi, hogy ne 100ns-os félhíd átmenet legyen, hanem mondjuk 200-300ns. (na erre jó egy 1206 SMD kerámia kondi, mert a 100pF 500V NP0 pont akkora, és oda lehet rakni a FET két lábára) A szekunder oldali kondik még mindig lópikulát nem érnek így. (talán az alsó hajaz arra, amire kellene) A hozzászólás módosítva: Szept 24, 2015
A kapcsrajzodat töröltesd... csak visszaraktad megint a rosszat...
Elnézést...
Az előző is kicsit hibás: a 15V-os Zéner és az IR nem kap GND-t! Itt a javított(brd3-on pirossal javítva): A hozzászólás módosítva: Szept 24, 2015
Mire gondolsz?
Régebben voodoo-nak csináltam egy skiccet, most megcsináltam újra. A felső ahogy nálad van bekötve a kondi, az alsó pedig ahogy kellene. Amikor kondit teszel le, mindig gondolj arra hogy merre igyekszik az áram (jelen esetben a diódáktól a kimenet felé), és a kondit a kettő közé tedd, tehát a folyó áram útjába.
Kapcs.rajzon az ic segédtápjának a gnd je közös volt a szekunderével.
A hozzászólás módosítva: Szept 24, 2015
Üdv! Szeretnék tanácsot kérni. Van egy AA13181 típusú 36V (28V-ra alakítottam) 6,25A-es tápom, amit rövidhullámú adó-vevő adó végfokához használok. Teszi a dolgát, de vételen egyes frekvenciákon mindenféle zavarszűrési próbálkozásaim ellenére is időnként zavart okoz. Lehetne-e vételkor egy készenléti üzemet kialakítani, amit az adás-vétel kapcsolóval aktiválnék? Esetleg egy kis áramú 28V-os trafós táp. A kapcsolási rajzát nem találom, az aktív eleme 2db 2SK557.
Ezt ismerem. Bőven jó az a kondi bekötés.
Szóljatok, ha inkább ne közöljek le semmit. Aki akar az meg majd PM-ben megkeres...
Idézet: „A szekunder oldali kondik még mindig lópikulát nem érnek így.” Azért ez így nem igaz.. na mindegy, a gyakorlat mást mutatott. De nem vitatkozok ezen. Te tudod jobban. A hozzászólás módosítva: Szept 24, 2015
Idézet: „a gyakorlat mást mutatott.” Vagy vacak a szkópod, vagy nem tudsz vele mérni. De méréssel és szimulációval is könnyedén tudom az igazamat bizonyítani. (jegyezd emg az ökölszabályt, nyákpálya inchenként kb 10nH). Amúgy nem veszed észre, hogy kezd azzá fajulni megint a vita, mint amit előre irányoztunk? A kritikáinkra nem hallgatsz, sértésként veszed, mert te máshogy tapasztaltad. A nyákodon C12 és C13 néven van két fólia kondi. Ezeknek a feladata az lenne, hogy nem a kapcsolási alapharmoniust (10-100kHz vagy amennyid van), hanem ezek felüli frekvenciát szedjék. Például ha nincs kontrollált félhíd átmeneted (pl vacak a ZVS), akkor lesz egy szép kis tüskéd (MHz tartomány), ez a tüske a diódáid parazita kapacitásán lazán átmegy. Egy polipropilén kondi faszán szűrné is, csak a nagyfrekvenciás áram hülye lesz arra a kondira menni, amerre x nH-s nyákpályát lát. Ha van egy MHz tartományban működő áramváltód, akkor a kondi lábára rámérve meg lehet nézni, hogy mi folyik át rajta. (persze itt jön be megint az SMD előnye - amitől óckodsz-, a fólia kondinak alapból van pár mm lába, belül is, az SMD-nél meg ott csücsül a padon kapásból a dielektrikum)
Teljesen igazad van. Én így építkezek. ZVS lévén nem hiszem, hogy bármilyen anomália lenne a kondikon és a diódákon.
![]() Most itt tartok... A hozzászólás módosítva: Szept 24, 2015
Idézet: „és 600ns holtidőhöz...” IR21531 lesz benne.
Idézet: „ZVS lévén nem hiszem,” Ahogy mondtam, azt mengnézném, hogy hogyan lesz neked ZVS. A ZVS az nem csak úgy van és kész. Kiszámoltad a szükséges mágnesező induktivitást és légrést? Ez megint egy olyan dolgo, hogy se a kapcsolás se a nyákterv nem mondja meg, külön utasítás kell. Nem tudom olvastad -e az LLC konverteres cikkemet, ugyanis abban van erre számítás.
Igen, annak 600ns a holtideje, míg az IR2153-nak 1200ns körül van (emiatt 50kHz felett utóbbit nem célszerű használni, egyrészt a kitöltési tényező veszteség miatt, másrészt könnyen lehet, hogy a nagy holtidő alatt a szekunder oldali és egyéb parazita kapacitások miatt a mágnesező áram gyakorlatilag megfordul, és egy szép S lesz a félhíd átmenetben)
Én a helyedben mindenképp hallgatnék lorylacira, Ge Lee-re, vagy akik épp itt vannak és on-line topicban. Nem azért írta le véleményét és rajzolt neked még egy ábrát is, hogy téged akadályozzon vagy netán ezt gondoltad? Miért kell mindent sértésnek venni? Óvodába szokás. Ezt már énis a legeslegelső hozzászólásoknál leírtam. Ha meg felraksz ide valamit akkor hümmögjünk, rá hogy "jóvana úgy"...
Teli van csiszolni való dolgokkal, de szinte bármit mondhat az ember... Most ismét megpróbálok egy javaslatot tenni, hogy kényelmesebb és jobb legyen az építkezés, a Te döntésed elfogadod-e vagy sem, de utánna ne gyere vissza ha megépíted ebben a formában, hogy letérdel a táp egy dinamikusabb zene miatt: "mitől van?" kérdéssel, mert sikítófrászt kapok. Ott van az a szekunder oldali graetzelésed, ami jól látható kapott egy akkora hűtőtönköt mint egy cigisdoboz, vagyis akkora hasznos helyet elfoglal ami még kistúlzással de hegesztőbe is elmenne. Minek az oda? Szakaszos 600W-nál (zene) nem hogy forró nem lesz, éppen csak be fog langyosodni! Ha kivennéd a képletből, mindjárt jutna hely bőven inkább még két puffer kondinak. Ezen kívül használhatnál 2db MBR10100 vagy 10200 és 1 MBR20100 vagy 20200-at. Nem volna jobb ötlet? +150-250Ft és megspórolsz egy csomó vonalvezetést, jut hely az új pufferkondiknak. A hozzászólás módosítva: Szept 24, 2015
Ez a táp toroid trafóval vitt 600W össz halogén izzócsoportot.
Nem hiszem, hogy erősítővel gondja lenne. Majd jelentkezek, ha kész...
Azért azt hozzátenném, hogy a matekozás helyett jó saccográffal, meg oszcilloszkóppal azért be lehet lőni ZVS-be egy ilyen tápot. Kb úgy csinálnám, hogy:
- a rezonancia frekit beállítanám (terhelés mellett) a félhíd feszültségét és áramát figyelve oszcilloszkópon. (áramváltónak egy ferritgyürü is megteszi, kicsi söntellenállással lezárva). - megfigyelném oszcilloszkópon (gate, és félhid fesz mérése) a trafó légrésének változtatásakor bekövetkező változásokat, ha a légréssel belőhető a megfelelő átmenet, akkor megy a ZVS, és akkor örülök ![]() - ha normális (S kanyar nélküli) átmenetet nem, vagy csak kisebb holtidőre lehet belőni a légréssel, akkor kell ZVS kondi is, és növelem a légrést. A ZVS kondi értéke kísérletileg is belőhető, ha van párféle kondi kéznél. (eközben lehet, hogy a frekit is kell picit korrigálni)Természetesen ehhez is kell legalább annyi szakértelem, hogy pontosan tudjam mit miért módosítok, de számomra ez az út egyszerűbb. Ha ilyen módon készítek egy tápot, az utólag ugyanolyan simán reprodukálható, mintha korrektül, előre kiszámoltam volna mindent.
Szerintem tudja a számolást, csak titkolja, mert ugye itt mindenki titkol mindent
![]() Csak én vagyok olyan hülye, hogy felrakok egy cikket, ami egy számolótáblával baromi egyszerűen kiszámolja. Aztán az ember ráhagy egy kicsit, és utolag ha kell berak 47-100pF-et még pluszba... Számolni szerintem egyszerűbb és gyorsabb, mint péládul a légrést macerálni, és alkatrészeket ki-be forrasztgatni.
Kicsit vastagítottam a fóliákon:
Valaki jobban szeret vasba légrést "tologatni" és szkópot nézni, áramváltózni, mint matekozni...
Megértem!
Én ide megosztani jöttem elsősorban, nem segítséget kérni. Megoldom egyedül is, ez a táp már üzemelt, csak nem ETD49-es trafóval, hanem toroiddal.
Idézet: hmmm...hmmm... „Teli van csiszolni való dolgokkal” A hozzászólás módosítva: Szept 24, 2015
És mennyivel jobban üzemelne ha úgy csinálnád ahogy kell. Attól hogy megy róla a halogén a kondik bekötése még ugyanúgy rossz, ha elhiszed ha nem.
Nincs baj azzal ha megosztod, a baj azzal van hogy megnézik, és utána úgy fogják csinálni, mondván hogy valaki ezt már megcsinálta és az úgy jó. Tehát berögzül neki valami aminek pont fordítva kellene egy nyáktervezés során.
És vígan használja...működőképesen...
![]() Ezzel tisztában vagyok. Nézd már meg milyen vastag "pacák" vannak ott és milyen hosszban! A hozzászólás módosítva: Szept 25, 2015
Ne szólj rá, mert itt mindenki titkolja a dolgokat, megmondta egy oldallal ezelőtt. Én is csak azért raktam fel a cikkemben a számolást, hogy a saccimetriáját tikoljam. Ő sem akarja nyilván elmondani, mint ahogy szerinte mi sem. Mi lesz a végén, hallgatnak a tanácsainkra mindenki jó tápokat épít? Az milyen káosz lenne már.
Összeesküvés a HE fórumon...
Ha én rászánom magam egy cikkre ezzel kapcsolatban, a gyakorlati részére fektetem a hangsúlyt.
Megadom a trafó összes fontos paraméterét. Ez a legkritikusabb része. Amit te és cimó leírt azt nem tárgyalom, linkelem olvasásra.
Többen javasolták a kondinál levő rézpálya átalakítását. Ennek oka van, nem kötekedés. 1perc alatt át tudnád alakítani a nyákot. Így mindenki megnyugodna ebben a topicban. Rosszabb nem lenne a nyákod, csak jobb. Oké, hogy most is működik, de nem lenne jobb, ha még jobb lenne? Aztán ha látják, hogy elfogadod a tanácsot, később is segítenének, de így csak eltaszítod magadtól őket.
Elfogadom én a tanácsukat, meg ezt tudtam is, de ez a nyákterv így sikerült(ZVS-ről beszélünk)
|
Bejelentkezés
Hirdetés |




















