Fórum témák

» Több friss téma
Fórum » Gitár torzító / Effekt / Erősítő / Pickup
Lapozás: OK   280 / 317
(#) gajdossmd válasza granpa hozzászólására (») Nov 2, 2015 /
 
Nem kár érte, már rég javítva van!
(#) akos712 válasza gajdossmd hozzászólására (») Nov 2, 2015 / 1
 
Nem olcsón akarom megúszni, hanem olyat szeretnék, mint az eredeti, párszász ezerrel olcsóbban. Alma, van kész NYÁKterved?
Ezeket a cuccokat egyébként nem ilyen csavarszerű tornyokra forrasztják fel? Annak mi az előnye azon kívül, hogy szép?
(#) gajdossmd válasza akos712 hozzászólására (») Nov 2, 2015 / 1
 
Bocsi ha megbántottalak! Én csak jót akartam! Nem hinném, hogy csak a drága cuccok lennének a jók! Egyébként ez az olcsó nagyon jól szól egy profi gitároktató használja igaz nem csöves/ic-és hibrid végfokkal hanem eredeti csöves Marshall végfokkal, de ízlések és pofonok! Nekem egy fender alapra kötve is kiváló Marshall hangzást hozott.
(#) akos712 válasza gajdossmd hozzászólására (») Nov 2, 2015 /
 
Dehogy bántottál meg, sőt örülök, hogy mondtad. Sőt kiváncsi is lennék egy hibrid kapcsolásra az eredeti mellett, viszont imádom a jcm 800-asok hangját, ezért írtam, hogy eredeti, de ha a hibrid egyszerűbb, meg ugyan úgy szól nem leszek én semminek az elrontója. Talán még jó is lenne olcsóbban kijönni, mert oké, hogy a szüleim támogatnak a hobbymban (mert 9.-es vagyok és hát még nem lehet évközi diákmelóm), de azért nem akarom csődbe vinni őket... xD
Ritka ICket honnan érdemes venni? Mert most van egy Tube Screamer 808 projektem, de ebayen 50 darab ic a minimum...
(#) akos70 válasza akos712 hozzászólására (») Nov 2, 2015 / 1
 
Ha a JRC4558-ra gondolsz, akkor ugyan ez is tízszer annyi, mint ami kell bele, de ki lehet nyögni az árát: FUAAOSw-W5UtNYL" target="_blank" rel="nofollow" >Bővebben: Link
Vagy: Bővebben: Link
Vagy közelebb: Bővebben: Link
(#) Gránátalma válasza akos712 hozzászólására (») Nov 2, 2015 / 1
 
Annak a panelnak nem az az előnye, hogy szép, hanem, hogy akkor amikor a plexi meg a jcm800 készült még nem volt PCB. [Turrett boardnak hívják amúgy.]
Ezért bakelit lapokba furkáltak réz tönköket, amikhez forrasztották az alkatrészeket, meg a kábeleket.
Bővebben: Link


A power trafó, a fojtó és a kimenő együtt 50k-60k, ez dobja meg legjobban az árát, ebbe bejön a dobozolás, az előlap, a csőkészlet.
Azokhoz képest a minőséginek számító 500-800Ft/db áron mért fóilia kondik már nem is olyan drágák.

van
(#) Gránátalma válasza akos712 hozzászólására (») Nov 2, 2015 / 1
 
Ha a JRC-re gondolsz tegyél bele tl072-t. Kicseréltem az enyémben tl072-ről jrc-re és megmondom az őszintét a szkópon kívül senki mást nem érdekelt a csere.
Konkrétan a négyszögjel felfutó éle lomhult.
A gitárból meg nem jön négyszögjel úgyhogy annyi. Szinuszon semmi változás(bár az meg is lepett volna)
(#) akos712 hozzászólása Nov 3, 2015 /
 
Milyen distorsion, vagy overdrive pedált ajánlotok, ODt stackelni Ts808 után?
(#) Phile80 válasza Gránátalma hozzászólására (») Nov 3, 2015 /
 
Nem kötekszek, csak mint érdekesség képpen mondom hogy minden JCM800-as PCB-n van. 1973-tól a Marshall minden erősítőt PCB-re szerel. Majd aztán a sok hozzá nem értő gitáros elterjesztette, hogy a turret board-os erősítők jobban szólnak. Valójában pedig csak annyi történt, hogy 1983-ban a gazdasági válság miatt kispóroltak az erősítőkből tápelkokat, és gyengébb minőségű trafókat, kondenzátorokat használtak. Ezért szólnak máshogy. Valaki meg kitalálta hogy a PCB az oka. A manapság gyártott erősítők mind PCB-vel készülnek és kiválóan szólnak. A VHT erősítők gyártója még üzent is az erősítőjében a hülyeséget kitalálóknak a PCB-n található szöveggel.
A hozzászólás módosítva: Nov 3, 2015

vht.jpg
    
(#) Gránátalma válasza akos712 hozzászólására (») Nov 3, 2015 /
 
plexi drtájvot, vagy mxr distortion plust.
(#) Gránátalma válasza Phile80 hozzászólására (») Nov 3, 2015 /
 
Ez meg ilyen szempontból hibrid, hisz ez PCB-is meg turett board is egyben:
Bővebben: Link
(#) Phile80 válasza Gránátalma hozzászólására (») Nov 3, 2015 /
 
Hát a turret a hosszú csőszegecs miatt turret (angol:kis torony) ami kitartja az alkatrészeket a bakelit síkjától. Még van az eyelet board, ami egy lapos csőszeges, inkább a Fender erősítőkben látni. Ez egy sima nyák, hosszú vezetékkel, ilyen van a reissue "handwired" fejekben. A kettő között a kölönbség a hangzás szempontjából semmi, inkább az alkatrészek minősége a befolyásoló tényező.
(#) Massawa válasza Phile80 hozzászólására (») Nov 3, 2015 /
 
Azért volt a marshallnak egy csapnivalo negyed éve. Ekkor jelentek meg az elsö PCB-re szerelt erösitök. A NYÁK rajzolo kolléga azonban elkövette azt a szörnyü hibát, hogy minden sarok pontos 90 fokos szögben kanyarodott, és ha ezen a csikon éppen az anodfeszültség ment, akkor az ott elkezdett bolondulni (kis koronák jelentek meg, amitöl meg elégett a NYAK hordozo). Jeleztük mindjárt a Marshallnak, de a vasfüggöny miatt igen körülményes volt a javitás, ekkor vittük a Marshallt a fogorvoshoz. A gépeivel szépen lekerekitettük a foliák sarkait és kimartuk az elégett NYAK hordozot ( szép lyukak lettek rajta). Amikor elküldtük a képet még dicséretet is kaptunk ( késöbb 2 uj szerelt NYÁKot meg két csomag csövet. Az erösitök talán még ma is mennek....

(#) szendi001 válasza Phile80 hozzászólására (») Nov 3, 2015 /
 
Bővebben: LinkKivéve a Hand Wired szériát. A nyák több szempontból más konstrukciót igényel. Vékony egyenletes vonalak áthallást adnak, és földelni sem olyan egyszerű. Ha valaki nézett vezetékezett erősítőt kifejezetten szép és földhurok mentes szerelés eredményezhet. Én csináltam mindkettőt. Házi körülmények között a tüskéset nagyom szépen meg lehet építeni. Ha koncertezni kell, ez lesz a stabilabb verzió.
A hozzászólás módosítva: Nov 3, 2015
(#) Phile80 válasza szendi001 hozzászólására (») Nov 3, 2015 /
 
Ha tartod ugyanazt a vonalvezetést mint ami a turret boardon van, és nem töltöd ki a nyák nem használt részeit feleslegesen földeléssel ami parazita kapacitást okozna, akkor nincs különbség hangzásban. Feleslegesnek tartom a turret boardos szerelést 2015-ben. Szép, meg minden, lehet benne gyönyörködni, de PCB is elégendően stabil ahhoz, hogy hiba nélkül működjön akár koncerten is.
(#) Phile80 hozzászólása Nov 3, 2015 /
 
Egy jó példa arra hogy miért szólnak rosszul a Marshall reissue erősítők. Az első képen látható, hogy filléres alkatrészekből épített az egész.
A második képen pedig a legjobb minőségű alkatrészekből épített Bogner Überschall van, ami legendásan jól szól, PCB ide, vagy oda.
(#) szendi001 válasza Phile80 hozzászólására (») Nov 4, 2015 /
 
Bocs, hogy kérdezem a de a re-issue az valamelyik szériának pár évvel későbbi kiadása?Jelentkeztem a gyárba dolgozni Milton Keynesbe de nem voltam az esetük, pontosabban nem hívtak be. A gyárat körbejártam, nem annyira nagy. Jó élmény volt pár éve.
(#) Phile80 válasza szendi001 hozzászólására (») Nov 4, 2015 /
 
Igen, egy régi széria újragyártása. Ne sajnáld, robotmunka lett volna, mint akármelyik gyárban...
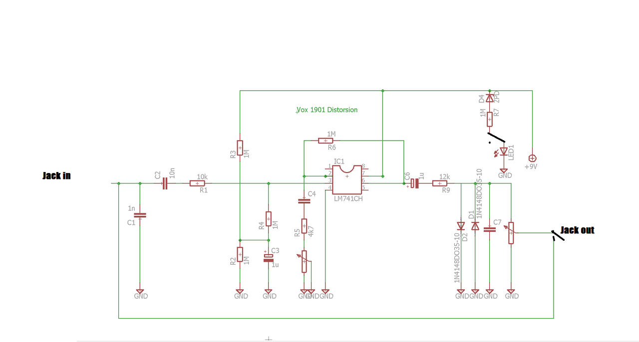
(#) akos712 hozzászólása Nov 4, 2015 /
 
Éppen egy Vox1901 Distorsion pedál NYÁK-ot tervezek. Hol lehet venni a következő alkatrészeket?
SD 9150
TLR 102 KB
RD 5A
LM 741 CH
1µF-os 16V-os elektrolitkondenzátor
(#) szendi001 válasza akos712 hozzászólására (») Nov 4, 2015 /
 
Mindegyik kapható a HESTORE-ban. SD9150 helyett 1n4148. TRL az egy sima LED. RD5A helyett ZPD5,6, LM741 az egy sima műveleti erősítő. Ezek bármelyik szaküzletben polcon vannak.
(#) Andrei1181 hozzászólása Nov 4, 2015 /
 
Sziasztok

A minap beszereztem egy Videoton Velence de luxe csöves rádiót azon okból, hogy azon gitározzak

A rádió full csöves és csak az erősítő részét tervezem használni. EZ80 - ECL86 kombóval ez a dolog készen is van, félveztő nincs, nyák van.
Nem vagyok egy villanymérnök, elképzeléseim vannak, rajzból tudok olvasni, utánépíteni, stb, de az áramkörök működése nem teljesen tiszta előttem, így segítséget szeretnék kérni.

Valamiféle gain szabályzási lehetőséget szeretnék csinálni rá, hogyha már full csöves, akkor torzítson is, ha szeretném
Úgy tudom, hogy a végerősítőt kellene túlhajtani, azaz az ECL86 triódájának az erősítésén kellene növelni. Bár gondolom, ez nem ennyire egyszerű.

Minden segítséget szívesen fogadok. Az erősítő clean channelje, azaz rákötöttem egy gitárt..... amúgy gyönyörűen szól

Kapcs rajz:
http://www.radiomuzeum.hu/images/sm/r4360_ra2102.pdf

A gitárt a C53 elé kötöttem.
(#) Longa György válasza Andrei1181 hozzászólására (») Nov 5, 2015 /
 
Szia.Ha túl akarod vezérelni az ecl86 triódáját kell egy másik triódával vagy pentódával.
(#) akos712 hozzászólása Nov 5, 2015 /
 
hol lehet venni 1µF-os 16V-os elektrolitkondenzátort? Mert HeStore-ban nem találtam, SOS elektronikánál sem. Egy Vox 1901-es pedálhoz kellene...
(#) Longa György válasza akos712 hozzászólására (») Nov 5, 2015 /
 
Szia.Nagyobb feszültség tűrésű sem volt?Az is jó bele.Elég kisméretű az ötven voltos is.
A hozzászólás módosítva: Nov 5, 2015
(#) akos712 válasza Longa György hozzászólására (») Nov 5, 2015 /
 
Van, csak követni szerettem volna a kapcsolási rajzot, hogy minden "autentikus" legyen. De rakok bele nagyobbat akkor.
(#) akos712 hozzászólása Nov 5, 2015 /
 
Eagle-ben mi a kapcsolónak és a mono jack-nek mi a libje?
Feketével jelöltem, aminek kellene a libje és a neve...
Jó lesz ez a kapcsolás így?
Linkeltek nekem olyan kapcsolót, ami mind a két részt kapcsolja egyszerre?

vox.png
    
(#) Gránátalma válasza akos712 hozzászólására (») Nov 5, 2015 /
 
Nem attól lesz autentikus egy utánépítés, hogy ugyan olyan feszültségű kondit használsz, hanem hogy ugyan azt a márkát használod.
(#) akos712 válasza Gránátalma hozzászólására (») Nov 5, 2015 /
 
Hát az sajna esélytelen... Mivel alig van információ a pedálról.
(#) akos712 hozzászólása Nov 6, 2015 /
 
Ez a kapcsolás így jó lesz?

voy.pdf
    
(#) ZSozsóó válasza Andrei1181 hozzászólására (») Nov 6, 2015 /
 
Magában egy trióda édes kevés lesz a vég pentóda túlvezérléséhez, kell még elé erősítés, legalább egy trióda, de egy kettőstriódával már biztos a siker! Gaint növelhetsz még az ecl86 trióda katód bypassolásával esetleg. Bemenet, gain poti, némi felül áteresztés, némi osztás, kompenzáció ha kell, trióda, egy hangszín sem árt, ha más nem egy magas söntölés soros RC taggal potival, aztán innen mehet a végre. Remélem értékelhető volt a segítség! Szép napot!. Zs.
Következő: »»   280 / 317
Bejelentkezés

Belépés

Hirdetés
XDT.hu
Az oldalon sütiket használunk a helyes működéshez. Bővebb információt az adatvédelmi szabályzatban olvashatsz. Megértettem