Fórum témák
» Több friss téma |
Idézet: „Van 3db fénycső elektronikám. Használható valamelyik?” Igen használható, valójában mind a 3 szerintem, de én a középsöt, vagy a baloldalit javasolnám, ott könnyen hozzáférhető a meghajtás. Idézet: „Ill szétszedtem egy szgép tápot, abban van trafó. Az átalakítás nélkül jó,” Igen teljesen jó! a 3. képen a baloldali trafóról van szó a PC tápon. Idézet: „FET-em van IRF630, IRF640, IRF9520, melyik jó?” Ahogy én nézem egyik sem, mivel mind 200V-os itt viszont többről van szó! Olvasnivaló: Bővebben: Link Bővebben: Link A hozzászólás módosítva: Nov 7, 2015
Szia
Köszi a választ. Átolvasgattam Vicsys és Tobi hozzászólásait. Vicsys egy szinte ugyanilyen fénycső elektronikát alakított át. Az nem tiszta nekem, hogy a j3-j4-j5-j6 kivezetéseket hogyan kell kötni. j4 és j5 között ott van a c5 kondi, amit Vicsys is írt, hogy kivette, viszont akkor ott szakadás lesz! A j3 és j4 közé kell tenni 56n, meg j5 és j6 közé is, és a j4-j5 közé átkötést a c5 helyére? Hova kell kötni a PC nagy trafóját? Idézet: „j4 és j5 között ott van a c5 kondi, amit Vicsys is írt, hogy kivette, viszont akkor ott szakadás lesz!” C5 re nincs szükséged, a helyén szakadás lesz, de az csak a fénycsőnek kellett. Azokat a forrpontokat tudod majd használni a később felfogatott alkatrészek rögzítésére, ha akarod. Olvasd el többször a fórumon leirtakat, és skori linkelt kapcsolását is. Ha sikerül összerakni akkor elsőre mindenképp egy 230V 60W izzóval indítsd tápot a primer körben! Ha elindul akkor már tudsz mérni a kimeneten egyenfeszültséget! Ha teljes fényerővel világit az izzó akkor valami gubanc van! A hozzászólás módosítva: Nov 8, 2015
Szia
Kicseréltem a tranyókat IRF740re, letekertem a tekercset, 54uH lett, áttekertem a kis toroidot, figyelve a tekercsek irányára. Az egy menetet lehet, hogy kicsrélem vastagabbra, vagy jó lesz az? A képen levő C4 kondi egyik lába így nincs bekötve. Azt is kivehetem majd, vagy azt be kell kötni? A egyik 56n-os kondi a képen látható elkó pozitívjára, a másik 56n-os az elkó negatívjára, ugye? A hozzászólás módosítva: Nov 8, 2015
A toroid kísértetiesen emlékeztet az enyémre, az volt a gond, hogy a csupasz ferrit valahogy zárlatot okozott a rátekert dróttal, így én fogtam és szagszilaggal körbetekertem
Itt jól látni, hogy a gyűrűn van egy gyári zöld bevonat, így jól szigetelve vannak a vezetékek a ferrit anyagától.Javaslom valami hasonló huzalt válasz, ami szigetelt. Az egy menet Pl: lehet a PC táp vezetéke is, azzal jóval túl is lövöd a szükséges vastagságot.
C4 lába log a levegőben a másik tápon van, ha jól látom. Nem vagyok teljesen biztos benne. Egyébként ö se kell majd, bár nézd meg az értékét az én esetemben C5 vagy C4 nem emlékszem már pontosan, de pont 47nF volt... Így felhasználható volt az 56nF helyett ezek a kondik legalább 400V értékkel rendelkezzenek!
A hozzászólás módosítva: Nov 8, 2015
Van szigetelt vezetékem, csak az nem fér el ilyen jól rajta. De akkor áttekerem.
A C4es kondi kivételét, ill a két 56n-s kondi bekötését jól gondolom?
A csatolt képen megmaradt huzalozást kell felépítened, talán így érthetőbb, mint hogyha leírom.
A hozzászólás módosítva: Nov 8, 2015
Elindult a táp, terhelés nélkül graetz, majd kondi, kb12V, ill kb27V-ot tudok mérni.
Viszont ha rakok rá 5W-os izzót, elkezd a PC trafó zizegni, leesik a fesz a 12vos ágban kb 8V-ra és vibrálva világít az izzó. Ugyanez a 27V-ból kb 22V lesz. Ekkor a FET-ek is melegszenek. Mi lehet a baj? (a kis toroidot még nem tekertem át) A hozzászólás módosítva: Nov 8, 2015
Idézet: „Elindult a táp, terhelés nélkül graetz, majd kondi, kb12V, ill kb27V-ot tudok mérni.” Nem derült ki, hogy a primer körben a 60W izzó bent van-e?
Ja, nem, azt már kivettem.
47n-s kondikat találtam.
Valamennyit esni fog a feszültség minden esetben.
Idézet: „vibrálva világít az izzó.” Nem vagyok biztos magamban, de ha jól emlékszem akkor ebben az esetben a kis toroid menetszámát kell emelni. Mivel a nyákod egy az egyben megegyezik vicsys nyákjával, ezért felkereshetnéd egy kis belső információért. Végül is a neheze már megvan elindult, csak finomítani kell! A hozzászólás módosítva: Nov 8, 2015
Rendben, írok neki, aztán majd jelentkezem!
Köszönöm az eddigi segítséget
Sziasztok
A digitális forrasztóállomás témából áthelyezték ide pár hozzászólásomat. A lényeg, hogy egy kompakt fénycső elektronikát szeretnék átalakítani forrasztó tápjává. Viszont van vele egy kis gondom, amit el tudtok olvasni az előző néhány hozászólásban! A segítséget előre is köszönöm!
Aktuális rajzot tegyél be, mert ahány fénycsőelektronika van, az annyiféle. Alapból ugye egyik sem jó, mert egy apró TO92 tokos tranyó van benne (vannak 20-23W csövek Dpak fetes meghajtással, az talán egy az egyben is jó lenne).
A gyűrűt mindenképpen át kell tekerni mert tranyóhoz van, ha fetet raksz oda annak jóval nagyobb fesz kell. A Skori oldalán lévő tápot kell megcsinálni, az tuti hogy jó lesz, akár 6-700W-ig is, alkatrészektől függően.
Szia
Rajzot nem tudok adni, csak a fénycsőelektronika képét. Az első 2 képen az eredeti elektronika. Kicseréltem a tranzisztorokat IRF740-re, a tekercset megcsináltam 54uH-re, a kis toroidot áttekertem 13-13-1 menetre, az eredeti tekercselési irányokat figyeltem. A hibajelenség pedig ez: "Elindult a táp, terhelés nélkül graetz, majd kondi, kb12V, ill kb27V-ot tudok mérni. Viszont ha rakok rá 5W-os izzót, elkezd a PC trafó zizegni, leesik a fesz a 12vos ágban kb 8V-ra és vibrálva világít az izzó. Ugyanez a 27V-ból kb 22V lesz. Ekkor a FET-ek is melegszenek. Mi lehet a baj? " Kaptam egy olyan javaslatot, hogy a kis toroidot tekerjem át 16-16-1-re. Ez segíthet?
Izzó nélkül próbáld ki, ugyanis nem tud akkora áram folyni, mint szeretne. Vagy rakj be dupla akkora teljesítményű soros izzót, ekkor kicsit tovább tudod majd terhelni.
Milyen izzò nèlkül?
Az 5W-os izzò terhelèsnek volt rajta a kimeneten.
Ami eredetileg benne van az egy fojtó a fénycsőhöz, ami elvileg légréses. Ez van sorban a PC trafóval? Azért nem lehet rajz nélkül semmit sem mondani, mert a legtöbben nem diac-os a gyújtás hanem valami egyszerű diódás. A kép alapján ember nem mondja meg hogy milyen fesz van a gate-eken.
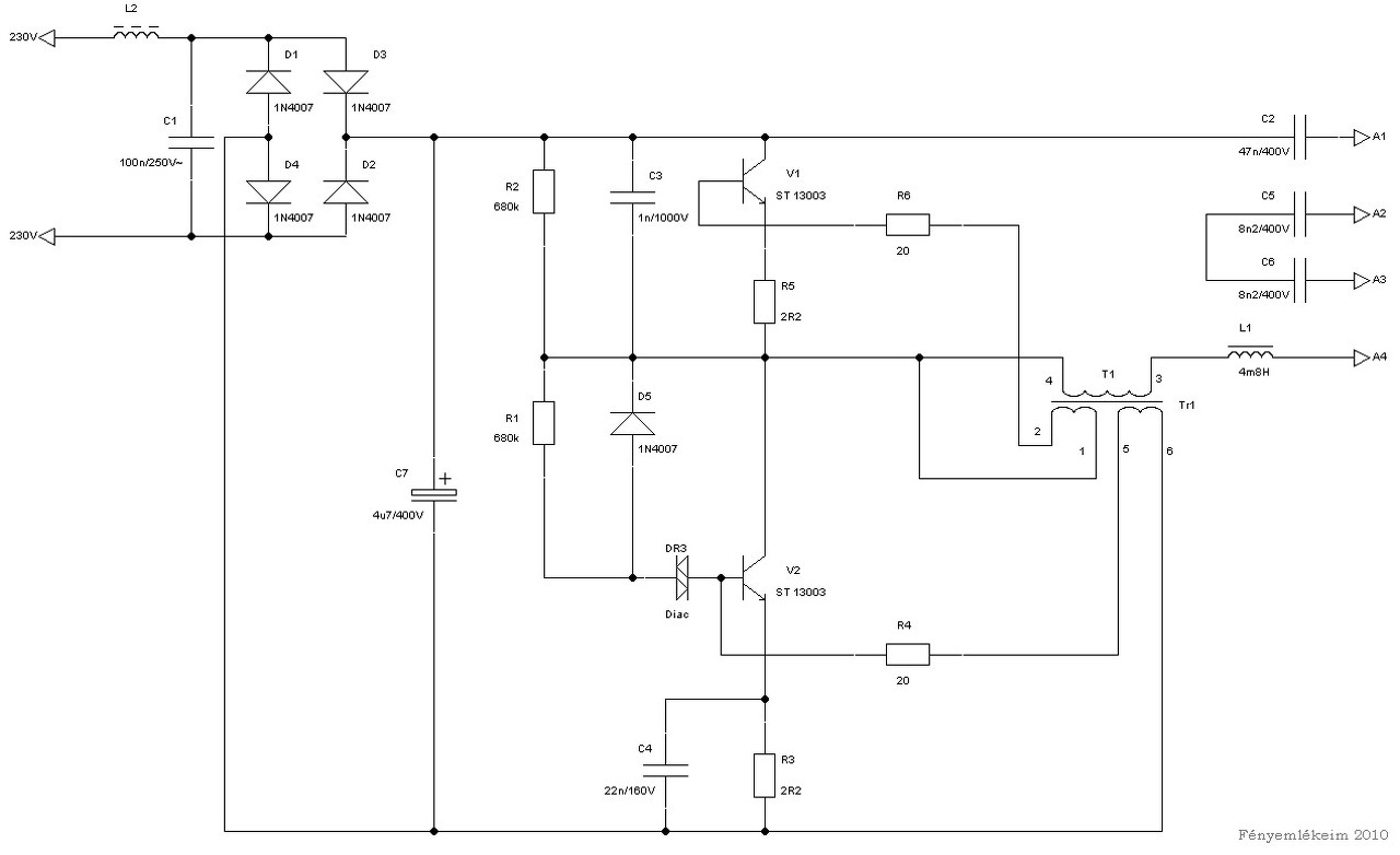
Nekem is ilyesmi van. Kapcsolási rajza csatolva.
Mintha a C4 nem jó helyre lenne kötve...
D5 anódja-diac és a táp negatív közé kell rakni.
Arról indul a diac-kal a V2, ill. a táp. A hozzászólás módosítva: Nov 10, 2015
Gondolom így. Az enyémbe van egy PTC ellenállás is.
Az azért van benne hogy a fénycső katódjai először felizzanak és csak azután gyújtson be, ezáltal az élettartama hosszabb lesz, éppen ezért van kihagyva legtöbb olcsóbb fénycsőből.
Mesterséges elavulás.
Nézegettem itt én is plusz olvasgattam a régi hozzászólásokat, hogy hogyan is lehetne átalakítani ezeket a kis elektronikákat. Ha tényleg mindent kicserélgetünk pluszba belerakunk újabb alkatrészeket azért eléggé szűkös lesz az egész. Fetek, védő zénerek két dióda két rezonáns kondi... A hozzászólás módosítva: Nov 10, 2015
Még mindig az IR2153 PC trafós félhíddal nyűglődök...
Kis bevezetés: Úgy fest egy trafóval nem fog összejönni a kívánt szimmetrikus fesz, a szétszedésére bár megannyi praktika van és kaptam javaslatokat [...] nem kínlódok vele, trafó marokszámra van! A kérdésem az, hogy a dupla trafó alkalmazása miként lenne célszerű? Van aki egy vezérlő IC-vel oldotta meg, és a két trafót párhuzamosította. Nagy ismeretem nincs e téren, de valahogy úgy érzem, hogy ez nem a legoptimálisabb megoldás. Én úgy gondoltam, hog két külön tápegységet készítek és így állítom elő a szükséges szimmetrikus tápfeszt. Ami úgy nézne ki, hogy a szükséges feszültség a 27V-os és a 12V-os kivezetés közül lenne kivéve. Azonban így a trafó saját közép kivezetését nem használhatom null pontnak. Ezért kellene a két trafó a +/- 32V kinyerésére. Mennyire ésszerű ez a megoldás?
Nézd meg ezt a linket is hátha merítesz belőle ötletet.
2xei33
Köszönöm!
Bár valójában tévedésből ment Neked a kérdés, általánosságban akartam feltenni, de ettől még látja más is. ![]() Nézem a linket!
Sziasztok!
Kinéztem magamnak ezt a kapcsolást, addig eljutottam hogy ei33-as trafót szereztem egy pár darabot, csak azt nem tudom hogy szét kell szedni és áttekercselni vagy maradhatnak rajta az eredeti tekercsek? Köszönöm a segítséget előre is. |
Bejelentkezés
Hirdetés |




















