Fórum témák
» Több friss téma |
Szia Alkotó!
Feltudnád rakni a quad-odban megépített előfok nyáktervét.köszi előre is.
Ennek a kapcsolásnak többféle panelterve is van. Most egy kétpaneles változatot mellékeltem. Egyik az előfok, másik a stabilizátor, amik pontosan egymás fölé helyezhetőek. Így a legkisebb a helyfoglalás.
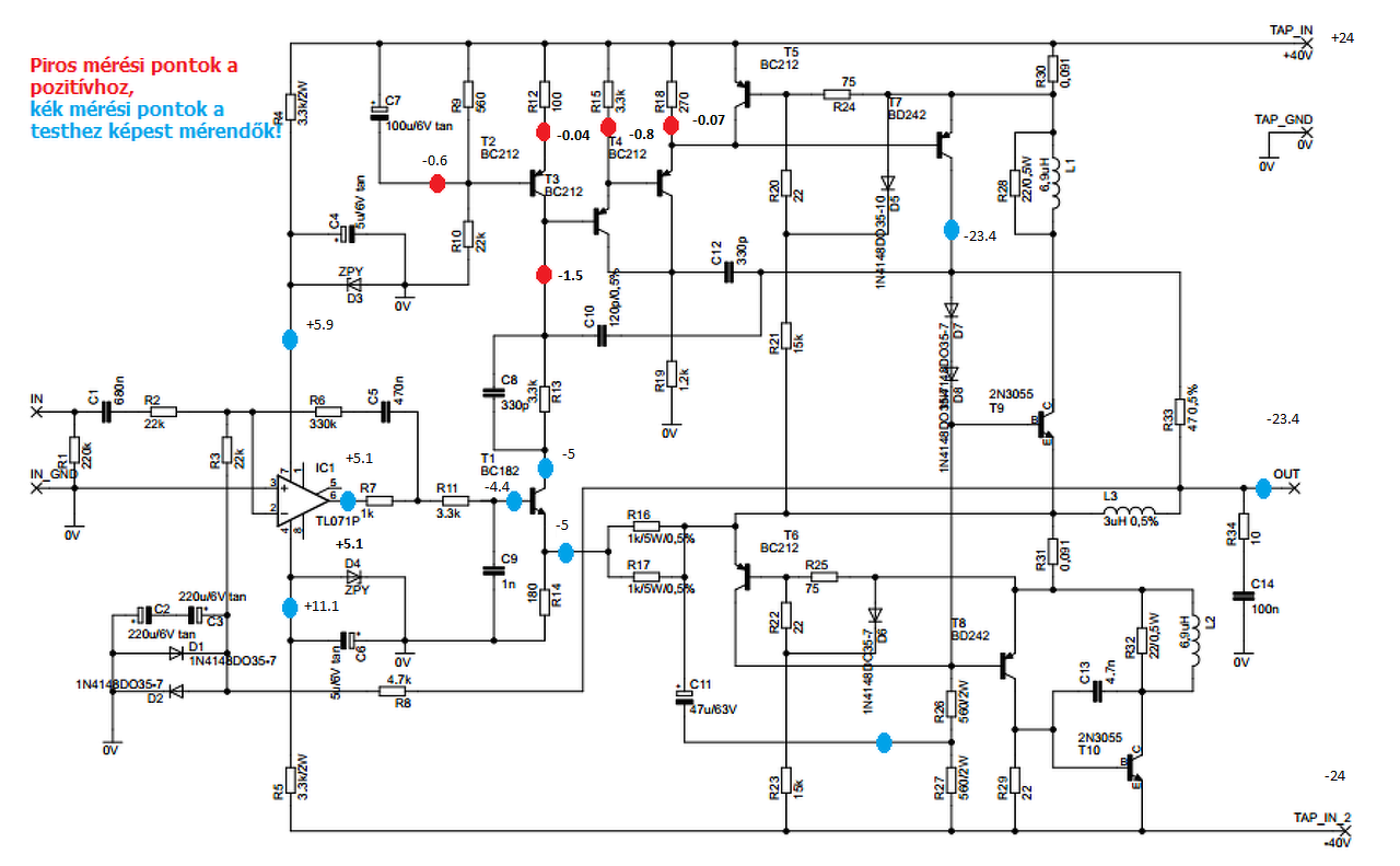
Helló kicseréltem a 2 meghajtó tranyót. Felraktam a méréseket. Kimeneten még mindig negatív táp.
A hozzászólás módosítva: Nov 12, 2015
A T7-nél bázis-emitter zárlat van. Okozhatja akár T5 is, vagy R24, vagy csak összefolyt az ón valahol.
Kösz a segítséget! T5 Hiba, cseréltem és megy. Nagy frekin gerjed a panel. Füllel hallható és fűt. Raktam B-C közé végtranyón 10n kondit. Egyel jobb lett utána. Kérdés, hogy rossz értékű nanós pikós kondi lehet valahol? Vagy tennem kellene máshova is? Vagy tervezési hiba? Panel szerintem nem szed össze ennyi zavart de én csak laikus vagyok. Saját tervezésű panelem van és a Ludwig féle dupla BD-s kapcsolást terveztem meg. +- 50V-on nagyon fűt viszont kevésbé hallható a gerjedés. +-24V-on olyan hangja van mint egy rádiónak lehalkítva mikor nincs csatornán. Nagyobb feszen simán csak "ideges" a hangja és fűt....
A C10 120pF kondit vedd nagyobbra. Lehet csak pontatlan és 100pF sincs a valóságban.
Köszi a segítséget. Egyel jobb lett. De szerintem még mindig nagyon fűt. 220pF került bele amúgy.
A hozzászólás módosítva: Nov 12, 2015
A 220p erős túlzás. D7, D8 nem zárlatos? R29 (22 ohm) szakadását is nézd meg.
Üdv.
Lenne egy olyan kérdésem ,hogy quadba elég egy 200VA 2x48V-os toroid trafó?
A teljesítménye lehetne több (250-300W körül) a szekunder viszont túl sok, olyan 2x35V körül kellene a +/-50V-hoz.
Üdv.
Nekem egy olyan problémám lenne, hogy nagyon melegszik az IC és kimeneten 0V helyett több mint 2V esik mi lehet a probléma?
Találsz itt kapcsolást amire rá vannak írva a feszültség értékek. Annak megfelelően mérd végig a panelt és tedd fel ide az eredményt. reloop kolléga abból már tudni fogja hol keresd a hibát.
Rendben csak nekem kicsit más a kapcsolási rajzom és nem csak hogy nagyon meleg de füstölt is egy picit.
Szia! Linkeld be a rajzot és fotózd le a panelt!
Itt van egy fotó és a kapcsolás.
+-50V nem sok a BD249C-nek?
A hozzászólás módosítva: Dec 4, 2015
AZ adatlapja szerint nem de ebbe nem BD249C van csak helytesitő TIP35C .
Ok, csak a rossz tapasztalatomat írtam le. +-45VDC-ről és 8Ohm-ra hajtottam az Urbán félét (kettőt összehidalva), de mindig elszálltak.
Talán csak szerencsém van, de nálam +-56V-ról mennek, több éve folyamatosan. De ezzel együtt is, vannak ettől nagyobb feszültségtűrésű tranzisztorok is.
A hídba kötés, terhelés szempontjából kritikus lehet, mert a hangszóró impedancia megoszlik a híd erősítőin, tehát egyet-egyet csak a fele terhel.
Így más sikerült képbe kerülni. Mekkora tápfeszültséget kap/kapott az IC?
Híd nélkül simán viszi a 4Ohm-ot, ezért számítottam arra, hogy hídban nem lesz gond a 8Ohm. Elképzelhetőnek tartom, hogy sikerült hamis tranzisztorra akadni.
Sziasztok! Birtokomba jutott egy hibás Quad 405. Meg szeretném javítani. A Rádiótechnikás változat 2N3442 és BD242C tranyókkal. Az egyik fele torzít, recseg, a másik kilövöldözi a biztiket, és a pozitív tápot mérem a kimeneten (persze amíg élnek a biztik). Kellene egy kis segítség, hogy mit csináljak vele. Használni szeretném, sok helyről hallottam hogy jó
Eléggé új vagyok a témában. ![]() Annyira azért nem bonyolult a magyar nyelv, hogy legalább a legelemibb szabályait ne lehessen betartani! A hozzászólás módosítva: Dec 7, 2015
Szia! Kezd a teljesítménytranzisztorok kimérésével Bővebben: Link.
Sziasztok!
Hozzám került egy QUAD, "az egyik fele nem működik" jelzéssel. Gondoltam a javításból tanulhatok valamit. A hibás oldal tápbiztosítékai ki voltak égve. Kicseréltem, de a bekapcsolás pillanatában kicsapta mindkettőt. Készítettem két képet a "betegről". Hol kezdjem a hibakeresést? Kezdjem én is a tranzisztorok kimérésével?
Szia! Az A és a B osztályú végtranzisztorokat mérd ki!
Segíts egy picit! Azok melyikek?
Ki kell forrasztanom a helyéről vagy benne is meg lehet mérni?
Egy észrevétel: az egyik 560 ohmos teljesítmény ellenállás el van égve (az 1w-os)
Én lehet, hogy egy kis denszeszes, fogkefés mosdással kezdeném...
|
Bejelentkezés
Hirdetés |







Eléggé új vagyok a témában

Ki kell forrasztanom a helyéről vagy benne is meg lehet mérni? 




