Fórum témák
» Több friss téma |
Mielőtt kérdezel, a következő két dolgot ellenőrizd!
I. A helyes tápfeszültségek megléte.
II. A kimeneten van-e egyenfeszültség.
Élesztés.
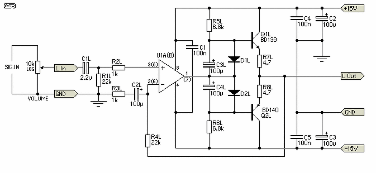
Ezt a Vidi rajzot ide rakom sorvezetőnek. Ennél már csak azt kell kijavítani, hogy az áramkorlátozó ne égesse el a nagyjelű erősítő tranzisztorát.
Azokat kiszámoltam, csak nincs olyan értékű ellenállásom, hogy az előző kapcsolásban szereplő áramot tudjam előállítani, ezért lett ekkora. Kisebb így majdnem 1mA-rel, de a szinteltolóval korrigáltam. Oké
. Elvileg a T1, T2 nyitófesze meg az emitter ellenálláson ami esik.
A többi jónak néz ki a kapcsolásban?
Sajnos nem igazán tudom felvenni a tervezésed vezérfonalát, jobb lenne ha írnál róla!
Tanulmányozd a Vidi rajzot, ahol jelentősen más értéket állítottál be azt mi indokolja?
Igazából, nulláról kezdtem és közben nézegettem hogy a vidié hogyan épül fel. Néhány érték úgy alakult, hogy az van itthon és ahhoz igazítottam a többit. A főbb célom az volt, hogy a lehető legnagyobb teljesítményt hozzam ki torzítás és túlvezérlés nélkül. Az alsó és felső határfrekvenciákkal variáltam még, hogy tényleg benne legyen 20-20kHz es tartományban, max 3dB-el. A módosítások nagyja arra terjedt ki hogy az átviteli frekvenciákon mindvégig megfelelő legyen a kimeneti jel. Persze tudom, hogy ez csak szimuláció, de ha ehhez hasonlót már produkál a való életben, akkor az már tökéletes lenne.
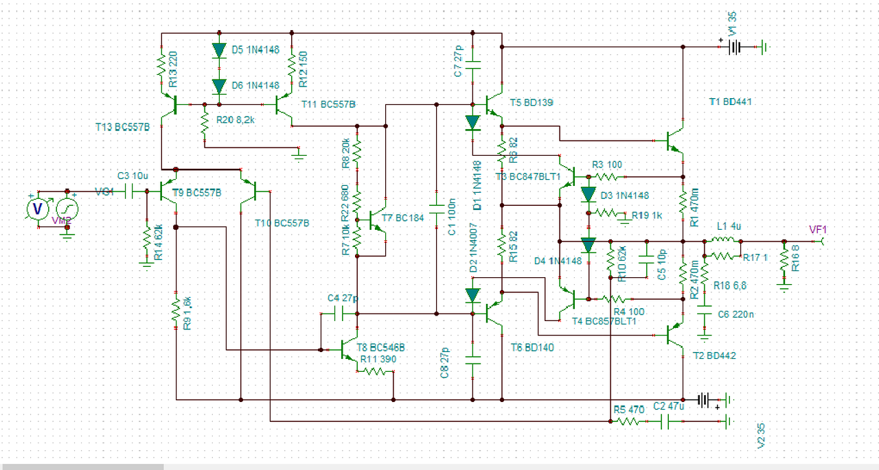
Nincs értelme áramtükröt alkalmazni ilyen megoldással.
Az első áramtükör az R13 áramát tükrözi a T9/T10 diff. erősítőbe. Viszont az R13 árama nem stabil, mert nagymértékben függ a tápfeszültségtől, és annak ingadozásától. Ugyanazt éred el áramtükör nélkül, simán a pozitív táp és a T9/T10 közé téve az R13 -at. Az áramtükröt a diff. erősítő tranzisztorok kollektor körében szokták alkalmazni. Így csak áramgenerátort helyettesít, de mint ahogy írtam, nem stabil az árama. Ugyanez a helyzet a második áramtükörrel is, ráadásul annak kicsi az árama is. Továbbá...a T10 bázisán lévő kondenzátor ultra magas frekvenciákon kezdi végtelen (a nyílthurkú) felé közelíteni az erősítést, mivel magasabb frekvenciákon kiiktatod vele a visszacsatolást. Pont ott, ahol egyébként is problémás egy végfok... A fázismenete és az amplitudó menete sem valami jó, még a szimulátorban sem. A tranziens viselkedése pedig egyenesen rémisztő.
Nekem ezek az ábrák jöttek ki.
Én jól szimuláltam, nálad az átvitelnél -50dB -ig lemegy a grafikonod, de felesleges. 0 dB legyen az alsó határ.
A tranziens viselkedéshez pedig csinálj egy tranziens analízist. Ezt a kapcsolást még jól át kell gondolni... (Ui: Az első rajzodat szimuláltam, most látom, van újabb...) A hozzászólás módosítva: Dec 12, 2015
Állítottam. Így is az jött ki. Én csak 30kHz-ig néztem.
A hozzászólás módosítva: Dec 12, 2015
20kHz felső határfrekvencia nagyon rossz egy erősítőnél. Nézd meg, milyen lassú a végfok.
8kHz/500mV négyszög jellel ezt produkálja. A T11 áramgenerátor 2,8mA -es árama még mindig kevés a meghajtóknak.
Az R10-C5 komplexum már eleve bekorlátoz 22 kHz körül. Sok az a 1,5 nF
Ha korlátozzuk a felső határfrekvenciát azt elsősorban a végerősítő előtt kell megtennünk, ez fontos szabály!
Rendben, köszi.
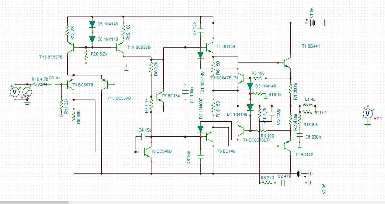
Változtattam a kapcsoláson, ezeket az eredményeket kaptam. A meghajtók árama 6mA, a meghajtás 20kHz-es négyszögjel.
Volna még pár kérdés.
Mit csinál az R16? T13 nagyjából 3mA-t generál, ebből 1mA T9-en és 2mA T10-en folyik. Mi indokolja az eltérést? Szintén ide tartozik, a differenciáerősítő bemenetei nagyságrendileg eltérő impedanciát látnak. Jó lesz így? Mekkora lesz T8 és T11 tokhőmérséklete? Így ránézésre elég melegnek tűnik. A 15pF sávszűkítő kapacitásokkal nem estél át a ló másik oldalára? Van olyan jó a T8 linearitása, hogy visszacsatolás nélkül legyen beállítva? Értsd emitter-ellenállás nélkül. Mikor kinyit a T4 áramkorlátozó tranzisztor, rákapcsolja a T8-at az így is túlterhelt kimenetre, gyakorlatilag megsemmisülnek ezek az alkatrészek. Hogyan méretezted az áramkorlátot? Nullátmeneti rövidzárnál 105W-ot disszipál a végtranzisztor, kicsit soknak érzem. Javaslom a szimuláció futtatásánál legalább a névleges terheléssel egyenértékű ohm-os ellenállással zárd le a kimenet. Pontosabb képet kapsz a működésről. A hozzászólás módosítva: Dec 12, 2015
Alakul. Ha már ennyire tudod használni a szimulátort, akkor még egy kicsit simogasd a keyboardot. Nézd meg azokat a dolgokat, amiket reloop leírt. A szimulátor meg tudja jeleníteni az egyes drótokon folyó áramot is, tehát ellenörizni lehet azokat is. Csinálhatsz benne olyat is, hogy nem mondjuk 20 fok hőmérséklet környékén fut a szimuláció, hanem mondjuk 80-on. Mindjárt megnézheted, mi mászik el, stb. Nagyjából bármit megnézhetsz, ami a valóságban előfordul. Nem egyszerű, meg eléggé időigényes, de a tanulás másképp nem megy...
Üdv!
Szeretnék egy egyszerű tranzisztoros erősítőt építeni. Amit tudnia kell: -csupán néhány watt teljesítmény (10w alatt, olyan 4-5W már elég.) -mindenképp tranzisztoros legyen -szép hang -4 és 8 Ohmmal is lehessen terhelni. -ne kelljen neki szimmetrikus tápfesz Tudna nekem valaki ilyen kapcsolást küldeni? Ha nyák terv is lenne, az lenne a csúcs. Csupán tapasztalatot akarok szerezni tranzisztoros erősítők terén, eddig csak IC-set építettem. A válaszokat előre is köszönöm!
Üdv!
Akkor neked egy stúdió minőségű füles meghajtó is jó lenne. Mindjárt küldök egyet.
Ez BD243-244-el. 4,7ohmos ellenállást 0.22ohmra vagy azt kihagyhatod.
A hozzászólás módosítva: Dec 13, 2015
Azért stúdió minőség nem kell, csak ne 10%-os torzítású legyen. Attól még küldjed nyugodtan.
Mint írtam, nem szeretnék szimmetrikus tápfeszt használni, ennek meg pont az kell... Vagy ez elkerülhetetlen ilyen erősítők esetében?
Ja még a kép csatoláshoz ' a gnd-t két ellenállással megtudod csinálni, két 10kohmmal az egyik a + másik a -negatív tápra. és a hangszórót a - és a kimenetre kötöd. A kimenetre egy kondi a kimenet felé + irányba kell a kondit rakni.
A hozzászólás módosítva: Dec 13, 2015
Sztereo vagy mono?
Lehetőleg szetereo.
Akkor úgy tervezem. Nyáktervet küldök majd.
Rendben. Előre is köszönöm!
Sajnos csak képet tudok küldeni, mert amit csináltam sprint layouttal azt a programban látom, de máshogy nem.
Se total commanderrel se mással. Egyszer már csinált ilyet, de nem tudom, hogy csináltam meg.80mmx50mm-es a rajz. A hozzászólás módosítva: Dec 13, 2015
Ez nekem így pont jó, sprint layoutom úgy sincs.
A tápfeszt hova kössem? Nem találom a Nyák terven. A hozzászólás módosítva: Dec 13, 2015
Hello. Módosítgattam a rajzon. Bevallom őszintén, hogy ez az első erősítő tervezésem, és így jó néhány értéket nem néztem át :/ . Most a T9, T10 -es azonos áram folyik. A T8 kapott emitter ellenállást, így csökkent a kollektor emitter feszültsége is. Elvileg a T11, T8 max 200mW környékén fog diszipállni. A sávszűkítő kondikat sajnos nem tudom, hogy kell méretezni, de abban remélem segítesz
. A végtranzisztor emitter ellenállásait az előző rajzokon csak szimplán betettem, de most kb. 1,27A felett kell az áramkorlátozó tranzisztoroknak működésbe lépnie.
Bocsi az lemaradt
Így már jó lesz. A hozzászólás módosítva: Dec 13, 2015
A bemeneti jelútban folyik a tápfeszen lévő nagy kondi töltőárama (meg a végtranzisztorok árama is) a GND ágon. Biztos, hogy így jó lesz?
A hozzászólás módosítva: Dec 13, 2015
|
Bejelentkezés
Hirdetés |




. Elvileg a T1, T2 nyitófesze meg az emitter ellenálláson ami esik. 











Se total commanderrel se mással. Egyszer már csinált ilyet, de nem tudom, hogy csináltam meg.
A tápfeszt hova kössem? Nem találom a Nyák terven. 







