Fórum témák
» Több friss téma |
Fórum » Csöves erősítő készítése
Ne feledd betartani a fórum viselkedési szabályait, és a topik megmaradásának feltételeit. [link]
A téma átmenetileg fagyasztva lett, hozzászólni nem tudsz!
Az RFT az NDK-s volt, sokat használtam olyan hangszórókat. Aránylag kellemesen tudnak szólni de elég becsapósak és bár érzékenyek is általában, elég durván torzítanak és nagy részük meglehetősen cikk-cakkos frekiátvitelt produkál... Előnyök kontra hátrányok
Igazad van nem is tudom miért írtam NSZK-t
Igen.. igaz. Napestig lehetne taglalni a témát.
Én egyelőre lomikor begyűjtött televíziókból szedem az alkatrészeket.
Sziasztok!
Sikerült kerítenem egy régi jugoszláv gyártmányú csöves rádiót. Beinditottam és úgy tűnik működőképes. Készitettem róla pár képet. Egy EL84 végfok van benne. Meg is szólal,vagyis recseg ha tekergetem a potmétert. A kérdésem az lenne,hogy tudna-e valaki olyan kapcsolási rajzot,hogy a rádió alkatrészeit felhasználva épitsek egy gitárerősitőt. Előre is köszönöm a segitséget!
Szétnéztél már a téma képei közt; néhány tucatot találhatsz.
Őszintén a köv. CIKK alapján jutottam el a Epiphone Valve Junior Erősitőhöz. Csak az előfokkal vagyok bajban,nem tudom hogy helyettesithetem-e a rádió előfok csövével. Új vagyok még a csöves épitésben.
Az Oroszok meg (majdnem) 6N2P-nek. Abból meg van többünknél elfekvőben is.....
A képekről nem tudom kideríteni hogy melyik típus de ha megadod a nevét keresek rajzot !
A meglévő csövek is alkalmasak gitár erősítőhöz, ha nem szeretnél venni vagy szerezni 83-ast (nem egy ördöngösség, árulnak is pár száz forintért és a 6n2p is tökéletes a célra).
A rajz jó, de a biztonság kedvéért én nem hagynék el az R2 elől egy pár száz nanós kondit, legalább 400V vagy 630V-osat. Az ECH81-ből használható a trióda az EL84 meghajtására (nem tudom melyik rádióról van szó, de leeht, hogy eredetileg is erre használták benne). Ha szükséges, az EF89 pedig használható bemenő fokozatként. Az ECH81 heptóda részéről nem tudok semmit, életemben nem dogoztam heptódával (gyanítom, ha a felesleges rácsokat földre kötöd, simán megy pentódaként). Szóval ha mindenképpen a rádióból szeretnél használni alkatrészeket, akkor is megoldható, főleg gitárhoz. Az EF89 nem a legjobb hangfrekis cső, az biztos, de gitárhoz próbára mindenképpen megfelel. Ha nem akarsz bajlódni, akkor 6N2P vagy ECC83-al az általad linkelt kapcsolást építsd meg. Tápnak másolható a rádió tápja EZ80-al. HA jót akarsz, akkor kondikat nem a rádióból teszel bele, hanem veszel újakat és lehetőleg jókat (főleg tápelkó és csatolók, amik lehetnek WIMA MKP4 vagy 10 minimum 400V-os darabok). EZ80-ra nem lehet 47µF-nál többet tenni közvetlenül.
EBF80-ra hoz a Magyari könyv példát előfoknak.
Ha szükséges, akkor Ck lehet 47µF vagy 100µF 16V. Olyan sort ne nézz, ahol Rk=0. A hozzászólás módosítva: Dec 20, 2015
Az EBF80 is használható, az adatlapján közölnek adatokat hangfrekvenciás felhasználásra (pdf 4. - eredeti oldalszámozás szerint 400. old.)
Bővebben: Link
110x-es erősítés mellett ki is hajtja az EL84-et 50mV-os jelről. A zajról persze fogalmam sincs, ilyen szempontból lehet jobb a 2db ECC83-as fokozat. Elég ügyesen kell összedrótozni, hogy ne legyen brummos.
A hozzászólás módosítva: Dec 20, 2015
Ugyanott olvasható hogy mit tud triódának kötve, úgy már nem erősít akkorát.
Köszönöm szépen a segitséget és az infókat. Úgy érzem szükség lesz a csövekkel kapcsolatos tudásom bővitésére az erősitőépités előtt. Szeretem tudni,hogy valójában pontosan mit is csinálok
![]() Csöves erősitőt még nem épitettem,ez lesz az első. Jó kiindulópontnak tűnik ez a működő régi rádió. A tipusa : RR540 Gyártója pedig :RR Zavod-Niš Gitározom és basszusozom,tranzisztoros és Ic-s erősitőt már épitettem,de csövessel még nem próbálkoztam ![]() Remélem sikerül majd kicsikarni egy-két akkordot ebből a régi rádióból.
Mielőtt hozzáfogsz, jó lenne tudni, milyen hangot vársz az erősítőtől, milyen hangot szeretnél. Ettől kéne függővé tenni, hogy milyen előfokcsövet, milyen kapcsolást használj.
Mivel tudomásom szerint egy darab EL84 csővel 5W körüli kimenő telyesitményt lehet kihozni basszushoz elég kevés lenne. Inkább gitáros hangzást szeretnék. Epiphone Valve Junior -t megközelitené,azzal már elégedett lennék.
A hangsúly itt nem annyira a teljesítményen van, gyakorló erősítőnek basszushoz is elég lehet az 5W. Pl. egy ECC83 nem lesz elég, ha mondjuk metált akarsz játszani, de rockhoz, blueshoz jó lehet. Kicsit nehezebb hozzájutni, de én nagyon szeretem az EF86-ot is. Hallgass meg pár hangmintát, a hozzá tartozó kapcsolások a legtöbb esetben fent vannak a neten.
Nem olyan bonyolult ez. Itt megtalálod a rajzát. Ha az EZ80 -at fel akarod használni, akkor a tápegységet át kell hozzá gondolni.
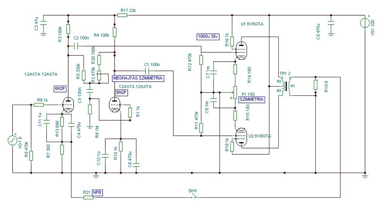
CHZ-től kérdezném. Épp vasalás előtt állok. Előfok felett hová megy a poti egyik széle (GND)? A javítottban is hiányzik. El84 "3" lába - 180R után milyen alkatrész az? Álló trimmer? Ekkora teljesítményű? Kapcsolásirajzod van hozzá? Nemtaláltam. A csőfoglalatok direkt nagyobbak? Alkatrészoldalról pont passzent a nyákos foglalat. Így a forrfülessel macera van. Nálad, hogy volt?
Köszi előre is. Zoli. A hozzászólás módosítva: Dec 20, 2015
EF86-hoz elég nehéz hozzájutni, viszont ami minden egykori tévészerelőnél tucatjával áll az az EF80 KF cső.
Van egypár dobozos 86-om. Ha van 83-asod boltolhatunk, ha gondolod.
Mindenképp ritkább, mint az ECC83, de azért fellelhető, én épp most készítem a másodikat ezzel a csővel, gitárhoz nagyon jólszólós erősítőt lehet vele csinálni. Az EF80-at nem ismerem, illetve sosem használtam, pedig elképzelhető, hogy nekem is van belőle.
Köszönöm, beszereztem, ami nekem szükséges. Ha lenne fölös 83-am, szívesen boltolnék egyet tartalékba, sajnos nincs.
A hozzászólás módosítva: Dec 20, 2015
Én 86-al szívok mostis. NAgyon érzékeny az árnyékra. Okés. Én cc83-ast keresek, csak azért szóltam.
Szoknyás foglalatot használj, és rugalmasan rögzítsd. Akkor nem hisztizik.
Dehogynem.. Nálam triódába van. Necces még ígyis. Bár előfok előfokja.
Kálmán:
Ez mi lehet. 4 darab el84 volt mellette. Nem értem a cetlijét. Hálózati lehet? Hátha te felismered a gépelés alapján. Nemhiszem, hogy folytó.
Remélem ez választ ad a kérdésedre.
84 szimmetriáját látom már. A meghajtás szimetriát nemértem. Hibádzik egy pár dolog. Akkor az úgy jó. Csak fura, hogy nincs vége a trimmernek.
Bontottam tovább a cuccot. Ezek jöttek ki belőle. Kálmánt még mindíg kérdezem. Ezek a trafók voltak benne. A "kék nemlehetett. Az inkább valami illesztő. Van egy folytó is. A többit ehhez a rajzhoz buheráltam. Ferenc: Akkor vasalhatom? A hozzászólás módosítva: Dec 20, 2015
|
Bejelentkezés
Hirdetés |






















