Fórum témák
» Több friss téma |
Azt hiszem sikerül a digit multiméter diódavizsgálójával ugyan úgy mint mint az analóggal
A T2-t is nézd meg, annak az emitterárama teljesen megmagyarázhatatlan.
Hát én mindet kiforrasztottam mindet kimértem 3szor is mind jó mégis ez van valami panelbaj lesz.
NPN tranzisztor dióda vizsgálással:
- Bázisból Kollektorba, és bázisból emitterbe kell vezessen (piros kábel a bázison, fekete a kollektoron, illetve emitteren), a többi variációban szakadást kell mutasson, azaz nem vezet semmit B->C - Vezet B->E - Vezet C->B - Nem vezet C->E - Nem vezet E->B - Nem vezet E->C - Nem vezet PNP tranzisztornál dióda vizsgálással: - Kollektorból bázisba, és Emitterből bázisba kell vezessen (bázison a fekete kábel, a piros kábel pedig a kollektoron illetve az emitteren), a többi variációban szakadást kell mutasson. B->C - Nem vezet B->E - Nem vezet C->B - Vezet C->E - Nem vezet E->B - Vezet E->C - Nem vezet Persze megfelelő (szabványos) helyen kell legyenek a kábelek a multiméteredben. COM-ban a fekete kábel. A hozzászólás módosítva: Jan 30, 2016
Köszi ez teljesen korrekt én is így csináltam akkor ez alapján biztosan mondhatom az összes jó.
Szia! Dióda (csipogó) állásban látnod kell a bázis-emitter és a bázis kollektor diódát - mint dióda. A polaritásából pedig, hogy p-n, vagy n-p átmenet. Nyilván ha a bázison van a plusz és nyit a dióda a kollektor és az emitter felé is akkor npn. Ha a bázison van a negatív és úgy nyit - akkor pnp. A záróirányt is érdemes ellenőrízni és a kollektor-emitter irányt is oda-vissza, hogy nincs-e zárlat.
Fotózd le a forrasztási oldalt!
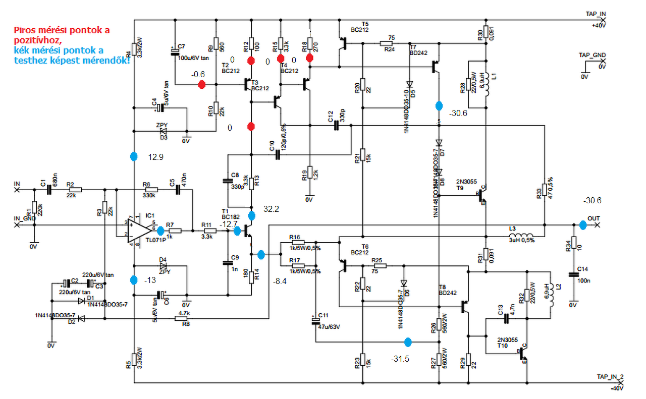
Elsőként azt szeretnénk elérni, hogy a T7 lezárjon, tehát a kimenet el tudjon billenni a negatív táp felé. A T7, vagy annak meghajtókörében lévő BC212-esek környékén biztosan van egy hiba, mert az R13-on keresztül nem érkezik semmi áram a vezérléshez. A T2, T3, T4-et egyenként ültesd vissza, egyből kibukik melyik a bűnös.
http://www.imghost.eu/image/ZP
http://www.imghost.eu/image/Zb http://www.imghost.eu/image/Z8 Elég öreg mint már Januárban írtam.A másik oldal hibátlan.
Az a baj ,hogy nincs nyákrajzom csak kapcs.rajz meg beültetés most próbálok szerezni akitől nekem is van.
A működő paneled mutatja a helyes beültetést.
A TO-92 tokozású tranzisztorok lábkiosztását akkor tekintheted mintának, ha a másik panelben is BC182, BC212 tranzisztorok vannak. Legyenek a 2N3055-ösök, valamint T1, T2, T3, T4 eltávolítva. A T7-nek zárt állapotba kéne kerülnie, tehát a kollektorán a negatív tápot várjuk. Ha ez rendben mehet vissza T4, majd T3 és a T2. Az előbbi állapotnak továbbra is fenn kéne állnia. Ha T7 kinyitna, annál a lépésnél felmérjük majd az okát.
Gondolom igen mert + táp van rajta(kollektorán)nem negatív ahogy irtad.
T7 az amelyik a + ághoz van közelebb sajnos az én rajzomon nincsenek megszámozva és más az elrendezés is így csak nyomon követve tudom beazonosítani őket.
Találtam hibát a T5 nél sérült volt a nyák a bázisárol szakadt volt az egyik fólia most -30 van a T7 kollektorán!!!!
A bc 182 kivételével bentvan a többi is és még mindig negatív fesz van aT7 kollektorán.
Kérdezném hogyan tovább mert bizonytalan vagyok.Eddig jól alakul nem akarom elrontani az eddigieket.
Nincs szerencse még mindig -30 van a végén
Semmi gond, töltsd ki a mérési táblát!
Szegény IC megadta magát.
Szerk.: A uA739 egyes lábat látom kimenetnek, azon mennyi a feszültség? A hozzászólás módosítva: Jan 30, 2016
A uA739 csak ±5V különbséget visel el a bemeneti lábai között, erről megfeledkezett a rajz készítője mikor elhagyta az eredeti LM301-est. A jelentős kimeneti egyenfeszültség hiba megakad az IC torkán.
Rajzoltam be védődiódákat, hogy a továbbiakban ne pusztuljon.
Az 1es lábon 12.1 volt van.
IC nélkül is ugyan az.
Ez negatív feszültség?
Az 1-es láb vezetősávja nem ér össze valamivel?
Jó reggelt igen negatív és ahogy látom és mérem nem ér össze semmivel.
Szia! Valami átvezetésnek kéne lennie, ha az IC nélkül is ezt a feszültséget tapasztalod. A tranzisztor felől nem kaphat -8V-nál negatívabbat, az 1-6 lábak közötti ellenállás és kondenzátorból álló visszacsatolás esetleg a 7-es lábtól kap ilyen értéket.
Mérj feszültséget IC nélkül a 6-os lábon. Ide eljut-e a negatív kimeneti feszültség? Ha sikerül tisztázni a uA739 környezetét és makacsul negatív feszültség tapasztalható a 6 és az egyes lábakon (holott invertálnia kéne) akkor IC csere ajánlott.
ATYA ÚR ISTEN(boccs a kitörésért)
Az IC nem kapott csak negatív tápot,mértem én csak a zeneren ott megvolt csak megint egy szakadás és nem jutott tovább. Nagyon nagy hála neked reloop!!!!! Most végtranyók nélkül minden jó 0.5 volt a kimeneten.
A módszeresség hálójába előbb-utóbb minden hiba beleakad
![]() A következő lépés: mindkét 2N3055 helyén mérd meg a bázis és az emitter csatlakozásuk között a feszültséget, jelöld a bázis pozitívabb, vagy negatívabb az emitternél. Azt vizsgáljuk biztosan zárt állapotúak lesznek-e beültetéskor, megelőzve egy füstölést.
Egymáshoz képest pozitív ágban bázis fekete emitter piros 0,5 fordítva természetesen -0,5
Negatívnál bázis fekete emitter piros-0,3 fordítva 0,3 Földhöz képest pozitív ágban bázis -0,1 emitter 1,3 Negatív ágban bázis -31,6 emitter 31,8 Földhöz képest pozitív collektor 31,7 negatív 0,3
Ez tökéletes, beültetheted a 2N3055-ösöket. Tehetsz még pár óvintézkedést.
A kimeneti egyenfeszültséged jó lenne, ha ±200mV alatt lenne. Ha több, felmerül a 100µF (ami az IC 6-os lába közelében van) cseréje. |
Bejelentkezés
Hirdetés |












