Fórum témák
» Több friss téma |
Fórum » Akkumulátor töltő
Sziasztok. Készítettem egy alap, kis árammal töltő akkutöltőt. A trafója egy jó méretes darab, gyári primerhez 1mm2 drótból tekertem szekundert. Egyenirányításnak gépkocsi generátor diódából csináltam egy graetz hidat. A gondom az, hogy 1,33a töltőáram mellett a trafó tekercse 60, a dióda híd diódái 55 fokosak lesznek fél óra üzem után. Véleményem szerint az 1,3A-es áramot mind a diódák mind az 1mm2-es drót is el kéne bírja. Arra tudok esetleg tippelni, hogy a gépkocsi diódák feszültségei közel lehetnek a határhoz és ez miatt okoz gondot... mert, hogy 24V-os töltő ez.
Van valami ötletetek mi okozhatja a melegedést? üresjáratban nem, viszont mikor az akku pakk rá van kötve hallani hogy zúg a trafó ami igen csak erős áramfelvételre utalhat...
Szia!
Ha üresben nem melegszik a graetz, akkor a diódákkal semmi baj nincs. Hol mérted az 1,3 ampert? Attól biztos nem melegedik a trafó.. a diódákon van vmi hűtés? Mérj bele a váltóba is, ott mekkora az amper. 1 mm^2 elvisz 2,5-3 ampert is, tehát vmi nem okés, nem jól mérsz. 24 voltos töltőről pedig ne akarj 12 voltos akkut tölteni - tegyél közbe reflektorizzót, ha nincs más megoldásod.
Teherautó ez tehát 2 12V.-os akku van sorba kötve. A 1,33A-t az akku és a töltő között mértem, tehát már az egyenben. A diódákon nincs külön hűtés mivel úgy gondoltam, hogy ha az autóban sok tíz ampert visznek akkor itt ez a pár amper hűtés nélkül sem okozhatna gondot.
Ja, csak az autóban nem a levegőben vannak, hanem besajtolva lemezbe.
A trafód meg ha ennyitől meleg, akkor nem jól van méretezve. Fújasd egy kis 8 x 8 cm-es ventivel, aztán ennyi.
A trafó (fejből meg nem mondom), de nem kis darab régebben 12V-ra volt tekerve 5-6A-ekkel töltöttem vele. Ez lett átalakítva 24V-osra. Ahogy Te is írtad az 1mm2 drót el kéne viseljen 2,5-3A-t. Itt a töltő áram 1,3A volt tehát bőven el kéne bírja a trafó szerintem. Valóban a generátorban lemezen vannak és ventillátor is van hozzá de ott folyik akár 20 amper is. Itt meg kettő se.
Mérd meg a primer áramot is töltés közben, aztán a szekundert is a váltó ágban és számolj majd. A 60 fokos trafó nem a legjobb, de a venti segít rajta és a bordán lévő diódákon is biztos.
Ez van.
Értem, így lesz. Még valami. Ha a graetz hibásan van összekötve az okozhat ilyet?
Akkor szerintem durrant volna a bizti, füst, stb.... - vagy nem tölt semmit.
A hozzászólás módosítva: Jan 23, 2016
Értem. Akkor marad a primer és a váltó mérés, hátha kiderül valami. Köszönöm.
Gyengébb digitális műszer a töltőáramot hibásan mérheti. Szinusz egyenirányítás utáni effektív értékét talán helyesen méri, de a sima DC-t biztosan. A töltőáram jelalakjának mérésére vagy analóg, vagy TRMS műszer alkalmas. Ez érvényes a trafó bemenő váltakozó áramára is.
60 fokos trafó még nem gond, de ha igaz, amit írsz, a töltőáram jóval több, mint amit mérsz. Emiatt fűt a csupasz diódád is.
Sziasztok!
Egy kis segítség kellene. Megcsináltam az alábbi töltőt és a képen látható eredményt produkálja. Kérdésem hogy megcsinálta már valaki és van valami tapasztalata vele? Ha nem akkor mi lehet a gond? Előre is köszönöm!
Így kicsit nehéz lesz segíteni ha nincs semmi dokumentáció, amúgy sejtésem szerint nem rendesen került betöltésre a HEX file, akkor produkál ilyent.
Hello! Ez azt jelenti, hogy az LCD-nél nem futott le az inicializáló rutin. Vagy nem megy a kontroller, vagy nem jó/hozzávaló az LCD, vagy valami elkötés van.
Szia! Innen csináltam meg:Bővebben: Link. Próbáltam többször is, de ugyan az.
A hozzászólás módosítva: Jan 25, 2016
Szia! Van 5 különböző kijelzőm mindegyikkel ugyan ez van, az 5V mindenhol megvan, az adatvonalak amik a kijelzőhöz mennek nincsennek megszakadva sehol.
Ahogy nézem van a kijelző nyákján egy 10k ohm os trimmer azzal állítsd be a kontrasztot az a baja..Túl van vezérelve , és azért vannak ezek a karakterek rajta .Ha megfelelően be lesz állítva megfognak jelenni a betűk is meglátod.
Azt már tekergettem de semmi, eltünnek azok a kockák de nem jelenik meg semmi.
Értem , akkor ott valószínű nem jut adat vezérlés a kijelzőre , vagy tényleg nem ilyen kijelzőre lett tervezve .
Hello! Ez azért nem így van, mert ha a kijelző inicializálva nincs, akkor alapból egysoros üzemmódban van. Ezért látszik az első sor tele karakterrel.
Hello! Kontroller fel van programozva? Program ellenőrzés hiba nélkül lefut?
- Meg kell nézni, működik-e a kontroller. Reset vonal feszültsége H szintű-e. Kvarc működik-e. - Ellenőrizni kell, hogy az LCD adatlábai eljutnak-e a megfelelő portára. - Ellenőrizni kell, hogy 4 vagy 8 adatvezetékes-e az LCD meghajtása. Ha csak négy vezetékes, próbára a alsó négy bitet L szintre húzni. (Nem kellene számítson, de hátha.) - LCD Write lába kapcsolódik-e a GND-re. A meghajtó IC adatlapján olvasható az inicializáló rutin. Abban vannak időzítések. Az Enable lábon táp bekapcsolásakor, megjelennek-e az adatíró impulzusok. Bekapcsoláskor 1-2sec várakozás, majd az első E impulzus után várakozás 40..100us, majd sűrűbb impulzusok jönnek-e.
Sziasztok. Valaki segittene nekem abba hogy egy autó akku töltőt szeretnék készíteni, de valami olyasmi kapcsolás kellene amibe nincsen sem ic, sem tirisztor. Nem tudok most szerezni egyiket sem viszont nagyon kellene a töltő. Van viszont sok tranyom meg lm317 ezekből valami töltő esetleg?
Milyen akku, hány A/h-s? 1 megfelelő feszültségű trafó, 1 megfelelő áramú dióda (esetleg Graetz), 1 reflektor izzó, és kész. Valamint a téma képeinek tanulmányozása; minden ott van.
A hozzászólás módosítva: Feb 1, 2016
12v35A de valami stabil töltőt szeretnék ami meg áll 14.4Volton. Ehez gondoltam az lm317 na meg valami áram tuning tranzisztorral. Csak azért irtam mert át néztam egy csomó rajzot és nincs ithon se tirisztorom se ic-m hozájuk pedig fel forgattam mindent. Feteim vannak meg tranzisztoraim. Azér köszönöm a válaszod de ez a fajta trafos megoldás nem nagyon tetszik. Valami stabilab kellene.
Hello! Én rajzoltam valamikor egy ilyen áramkört. Szokásomhoz híven meg nem építettem, de ha van kedved hozzá Te kipróbálhatod. Elvileg nem kell hozzá csak trafó, meg egy Graetz. Szűrés nélkül is kellene hogy üzemeljen.
A hozzászólás módosítva: Feb 1, 2016
Köszönöm amint lesz időm meg csinálom remélem lesz hozzá mindenem.
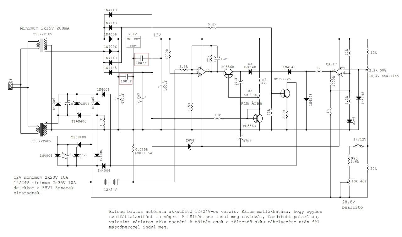
Sziasztok . Vettem itt HE-n két "bolond biztost" akkutöltő félig kész panelt . Kaptam hozzá rajzot is és nyáktervet . Sajnos az alkatrész beültetésről kapott dokumentációt nem tudom használni . Nincs meg valakinek pdf formátumban ?
Szia!
Volt egy kis időm. A Reset vonal H szintű. A kvarcot hogy tudom megnézni hogy működik-e? Az adatlábak jók, van kontakt. A kijelző 4 vezetéken van meghajtva de magán a kijelzőn 8 vezetékes meghajtás van, ha jól értelmeztem... A Write láb kapcsolódik a GND-re. Próbáltam többször felprogramozni, vissza ellenörzésnél nem mondott hibát, viszont ha a kiolvasott tartalmat összehasonlítom Total Commanderrel az eredeti .hex fájl tartalmával akkor a képen látható eltérések vannak, csak a végén.
Hello! A kvarcot szkóppal tudod megnézni. A programod hossza, meglehetősen nyúlfarknyi. Az a csomó FF3F csak az üres memória területe. De ha az LCD csak négy vezetékkel van bekötve, nem lehet jó a dolog. Mivel én a programból azt olvastam ki, hogy 8 vezetékes adatátvitelhez van beállítva az LCD.
De ez az egész dolog nem tartozik ide! Az AVR topikban biztos vannak akik le tudják fordítani a programodat és tudják mi a gond az LCD inicializálással. Én nem igazán tudok segíteni ebben.
[/off]Rendben, köszönöm szépen a segítséget! Ha nem jutok semmire a lejebb adott .hex-el akkor ott fogok próbálkozni.[off]
|
Bejelentkezés
Hirdetés |















